Fórum témák
» Több friss téma |
Kedves Fórumtársak és Tisztelt Moderátorok!
Korábban szerepelt már a fórumban hasonló, majd hogy nem megegyező elnevezésű téma, azonban ezek a több éves szakmai eszmecserék és ki-ki saját vagy utánépített munkályának bemutatása után valami oknál fogva törölve lettek, így ezen segítséget nyújtó hozzászólások és kapcsolások immáron sajnos nem elérhetőek! ![]() Ezen téma indításával szeretném ezt újra életre kelteni és segíteni mindazokat, akiknek hasonló kérdéseik-problémáik vannak! Jelen esetben Én magam egy olyan ritmusvezérlő elektronikát keresek, amely a már sokak által ismert, 12V-os DC mikromotorokat vezérli! Ezen belül is érdekel olyan, ami bár ritmusvezérléssel, de csak egy motort mozgat, valamint egy olyan kapcsolásra is szükségem volna, ami egyszerre ugyan több motort is képes vezérelni ritmusra, de nem egyszerre, hanem egymástól függetlenül teszi ezt, pl. 2-3 külön kimeneten! Túlnyomó részt ilyen mikromotorokkal rendelkezem, ezért is szeretnék ilyen vezérléseket készíteni! Viszont, vannak léptető motorjaim is, valamint különféle synchronous motorom is, melyeket szintén szeretnék majd életre kelteni egy-egy fényben, tehát azt gondolom, hogy a diszkófények világának szinte összes technikai megoldására alkalmas lehet ez a téma! Voltaképp minden megoldás érdekelne, ezért várom a tisztelt fórumtársak segítségét, hozzászólásait! Továbbá, rendelkezem néhány gyári diszkófénnyel, melyeknek a felépítéséről valamint az elektronikájáról hamarosan készítek képeket, amiket megosztanék itt a témában, hogy mindenkinek segíteni tudjam ezzel is a munkályát, elképzeléseit!
Ha elhanyagolhatóak a motorok, akkor lehet a LEDeket az LPT portra kötni és egy szoftverrel vezérelni. Bővebben: Link
Sajnos tényleg sok hasznos infó eltűnt a téma törlésével, nem tudom mi ok volt rá.
Nekem még lehet megvannak a dokumentációk valahol, bár már jó pár éve nem csináltam ilyet. Egy motoros, illetve egy csatornás vezérlőm az volt működő, 2 motorra úgy oldottam meg, hogy egy relé váltogatta a kimenetet a motorok között. Léptető motoros is volt, 6 vezetékes motorhoz, valamint syncronous motorhoz is megvolt az eurolite mf5 koppintása. Megnézem megvannak e még valahol, de nem ígérek semmit.
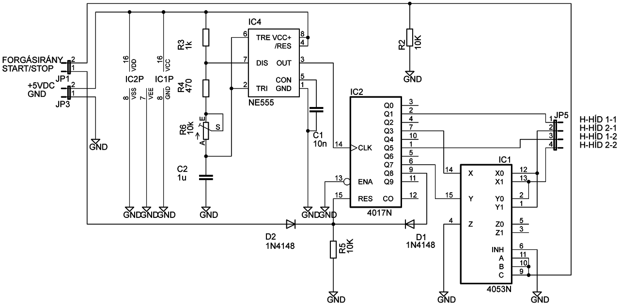
Na találtam is pár cuccot a régi levelezéseim között.
Az ütemvez.lay az általam (is) használt, egymotoros vezérlő, a netes kapcsolások közt ez jött be a legjobban. A jpg-g pedig egy talált kapcsoláshoz tartoznak, ezt is megépítettem, de nem nagyon használtam, már nem tudom miért, ez elvileg több motort is elbír egyszerre. Annyi még rémlik, hogy talán a poti értéke nem volt jó, és 250k helyett 1Mohm kellett bele.
Sziasztok!
Egy ilyen fény építését tervezem a közeljövőben. Eddig odáig jutottam, hogy összedobtam egy bipoláris léptetőmotor vezérlést, amit most megosztok veletek. Azért ilyen alkatrészekből van, mert ezek voltak itthon, így eddig egy fillért sem kellett rá költeni, és azért nem PIC vagy AVR alapú, mert ezek felprogramozásához sem tudásom, sem technikai hátterem nincs. Remélem azért valaki hasznát veszi a kapcsolásnak. Most a fényforrás kiválasztásával foglalkozom, a legnagyobb fejtörést a lencsék beszerzése okozza. Sajnos nem találok olyan helyet, ahol megfelelő optikák lennének. Szerintetek 3W-os ledekből és hozzájuk tartozó 5°-os lencsékből jól mutatna a dolog?
Szia!
Ez már egy sokszor megépített kapcsolás. Több ilyet is tettem fényekbe és kiválóan teszi a dolgát. A törölt topicban is fent volt. Ez micromotorokhoz való. A szinkronmotoroktól csak szimplán el kell venni a tápot és újra rákapcsolni, majdnem tuti, hogy a másik irányba fog forogni. Ezek általában 230 V-osak. Ilyenek vannak Pl. a MARTIN RAPTORban. Van egy két motoros vezérlőm, amit egy Quad-ba építettem. A belső parabola léptetőmotoros, a külső tükör pedig a fenti képen lévő kapcsolásról jár. Az ütem szünetekben forgatja a léptetőmotort, mindíg ellenkező irányba. Elég látványosra sikerült a működése.
Megtaláltam a kétmotoros panelrajzát. DipTrace-el készítettem. Ha kell, akkor felteszem.
Budapesten van egy szórakozó helyem, valaki megtudná nekem oda ezt csinálni?!
Hívjatok a megadott számon, délután 5-6 után, bármikor! Előre is köszönöm. Üdv: Pál
Kedves habazutty!!
Azt gondolom, mindannyiunk segítségére szolgálhat a két motoros vezérlő rajza, így ha teheted, akkor oszd meg velünk. légyszíves!!
Csatlakozom az előttem szólóhoz, engem is lekötelezne, ha megosztanád velünk a kétmotoros vezérlő panelrajzát. előre is köszönöm
Van valaki még aktívan ebben a témában?
Biztos van, csak kérdés nincs amire válaszolni lehetne..
DC motorhoz kellett volan nekem vezérlő, olyan ami stabilan működik. Az itt is linkelt spirálfüzetes, és a BSS oldalon taláható verzión kívül. Igazából a Dody féle lenne a legjobb, ha publikus lenne.
A hozzászólás módosítva: Jún 15, 2021
De mihez szeretnéd használni? Nagyon sok féle DC motor létezik.
A fényekben használatos 12 dc motorhoz.
Hol található az a Dody féle verzió?
Gyakorlatilag már sehol, sajnos ami van fellelhető darab, arról le van csiszolva minden infó az ic-kről.
Mi a cél, működési követelmény, elv?
Én ma már mikroproc-cal csinálnám, mint diszkrét digi ic-vel.
Idézet: Egy ADC bemenet és 2 PWM kimenet kéne + egy L9110 motormeghajtó , csak azt nem tudom hogy a mikrofon jele elég lenne e az ADC bemenetnek vagy kéne még egy műveleti erősítő is ? „Én ma már mikroproc-cal csinálnám” A hozzászólás módosítva: Jún 19, 2021
Határeset!
Nagy hangerőnél, meg alacsony ADCref-t választva mehetne erősítés nélkül is. De én tennék bele műveletit, sőt ha otthon kis hangerőnél is akarjuk hogy működjön, akkor még az erősítést is variálnám, egyszerűbb esetben csak 2 lépcsőben.
Hogyan működnek ezek a vezérlők ?Ütemszünetben váltanak irányt és a hangerőtől függően gyorsulnak ? Hosszabb "csend" esetén megállnak ?
Mint a tapskapcsoló: Pofozod a társad és ütemre villog a lámpa (bocsánat).
A hozzászólás módosítva: Jún 19, 2021
Szia gaboca!
Itt egy pár Griven rajz. Az egymotorost megépítettem. Szerintem jó. Ha lesz érkezésem csinálok róla videót. Nyilván a mikrokontrolleres verziók inkább csak gondolatébresztőnek jók... Idézet: Miért is ? Komolyan kérdezem nem kötözködni akarok .... „Nyilván a mikrokontrolleres verziók inkább csak gondolatébresztőnek jók...”
Mert sajnos nincs meg a program ami belevaló…
Egyébként nagyon jó lenne. Ezért gondolatébresztő, hiszen adott kapcsoláshoz lehet programot kreálni, ha valaki ért hozzá.
Ja értem ez a 3 sebességes megoldás megfogta a fantáziámat , Lehet hogy belefognék a program fejlesztésébe ha valaki bevállalná a nyák megépítését és a próbákat ...
A hozzászólás módosítva: Jún 19, 2021
Nekem is van egy megrekedt projektem, de idő az nincs rá…
Kedvcsinálónak egy összetettebb masina Bővebben: Link Gabóca egy ilyet vadászik: Bővebben: Link Egyébként itt van sok csemege annak aki szereti a témát: Bővebben: Link Nem tudom a három sebességes alatt melyikre gondolsz.
A pdf ben mindkét procis rajz 3 sebességesre van tervezve , a motormeghajtó bemenete 3 lábról 3 különböző ellenállással van megtáplálva .. Ezek e léptetőmotorasak is tetszenek ez már kicsit nagyobb kihívás
Pedig szerintem pont mikrokontrollerrel lehet a legszabadabban megépíteni. Csak ahhoz kéne tudni, hogy mit csinál egy ilyen szerkezet, pontosabban mi az elvárás, hogy mit kéne csinálnia.
|
Bejelentkezés
Hirdetés |



















