Fórum témák
» Több friss téma |
Sziasztok.
A köv. problémával fordulok hozzátok. Adott egy kapcsolás, ami itt van elöttem SMD alkatrészekből és PIC el megvalósítva. Ilyet szeretnék készíteni, hagyományos, mondhatni fapados módszerrel, lehetőleg PIC nélkül. Sajnos nem ismerem pontosan melyik IC hogyan működik, de remélem valaki ismer olyat, ami segítségemre lehet. A kapcsolás lényege: Adott 3 led, legyen A B C Alapállapotban egyik led sem világít. Bekapcoláskor a köv. végtelen ciklusnak kéne elindulni: A led elkezd egyre erősebben világítani addig, míg el nem éri a 100% os fényerőt. Ekkor az ő ciklusa felfüggesztésre kerül és 100% os fénnyel világít. Mikor A led eléri a 100% os fényerőt B led is el kezd egyre erősebben világítani, míg el nem éri a 100% os fényerőt. Ha B led eléri a 100% os fényerőt, akkor ez is megáll és A led elkezdi csokkenteni a fényereját egészen 0% ig. Ekkor csak B világít. Mikor A kialszik C led elkezdi a ciklusát és kövekszik a fényereje 0 ról 100% ra. Már kitalálható, hogy mikor C led eléri a 100% os fényerejét, akkor "úgy" marad és B el kezdi csökkenteni a fényerejét 0% ig. Majd végülis az egész kezdődik elönről, a bekapcsoláshoz képest annyi változással, hogy C 100% fényerővel világít addig míg A el nem éri a 100%-ot. Szóval erre az "egyszerű" kapcsolásra kérnék ötletet és persze ha valaki nagyon rá érne rajzot is. (A dolog széípséghibája még hogy A B és C 4-4 db led és autóba kellene a kapcsolás, de erre biztos találok megoldást a fórumon.) Válaszokat előre is köszönöm. (szerk.)
A (szerk.) alatt beszúrtam egy animált képet, hátha érthetőbb lesz igy a dolog. Közben nekem is érthetőbb lett hogy mit is akarok.
Ahogy a kép mutatja, olyannak kéne lennie. (A leíráshoz képest annyi a változás, hogy bekapcsoláskor A led 100%os fényerővel világít és így indul a ciklus)
Hello!
Ha akarsz sok sok felesleges alkatreszt temetni 1 panelba akkor analóg / digitális ICKből építkezzél. DE ha netán beleolvasnál TOPI legújabb 8lábú cikkébe akkor ott van is megoldás a problémádra ! Topi 8lábújai 1. Topi 8lábújai 2. ebben van a PWM rész ami neked kell !!! PWM leírása ez kell neked ... Na jó van 1 2 probléma amit meg kell még oldani ... nem 1 hanem 3 - 4 csatornásra kell kiegészíteni ... de ez csak "néhány sor" beírásával módosítható. A minta meg van csinálva csak másolni kell !Ez AVR és nem PIC és nem is smd tok!Ennél kisebbet és egyszerűbbet nem találsz szerintem 1db 8 lábú "csótány" + 4 * 4 db led + 4 db tranzisztor hogy ne a 8 lábú izzadjon ha túl sok lenne a ledek áramfelvétele. Sok sikert !
Most akkor ennyi erővel kereshetnék sima alkatrészeket az smd-k helyett, kiforraszthatnám a Pic-et, vehetnék/csinálhatnék egy irot, kiolvasnám ebből a programrészt és beirathatnám egy másikba és akkor kész is lennék. Nah ezt szeretném elkerülni.
PWM jelet 555-ös IC-vel tudsz csinálni. Azt hogy a kitöltési tényezőt hogyan változtatod idővel, azt kicsit nehezebb lesz megoldani.
Időzítőt számlálóból és megfelelő órajelből csinálhatsz, ami mondjuk mégegy 555-ös IC, meg egy jó marék számláló. Az első 555-ös kitöltési tényezőjét nemtudom hogy lehetne így automatikusan változtatni diszkrét alkatrészekkel.
Első körben van egy olyan topic hogy ledek Áttűnése ... ezen az elven talán néhány müv erősítővel megoldható.
Vagy egy 4017 kimenetére megfelelően méretezett RC időállandóval és a kimenet szintillesztése.
Üdv!
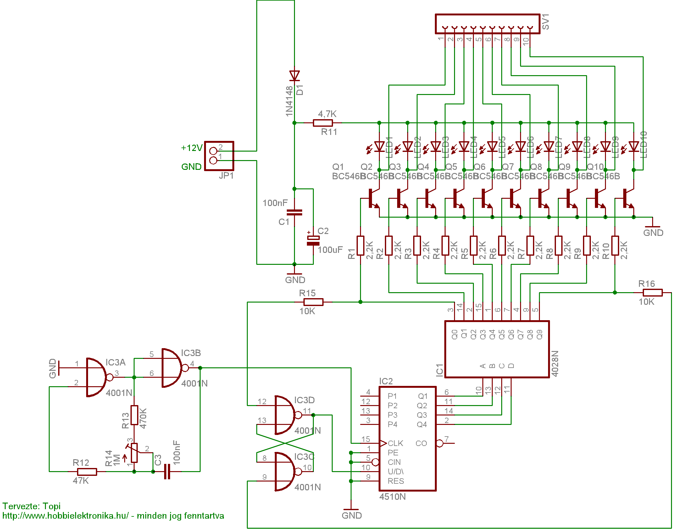
Az alább csatolt képen látható kapcsolási rajz szerint építtem meg ezt a KNIGHTRIDER effektet. Nekem nem a fénye miatt kellett hanem azért, hogy rá tudjak kötni 10 db relét amiket az R14-es potméterrel tudok lassabban illetve gyorsabban működtetni. Ezzel csak az a gondom, hogy oda-vissza működik, minden bekapcsoláskor másik kimenetről kezdi lépegetést. Nekem viszont olyan kapcsolásra lenne szükségem, ami csak annyit csinál, hogy 1-től 10-ig kapcsol a beállított sebességtől függően. A lényeg az, hogy minden bekapcsolásnál szigorúan 1-től kezdjen el kapcsolni a 10-es felé és nem össze-vissza! Nem kell, hogy visszafelé is lépjen, csak előre! Ez egy sorozatlövő gépbe kellene nekem. A vezérlése 12 DCV-rol történik. A panel kimenetei egy-egy relét kapcsolnának be és ki. Nem tudom elég érthetően írtam le a mondandómat, remélem. Ha valaki tud segíteni azt megköszönöm!
Üdv.!
Szerintem a CD4510 reset lábát kösd ki a GND-ről és egy mondjuk 10k-s ellenálláson keresztül kösd le. A táp és a reset láb közé közvetlen pedig köss egy pl. 10u-s kondit. Üdv.: Attila
Szerintem a 4510 Reset lábát kellene egy kondenzátorral a tápra kötni, és egy ellenállással meg gnd-re. Így induláskor kap egy resetet. Mondjuk 1k ellenállással és 1µF kondenzátorral lehetne tenni egy próbát.
Köszönöm a segítséget! Kipróbálom, és megírom a fejleményeket!
Köszke neked is! Amint kipróbálom, írok, hogy mizu!!
Átalakítottam a kapcsolást arra a verzióra amit POTYO is javasolt. Most tényleg mindig az 1-től kezdi, de viszont visszafelé is jön. Érdekessége az egésznek, ha közben még a 4510 IC 10-es fel/le számláló lábát kiiktatom a körből akkor mindig csak 1-10-ig számol és visszafelé nem. Nem tudom ez így jó ötlet-e, ha így hagyom? Mármint valami nem károsodik az alkatrészek közül? Még nyaggatom kicsit.
Most az a baj, hogy visszafelé is számol? Tehát ez helyett:
1-2-3-4-5-6-7-8-9-10-9-8-7-6-5-4-3-2 ez kellene: 1-2-3-4-5-6-7-8-9-10-1-2-3-4-5-6-7-8-9-10 ?
Pontosan! Jó a meglátásod. Tehát a lényeg az, hogy mindig 1-ről kezdje és 10-ig számoljon, aztán újra 1-10-ig!
Az U/D lábat fixen tápra kell kötni ahhoz, hogy csak felfele számoljon.
Mindjárt kipróbálom!
KIRÁLYSÁG! Köszönöm szépen, a cucc tökéletesen műkszik! Számol mint a katonatiszt 1-től 10-ig, és csak egy irányban. THX!
Vennék egy olcsó izzólámpás első kerékpárlámpát olcsón.Noname vagy Cateye HL-350.
Át lehet alakítani LEDesre? Hogyan lehet és érdemes-e vagy vegyek eredetileg is LED-es lámpát
Akkor inkább vegyél egyet készen. Jobban megéri... szerintem.
Mikor vagy kinek éri meg házilag LEDes világítást csinálni kerékpárra?
Én spec, magamnak csináltam, mert szerintem túl gyorsan villogott...talán igy kevesebbet fogyaszt. De a fő indok az volt, hogy annyira gagyi volt, hogy szétesett...Cateye-t kellett volna vennem
Sziasztok.
Adott egy kapcsolás,CI=PCF2112T es a LCD=SP521PR,alkatreszekkel megvalositva. Ezzel szeretnék egy digitális hőmérőt késziteni ,a (ICL7106+SP521PR) hasonloat. Ha valaki tudna segiteni,egy rajzzal, nagyon megköszöném. Itt meléklem a panel,lefényképezet,mintkét oldalát. Válaszokat előre is köszönöm.
Abban a hiszemben voltam,hogy ha magam csinálom akkor óriásit spórolok.Ugyanakkora összegből egy sokkal erősebb lámpám lesz.
Szia!
Egyszerűen nem fog menni, a PCF2112T csak egy lcd meghajtó soros bemenettel. Szerintem még legalább egy PIC kell hozzá ami feldolgozza a hőmérő jelét és emészthetővé teszi a PCF2112T számára!
Jaj hagyd-el! Gagyitron kilométeróra kb 2 év, (elrozsdásodott az érintkezőlemez a csatlakozóban), A Cateye műszer 93-óta még mindig megy. A második litium elem van benne.
De jó neked ,gagyitron kilóméteróra talán kétszer sikerült lemérnem 15 km távolságot ,mindíg valami nyűgje volt.
Hol az elem hol a szenzor hol mit tudom mi nem érintkezett,sokszor bekapcsolta a felezőt,havonta megette az elemeket... kuka. Munkatársam is vett (a szerencsétlen ) igaz más fajtát,neki sem volt több szerencséje.Igaz kemping biciklin de a max sebesség 25 km/h utána nulláz mindent,néha egyébként is-- Csere, na a másik példány sem különb.
"Idom sok, penzem keves, bontott alkatresz van boven" tipusu embereknek. Vagy akik szeretik a kihivasokat.
En is csinaltam egyet, PIC10F206 +ket kis fet, koromnyi meret, sziloplasztba ontve, a ledek elol-hatul a regi lampaba sziloplaszttal beontve, meghajtas regi kameraakkurol+kapcsolo. A vezetekek bontott USB kabelekbol. Azon kivul ronda is, nem lopjak el.
Sziasztok!
Adott egy ipari gép fólia billentyűzettel. A gép a Start gomb megnyomására végrehajt egy folyamatot. Ennek "Start" a gombnak a lenyomását egy kéne valahogyan "érzékeljem" egy másik elektronika számára úgy, hogy gépet nem bonthatom meg, mert garanciás.... Gondoltam, létezik olyan külső fólia nyomógomb amit ráragasztok a Startra, és így mindkettő megnyomódik, de nem találok, mert lehet nem is létezik. Ti hogyan oldanátok meg? Köszi
Én a gép kimenetén (a motor- vagy végrehajtó szerv ) indulását próbálnám figyelni
Gombból most 1 et találtam A hozzászólás módosítva: Júl 1, 2021
Csak van valamilyen eszköz a gépbe, ami állapotot vált a Start gomb megnyomására, pl. relé, mágneskpcsoló, motor, mágnesszelep stb. aminek az áramfelvételét/mágneses mezőjét lehet figyelni valahogy (hall elem, áramváltó stb.).
|
Bejelentkezés
Hirdetés |





Ahogy a kép mutatja, olyannak kéne lennie. (A leíráshoz képest annyi a változás, hogy bekapcsoláskor A led 100%os fényerővel világít és így indul a ciklus)
!








