Fórum témák
» Több friss téma |
Sziasztok!
Engem érdekelne Sendi megoldása, (impulzusok =ok, nincs jel pár másodpercig=hiba, folyamatos jel= hiba) annyi módosítással hogy optikai úton ezt milyen érzékelővel lehetne megoldani, és hogy hova kéne kötni! A panelt meg tudom csinálni, és az érzékelőt is beépítem csak milyet?? ha tudtok valamit Hestore-rol lenne jó mert onnan szoktam rendelni! Egyébként kukorica vető gépbe tervezem a dolgot, gondolom ezért csak az optikai lenne jó... aztán megcsinálnám az egészet 8x 4 mütrágya, 4 kukorica szem érzékelő. rá egy zümmert és ha valami elakad jelezne! a valaki tud segítsen már nekem köszi szépen!
Én valamikor csináltam induktív jeladót de az egy kisérleti kivitel volt. Kilóméterórát kellett pörgetnem.
Fogtam egy 3mm ármérőjű hegesztőpálcát és felmágneseztem. Majd erre rátekertem kb 200 menetet ezzel kész is volt a jeladó. A jelet meg egy kis 12V-os motor tengelyére szerelt bevagdosott tárcsáról kapta. Működött de nagyon közel kell rakni a tengelyhez valószínű több menet kellet volna vagy erősebb acélmágnes. Biztos van ilyen jeladó ipari kivitelben pl claas 106-os kombálynon ez van. Az ujabbak azok drágábbak jóval. Ja és a tengelynek nagyon jól kell lenni csapágyazva mert ha kimegy a csapágy ezeket egyből ledarálja! ![]() A bordáskerék és a jeladó között kb 0.5 mm van.
A legolcsóbb jeladó egy reed cső lehet,
és a forgó alkatrészre rögzített mágnes. Csak a rezonanciára kell figyelni, mert a reed érintkezője fals jelet adhat ha "zizeg".
szia
egy ilyen gépbe semmiképpen nem reed-relés megoldás való..... induktiv érzékelő M30-as ,a tengelyre egy "sonka" vagy egy csőbilincs, és 8-as csavarokkal megspékelve 30 fokonként,mint a süni...ahogy itt már valaki irta! ha már megvan a jelforrásod,akkor a többi megoldás már lehet 555 ill. egy univ. időrelé,ha nem akarsz épitgetni (viszont pénz) sztem ezeken nem lehet spórolgatni,mert több a veszteség,ha megdöglik valami....
Helló.
Én Omron induktív érzékelőt használtam. Nagyon megbízhatóak. Az optót azért nem ajánlanám, mert ott szállhat a por, vagy a terményből valami, és ha az rászáll az optó érzékelőre, gond lehet. Gondolom én, mint városi ember.
Ha kis méret kell, akkor hall IC is szóba jöhet ugyanúgy kis mágnessel.
Végső esetben motorkerékpár gyújtásjeladója is használható. A 30 mm-es induktív érzékelő monumentális, 18; 12; 8; 5mm-es átmérőben is forgalmazzák. (természetesen az érzékelési távolság sem 14mm)
Van egy adott henger aminekna fordulatát egy pótméterrel szamályozom ptz vezérléssel. Sokszor viszont megáll a henger és egy kapcsolót kéne kitalálni rá, hohy mikor megáll, akkor egy 12v dudát szolaltasson meg míg újra el nem indul a henger.
A henger 100mm vastag és 120 fokos. Zehát valami mágneses módszer lenne jó. Tudna benne valaki ötlettel szolgálni a megépítésében, vagy h mi kell hozzá? Fontos lenne. Köszönöm, Sanyi
Szia. Nekem ez a szerkezet az adott hengerre nagyon lassan forog. Egy extruder prés hengerére kellene ami nem csak h nagyon lassú a forgása de 100c körüli a hője. Por nincs. Mennyi az anyagköltsége a nyáknak? Ill tudnád vázolni h is működik? Kezdő vagyok a ttémában. Esetleg telszámcsere mehet? 30Ast ingyen hivok.
Koszi Sanyi
Sziasztok.
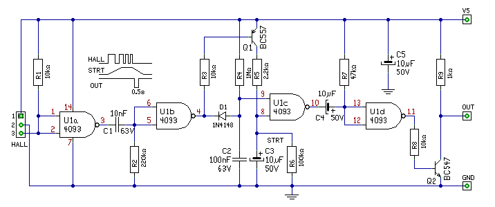
Végignéztem a hozzászólásokat, de nem találtam megoldást a problémámra. Egy tengely megállását kellene érzékelni. Fordulatszám 1000-2000 rpm között. Csak mikor megáll, akkor kellene egy ~0,5 mp impulzus. Érzékelő egy hall szenzor lenne, 5V-ról működne.. Tud valaki segíteni egy kapcsolással?
Nem tudni mihez értesz jobban [ miktroprocesszor vagy valami primitivebb kapcsolás).
Neked kb 17-33 Hz es impulzusokkal kell egy kondit tölteni, amint nem jön olyan sok impulzus akkor a kondin csökkeni fog a feszültség és egy komparátorral kialakithatsz egy impulzust. Persze ezt lehet digitálisan is csinálni. A hozzászólás módosítva: Okt 10, 2021
Amatőr vagyok, de egy egyszerűbb kapcsolást (555, LM311, tranzisztorok stb) simán összerakok, ha van kacsolási rajz.
Hello! Legyen. De egy jel is kell, hogy mikor indul a motor, mert induláskor még nem forog teljes sebességgel és ez idő alatt még hatástalanítani kell az impulzust.
Megépítettem, de nem működik. 40Hz-el hajtottam, de minden bemeneti frekvencián ez a jel.
A kimenet 0rol 5Vra megy es vissza 0vra.
Át lehet alakítani, hogy 5Vrol 0Vra menjen az impulzus?
Hello! Persze, csak egy tranzisztoros invertert kell a kimenetére kötni.
Nem tudom mit vezérel, hogy lehúzni kell az akármi bemenetét, vagy felhúzni az 5V-ra. Mert ha az utóbbi, akkor célszerűbb PNP tranyóból készíteni az invertert. Én közben átalakítottam a kapcsolást úgy, hogy ne legyen szükség a "Start jelre". Ez a forgás megjelenésétől indul és "várja ki", míg felpörög a motor. De ha neked az előző a megfelelő, akkor csak a tranyós áramkört kell a végére biggyesztened.
Olyan kimenet kellene amelyik alap helyzetben 5v, és az impulzus lemegy 0Vra.
Ah, nem jo. Mindjart leírom a problemát.
Van egy Hall szenzor. A kimenete impulzust ad, egyet, 5V-0V-5V, lehúz nullára.
Ugyanezt a bemenetet kell vezérelnem (ehhez kell "hozzákötnöm", a Hall 3-as lábára, hogy mind a két bemeneti jelre működjön a cucc) a fenti kapcsolás kimenetével. A Hall és a fenti kapcsolás kimenete ugyanazt a bemenetet kell vezérelje, összeakadás nélkül (OR).
Akkor a 12-es lábat leveszed a 13-asról, egy 10k-val felhúzod a tápra és rákötöd a Hall kimenetét.
De tartok tőle, hogy a kívánságod megalapozatlan. Mondjuk nem mondtad, hogy az áramkör "Hall" bemenete a motor forgásjelét érzékeli, a másik a 12-esre fog menni, meg a nyomaték elmozdulást. Remélem jól értem, mert nehezem tudtam kisilabizálni mit szeretnél, mert slamposan fogalmazol..
Ja, azt elfelejtettem írni, hogy ha a Hall kimenetét egyszerű mezei módon összekötöd az áramkör kimenetével, akkor is létrejön a "VAGY" kapcsolat. Ezt "huzalozott VAGY kapcsolásnak" nevezik.
Van egy önálló Hall szenzor és van az az áramkör, amit Te küldtél. A Hall és a Te áramköröd ugyanazt a bemenetet vezérli.
Az a helyzet, hogy már így "mezei módon összekötöd" bekötöttem és így működik. De például a Hall 5V-ot ad, az elektronika amit küldtél impulzusnál 0V-ot ad (betettem a tranzisztort a kimenethez), akkor nem vesznek össze? Most működik, de hosszú távon is működni fog?
Nem fognak összeveszni, mert a Hall adatlapot megnézed, ugyan olyan NPN tranyó van benne, mint az áramkörben. És az 1K felhúzót, mindegy hogy melyik húzza le.
A Hall-ban is van némi felhúzó ellenállás, de szerintem csak azért, hogy Mérhető legyen a kimenete, ha nincs rákötve semmi. Megjegyzem az áramkör kimenetén lévő 1k nélkül is működne, hiszen eredetileg sincs a hallhoz felhúzó külön. De én is csak azért tettem, mint ahogy a hall-nál is írtam.
Megépítettem a 2. kapcsolást is. Nem működik, a 8as lábon nem változik a feszültseg.
Akkor valami hiba van. A kapcsolásban a C1*R2 egy trigger. Az U1b kimenetén egy lefutó impulzus jelenik meg minden hall jelváltozására. Ez részben sütögeti ki C2 kondit, így az csak akkor tud feltöltődni, ha a bementi impulzusok megszűnnek. A C2 100ms alatt tud feltöltődni, tehát a bementi jelnek ennél sűrűbben kell érkezni, hogy ne legyen "impulzus kimaradás jelzés".
A lefutó trigger impulzusok nyitogatják a Q1 tranzisztort, ami az R5-ön keresztül töltögeti a C3-at. A C3-nak addigra kell feltöltődni, míg a motor felpörög (eléri névleges fordulatszámát). Ha a C3 feltöltődött, szabad utat enged a kimaradást figyelő C2 jelének. Így ez után tud érvényesülni a kimeneti jel. Ha nem töltődik a C3 ( a Hall impulzusoktól) akkor vagy a R3-Q1-R5 útvonalon van hiba, vagy a C3 kisütő tagja az R6 kis értékű. Esetleg rossz a C3 kondi, vagy zárlat van a nyákon (akármin).
Köszönöm, hogy ilyen reszletesen leírtad. Megkeresem a hibát.
Megvan a hiba. Egy fémszemcse rátapadt a panelre, zárlat lett.
A 8 és 9 lábon szépen látszik a töltés kisülés. Mindig ugyanolyan a görbe, mégis van, hogy nem ad kimeneti impulzust a 10 lábon. Ez többször egymás után is bekövetkezik.
A szkóp nem lehet működés közben a 8-9 lábon, mer terheli a kondit. De lehet kritikus a 10µF töltés/kisütés aránya. Javaslom hogy a trigger 10nF-os kondiját növeld meg 22nF-ra. Ekkor a 10µF töltőárama megkétszereződik. Mert a fordulatszámtól függ is az arány.
Hello! Nem tudom, hogy nem érdekel már a dolog, vagy okafogyottá vált esetleg..
Minden esetre én átgondoltam a leírásod alapján, hogy mi okozhat problémát és ha igaz, meg is oldottam őket. De nem jelentkeztél, pedig vártam.. |
Bejelentkezés
Hirdetés |













