Fórum témák

» Több friss téma
Fórum » Hangerősítés trafóval
Lapozás: OK   1 / 2
(#) wmark hozzászólása Júl 4, 2008 /
 
Kedves mindenki!
Vettem egy piezó szirénát aminek a hangereje már a fájdalomtűrés küszöbét súrolja. Szétszedtem és meglepetésemre a piezó, egy pici trafóra van kötve.

Képek mellékelve.

A kérdésem az lenne, hogy tudna nekem valaki egy egyszerű kapcsolási rajzot adni, hogy hogyan kell egy hangfrekvenciás jelet, trafóval felerősíteni?
Azért nem erről nézem le mert nem értek hozzá.
Viszont ha rajzon látom csak az erősítő részt akkor úgy érthetőbb lenne számomra is.

Tehát egy egyszerű hangfrekis trafó erősítő érdekelne amit piezó szirénákhoz használnak.

előre is köszönöm a segítségeteket..

(#) proli007 válasza wmark hozzászólására (») Júl 4, 2008 /
 
Hello!

Nem egészen érthető.
- A trafóval nem erősítenek, csak a feszültséget traszformálják fel, a piezzó részére. (Néha egy tekercs is elegendő)
- Más részről, ott van a kezedben a megoldás. De remélem nem arra gondoltál, hogy a piezzó, majd ordibál neked rendes hangokat is?
- De ha jobb felváteleket készítesz róla, mondjuk felülről és a nyákról is, (ahol látszanak az alaktrészek felirata is) akkor esetleg visszarajzoljuk neked. Persze a trafó tekercsei akkor is titokban maradnak, kivéve, ha letekered őket.
- Ha a kapcsolási rajz alapján meg tudod mondani mi micsoda, akkor miért nem tudod visszarajzolni magad? Próbálkozni kell!

üdv! proli007
(#) Bonanza02 válasza wmark hozzászólására (») Júl 4, 2008 /
 
Az egy impedancia illesztő trafó.Nem erősít. Erősíteni csak aktív alkatrésszel lehet,ami tápfeszültséget igényel (pl. tranzisztor, műveleti ic). A passzív alkatrészek (mint pl. a trafó) nem erősítenek.

Egy piezzo töb kilo Ohm impedanciával rendelkezik, nem olyan mint egy dinamikus hangszóró, tekercs + mágnes.

Az ic valószínűleg egy multivibrátor (pl. NE 556) , van még 3 db tranzisztor, ami a végerősítőt alkotja.
(#) wmark válasza Bonanza02 hozzászólására (») Júl 4, 2008 /
 
Az IC TC4011BP a tranzisztorok 2db N5551 a többi egy halom ellenállás. Igazából nekem ez a kapcsolás is jó lenne csak az a gondom, hogy ezt nem tudom állítani. Vagyis egy ultrahang riasztót szeretnék csinálni belőle hogy a frekit változtathassam. Gondolom valamelyik (esetleg több ellenállással álították be a hangmagasságot) Tehát én szeretném állítani kb 10-40 Khz között. De legalább 10-30Khz között a hangfrekvenciát. Megoldható? A másik kérdésem, hogy akkor minek a trafó? Vagyis tekercs? Mert más piezó kisebb teljesítményűnél nincsen benne trafó. Sajnos jobb képeket nem tudok csinállni de minden mást meg tudok nektek rajta nézni. Bocs hogy luzer vagyok de érdekel az elektronika csak olyan mértékig vagyok benne otthon, hogy van egy rajz azt meg tudom csinálni de érteni nem értem hogy működik meg mi mit csinál.
(#) wmark válasza wmark hozzászólására (») Júl 4, 2008 /
 
Még pár kép...
(#) wmark válasza wmark hozzászólására (») Júl 4, 2008 /
 
A két kondi 220uf 16V és 10uf 25V A harmadik egy kerámi akondi legalább is szerintem az meg egy 2A104J számot visel és zöld színű. A 4. is egy zöld kerámia kondi az kicsi és ez van ráírva 2A102J. Hogy mi mit csinál gőzöm nincs. Van még egy N4001 dióda meg két szerintem 1N4148 as dióda is. két tranyó amit írtam egy kis trafó meg 9 ellenállás.
(#) zolee1209 válasza wmark hozzászólására (») Júl 4, 2008 /
 
Az IC egy 4011-es, mint írtad. Az ehhez csatlakozó ellenállások és kondenzátorok alkotják a frekvenciameghatározó hálózatot. Sajnos nem tudok képletet fejből, amivel meg lehet határozni logikai kapukkal felépített multivibrátor kimeneti frekvenciáját, de szerintem használható sima astabilos képlet is. (hirtelen elképzelén, semmi alátámasztás) A tranzisztorok végzik a teljesítménymeghajtást. A trafó szerepét én sem tudom sajnos... Esetleg ha visszarajzolnánk a NYÁK-ot, akkor fény derülne mindenre!
(#) wmark válasza wmark hozzászólására (») Júl 4, 2008 /
 
Tehát a feladatom itthon az, hogy csináljak egy ultrahangos macskariasztót. Sok kapcsolást próbáltam már, innen is szedtem le erről a fórumról de mindegyik nagyon gyenge hangerejű. Azt is próbáltam, hogy csináltam egy TDA1554Q erősítőt és az egyik csatornájára rákötöttem egy 555-ös piezó riasztót de semmivel sem lett hangosabb. Ezért vettem ezt. Megörültem, hogy akkorát szól mint egy ház ezért megnéztem mitől. Persze gőzöm sincs. Ezért elhatároztam, hogy akkor majd ezt átépítem hogy teszek bele egy trimmer potit amivel a hangfrekit állítom....csak nem tudom hova kell tenni ))))
(#) wmark válasza wmark hozzászólására (») Júl 4, 2008 /
 
De nekem az is jó lenne ha van itt közöttetek egy zseni aki csinálna nekem egy rajzot egy mozgásérzékelős nagyon bika hangú ultrahang riasztóról amit megépítenék. )))
(#) wmark válasza wmark hozzászólására (») Júl 4, 2008 /
 
Vagy valaki tud egy bivaly piezó erősítő kapcsolást mert az is nagyon jó lenne.
(#) wmark válasza wmark hozzászólására (») Júl 4, 2008 /
 
Most nézem a másik tranzisztor egy c945P tipusu tehát nem egyformák
(#) cln válasza wmark hozzászólására (») Júl 4, 2008 / 1
 
Szerintem neked leginkább a macskákkal van bajod, ezt kellene mielőbb orvosolni.
A legegyszerűbb megoldás ez: SICC
Készíts ilyen mozgásérzékelős, kiabálós eszközt.

(#) wmark válasza cln hozzászólására (») Júl 4, 2008 /
 
Igazából szeretem cicákat. Nekem is van egy a lakásban. De az picit idegesít, hogy a kertem tele van macskaszarral és a gyerekem nem tud játszani rendesen mert mindig azt kell néznem hova nem szart a macska ami nem is az enyém. Tehát egy kérdés lett feladva, amire szeretnék értelmes választ kapni, ha lehetséges. ))
(#) zolee1209 válasza wmark hozzászólására (») Júl 4, 2008 /
 
Szerintem írtam egy-két felhasználható sort...
Ha építettél ezt- azt már, miért nem rajzolod vissza a NYÁK-tervet? Mindenkinek egyszerűbb lenne!
(#) proli007 válasza wmark hozzászólására (») Júl 4, 2008 /
 
Hello!

Holnap megrajzolom az áramkört. Már most is látszik, hogy az IC feletti ellenállással és az ICmelletti zöld kondival állítható a freki. (A kondinál, az első két szám az értéket, a harmadik a nullák számát jelenti és a kapott szám ppikoban van)

Viszont, ne hidd, hogy az ultrahangon is ilyen erősen fog szólni. Ezeknek van önrezonanciája, azért ilyen bika. Ha kihangolod a frekiről, akkor sokkal csendesebb lesz! (Nem beszélve a trafó átviteléről.)

üdv! proli007

(#) Göndör válasza proli007 hozzászólására (») Júl 4, 2008 /
 
Ultrahangon meg annyira csendes lesz, hogy semmit sem fog hallani belőle, mivel az ultrahang a hallástartomány fölött van!
Szerintem a teljesítmény teszteléséhez kéne egy ultrahang érzékelő is.
Üdv: Göndör
(#) Bonanza02 válasza proli007 hozzászólására (») Júl 4, 2008 /
 
A három tranyóból kettő a komplemetter végfok, a harmadik pedig a meghajtó/jel szétválasztó.Ezt nem kell piszkálnod, úgy jó ahogy van.
Az ellenállást én 4,7KOhm-nak nézem a 4011-nél. Kellene cserélned ezt az ellenállást (sárga-lila-piros ic jobb oldalán, 0212-es kép)
Kell még cserélned a kondit is. Szerintem 220Nf vagy 470nF lehet. Na ezt cseréld ki 10nF-ra. Így már kb. ultrahang tartományon fog rezegni.Te nem fogod hallani, de a kutyák pl. igen.

Amúgy a kutyák érzékenyebbek erre a zavaró hangra.
(#) wmark válasza proli007 hozzászólására (») Júl 5, 2008 /
 
Köszönöm szépen a segítséget!
És a hangerőt hogyan lehetne megoldani, hogy erős legyen?
(#) wmark válasza wmark hozzászólására (») Júl 5, 2008 /
 
Megyek iskolába csak du leszek... köszönöm előre is a munkátokat!
(#) dbase válasza wmark hozzászólására (») Júl 5, 2008 /
 
Egyenként vizezd meg az ellenállásokat az ujjaddal, és figyeld a hangmaggaságot hogy állítódik.Tegyl elleánállást sorba a piezzóval amíg teszteled, hogy halkabb legyen.Hivatalosan a vizezéssel megkellene nőlnie a frekinek.Vagy a másik játékos forma, fogod a kondikat, kivezeted mindig egyik lábairól 2 vezetéket, és pl egy 10nanos kondinál rákapcsolsz még egy 10nanos kondit.És figyelsz.Nmehiszem hogy kitudnád nyírni a kapcsolást így.De nem ártana egy oszcilloszkóp sem, mert ha nem hallható tartományba kerül azt hiszed bekussolt a technika.Esetleg izzót a kimenetre, zseblámpa izzót, hátha meghajtja piezzó helyett.vagy led.
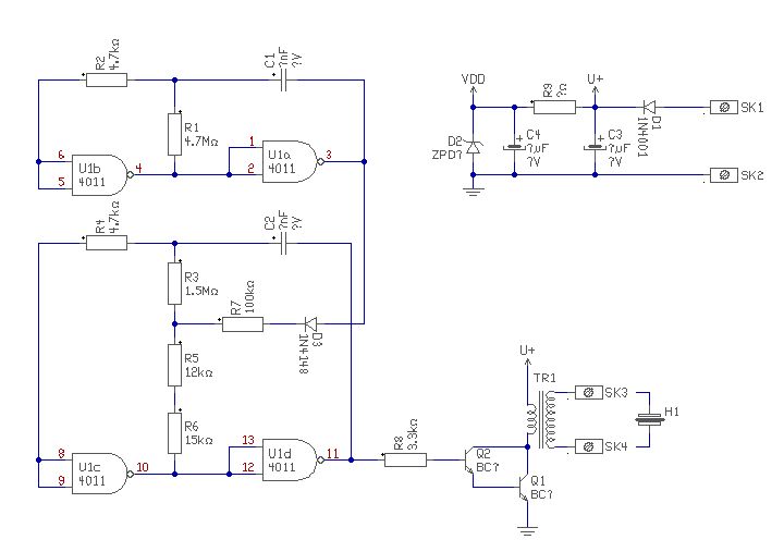
(#) proli007 válasza proli007 hozzászólására (») Júl 5, 2008 / 1
 
Hello!

Na kész a rajz, a többit, majd kitöpized. (az egyik dióda (D3?) nem látható a képeden)

A frekit, az R5-R6/C2 változtatásával lehet állítani, a moduláció frekijét az R2/C1-el.

üdv! proli007
(#) wmark válasza proli007 hozzászólására (») Júl 5, 2008 /
 
Köszönöm szépen nagyon korrekt munka!
A D3 ott van ahova rajzoltad. A tipusa nem látszik én csak tippeltem, hogy az is 1N4148 mert tök ugyan úgy néz ki de Te ehhez jobban értesz! Akkor a trimmert beteszem oda ahova írtad.
Már csak az marad, hogy ha kevés lenne ultrahangon az erősítés akkor hogyan lehetne növelni??? És végül mi célt szolgál a trafó????
(#) wmark válasza wmark hozzászólására (») Júl 5, 2008 /
 
A két tranzisztir és a kondik értékeit fentebb írtam az előző válaszaimban. Az egyik BR N5551 a másik C945P az egyik kondi 2A102J a másik 2A104J az egyik elko 220uF16V a másik 10µF 25V
(#) wmark válasza wmark hozzászólására (») Júl 5, 2008 /
 
a lemaradt ellenállás aminek a színkódja nem látszik az barna, fekete, piros, arany
(#) proli007 válasza wmark hozzászólására (») Júl 5, 2008 / 4
 
Hello!

Idézet:
„Már csak az marad, hogy ha kevés lenne ultrahangon az erősítés akkor hogyan lehetne növelni??? És végül mi célt szolgál a trafó????”


- Hát, ultrahang tartományú sugárzót kell alkalmazni (- Mondaná az öreg bölcs. )

- Hát nem egészen értem, hogy még nem érted, többen elmagyrázták. Ha a tápfeszültség X volt, akkor annál többet nem lehet a hansugárzóra adni. Ezért a trafó, feltranszformálja a feszültséget, akár 50..60V-os impulzusokra. De a kristály látszólagos kapacitása, rezgőkört is akothat a trafóval, amit a nyitási indukció meglök. És a feszültség rendesen megemelkedik.(Ennél többet nem igen lehet ráadni. Én már egy tölcséres magassugárzóról "leküldtem" a kristályt. Szóval lerepült róla!)

Egy egyszerű trafónak három feladata lehet. Feszültséget - áramot transzformál és impedanciát illeszt. A transzformációt a primer és szekunder menetszámok arányában (áttétel) teljesíti. Az impedancia illesztést, pedig az áttétel négyzetével.

üdv! proli007
(#) wmark válasza proli007 hozzászólására (») Júl 5, 2008 /
 
Köszönöm szépen.
Akkor szerintem ezt fogom tenni. Mármint, hogy a trimmert beteszem. Egy ilyen 4011 tud egyébként ultrahang tartományba előállítani frekit? vagy jobb erre az 555?

(#) proli007 válasza wmark hozzászólására (») Júl 5, 2008 /
 
Hello!

Az 555 jobban tartja a frekvenciát, ha pontosság igény van. De a 4011 tápfesztől függően akár 10MHz-en is működik. Ultra tartományban mind kettő simán megy.

üdv! proli007
(#) wmark válasza proli007 hozzászólására (») Júl 5, 2008 /
 
köszönöm szépen a segítségeteket!
(#) wmark válasza proli007 hozzászólására (») Júl 5, 2008 /
 
Egyébként mit kellene változtatnom a kapcsoláson ha azt akarom,hogy ne hirtelen váltással lépjen egy második frekire, hanem szépen lépésről lépésre mint a vijjogó sziréna??? Mert azt hallottam, ha túl együtemű ahhoz hozzászoknak a cicák.
(#) Bonanza02 válasza wmark hozzászólására (») Júl 5, 2008 /
 
Az alapvető baj az, hogy ha a 4011 által előállított freki ultrahang tartományban van,akkor azt NEM FOGOD HALLANI!!!
max 16kHz-ig hallasz szerintem (de ha MP4-et hallgatsz sűrűn a füledben,akkor csak 11-ig...)
Szóval ez kicsit bonyolultabb dolog.
Az RC tag-on múlik a freki és a stabilitás. Iagazából használhatnál kvarcot is fix frekire RC tag helyett.
Szerintem maradjon először az ellenállás,ne változtasd. A C tag értékét kell csökkentened ahhoz,hogy a freki emelkedjen. Most kb. 1-2kHz körül lehet.javaslat: ha pl. 220nF, akkor (/100x3) = 6,8nF. A freki kb. 30kHz lesz,ami már kísérletnek jó. próbáld ki egy kutyán először.
A két tranyó darlingtont alkot ezek szerint...,végülis npn 1000-nél nagyobb bétájú darlingtonnal kiváltható lenne. (teljesítmény növelés miatt)
A piezzo tökéletesen működik ultra tartományban. Simán kiadja a 30-40kHz-et,nem kell másik. nekem csak az furcsa, hogy ez EGY lap.A normál piezzok két lapból állnak. Ha van a közeledben egy pár száz forintos normál piezzo hangszóró (Somogyi:KHS309A),akkor én kipróbálnám azzal is. Jobb a hatásfoka annak.
Következő: »»   1 / 2
Bejelentkezés

Belépés

Hirdetés
XDT.hu
Az oldalon sütiket használunk a helyes működéshez. Bővebb információt az adatvédelmi szabályzatban olvashatsz. Megértettem