Fórum témák

» Több friss téma
Fórum » Elektronikában kezdők kérdései
- Ez a felület kizárólag, az elektronikában kezdők kérdéseinek van fenntartva és nem elfelejtve, hogy hobbielektronika a fórumunk!
- Ami tehát azt jelenti, hogy a nagymama bevásárlását nem itt beszéljük meg, ill. ez nem üzenőfal!
- Kerülendő az olyan kérdés, amit egy másik meglévő (több mint 17000 van), témában kellene kitárgyalni!
- És végül büntetés terhe mellett kerülendő az MSN és egyéb szleng, a magyar helyesírás mellőzése, beleértve a mondateleji nagybetűket is!
Lapozás: OK   3668 / 4063
(#) proli007 válasza pumoka hozzászólására (») Dec 4, 2021 /
 
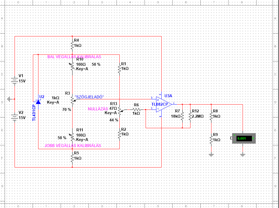
Hogy lásd mit tesz az áramkör, leszimuláltam, hogy alakulnak a Led áramok ebben a kapcsolásodban.
(#) Tambi válasza vorosj hozzászólására (») Dec 4, 2021 /
 
Leltem egy képet a csatlakozóról.

A telefonszámomat gondos kezek letörölték. Most hogyan tovább???
(#) kendre256 válasza Tambi hozzászólására (») Dec 4, 2021 /
 
Telefonszámot csak privát üzenetbe írj, különben mindenféle ügynökök, szélhámosok megtalálnak...
A te érdekedben törölték ki.
(#) Tambi válasza kendre256 hozzászólására (») Dec 4, 2021 /
 
Köszönöm Kendre! Ebben sok igazság van!
(#) Gafly válasza Tambi hozzászólására (») Dec 4, 2021 / 3
 
Én kértem hogy töröljék le, pont azért, amit kendre256 mondott.
(#) proli007 válasza Tambi hozzászólására (») Dec 4, 2021 /
 
Hello! A szürke vékony árnyékolt kábel végén kell megnézni mi van rajta. Feltehetően egy inkrementális forgó jeladó, bár az abszolút jeladónak több értelme lenne.
Ha bekapcsolás után kalibrálni (esetleg nullázni) kell, akkor inkrementális. Ha mindig azt mutatja ahol áll, akkor abszolút.
A hozzászólás módosítva: Dec 4, 2021
(#) Tambi válasza proli007 hozzászólására (») Dec 4, 2021 /
 
Köszönöm szépen, hogy bekapcsolódtál. Valószínűleg "egyszerű" inkrementális. Ha "elmegy" a szög, akkor mechanikusan beállítjuk a fűrészt (nem a jeladót) merőleges vágásra, nullázzuk a reset gombbal, és lehet vele tovább dolgozni. Ha abszolut lenne, talán nem lenne ilyen egyszerű, bár az elektronika csodákra képes...

Van egy működő, jogutódnak tűnő lengyel cég Gdansk felett a Balti tengernél. Honlapjukon lelt gépeikről úgy látom, még ma is használják a típust (ha frissek a képek). Mindenesetre írtam nekik, bár ezt már valaki megtette tőlünk féléve, és akkor sem válaszoltak. Persze nekik ez nem egy nagy üzlet...

Természetesen nem gondolom, hogy a melléklet szerinti megoldással el lehet érni a kívánt pontosságot, és továbbra is szeretném, ha Vorosj csinálna két-három darabot, de érdekelne a véleményetek. Ha átalakítjuk a "SZEGÉNYEMEBER ENCODERE" tipusra, akkor mire lehet számítani pontosság és élettartam terén egy elektronikának meglehetősen mostoha környezetben?

Köszönöm szépen!
(#) Bakman válasza Tambi hozzászólására (») Dec 4, 2021 /
 
Idézet:
„Ha átalakítjuk a "SZEGÉNYEMEBER ENCODERE" tipusra, akkor mire lehet számítani pontosság és élettartam terén egy elektronikának meglehetősen mostoha környezetben?”
Rövid és pontatlan élettartamra, bár ez erősen függ majd a potméter minőségétől.

Direkt mechanikai kapcsolat esetén ezzel az enkóderrel 0.15° pontosság érhető el: Bővebben: Link. Igaz, ezt minden bekapcsoláskor kalibrálni kell.
(#) proli007 válasza Tambi hozzászólására (») Dec 4, 2021 /
 
Kalibrálni akkor is kell, ha abszolút a jeladó. Hiszen egy jeladó pozíciót kell hozzáigazítani egy mechanikus pozícióhoz. Viszont , mivel egy inkrementális csak impulzusokat ad, azt kikapcsolás után pozícióra kell kalibrálni. Vagy is ha kikapcsolt állapotban kézzel eltolod az akármit a gépen, akkor bekapcsolás után a valós helyzetet mutatja az abszolút, az inkrementáa a jelfeldolgozás lis meg maximum a régi helyét. Pld innen lehet tudni, milyen megoldás van benne.

Egy ilyen potival nem lehetne biztosítani az elvárt pontosságot. Mert ugyan egy 10 fordulatos poti meglehetősen nagy pontosságú, csak épp mechanikusan kellene átalakítani a szöget, hogy az forgassa a potit. Mert ugye a szög mondjuk 90 fok, a tízfordulat fele, meg 1800 fok. Ott az áttétel okozná a pontatlanságot.
Egyébként pedig ha a ha a jelfeldolgozás digitális, hiszen számszerű megjelenítés van, akkor a kalibrálást is a digitális oldalon kell megoldani, nem analóg módon trimmerekkel. Mert ha az AD felbontja a mért értéket, onnantól a pontosság már nem változik, "a kettő már sosem három". Míg analóg áramkörnél ez nem mondható el.
De ezek csak elvi eszmefuttatások, nem a megoldás irányába vezető út.
(#) killbill válasza Bakman hozzászólására (») Dec 4, 2021 /
 
Tambi szerint a kívánt pontosság 0.1 fok, ami azt jelenti, hogy minimum 3600 lépéses enkóder kell, ha nincs áttétel. Ez a 600-as enkóder nem jó ide. Viszont a CUI AMT103 bőven megteszi, bár az nincs tokozva, kicsit többet kell vele mechanikázni.
(#) asch válasza killbill hozzászólására (») Dec 4, 2021 / 1
 
Nemrég csináltam kvadratúra dekódert ATTiny25 alapon, ami 1.33MHz jelsebességig garantáltan működik, azaz 12 órajelenként mintavételezi a bemenetet. SPI-n le lehet kérdezni a pillanatnyi értéket 32 biten, tehát az átfordulásokat sem kell figyelni a főprocin.

Nagyon trükkös kis program, jó sokat szórakoztam vele. Automatikus tesztet is csináltam hozzá szimulátorral PC-n, és mértem jelgenerátorral is "élesben", úgyhogy elég megbízható a végeredmény:

https://github.com/rizsi/playing_with_MCUs/tree/master/lathe_gui/qu...tiny25

Ha valaki belevágna a projektbe és szívesen használná ezt a számlálót, ingyen adom a felprogramozott Attiny25-öt DIP tokban ezzel a programmal.
(#) Bakman válasza killbill hozzászólására (») Dec 4, 2021 /
 
A 600-as ráírt felbontás valójában 2400 állapotváltozás fordulatonként. Lehet, hogy a 0.15° pontosság is elég, ehhez könnyen és viszonlyag olcsón beszerezhető minden, a kontroller programja is kb. faék egyszerűségű.
A hozzászólás módosítva: Dec 4, 2021
(#) Tambi válasza proli007 hozzászólására (») Dec 4, 2021 /
 
Hát így bizony abszolút!

A potenciométeres pontossága miatt én is aggódtam, azért is érdekelt a véleményetek.

Hétfőn tudok ránézni, addig marad a reménykedés, hogy javítható.
(#) vorosj válasza killbill hozzászólására (») Dec 4, 2021 /
 
Interpolálni lehet a beosztások között, így sokkal nagyobb pontosság érhető el, mint a működésből adódó [szegmensméret / 4].
Pl. a tolómérőkben levő kapacitív szegmensek mérete mm nagyságrendben van, az elért pontosság pedig 0.01mm. Meglepő, hogy milyen egyszerű módon, nem különösebben precíziós módszerrel érték el ezt. Az érzékelő oldal a csúszkában egyszerű fésűs rajzolat egy normál nyákon.
(#) Tambi válasza killbill hozzászólására (») Dec 4, 2021 /
 
Köszönöm Killbill, ilyenem talán még van is valamelyik fiók mélyén. Sajnos a levegő telítve van vas- és egyéb porral, meg fröccsenő hűtőfolyadékkal, így ház nélkül nem sokáig bírná. Nyilván tudunk hozzá eszkábálni valamit, de jobb lenne egy gyárilag zárt...

Köszönöm szépen!
(#) Tambi válasza Bakman hozzászólására (») Dec 4, 2021 /
 
Kedves Bakman!

Nagyon boldog lennék, ha ilyen "faék" egyszerűségű programot tudnék írni. Sajnálom, hogy már nincs lehetőségem megtanulni...

Köszönöm szépen!
(#) Tambi válasza asch hozzászólására (») Dec 4, 2021 /
 
Kedves Killbill!

Köszönöm szépen a felajánlást, mindig jólesik az önzetlen segítség, melyet ezeken az oldalakon már régóta tapasztalok.

Hétfőn megnézem a nyomorultat, és lehet, hogy lecseréljük az egészet adóstól, vevőstől, mindenestől.

Köszönöm szépen!
(#) kaposznyak hozzászólása Dec 4, 2021 /
 
Sziasztok.

Mekkora akkumulátor és milyen inverter kell ahhoz, hogy 2 db egyenként 1500W-os hősugárzót 24 órán keresztül üzemeltetni tudjak?

Köszönöm!
(#) vargham válasza kaposznyak hozzászólására (») Dec 4, 2021 / 1
 
Én ehhez a feladathoz egy 3 kW áramfejlesztőt használnék.
(#) kendre256 válasza kaposznyak hozzászólására (») Dec 4, 2021 /
 
3000W x 24h = 72000 Wh
Egy darab 12V-os 100 Ah-s akkumulátorban elvileg 1200 Wh energia tárolható. Ebből az jön ki, hogy 72000 Wh energia 60 darab 100 Ah-s akkumulátorban tárolható. Elvileg... Gyakorlatilag az akkuk hatásfoka miatt (függ a kisütőáramtól), és az inverter hatásfoka miatt simán kétszer-háromszor annyi akku kellene...
Szerintem inkább valami olajkályha, benzinkályha a járható út.
(#) vargham válasza kendre256 hozzászólására (») Dec 4, 2021 /
 
Igen, a veszteségek nélkül jön ki 6000 Ah. Az első találatom 100 Ah munka akkumulátorra 43 ezer ft, ezt szorozva hatvannal az 2.580.000 ft. A hatásfok sosem 100%, úgyhogy erre nyugodtan rá lehet dobni +50% tartalékot, ami 3.870.000 ft akkumulátorra. Ehhez képest egy ilyen teljesítményű inverter már nem is lesz drága.
A hozzászólás módosítva: Dec 4, 2021
(#) kendre256 válasza vargham hozzászólására (») Dec 4, 2021 /
 
Elég lenne 1-1,5 kW-os is, mert a benzinmotor és a generátor összesen kb. 30%-os hatásfoka miatt kb. 2 kW meleg levegős fűtése is lenne..
A hozzászólás módosítva: Dec 4, 2021
(#) vargham válasza kendre256 hozzászólására (») Dec 4, 2021 /
 
Lehet, hogy a kérdezőnél nem játszik a zaj.
Amúgy létfontosságú helyeken, pélául kórházi műtőkben szokott hatalmas akkupakk lenni, de ott is csak perceket bír ki, amíg elindulnak a dízel generátorok.
(#) kendre256 válasza vargham hozzászólására (») Dec 4, 2021 / 1
 
Ha a kérdező több infót adna, mi is jobban tudnánk segíteni. Egy olajkályha elég csendes tud lenni, csak levegő kell neki, meg füstöl is.
(#) vargham válasza kendre256 hozzászólására (») Dec 4, 2021 /
 
Végülis akksit kérdezett...
Ahogy nézem, egy 3 kW-os inverter is 300-400 ezer ft.
(#) kaposznyak válasza vargham hozzászólására (») Dec 4, 2021 /
 
Köszönöm szépen a gyors választ mindenkinek!

Igen, ennyit nem ér az elektromos fűtés, más alternatíva kell.
(#) kaposznyak válasza kendre256 hozzászólására (») Dec 4, 2021 /
 
Kösz a választ!

Aggregátor is szóba jöhet, a számításaitok alapján jóval olcsóbb megoldásnak tűnik.
(#) Bakman válasza kaposznyak hozzászólására (») Dec 4, 2021 /
 
Az akkuk töltése (energia, idő) még fel sem merült.
(#) kaposznyak válasza Bakman hozzászólására (») Dec 4, 2021 /
 
Jogos felvetés!
(#) proli007 válasza Tambi hozzászólására (») Dec 4, 2021 /
 
Természetesen lehet ilyesmit kapni. Kübler De anélkül hogy megnéznéd mi is van a gépben, kár rágni a gittet!
Következő: »»   3668 / 4063
Bejelentkezés

Belépés

Hirdetés
XDT.hu
Az oldalon sütiket használunk a helyes működéshez. Bővebb információt az adatvédelmi szabályzatban olvashatsz. Megértettem