Fórum témák
» Több friss téma |
Kifelejtődött a GND
Szerintem hibátlan!
Ha már kérded!
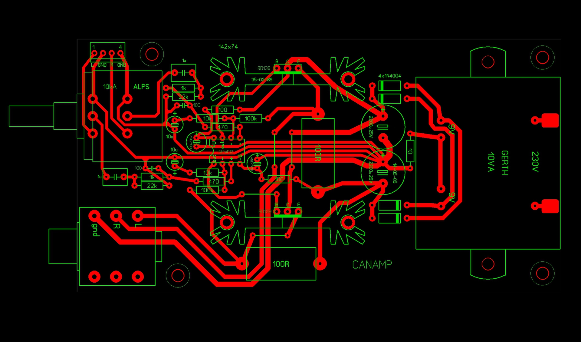
-A kimenet csati közeléből indítanám inkább a visszacsatolást (100k táplálását) -A kimenet csati földjét másik úton vinném, mert már alig fér el (puffer lába közt el, kikerülve mindent a panel szélen 3mm széleséggel) -nem használnék dual OPA-t az áthallás miatt -a bemenetnél a GND kicsit komplikált, szerintem teljesen felesleges a szétválasztott gnd, előtte szinte biztos, hogy össze van kötve, így meg hurkot alkot amiben áram indukálhat -OPA tápjaira már csak 220n tennék nem elkót -trafó lábai közt nem mennék át, inkább a 10ohm alatt, és szélesebb nyákkal (2mm)
Egy kérdés. Írva van, hogy a bemenetre nem árt egy kb. 100pF kondi. Csak végig gondolva. A bemeneti kábelnek is van kapacitása, méghozzá több, mint 100pF. Az miért nem jó? Az is bemenetre csatlakozik.
Szerintem nem kell tartani a dual opától. Régóta kísérletezek vele, fejlesztgetem, megépítettem szimpla opákkal is, de nem ezen múlik hogy jó lesz e, vagy sem. A kettőt együtt hallgatva, azonos forrásról, azonos hangerő beállítással, fejhallgatókimenet átkapcsolóval, sokkal jobbnak szerettem volna hallani a szimpla ícéset, de nem tudtam egyértelműen jobbank ítélni. A stabilizált tápot is ezen teszt után hagytam el a későbbi verziókból.
Bővebben: Link
Ha komolyan vesszük, és érdeklődés is van, mindent hallani ami az erősítőben van. Akár mi van előtte én utána. Feltételezve a perifériák minőségét, az egy vagy két trafó, a huzalozás mikéntje, a poti minősége, és természetesen az rca kábel fajtája is számít. Ezekben a dolgokban menthetetlenül valamilyen megalkuvás elkerülhetetlen. és ebben a gazdi a meghatározó.
A hozzászólás módosítva: Dec 28, 2021
A bemeneti kábel képes antennaként viselkedni, ha pl nincs még bedugva a jelforrásba, vagy nem megfelelő az árnyékolása.
A bemenet és a jelföld közé berakott 100-470pF levágja a nagyfrekvenciás komponenseket, megakadályozva ezzel a rádiójelek vételezését. Egy nagy sebességű IC--vel felépített előerősítő ettől képes begerjedni is, ezek azért MHz-es frekvencia tartományig működnek. Elektroncsöves eszközöknél ez nem igazán jelentkezik, oda én is csak ritkán szoktam beépíteni, az audió célra fejlesztett csövek nem viszik át a több Mhz-es tartományt. Ennyi a lényege, lehet egy kábelnek akár 1nF kapacitása is, amíg nincs begugva mindkét vége, addig antennaként működik. A hozzászólás módosítva: Dec 28, 2021
Idézet: „Szerintem nem kell tartani a dual opától.” Valóban nem kell, sokszor én sem foglalkozok vele, csak opció! Valamennyivel nagyobb az áthallás,(kapacitív úton, mivel a nagyon közel van a tokon belül a két oldal ) fülesnél észrevehető lehet, egyébként nem.
Idézet: „Ennyi a lényege, lehet egy kábelnek akár 1nF kapacitása is, amíg nincs begugva mindkét vége, addig antennaként működik.” Jaaa, azt hittem tudományos magyarázata van. Alap dolog. Van ember aki bekapcsolt erősítőbe "üres" kábelt dug?
Tegyük fel, hogy a delikvensnek el kell szaladnia valahova, kirántja a kábelt a telefonból, de se a hangerőt, nem veszi le, se ki nem kapcsolja, lássuk be ez azért egy életszerű eset, ilyenkor ha nincs a bemenet szűrve, és a rádiófrekvenciás jeltől begerjed az erősítő, akkor mire haza ér már csak a füstfelhő fogadja..
Van ilyen delikvens, de az nem finnyás az erősítőjének a félvezetőire, kábelére, fejhallgatójára, hangfalaira.
Módosítottam.
- A Jack-aljzatból "kilóg" még 1-2 m vezeték mire a hangszóróig eljut a "hang". Nem tudom van-e értelme odakacsázni a jobb csatorna visszacsatoló vezetékével? - A kimeneti GND vezeték elkerülőútja jogos - nem figyeltem. - (A duál opampot már kiragoztátok.) - A csatornák közötti áthallás jelentős része a közös földvezeték miatt keletkezik. Ártani nem használ ha ezeket külön visszük. Az RCA összekötőkábelek eleve földhurkot képeznek, az a plusz 6-10 cm már nem oszt nem szoroz - de mindössze egy forrasztás és már nem is lesz független a két GND (ha valakit ez zavarna). - Az opamp tápját eleve másként oldanám meg - de nem akartam belenyúlkálni az eredeti kapcsolásba - ha egyszer ez így jó ahogy van. Odarajzoltam az SMD padokat, így szabadon választható, ki mivel szeretné szűrni a tápot vagy nem. - A trafó 9V-os kivezetésénél 0.5 mm távolság volt a fólia és a pad között. Ez kb. 0.5-2 kV körül ütne át - de átrajzoltam, "ne érje szó a ház elejét". Eredetileg arról volt szó, hogy "összeütök" valami normálisabb paneltervet az "eredetinél". Szerintem ez azért nagyságrenddel jobb annál, de lehet tovább mókolni vele - ízlés szerint. Azt megfigyelte valaki, hogy (gyakorlatilag) lebegőföldes? De azt is simán át lehet kötni.
Nem ismerem a részleteket, de felfigyeltem a bordaméret furcsaságára. Az általánosan elérhető SK104 borda (ami alaktra hasonlit is), mérete eltérő. A képre tettem sárgával ennek valós méreteit.
Természetesen ez lehet egy másik borda, de ha általános terv készül, akkor talán érdemes a legelterjedtebb bordaprofilt használni.
Ha a másik bordát nagyítod ki, ott van a rendelési szám. Nem 100% pontossággal rajzoltam le, de felismerhető. A nyákon a forrtüskék furat-távolsága 35,56 mm, a furat 2,5 mm.
Használom TO-126 tokozású tranzisztorokhoz is, bár TO-220-hoz ajánlják.
Ha szándékos a bordaválasztás, akkor minden rendben van. Azért hoztam szóba a dolgot, mert nekem az SK104 tűnik elterjedtebbnek, de ez nem jelenti ennek a bordának az elsőbbségét másokkal szemben.
Viszont most felmerült bennem, hogyha a felületük alig tér el egymástól, akkor megéri a nagyobb helyfoglalás, és a magasabb ár, ha egyébként csak TO220-at akarunk felfogni rá?
Az SK104-50 > 9K/W és 649 Ft, az SK104-63.5 > 8 K/W és 749 Ft.
Nem értem mitől "elterjedtebb" egyik, mint a másik. Ha akarom ezt rendelem, ha akarom azt. Lehet, tudsz valami olcsóbb beszerzési forrást - én ilyen RET-mániás vagyok és az M3-as csavarokon kívül még minden alkatrészük eredeti volt idáig. De minden további nélkül átrajzolhatom ehhez a bordához is ha "igény" van rá. Engem a fejhallgató erősítők hidegen hagynak, nem hallgatok ilyen módon zenét.
Csak elgondolkodtatónak....
Ez a bordafajta egy vékony felületen hivatott a hőt elszívni. Átadni annak a szelvénynek a két oldalán jelentéktelen keresztmetszeten tudja. Hiába a két végén a nagy hőleadó felület, ha nem jut el oda a keletkezet hő. A hőtorlódás mondhatnám adott. Ilyen hatásfokot az egyébként a szokott U alakú hajlított alulemez is tud, és az olcsóbb, ha ez a cél.
Most már jobban belemerülünk a kérdésbe mint az indokolt lenne. De ha már rákérdeztél elmondom amit én gondolok erről, és persze elfogadom ha valaki mást gondol.
1. Azt a bordát tekintem elterjedtebbnek, amit sok helyen lehet kapni. Ha egy boltban van mindkettő, akkor pedig a választék lehet még előnyös paraméter. (Az árat szándékosan nem említem, mert sokfajta árképzési elmélet létezik.) 2. Ebben a hűtési intenzitási nagyságrendben, az SK104 és az SK409 közel azonos hatékonyságot ígér, csak utóbbi ehhez nagyobb helyet foglal a panelon. 3. A RET szerintem is nagyon megbízható forrás, nagy a választék, észszerű az árképzés (itt ott azért vannak furcsaságok). Minden eddigi rendelésem maradéktalanul teljesült náluk (de pont ezt tudom elmondani a LOMEX-ről és a HEStore-ról is) 4. Nekem teljesen mindegy milyen a borda (eszembe nem jutna ilyet építeni), már egy kicsit meg is bántam hogy beleszóltam, de a jószándék vezetett. 5. Végül, maga a fejhallgató az én álláspontom szerint is egy nagyon speciális szegmense a zenehallgatásnak. Vakmerő a kijelentés, mégis megkockáztatom, hogy ez egy vakvágány, kár energiát fektetni bele. A fejhallgatót inkább kontroll-eszköznek tudom racionálisan elképzelni, vagy családkímélésnek ha én játszok mikor ők alszanak. A hozzászólás módosítva: Dec 29, 2021
Mindenben teljes mértékben egyetértek veled. Nekem sem kellett volna belefolynom az egészbe.
Idézet: Nem vakmerő, szimplán csak a nulla tapasztalat hozadéka. Az egyetlen olyan hangátalakító eszköz ami olyan részleteit is képes visszaadni a zenének amit egyik másik hangdoboz sem. Na nem azért mintha amazok rosszabbak lennének, hanem csak van az útban egy csomó levegő, falak, bútorok, szőnyeg, egyebek, míg a fejhallgatónál meg a hangszóró közvetlen ott zenél a füleden. Én sem szeretem, na nem azért mert vakvágány lenne, hanem mert nekem kényelmetlen, 20 perc után le kell vennem mert idegesít hogy valami nyomja a fülemet meg a fejemet. Ennek ellenére ha felteszi az ember, teljesen új dimenziókat képes megnyitni a zenehallgatásban. Ami vakvágány az inkább az erősítő maga, hiszen, ha van egy jó erősítőnk, akkor minek csinálunk még egy (általában) sokkal rosszabbat külön a fejhallgatónak. „Vakmerő a kijelentés, mégis megkockáztatom, hogy ez egy vakvágány, kár energiát fektetni bele.”
Nem tudok mit kezdeni az elméleteiddel...
- Van a hőátadás, amikor két különböző hőmérsékletű tárgy között a hőmérséklet kiegyenlítődik. A hőenergia mindig a melegebb helyről a hidegebb felé áramlik. Pl. a tranzisztortól a borda felé, a bordától a levegő felé... stb. - Van a hővezetés, amikor egyetlen anyag két különböző pontja között egyenlítődik ki a hőmérséklet. Pl. egy rúd két vége között - a melegebb helyről a hidegebb felé áramlik. - Van a hősugárzás (ha kiállsz a napra - majd a nyáron - érezni fogod miről van szó). Ezeket hűtőbordákat szakemberek tervezik. Neked csak el kell fogadnod a tényt, hogy jól végzik a dolgukat és ennek megfelelően ellátják azt a feladatod amire készültek. Az "U" alakú lemez valóban olcsóbb, de csúnyább, macerásabb és Te sem ezt használod ha jól vettem ki feltett fotóidból.
Szerintem is vakvágány és nem nyit meg semmilyen új dimenziót (van egy Sennheiser HD410-em). Valaha a könyvtár zenei részlegének technikusa voltam és szinte napi 8 órát volt a fejem... nagyon megutáltam.
Ha elmész egy koncertre ott is "útban van a levegő"... ez van. Azért terveznek fejhallgató erősítőt mert a végfokok kimenetébe dugott fejhallgató gyalázatosan szól (nincs illesztve).
Azért a lényeg, a segítségnyújtásod!
Lehet, hogy fontoskodtam, de ma szétszórt vagyok, mert várom az új fülesem...
Szia Elek!
Már többször is írtál a hőtorlódásról, arról hogy a hűtőborda szívja el a hőt. Gondolom nem a saját tudományos elméleteidről van szó. Ezért komolyan kérlek, hogy ha van olyan szakirodalom, ami az elméleteidet alátámasztja, akkor oszd meg velünk. Szakkönyv, tankönyv, szakcikk, bármilyen formában érdekel. Idézet: „ha én játszok mikor ők alszanak.” Szabad megkérdeznem, hogy melyik az a játék, amit éjszakákig tolsz? Csak azért merem megkérdezni mert én is szenvedélyes játékos vagyok. És igen, a fejhallgató nagyban hozzájárul ahhoz, hogy az ember ne zavarja a környezetét ilyesmivel. Jelenlegi kedvencem a World of Tanks, de nagyon sok más játékot is játszottam.
Üdv.
Nem ide való lenne igazán e téma. Már bánom, hogy megemlítettem. A mérnöki munkákat nem méltatnám az említett bordáról. Talán szakirodalom nélkül is érthető, amit megemlítettem. Nézzük a hővezetést fordítva. Vegyünk egy rezsót amin főzni akarunk. Ha rá teszünk egy T vagy inkább H alakú alu-idomot és lapjával rátesszük a rezsóra, majd az élén, vagy az adódó felső lapján vizet forralnánk, szerinted mennyivel később forrna fel, mint magán a rezsólapon? Ebben az esetben csak a pénztárca bánná e dolgot, a levegőbe felhasználatlanul eláramló hő miatt.
A "hővezetést" csak Te tudod fordítva nézni, pedig úgy a bonyolultabb. Nálam (és másoknál is) a hűtőbordák "hűtenek". Az elnevezésük is erre utal.
A rezsó is szemléletes példa... megmosolyogtat ![]() Azt már látom, hogy mestere vagy a konkrétumok elkerülésének. Amit írtál, az evidencia. De semmit nem magyaráz meg a hőtorlódásról, illetve arról hogy szerinted a hűtőborda szívja el a hőt a hűtendő alkatrésztől. De félre ne érts, nem akarlak vizsgáztatni, csak kíváncsi vagyok hogy a hőtani fogalmak ezen magyarázatát honnan vetted.
Jelenleg a DOOM-ot játszom, egy 2016-os változatot. De én nem vagyok távolról sem fanatikus. Én vagyok az, aki megkéri a lányát, hogy kaszaboljon le néhány ellenséget ha nekem nem sikerül (ő pedig 3 perc alatt elintézi őket).
Most Moshatom kezeimet, mint Semmelweis Ignác....
A hozzászólás módosítva: Dec 29, 2021
|
Bejelentkezés
Hirdetés |















