Fórum témák
» Több friss téma |
Fórum » Napelemes akkumulátor töltő, túlfeszültség védelem
Témaindító: BenedekD, idő: Jan 16, 2022
Témakörök:
Sziasztok!
A cég ahol dolgozom rám bízott egy probléma megoldását de a csekély elektrónikai tudásomat felülmúlja .Egy fémszekrénybe/re kellene beleépítenünk villanypásztor készüléket, akkumulátort és egy napelemes rendszert (50W-os napelem + töltésvezérlő) Remekül működik a rendszer mindaddig amíg a felhasználó bekapcsolt készülék mellet le nem veszi az akkumulátorról a krokodil csipeszeket. Ilyenkor a villanypásztor készülék direktbe kapja a napelemból a 22V-ot és néhány perc elteltével kiég. A következő ötletek merültek fel bennem: 1. Rakjunk 2-2 krokodil csipeszt az akksira. (nem felhasználóbarát és nem is fér rá fizikailag) 2. Rakjunk egy ajtókontaktot (Ha becsukja akksi nélkül az ajtót a kliens akkor kiég a készülék és plusz lakatos munkát is igényel) 3. Rakjunk egy 17V-os varisztort a töltésvezérlő kimenetére (nem tudom hosszútávon bírná-e, egyáltalán jó-e ide) 4. Rakjunk sorba a kapcsolóval egy relés áramkört ami figyeli a tápfeszültséget és bontja a készülék tápját ha 16 V fölé megy a tápfeszültség. (Válalható plusz munka és felhasználóbarát csak segítség kellene egy kapcsolási rajzzal) 5. Használjuk ki a töltésvezérlő programozható kimenetét. (akksi nélkül ide is 22V-ot ad) Csatolok egy képet amelyen látszik hogyan kötöttük be a készüléket. Mivel több tíz készüléket kellene gyártanunk bízom benne, hogy létezik egy egyszerű de megbízható megoldás csak nekem nincs meg hozzá a szakmai felkészültségem. Segítségeteket előre is hálásan köszönöm. ![]() Üdv. Benedek
Köszönöm a gyors segítséget.
![]() Van is itthon egy ilyen DC-DC konverterem és meg is találtam. Tökéletesen működik. Vajon hosszútávon fogja bírni a pásztor kb 500mA-s másodbercenként ingadozó fogyasztását? Nem tudom, hogy nem-e rug vissza a nagyfeszültség is közbe. Éveken keresztül télen-nyáron, éjjel-nappal kellene hibátlanul működjön.
Valami nagyon nincs rendben azzal a rendszerrel... Egy töltésvezérlő akkutöltő kimenetén nem szabadna 22V-nak lenni, ha 12V-os akkuhoz készült. Vannak persze az akkufeszültséget automatikusan felismerők, de én attól óvakodnék. Volt már tapasztalatom pár töltésvezérlővel, de mind fix feszültségű volt. A legtöbb bajom azzal volt, amiben bemeneti túlfeszültségvédelem volt, kb. 18V-os. Ez meg tudta azt is csinálni, hogy tűző nap esetén sem töltötte az akkut!
Most két napelemes rendszerem van, az egyik 24V-os, a másik 12V-os. A 12V-oshoz most csináltam inkább egy saját töltésvezérlőt, mert az említett bemeneti túlfeszültségvédős mindig problémás volt. Ehhez a rendszerhez a napelemet is fel kellett bővítenem, mert a kb. 30W-os a téli hónapokban nem volt elég. Ez a rendszer állandó 70-80 mA áramot vesz fel, és ehhez kevés volt a 30W-nyi napelem. A téli hónapokban (december-január) olyan kevés ideig süt a nap, meg néha napokig "sötét" van, hogy nem töltött fel eléggé az akku. Az 500 mA-es terheléshez szerintem nagyon kevés téli hónapokban az 50W-os napelem. A 0,5A-es 24 órás terhelés 12Ah töltést jelent. Ezt kellene télen 4-5 óra alatt megtermelned, hogy 1 (!!!) napra elegendő energiád legyen. Ehhez a téli 4-5 órán keresztül 2-3A-es töltőáram kellene, miközben az 50W-os napelemed ezt csak a napelemre merőlegesen, verőfényesen sütő nap esetén tudná! Télen nem ez van... Megmértem egy 300W-os napelem áramát borús időben, a max. 8A-t tudó napelem még 0,5A-t sem adott le. Sokkal nagyobb napelem kellene, de azzal meg a nyári hónapokban lenne bajod. Azt majdnem függőlegesbe kellene állítani (déli irányra tájolva), hogy a téli alacsony napállásoknál szinte merőlegesen süssön rá a nap, nyáron pedig a maximumnál jóval kevesebbet termeljen, így egyenlítve ki a nagy téli-nyári különbségeket. De emellett még lehet, hogy a töltőáramot is korlátozni kellene, hogy nyáron ne szaladjon fel gyorsan az akkufeszültség, és ne kapcsoljon le a töltésvezérlő. A saját gyártású "töltésvezérlő" egy sima LM317, 14V körüli feszültségre állítva. Én még a saját belső áramkorlátját is lecsökkentettem 0,5A körülre, mert a 7Ah-s akkunak túl sok lenne nyáron a kb. 1,5-2A töltőáram. Ezzel az összeállítással már hetek óta jól működik, és nem kell hetente töltögetnem az akkut, mint a kisebb napelem-gyári vezérlő összeállítással. Kérdés: A villanypásztornak kell működnie 24 órában, vagy kikapcsolható esetleg éjszakára?
Köszönöm az észrevételt!
![]() Évek óta ilyen töltésvezérlőkkel dolgozunk, gyakorlatilag ha a víz nem folyik bele soha nem hibásodott meg egy sem. Ez az egyedülli hiányossága, hogy ha nem kap feszültséget az akksiból, nem tud referencia feszültséget csinálni magának és ahelyett, hogy lekapcsolná a napelem feszültségét, direktbe rárakja a kimenetre. Egy védelmet kellene összerakni, hogy ha a tápfeszültség megnő bontsa a tápot a készülék fele. Csak semmi ötletem hogyan...
Idézet: „gyakorlatilag ha a víz nem folyik bele soha nem hibásodott meg egy sem.” Ettől még elvárható lenne, hogy a kimenő feszültség nem lépje át a 16V-t! Ha tovább tölt "felfújja" az aksit! Fel kellene venni a kimeneti áram-feszültség diagramot, lehet hogy minimális terhelésre (pár mA) beesik 16 volt alá a fesz! Ebben az esetben egy zéner dióda is elég lehet.
Lehet kicsit félreérthetően írtam.
Amikor rá van kötve az akksi akkor megfelelően működik a töltésvezérlő, jelzi a töltést, leáll. Akkor van csak probléma ha a felhasználó tűző napnál leveszi a rendszerről az akksit, mert olyankor a napelem feszültsége és árama direkt rákerül a villanypásztor készülékre és pár perc alatt kiég. Egy olyan megoldásra van szükség amelyel felhasználó biztossá tehetném a rendszereket.
Teljesen érthetően írtad!
Pont ezért sz@r az egész...Ilyet, normális, korrekt áramkör nem csinálhat! Csak egy kispórolt kínai sz...
Teljesen igazat adok de ezt a kínai töltésvezérlőt használjuk más célra nagy tételben. Ez jól bevált máshová de ide szükség lesz egy kis kiegészítő áramkörre mivel nincs rá költségkeret, hogy 2-3 szoros áron szerezzünk be kis mennyiségben töltésvezérlőt amelynek a tartósságát nem is ismerjük.
Kaptam egy kis kapcsolást a világhálón amit meg is építettem, teszi a dolgát. Szerintetek ez így használható? Raktam egy 2200µF-os elektrolit kondenzátort is a tápra így folyamatosan behúzva marad a relé ha a tápfeszültség 17V fölött van és bontja a villanypásztor táplálását. Igaz a 12V-os relé adott pillanatban 22V-ot kap de kibírta...
12V Pb akku üzemi max feszültsége kb. 13,5V, (ami csepptöltéskor max 14,4V-ig mehet fel elvileg).
A beépítendő áramkörnek e fölött kéne csak belépnie (hogy normál esetben ne pazaroljon energiát), viszont egy max feszültségnél több meg nem mehet a kimenetre, nehogy tönkremenjen a terhelés... Villanypásztorról lehet tudni, hogy max mekkora névleges feszültséget bír? Legjobb lenne a töltőt kimérni, hogy pontosan hogyan is viselkedik akku nélkül, úgy jobban el lehetne dönteni, hogy inkább mit lenne érdemes kezdeni vele! 1.) Lehet, hogy akkuval párhuzamosan kötött pótakku szerűség is segíthet (egy nagyobb elkó + egy bizonyos feszültség felett belépő előterhelés), ami megakadályozza a töltésvezérlő kimenetének megfutását. 2.) Vagy egy (normál üzemnél picit nagyobb feszültségre beállított), low drop áteresztő stabilizátor a töltésvezérlő és az akku közé. 3.) Vagy egy feszültség komparátor + egy stab (DcDc konverter, vagy normál áteresztő stab) (ennél a 3 megoldásnál kiszedett akku esetén is működhet a villanypásztor, ha elég erővel süt a nap) 0.) Vagy egy sima komparátor (amit te is rajzoltál) -itt nincs kimenet akku nélkül!-... Harmadikra egy variáció:
Köszönöm a kapcsolást!
Megépítettem és működőképes viszont a relé nem egyből szabályosan húz be hanem kerregve, instabilan. A kapcsolásból ötletet merítve beraktam az általam előre megépített áramkörbe egy 12V-os feszültségstabilizátort (7812). Kérlek segítsetek, hogy ez így helytáló, vajon hosszútávon is jól fog működni?
Sziasztok!
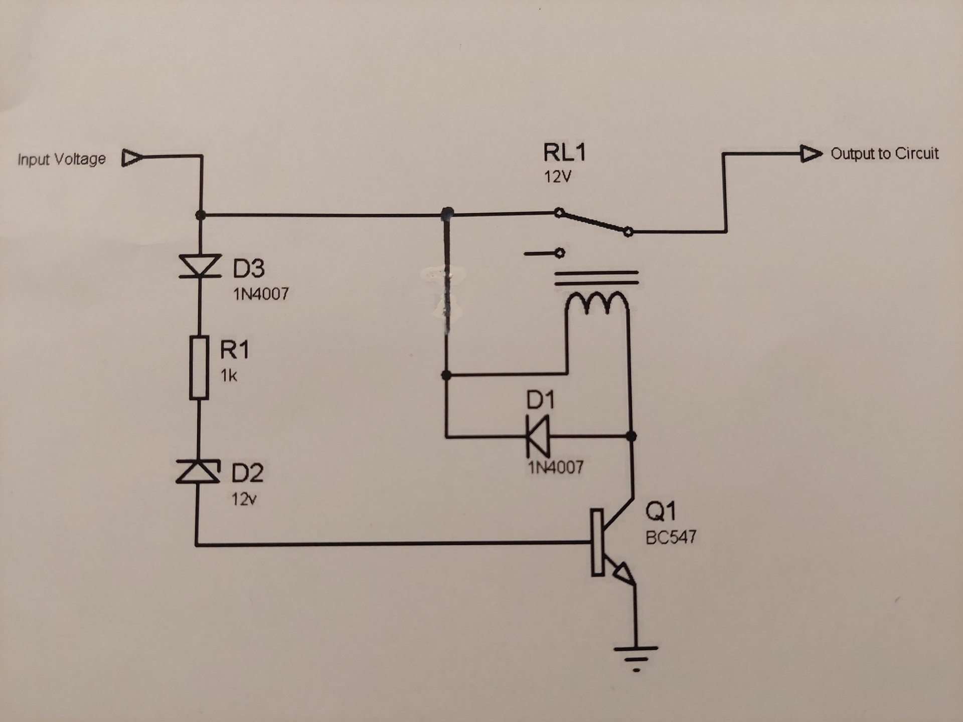
A csatolmányban található áramkör helyességében bizonytalan vagyok, mivel nincs túl sok tapasztalatom elektrónika terén. Egy netről összeszedett kapcsolás csak kiegészítettem a 7812-es feszültség stabilizátorral, hogy a relé ne égjen ki. A zenner diódának 15V-os van berakva a 12V-os helyett. Az áramkörnek az a szerepe, hogy ha megfut a tápfeszültség kapcsolja le a fogyasztót, hogy ne hibásodjon meg. Maximum 24V-ig tud megfutni a tápfeszültség. A fogyasztó kibirja akár a 20V-ot is 1-2 percig. Kérlek adjatok tanácsot, hogy így használható-e hosszútávon a kapcsolás. Megépítettem és tökéletesen működik, mégis bizonytalan vagyok. Segítségeteket előre is hálásan köszönöm.
D3 dióda kell oda? Szerintem nem. Mennyi a relétekercs árama? Tranzisztor lehetne erősebb pld.: BC337-40.
A hozzászólás módosítva: Jan 30, 2022
A 7812 ic.-nek minimum 3V-al több kell, azaz 15V. Ha a 7812 kimenetén kevesebb van 12V-nál, a relé működése bizonytalan lehet.
A hozzászólás módosítva: Jan 30, 2022
És nem ártana hidegítő kondenzátorokat is rakni a 7812 lábaihoz nagyon közel (akár ráforrasztva)
Mi az a feszültségforrás, ami így meg tud futni?
A jelfogók nem annyira kényes jószágok. Egy-két percig elviselik a másfélszeres túlterhelést is.
Szerintem inkább egy LM317-ből álló áramgenerátor (=áramkorlát), és egy 9V jelfogó kellene. Az LM317 adatlapjában részletesen ismertetve van a méretezés.
Valaki tudna esetleg egy kapcsolási rajzzal segíteni?
![]() A hidegítő kondenzátor értéke mekkora legyen egyáltalán hova kell rakni? Igen lehetne egy LM317-el és 9V-os relével is próbálkozni vagy 7809-el habár nem biztos van értelme, mert a tápfeszültség bőven 17-18V felé szokott megfutni. Egy napellemes rendszerről van szó ami ha aku nélkül marad a gagyi töltésvezérlő miatt tönkreteszi a fogyasztot. Oda dobnám össze ezt a védelmet.
Helyes egyáltalán ahova beraktam a 7812-t?
Nézzétek el kérlek, hogy ilyen tudatlan vagyok.
Oppa, figyelmetlen voltam.
A D3 azért jó, mert ha 12Vos zénert használsz, akkor a lekapcsolás ca. 13V felett fog megtörténni. 12V + 0.7V(D3) + 0.7V tranzisztor nyitófeszültsége. Még valami a tranzisztor bázisát pl. 10k Ohmmal kösd a negatívra... A hozzászólás módosítva: Jan 30, 2022
Elméletilag akkor működni fog hosszútávon ebben a formában ez a kapcsolás annyival kiegészítve, hogy a tranzisztor bázisát lekötöm egy 10KOhmmal a negatívta?
"A hidegítő kondenzátor értéke mekkora legyen egyáltalán hova kell rakni?"
Kérdezheted akár Google-t a jó barátodat: 7812 datasheet ti 7812 Amennyiben egy "gagyi" töltésvezérlőről akku nélkül üzemelteted közvetlenül napelemről a fogyasztókat akkor kérlek hagyjad figyelmen kívül a hozzászólásaimat...
Lehetne sokkal szakszerűbb kapcsolást csinálni, de ez nagyon egyszerű és, ha működik, használd.
Mivel a betáp sima egyenfeszültség, kondenzátor híján is megy a stabilizátor, eddig is ment... A túlfeszültség nélkül a tranzisztor vezérlését magára hagyja a zéner-dióda-ellenállás, ezért normál esetben a tranzisztort illik lezárni - 10k.
Ez csak egy védelem akar lenni arra az esetre ha a rendszerről a felhasználó leveszi az akkumulátort és bekapcsolva hagyja a fogyasztot. Berakom a 10KOhm-os ellenálást a bázis és a negatív közé. Rakok a bemenetre egy 220µF-os kondenzátort és a kimenetre egy 100nF-os kondit. Remélem fogja bírni a strapát.
A 78xx/79xx stabilizátorokhoz nem a tápfeszültség simítása végett kellenek azok a kondenzátorok hanem a gerjedés meggátolására. Ezért is kell a lábakhoz közel forrasztani. A belinkelt katalóguslap segít: rakjál a bemenetére 330nF-ot, a kimenetére 100nF-ot. Nem kell polarizált kondi, keress valamilyen jobb nagyfrekvenciás tulajdonságút.
A hozzászólás módosítva: Jan 31, 2022
|
Bejelentkezés
Hirdetés |




.











