Fórum témák
» Több friss téma |
Sziasztok.
Van 2db 360w-os chieftec tápom, szinre, szagra, mindenre megegyezőek. Hogyan lehetne megoldani, hogy egyik táp vezérlese hajtsa a másikat is? Azaz egy vezérlés, 2 teljesítmény fokozat. "Slave" tápból ic eltávolítva, meg pár járulékos elem is, csak a gnd, a tranzisztorok bázisai, a "vcc" van rákötve a master tápra. Standby 5v kiiktatva, mindig zárlatba vitte a fetet.. Van hozzá rajz is szerencsére, kérlek adjatok ötletet, hogyan tudnám kivitelezni a dolgot! Köszönöm!
Sehogy. Ha 1 vezérlés van, az az egyik ágra tud szabályozni, a másik telj. fokozatot mi figyelné? Egyszerre meg nem vezérelhet, mivel nem lesz a két ágon egyforma a terhelés.
Meg gyanús mire 30cm-en "átkábelezel" a másik tápba, a madzagon szép dolgok születhetnek
Semmi 30cm .. max10cm.
Párhuzamban lennének a telj. fokozatok, igy elég lenne az egyiket figyelni, szerintem.
Nem világos mi van párhuzamban? Egy bazi trafó és a két végfok "párhuzamosan" hajtja, vagy 2 trafó?
Ha 2 traffancs van, az egyiket jobban terheled mint a másikat, erre szabályzol, akkor a nem figyelt ágon fel fog menni az egekbe a feszültség. Ha a figyelt köröd gyengébben terheled a másiktól, akkor meg ott alacsony lesz a feszültség. Egy vezérléssel ezt összehozni...
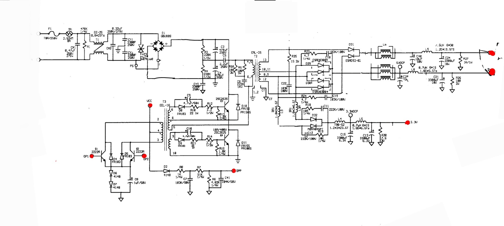
A képen látható részt kötném párhuzamba az eredeti táppal, a pirossal jelölt pontokon. Tehát a meghajtó trafót, kimeneti 3.3v, 5v, 12v is össze lenne kötve, ezáltal nem tudnám félreterhelni, hogy az egyik főtrafót jobban leterheljem.
Kapcsolóüzemű tápok tervezésénél még a panel topológia is számít sokak szerint. Ezt nagyjából borítja a 10 cm kábel önmagában. ( én még oszcilloszkóppal se nagyon szeretek ezekben mérni, a hozzáadott zavar következményeitől félve) Amúgy meg a két táp nem pontosan egyforma, legalább a transzformátor mint fődarab, biztosan nem.
|
Bejelentkezés
Hirdetés |






