Fórum témák

» Több friss téma
Fórum » Csengő
 
Témaindító: szili3000, idő: Júl 23, 2008
Témakörök:
Lapozás: OK   1 / 3
(#) szili3000 hozzászólása Júl 23, 2008 /
 
Üdv. A kérdésem az lenne hogy a házunkban a csengők
ac 8-voltal működnek vettem egy dallamcsengőt az 3-voltal működik.Kéne nekem egy kapcsolás ami ac8-voltból dc 3-at csinál.
előre is köszönöm.

Szili3000
(#) kobold válasza szili3000 hozzászólására (») Júl 23, 2008 /
 
Egy Graetz-hidas egyenirányítás és szűrés után pl. az LM317 ezt megoldja neked. Mindezekre bőven találsz példát a HE-n, a keresővel, de még a 317 adatlapjában is, vagy itt.
(#) Szabi91 válasza szili3000 hozzászólására (») Júl 23, 2008 / 4
 
Heló!

Csatoltam Neked egy rajzot! Ezt 1A-ig terhelheted!
Igaz nem 3V hanem kb 2.9V lesz a kimeneten de az a 0.1V nem gond.
Az egyenirányító híd típusát nem írtam, lehet bármilyen 1A-es. Akár 1N4004 diódákból is kirakhatod.

táp.png
    
(#) Dióda válasza Szabi91 hozzászólására (») Júl 23, 2008 /
 
Jah és minnél több a pufferkondi annál tovább szól.
Márcsak azért kérdezem hogy a vezérlőfesz a 8v-ac mert akkor nem ugyanaz mintha az folyamatos táp lenne.Egy pillanatnyi megnyomásra épp csak nyekken a dallamcsengő ha a nyomógombtól jövő 8v-ra akarja kötni .Vagy én gondolkodom rosszul?
(#) Szabi91 válasza Dióda hozzászólására (») Júl 23, 2008 /
 
Szerintem az elem helyére akarja. Nem?
Gondolom a vevőbe, két ceruza elem kéne bele.
(#) Bluesoleil hozzászólása Júl 24, 2008 /
 
Sziasztok.

Nekem ugyanilyen átalakítás kéne, csak éppen ~26V AC-ről 9V DC-re.
Egy jó kis kapcsolást szívesen fogadnék.

Köszönöm előre is!
(#) idlob válasza Dióda hozzászólására (») Júl 24, 2008 /
 
Van benne valami, de akkor a gombot átköti valahogy, hogy az indítsa a csengő trafója meg direktbe megy rá. Elvileg a 8V-os ág van megszakítva, ha jól emlékszem csengőgomb csak azt szakíthatja meg.
(#) ferci válasza Bluesoleil hozzászólására (») Júl 24, 2008 /
 
Lásd kobold hsz-ét hattal lejjebb...
(#) Szabi91 válasza Bluesoleil hozzászólására (») Júl 24, 2008 /
 
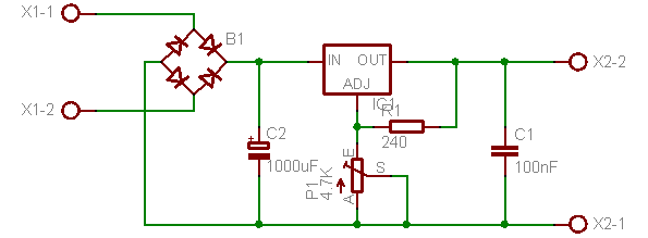
Csatoltam mindkettőtöknek egy kapcsolást!
Amit kobold ajánlott, az LM317-es IC-vel. Ez egy feszültség szabályzó.
A P1-es potméterrel tudjátok állítani a kimenetén a feszültséget.

LM317.png
    
(#) szili3000 hozzászólása Júl 24, 2008 /
 
Igen jolgondoljátok elemek helyett akarom ezt a tápot.
És ez nem távirányítós csak egy normál csengő raksz bele két elemet van két csavar odamegy a kapcsoló a másik kettő a csengetés hangját álítja be.
(#) Bluesoleil válasza Szabi91 hozzászólására (») Júl 24, 2008 /
 
Köszi, ezt meg is csinálom.
(#) Szabi91 válasza Bluesoleil hozzászólására (») Júl 24, 2008 /
 
Nincs mit!
(#) szili3000 válasza Szabi91 hozzászólására (») Júl 27, 2008 /
 
Köszi a kapcsolást bevált jó a csengőm
(#) Bluesoleil válasza Szabi91 hozzászólására (») Júl 27, 2008 /
 
Nekem is működik.
Köszi!
(#) szaot hozzászólása Máj 8, 2011 /
 
Üdvözletem!

Az lenne a kérdésem, hogy az normális-e, ha egy 8VA-s csengőtrafó (Kanlux BT-8) üresjáraton, csak a 230-at rákötve is melegszik? Esetleg üres maximális primer áramot tud valaki mondani?

Köszönöm.
(#) pisti150 hozzászólása Jún 6, 2012 /
 
Üdvözletem
segitségeteket kérném egy reduktoros hagyományos csengö bekötéséhez, rajzot mellékeljetek ha kérném szépen köszönöm.
(#) janikukac hozzászólása Aug 14, 2012 /
 
Sziasztok!
A következő a gondom: Van egy villanycsengőnk, amire réges-rég rá lett szerelve egy adó, amihez volt egy vevő is, ami hordozható volt. Ha csengett a csengő , akkor az továbbította a jelet természetesen, és a hordozható vevője zenélt, ez a pincébe volt hasznos ,ahol a konyha volt, mert sokat vagyunk lenn. (ház=földszint,pince,emelet,2 terasz)
Az a gond a vevővel, hogy pár csengés alatt lemerül az elem, de ez a kisebb baj, kapna egy dugasztápot.
Szeretnék még 2 vevőt, egyet az emeletre, 1-et teraszra. Pontos frekvenciát, stb-t nem tudok még mondani, mert anya fel kell először , hogy túrja a lomok közül. Elméletben megoldható lenne ez? Muszáj az eredetit lekoppintani, vagy ha többet tudok, akkor lehet valami más kapcsolást is építeni hozzá?

Üdv!
(#) _vl_ válasza janikukac hozzászólására (») Aug 14, 2012 /
 
Idézet:
„Elméletben megoldható lenne ez?”

Elméletileg az elmélet és a gyakorlat között nincs különbség. Viszont a gyakorlatban...

Szerintem két eset van: vagy ki lehet deríteni, hogy pontosan hogyan működik a cucc (freki, kódolás, stb.), vagy egyszerűbb az egészet kidobni, és "alkotni" helyette egy másikat.
(#) janikukac válasza _vl_ hozzászólására (») Aug 14, 2012 /
 
Köszi, megnézem mit tudok tenni..
(#) janikukac válasza janikukac hozzászólására (») Aug 14, 2012 /
 
Meglett, szétnyitottam a dobozt. Nem egy bonyolult dolog, kiírom a főbb alkatrészek nevét, amit tartalmaz, hátha tudtok ez alapján segíteni:

IC1: 022 <-- Ez SMD-be van forrasztva alulra
0138A
JRC
IC2: M1D-95 <-- Furatszerelt tokban
H304
Tranzisztor fajta 1: S9014
303
Tranzisztor fajta 2: MPS
H10
303

A panelon, ezeket az adatok írja még: HD-A2422
ST66-69 CMT
Van egy zöld műanyag henger cuccon egy tekercs is, két tekeréssel.

Azért írtam egymás alá az alkatrész adatait, mert így írja a tokokon is. Várom a segítséget!
Üdv>>
(#) janikukac válasza janikukac hozzászólására (») Aug 14, 2012 /
 
Ő az : Bővebben: Link
(#) janikukac hozzászólása Aug 24, 2012 /
 
Senki többet harmadszor?
(#) gerenk válasza janikukac hozzászólására (») Aug 24, 2012 /
 
ST66 csengő 433,92 MHz frekvencián üzemelő pár mW
teljesítményű adó oszcillátor, szuperregeneratív vevő és
PT2262-2272 vagy ennek megfelelő kódoló-dekódoló
IC párral.
Több vevőt is használhatsz 1 adóhoz, a kódkapcsolót
mindegyiknél vevőnél az adóhoz igazítva egyformára állítsd.
(#) janikukac válasza gerenk hozzászólására (») Aug 24, 2012 /
 
Köszönöm az infót ! A rádiófrekvenciás dolgokban egyáltalán nem vagyok jártas. Ha egy kapcsolási rajzot tudnál adni, amivel venni tudom az adását, és cseng, ha kell neki, nagyon megköszönném!
(#) gerenk válasza janikukac hozzászólására (») Aug 24, 2012 /
 
Pontosítok, az encoder-decoder páros TR3503-3603
tipusú, küldöm az adatlapját és applikációt valamimnt a vevő pcb beültetési fotóját
(#) gerenk válasza janikukac hozzászólására (») Aug 24, 2012 /
 
st 66 foto

ST66 PCB.gif
    
(#) janikukac válasza gerenk hozzászólására (») Aug 24, 2012 /
 
Köszönöm. Szóval ezt a kapcsolást kén megépítenem? Hol kaphatóak azok az IC-k? Drágák?
(#) gerenk válasza janikukac hozzászólására (») Aug 24, 2012 /
 
Valamit nem értek, írtad van már egy üzemelő rendszered, egy adó a csengő áramkörére kötve és egy hordozható elemes vevőegység. Többet szeretnél a vevőkből még kettőt. Elkészíteni ugyan lehetséges ha az
ic. párost be tudod szerezni, boltban nem árulják a csengőt gyártó és az ic.-t gyártó csak egymás között szállítanak. Ha mégis sikerülne szerezned, elkészítéséhez
komoly tudás és tapasztalat szükséges a rádiófrekvenciák területén.
Egyetlen megoldás még két ST-66 komplett egység beszerzése, igaz hogy csak a vevőkre van szükséged az adók megmaradnak,
de mégis csak ez a járható út.
(#) (Felhasználó 51715) hozzászólása Jan 29, 2013 /
 
Sziasztok!

Egy 6V-os csengőtrafóhoz elegendő az UTP CAT1 telefonkábel? Elsősorban a gazdasági okok miatt, ebből van itthon 30 méternyi. A 12V-al mi a helyzet?

Előre is köszönöm a választ.
(#) granpa hozzászólása Jan 29, 2013 /
 
Fesz.esést szàmolsz, ha megfelel, jò. Atutni nem fog egyiknél sem.
Következő: »»   1 / 3
Bejelentkezés

Belépés

Hirdetés
XDT.hu
Az oldalon sütiket használunk a helyes működéshez. Bővebb információt az adatvédelmi szabályzatban olvashatsz. Megértettem