Fórum témák
» Több friss téma |
Az ic nem csereszabatos semmi más típusúval?LM stb.És köszönöm a választ
Szemezek egy ideje ezzel.
Van szép nagy hangszóróm, ami 60W-osnak mondott (csakhát semmi nincs ráírva a Grundig-on kívül) Van trafóm, több nagyobb kondenzátor, árulnak feszültségstabilizátort, megfelelően nagy tranzisztorokat, stb. Rádiómoduk és egy kisebb erősítő, meg ez a szabálzó, lesz talán egy "bulihangszóró", vagy hogy is hívják az ilyesmit, aztán nejem ezerrel hallgathatja a "vaja vaja"t a fröccsöntőgép mellett ![]() Nem vájtfülűeknek.
Egy "szép nagy hangszóró" a legritkább esetben (sem) alkalmas a minimálisan elvárható sávszélesség megszólaltatására. Ezért ha ebből indul ki az inspiráció, akkor az nem jósol sikert.
Ha viszont szóba kerülnek egyéb hangszórók is, akkor már kell közéjük valamilyen hangváltó, kell doboz, és hirtelen sokkal bonyolultabbá válik a projekt, mint azt szeretnénk.
Ha jól értem, akkor egy hangszóród van, ahhoz meg felesleges a TDA1524. Meg talán egyébként is, mert "rádiómodul" távirányítóján ott vigyorog az EQ gomb. Lehet műhelybe, háttérzeneként elég is lehet. Erősítőmodulnak sem kell sztereo, kis tesó is jó lehet...
A megfelelő dobozolással fogsz megszenvedni, ahhoz meg a hangszóróról kellene többet tudni...
Az a "szép nagy hangszóró" el van látva hangváltóval, hangfalként is írhatnám - ha nem nagy túlzás ez. Harom hangszórót működtet. A ftirius-tól kapott rádió szépen megszólaltatja.
Persze, én csak azt írtam le, mi a terv. Ha megcsinálgatom meg fogom mutatni.
Tudod, láthattad már: szívesen "megszenvedek" dolgokkal.
Igen, jól értetted: háttérzenének szolgálna. Persze, szándékosan nem sztereót szántam bele, monot is linkeltem. De (jóvoltotokból) a sztereót is tudnám monó-vá kötni... A hozzászólás módosítva: Dec 26, 2022
Idézet: „távirányítóján ott vigyorog az EQ” Erre nam nagyon figyeltem -de számomra szempont az is, hogy ne kelljen nagyon táviránýító, es fontos szempont, hogy ne nyomógombbal, hanem csavargatással szabályozható legyen. Értem, hogy a végeredmény ugyanaz -de nekem emberközelibbnek, használhatóbbnak tűnik. Vannak ilyen becsípődések is...
Így kevesebb a megoldandó kérdés.
A "hangfal" hibás elnevezés az esetedben. Ez a megnevezés egy speciális elrendezésre utal, aminek több egyéb mellett az egyik sajátossága, hogy nincs doboza. Tehát nálad inkább "hangdobozról" lehet szó.
Oké, láthatod: nem is tudom, minek nevezzem
![]() Háromutas valami Hangdoboz: elég jól leírja, igazad lehet...Alakul az elképzelés, építésnek nem nevezném, maximum a tápegység lesz az, a többi csak modulösszerakás, meg ennek a hangszínszabályzónak az összeforrasztása, és dobozolás. De élvezni fogom, mégha nem is nagy valami ez
Legyen sok örömed az építésben, majd utána a használatban is.
Lehetőség szerint körültekintően kell a modulokat kiválasztani, hogy a végén az elvárt eredményt kapja meg a füled. Csak az a baj az ilyen "bölcs" tanácsokkal, könnyebb mondani mint követni. Mert nem állnak rendelkezésre azok az adatok, amik alapján valóban reálisan lehetne dönteni, választani. Csak nagyon érintőlegesen kapcsolódik ide, de nem régen voltam gumis műhelyben nyári-téli cserén, ahol szólt a zene (háttérzene). Nem tudni miről, de feltűnően jól szólt. Biztosan ki volt emelve alul is meg felül is de ez egyáltalán nem számít, ha az eredmény tetszett. A hozzászólás módosítva: Dec 27, 2022
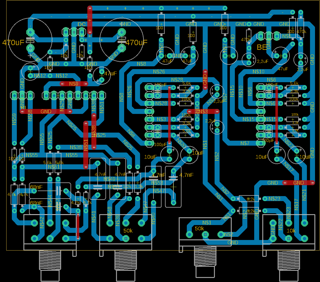
Megpróbáltam átrajzolni, mert sp8 tokozásúak az IC. Átnéznéd? A táp/gnd jól van e így?
A hozzászólás módosítva: Dec 27, 2022
Milyen tokozás az SP8? Az NE5532-nek adatlapja szerint nincs ilyen változata.
Szia! A kolléga JRC2068-at említett korábban. Bővebben: Link
Köszönöm, ennek valóban van ilyen változata. (megjegyzem, a SIP8 az más mint az SP8)
Sajnos nem jut idő/türelem arra, hogy teljesen átnézzem, a lényegi részek rendben vannak.
Köszönöm! Nem is gondoltam, hogy az egészet, csak a táp/gndvel vagyok mindig bajba, hogyan is kellene, hogy jó legyen. De ezek szerint jó így.
Köszönöm reloopnak a kapcsolási rajzot, nyáktervet és az átnézést! Megcsináltam az általa ajánlott hangszínt. Elsőre pöcc-röff, néma mint a sír. És mostmár a JLH is úgy szól ahogy kell!
Jók azok a 4 fehér kondik. Azok mifélék, honnan vannak?
Wifa-k. Én is csak lestem mikor pakoltam össze, hogy jé nekem ilyen is van? Szerintem az árwill-től rendeltem, de nem vennék rá mérget. A jobb kondikat mindig onnan rendelem.
Köszi. A kapcsolási-rajza, hol található?
Megvan, köszi. Visszatekertem 6oldalt, de nem találtam. Olyat kerestem, amiben beszélgetsz reloop-al.
Melyik 50k-s poti a mély?
A 4n7-ek közti, vagy a 4k7-ek közti? Sajna nem értek hozzá, de szerintem valamelyik a kettő közül.
Hello! A 4,7nF-al párhuzamos a mély szabályzó.
Valami nem jó.
![]() Nekem a kimeneti 100R-ek, a treble poti jobb oldalából jönnek ki. Ez baj? Úgy szeretném, hogy jobbról balra növekedjenek a szabályzások. Ez az előző oldali reloop-os, kapcsolás. A hozzászólás módosítva: Ápr 10, 2023
Szia! Amit elkezdtél rajzolni az a mély csatorna. Bővebben: Link
Szia!
Köszönöm, javítottam. Ettől függetlenül, jó, hogy a jobb oldala megy a 100R-ekre? A potim lábai, szemből nézve számozódnak, jobbra növekszik. Az 5k6-ok felett van 4db kondi az sch-ban. A kapcsoláson 100pF-ek vannak, a nyákodon csak 2db 22pF a bemeneti ic-nél. Melyik legyen? Nekem a 100pf jobb lenne. A hozzászólás módosítva: Ápr 10, 2023
|
Bejelentkezés
Hirdetés |


















