Fórum témák
» Több friss téma |
- Ez a felület kizárólag, az elektronikában kezdők kérdéseinek van fenntartva és nem elfelejtve, hogy hobbielektronika a fórumunk!
- Ami tehát azt jelenti, hogy a nagymama bevásárlását nem itt beszéljük meg, ill. ez nem üzenőfal! - Kerülendő az olyan kérdés, amit egy másik meglévő (több mint 17000 van), témában kellene kitárgyalni! - És végül büntetés terhe mellett kerülendő az MSN és egyéb szleng, a magyar helyesírás mellőzése, beleértve a mondateleji nagybetűket is!
Semmi extra. Csak be kell még egy-két szál vezetéket húzni az alternatívhoz, ami nyilvánvalóan most még nincs ott.
Hát lényegében erre voltam kiváncsi.
Köszönöm mindkettőtöknek.
Találtam egy ilyen alkatrészt:
ULN 2004 AN MEZO 7xD 0,5A/50V DIP16 Ez mire való? Ha jól értem egy kivált nekem 7 db tranzisztort? Egy H-Hidat kéne építenem és gondoltam, ha ez megfelel akkor a 4db tranyót ezzel olcsóbban ki tudnám váltani. Elvileg a 0,5A és az 50V elég egy kis modell motorjához. Az eredeti rajz amit meg akarok csinálni itt található: Motor meghajtó
Igen ez egy tranzisztor "array",bár a határadatok eléggé soványkák...
Szia!
Sikerült, működik! Kicseréltem a diódákat, és most már jó, a C1-re pedig tettem egy ellenállást, ahogy mondtad. 140, és 280V között tudom vele szabályozni a feszültséget, és most már a T2 sem melegszik annyira. Nagyon köszönöm a segítséget!
Azért egy kis motort meg tud hajtani?
(50 Ft-ért nagy eredmény lenne ))4db tranyó 200 Ft körül van már amilyet sikerült találnom.
Valószinűleg igen.Ha terhelten,netán lefogva akarod inditani akkor biztos a pusztulása...
Megoldás lehet az áramkorlátos táp használata.
LPT-n szeretnék bemenetet produkálni úgy, hogy egy optoval le tudjam választani.
Vagyis az opto led-je kapja egy külső áramkörből a jelet és az adja tovább az LPT-nek. Keresgettem itt találtam is valamit, de nagyon bonyolultan volt megoldva (olyasmire használták ami megbonyolította és nekem nincs rá szükségem). Vagyis csak egy digitális jelet szeretnék feldolgozni LPT-n keresztül. A legjobb az lenne, ha azon a bizonyos 8 IO biten keresztül jönne be, mert akkor el tudnám osztani őket be és kimenetekre.
Ha egy multiplexernél (74LS151) a "strobe" lábat, egyfolytában "magasan" tartom, akkor is normálisan fog működni, vagy csak a kívánt bemenet kiválasztása után szabad a "strobe"-ot bekapcsolni? Remélem érthető
Köszi! g Idézet: „ha egyfolytában "magasan" tartom, akkor is normálisan fog működni?” Nem. Ugyanis ez az engedélyező láb. Ha magasan tartod, akkor a bemeneteire bármit kapcsolhatsz, a kimenet alapállapotban marad.
Hali!
Van egy darab kanthal huzalom, ami 3 ohm/m. Hogy lehet kiszámolni, hogy egy 8 ohmos darab mekkora teljesítményt visel el? 0,8mm átmérőjű egyébként a huzal.
Ha magasan tartod, a kimenetek a bemenetek állapotaitól függetlenek, fixek. Ha L-re teszed, akkor "működik" a chip, a sorrend mindegy...
Jó-jó. De azért marad alapállapotban a kimenet, mert nem számoltam a kérdés feltevésekor azzal, hogy a strobe az negált jel lesz az ic számára, vagy pedig azért nem, mert mindenképpen a bemenet kiválasztása után kell a strobe-al engedélyezni??? Köszi!
Előbb válaszoltam Norberto-nak, mint a Te válaszod megjelent. De akkor végülis jót sejtve, jót kérdeztem vissza. Köszi! g
De van más kérdésem is, ami nem tiszta. Ha a MUX-ot mondjuk 5V-ról etetem, akkor ugyan azzal az 5V-al elérhetek "magas" értéket a bementeten ill. ha földre kötöm a bemenetet az "alacsony" értéknek felel meg, vagy abszolút rosszul gondolom? Köszi!
Azt hiszem az adatlap, pont az ilyen hülye kérdéseim elkerülésésre van, bocsi...
Abbszolúte jól gondolod
REM: Ha netán a táp alacsonyabb, a logikai szint nem lehet magasabb annál (legfeljebb pár tizeddel)
Közben még az is eszembe jutott, ha szakadás van a bemeneten, akkor az logikailag 0, vagy mi?
hello
4026-os ic-ből elkeztdem építeni egy digitális órát, és most döbbentem rá, hogy mégsem értettem meg teljesen a lábkiosztást. (a számokat dekódolnám vele, clock imputra lép egyet, pontos 1Hz-es alapról) Egyet nem értek. The enable display input should be high (+Vs) for normal operation. When low it makes outputs a-g low, giving a blank display. The enable out follows this input but with a brief delay. az enable display-t high-ra kötöttem, és a másikat is, mert úgy értelmeztem, hogy "követnie kell" --> tehát ugyan azt kéne kapnia. Vagy nem kell követnie, hanem az elöbbi függvényében írja ki az utóbbit? Már félúton járok az órával, hova kössem az enabe out-ot? Idézet: „az enable display-t high-ra kötöttem, és a másikat is, mert úgy értelmeztem, hogy "követnie kell"” Talán még él az IC teljes mértékben A helyzet ugyanis a kulcsszavakban keresendő, amik a következőek: - enable display input - enable out A bemenetből következően (input) ott külső jelet vár, tehát egy fix potenciálra kell kapcsolni! A kimenetet (output vagy csak out) viszont soha semmilyen fix pontra nem szabad kötni, tehát se földre, se tápfeszültségre! Rövidzárt okoz! Jelen IC-nél ez az out kimenet arra szolgál, hogy egyetlen egy helyre kelljen csak bekötni a közös vezérlőjelet, utána az IC-k egymástól megkapják az információkat. Tehát ha például ebből az IC-ből egymás után használsz 4 db-ot, akkor csak a legelsőre kell adnod vezérlőjelet (feltéve, ha akarod, hogy egy adott gombnyomásra, bármire elaludjon az összes szegmens), a legelső IC-nek a enable out-ját összekötöd a következő IC enable display input-jával. A többi IC-nél ugyanígy tovább. De ha ilyen funkcióra nincs szükséged, akkor a display out-okat egyáltalán sehova nem kell bekötnöd, szabadon kell hagyni!
köszönöm a gyors választ. még biztos él, mert még nem is tettem be az ic-t a foglalatába. ha kész lesz, akkor felteszem a ki mit épített topicba.
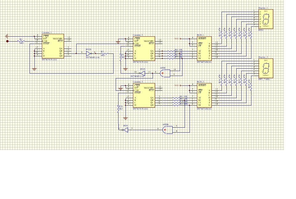
Sziasztok!
A kérdésem az lenne, hogy SN7447A típusó dekóder LT RBI és BI/RBO lábait az alábbi kapcsolásban jól kötöttem -e be? A kapcsolást Tinában is megcsináltam, ott működött, de nem vagyok benne bisztos, hogy ráköthetem az 5V-ra ezeket a lábakat. Válaszokat előre is köszi.Amúgy a kapcsolás egy relére lenne rákötve és annak minden 4. meghúzásra számolna egyet.
Sziasztok!
Egy egyszerű kérdésem lenne. Van a képen látható stabilizált táp. A kérdésem az hogy ha a diódát kicserélem 1n4007-re hogy bírjon 1A-is az nembaj? Ja és ha ugyanezt megépítem 12V-os változatban is(7812) akkor is érdemes a 2db kondenzátort és a diódát beiktatni? Köszönöm: Gery
A dióda - jobb ötlet híján - csak polaritás védelemnek van. Egyébként minden további nélkül elhagyható.
A 12V-os verziónál a kondik kötelezőek (gerjedés megakadályozása miatt), de a dióda ott sem kell. A rajzon jelölve van a polaritás, ezért az egyenirányítást nem ez végzi.
Úú! Még valami, amit el is felejtettem. Ha megvan a stabilizáló IC másik "párja" azaz a negatív feszültséget előállító akkor lehet így kötni őket? (gyors paintos rajz
)
Így KELL őket kötni. Csak nem azonos a bekötésük.
Ezt tudom, de a rajz amit csináltam csak sematikus, a kérdésem az lenne, hogy a test az nem baj-e ha közös?
|
Bejelentkezés
Hirdetés |




))
Köszi! g 









