Fórum témák
» Több friss téma |
Mielőtt kérdezel, a következő két dolgot ellenőrizd!
I. A helyes tápfeszültségek megléte.
II. A kimeneten van-e egyenfeszültség.
Élesztés.
Este kipróbálom. Mindazonáltal kételkedem kissé, mert nem világos, ebben hol lenne a hangerőállástól való függés. De persze semmibe nem telik, egy próbát megér.
Pedig nagyon is ertheto….
Kimenorol visszacsatolt jel nagysaga fugg a hangerotol, nagyobb jelszint kell a gerjedeshez. Poti erteke nem befolyasolja, M Ohm ertek csak a szort zavarokra teszi erzekenyebbe. A hozzászólás módosítva: Nov 16, 2023
Viszont bemenőjel nélkül (lestoppolt CD-lejátszó) is elkezdi az oszcillációt, ha feltekerem a potit. Miközben semmi hallható zaja nincsen ekkor, ellentétben a halk zenehallgatással, amikor meg van hangja, és sima az anódfeszültség.
Azt viszont, ha már szórt zavarok, simán el tudom képzelni, hogy ez az 50 kHz-es, 50-100V nagyságrendű lengés a trafóról rászóródik valamire. A hozzászólás módosítva: Nov 16, 2023
50kHz nagy amplitudoval nem johet a tapegyseg felol, ez nem kapcs uzemu.
Egyebkent a bemeneti kondi es a 100k R3 ellenallas felesleges. A hozzászólás módosítva: Nov 16, 2023
Feltekert hsngeronel nem hiszem, hogy nem jelenik meg zaj.
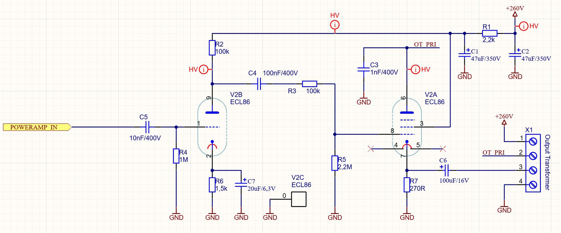
A leírtak alapján a hangerő poti után van a teljes erősítő. A gerjedés nem lehet a fordítva bekötött kimenő trafó miatt, mert az hangerő állástól független. Eőfordulhat, hogy kapacitív visszacsatolódik a trióda rácsára a pentóda anódja. Ez lehet a keszekusza vezetékelés, vagy panel hibás fóliavezetése. Kisebb értékű potival (10k) ez esetleg kiküszöbölhető. Nekem volt olyan, hogy a fűtés körön keresztül csatolódott vissza a jel (gitárerősítő) gerjedés okozva. Megnézném a nyákot ha lehet.
A hozzászólás módosítva: Nov 16, 2023
Kimeno szekundere a pentoda katodkorebe van visszacsatolva, csak helyi visszacsatolast okoz.
Nem atfogo visszacsatolas! A hozzászólás módosítva: Nov 16, 2023
Erősítő mindig és mindig. ?
Adott egy erősítő. Tök mindegy a hangerőt szabályozó poti állása. Rendszerben kellene gondolkozni.
Ebből adódóan nem függene az oszcilláció a hangerő poti állásától. Valamint a pozitív visszacsatolásból eredő oszcilláció a kimenő transzformátor viszonylag nagy induktivitása miatt nem 50kHz környezetben alakulna ki, hanem a hangfrekvenciás sáv alsó tartományában. Kötöttem már be én is fordítva kimenőt, ordított is veszettül mint az ördög.
Vegcso erositese kicsi, bekapcsolasi tranziens nem elegendo a rezges beinditasara, kicsi a kimeno szekunderen megjeleno jelszint.
Kimenok rezonanciaja kb 50kHz kornyekere esik.
Kicsit késve, de ma este tudtam végül mérni a változtatással. Az eredmény az, hogy valami változott, de ezzel a bekötéssel sem jó: ha a C6 negatívja közvetlenül a földön van, akkor az 50 kHz eltűnik a katódellenálláson mérhető feszültségről, és más lengést sem látok rajta (egyszerűség kedvéért végig itt mértem, biztonságosabbnak érzem mint a 200V feletti oldalon). Viszont az egyenfeszültség továbbra is változik a hangerőállástól függően, amit nem igazán tudok mire vélni (teljesen letekert hangerővel 7.8V, felhangosítva leesik 5V környékére) - és az éles bereccsenés is ugyanúgy megmarad e hangerő felett.
Csatolok egy képet a panel vezetősávos oldaláról. Pár jelölés, amit magamnak írtam fel a beforrasztáshoz:
V+ a C2 kondi pozitív lába. Vtr+ a pentóda anód vcs a C6 kondi negatívja "be" a bemenő jel (csatolókondi a potira van forrasztva) (A felülete ocsmány, igen - a 10 év állás megtette a hatását, amit felpolírozással, majd beónozással próbáltam menteni, amennyire lehetett. Amint írtam, úgyis csak kísérletezésre szánom már ezt, ha valahogy beválik, fog kapni ipari minőségű panelt a projekt. Első beüzemelés előtt multiméterrel ellenőriztem minden alkatrész bekötési pontját és nem találtam olyat, ahol annyira megette volna a rezet az idő, hogy szakadás, vagy akár jelentős ellenállás-növekmény alakult volna ki.) A fűtés a fekete érpáron érkezik, az valamiért nem kapott furatos forrpontot annak idején. A hozzászólás módosítva: Nov 17, 2023
Akkor megszunt a gerjedes, visszakotheted az elkot, de forditsd meg a kimeno ket kivezeteset!
DC lengest tapegyseged stabilitasa meghatarozza, jobban terhelheto tapegyseg elonyosebb. Egyebkent ne varj csodat ez a vegfok kb 2-3W teljesitmenyt kepes leadni, 3W mar 10% kozeli torzitas mellett veheto ki.. Idézet: .„A fűtés a fekete érpáron érkezik, az valamiért nem kapott furatos forrpontot annak idején” Futesek kivezetese nem lehet levegoben, 2db 100R ellenallassal kosd le a tapegyseg GND pontjahoz.
Fogadjuk el CHZ ötletét, hogy a kimenő trafó szekunderének kivezetései fordítsd meg. Legfeljebb visszaforgatod, ha nem használ. Bár inkább az volt a gyanúm, hogy 50kHz körül a trafó fázistolás a miatt oszcillál, de tévedhetek.
Viszont a nagyobb hangerő okozta tápfesz csökkenés az gond. Ez ugyanis egy SE "A" osztályban dolgozó erősítő. Itt nem változik az áramfelvétel a kivezérlés függvényében, azaz amennyivel nő az egyik félperiódusban annyival csökken a másikban. Vélhetően nem jó a munkapontban dolgozik az erősítő. Ez lehet beállításból eredő hiba, de lehet a cső öregedését miatti katód emisszió csökkenése miatti is. Legjobb lenne előről kezdeni az egészet. A kimenő trafó áttételét kellene mérni. A primer oldalra 6,3VAC mehet a fűtéskörről, a szekunderen pedig lehet mérni 0,1-0,5V között valamit. Ebből ki lehet számolni az impedanciaáttételt. Ez megmutatja, hogy milyen hangszórót fog tudni meghajtani. A cső adatlapján szerepel, hogy mekkora anódfesznél milyen anódáram kell, és ehhez mekkora katód ellenállás szükséges. Ebben segítünk. Ha a cső még jó, akkor be lehet állítani használható munkapontba.
Gerjedes megszunt, merese szerint is, + visszacsatolas okozta.
Katodba sokszor alkalmaznak +visszacsatolast a - kimeneti ellenallas elerese erdekeben, ezek a megoldasok igen gerjedekenyek, sok trimelelest igenyelnek. Tapfesz nem biztos, hogy csokken, mivel a katodfeszultsegbol kovetkeztet erre, ezert ne vegyuk komolyan. Egyebkent rossz A osztalyu munkapont miatt kilepnet az erosito az A osztalyu beallitasbol is. Elhaszalodott cso is okozhatja. Idézet: „Viszont az egyenfeszültség továbbra is változik a hangerőállástól függően, amit nem igazán tudok mire vélni (teljesen letekert hangerővel 7.8V, felhangosítva leesik 5V környékére) - és az éles bereccsenés is ugyanúgy megmarad e hangerő felett.” Ne felj a nagyobb fesz meresetol, lenyeg, hogy mindig csak egy kezze legyel az erositoben…
Sziasztok!
Egy kérdés erősítőkbe hogy oldják meg 6 lábú kapcsolóval mód választást híd sztereó paralel mód között + még 2 led is rá van kötve egyik a par módba világit másik meg híd módba. Idézet: „Bár inkább az volt a gyanúm, hogy 50kHz körül a trafó fázistolás a miatt oszcillál, de tévedhetek.” Atfogo visszacsatolas eseten valoban lehetseges lenne, de itt laza, helyi visszacsatolas miatt nem. Pentoda katodba kimeno szekundererol + visszacsatolassal is csak berezges hataran mozog, Negativ visszacsatolas sem okoz jelentos visszacsatolast, igy a fazistolas sem teheti gerjedekennye.
Először megtanulnak helyesen írni, később pedig számolni.
Bocsi el számoltam magam 2x4 lábú kapcsoló 3 pozíciós.
Na, visszatértem végre a kis projekthez. Lemértem mindhárom konfigurációt, azaz:
- visszacsatolás az eddigi bekötéssel - visszacsatolás fordított bekötéssel - nincs visszacsatolás (katód elkó negatívja a földön) A megfordított bekötés hallható tartományú (3-5 kHz körül lehet) gerjedést okoz, amint bemelegszik a cső - ezt elvetettem. A másik két módon az anódon ugyanúgy megjelenik az 50 kHz-es lengés, de ha egyáltalán nincs visszacsatolás, akkor a katódellenálláson "csak" bezuhan a feszültség egy bizonyos potméter-állás felett. Azaz igazad volt, ott mérni nem célravezető, mert így félrevezetett az, hogy a visszacsatoláson visszajövő jelet láthattam az eredeti felállásban megjelenni. Na akkor ránéztem a vezérlőrácsra (R5) és persze ott is megjelenik a szinuszhullám egy bizonyos potméter-állás után. Viszont amint ráakasztom a mérőfejet, megváltozik a frekvencia, és már hallható, 10-15kHz körülre kerül (ráadásul még változik is a frekvencia a potméter állásával). Ezek alapján szerintem a kimenő bekötése mégsem problémás, fogtam viszont más gyanút. Nézegetve kapcsolásokat, többnyire az itt szereplő 2,2M-nél jelentősen kisebb (470-680k) ellenállás vezet a föld felé a pentóda vezérlőrácsáról, ráadásul többnyire, ha van soros ellenállás, akkor az előtt van a földre húzó elem. Ennek lehet hozzá köze..?
Nem kene talalgatnod, kimenot ne kosd be a pentoda katodkorebe, ebben a kapcsolasban nincs sok ertelme.
Atfogo visszacsatolas tobbet erne. Racslevezeto ellenallas 1M feletti erteke, hasznalt, kicsit gazos csovek eseten hatrany. Szerintem a katodellenallas sem igazan ok, 220-240R ertekkel probalnam.
Ez a kapcsolas azert sem igazan ok, mert a vegcsovet felvetelnel torlo oszci-nak alkalmaztak, ezert tartalmaz felesleges alkatreszeket is. Van sok jo kapcsolas ezzel a csovel, keress jobbat..
Még egy próbát megér ez az SE mutatvány a következők változtatásával:
- R3=1k - R5=470k - C3 eltávolítva - C6 negatív kivezetése a testre forrasztva - V2A triódának kötve (3-as a 6-os kivezetésre kötve) TJ.
Sziasztok!
Remélem jó helyen teszem fel a kérdésem ne haragudjatok ha nem. Az lenne a problémám, hogy adott egy Logitech Z623 típusú 2.1-es hangrendszer. Kibányásztam a fő paneljét a mélyládából kapcsolóüzemű a tápja azonban a biztosítékot azonnal kilövi bekapcsoláskor. Az IGBT-t mértem (egyelőre csak sima multimérerel) de nem zárlatos, egyenírányító diódákat amin komolyabb teljesítmény halad át mind végig mértem mind rendben van. Kondánzátorok a táp oldalon rendben vannak. Kapcsolást nem találok sajnos hozzá a neten ha abban tudnátok segíteni vagy bármilyen tippetek van mit nézzek meg örömmel venném. Előre is köszönöm!
Szia!
Fotózd le ezt a tápot, lehetőleg mindkét oldaláról! Ha szerencséd van csak a varisztor ment zárlatba, de haladjunk módszeresen. Válaszd le róla az erősítőt, remélhetőleg csak egy csatlakozót kell széthúznod. Indítsd el a tápot 230 V-os izzón (40-60 W) keresztül, számolj be az izzó viselkedéséről. A 100 V nagyságrendű kondenzátorokban jóval a kikapcsolás után is lehet feszültség! Kapcsoló üzemű táp javítása során egyébként is tartsd szem előtt az áramütés veszélyét!
Most jutottam csak újra ki a műhelybe, sajnos nem tudom lehúzni róla az erősítőt egybe van vele. Kiforrasztottam a varisztort remélhetőleg bár a felirata nem látszódik rendesen. Így kiforrasztva 10,5 Ohmot mérek rajta ez tudtommal nagyságrendekkel kevesebb mint kéne lennie. Engem egy dolog zavar össze a kiforrasztott alkatrész mögött van egy másik varisztornak tűnő elem de annak a pozíció száma Z1 amit kiforrasztottam pedig TH2 és ami mögötte van annak rendben van az ellenállása 900k Ohm körül.
A TH2 pozíciószám termisztorra utal, az indítóáram korlátozó NTC-nek mondanám, ha sorosan van az áramkörben. A mért ellenállás is illik a képbe.
|
Bejelentkezés
Hirdetés |












