Fórum témák
» Több friss téma |
- Ez a felület kizárólag, az elektronikában kezdők kérdéseinek van fenntartva és nem elfelejtve, hogy hobbielektronika a fórumunk!
- Ami tehát azt jelenti, hogy a nagymama bevásárlását nem itt beszéljük meg, ill. ez nem üzenőfal! - Kerülendő az olyan kérdés, amit egy másik meglévő (több mint 17000 van), témában kellene kitárgyalni! - És végül büntetés terhe mellett kerülendő az MSN és egyéb szleng, a magyar helyesírás mellőzése, beleértve a mondateleji nagybetűket is!
Szia! Ez valamilyen készülék kiszolgáló áramköre, önálló működésre sajnos nem tudod rávenni. Az alkatrészekből látszik, hogy +5, +12, -12 és +24 V stabilizált egyenfeszültség előállítására alkalmas. A két BD darlington valószínűleg külső fogyasztó kapcsolására szolgál, az LM324 négyes műveleti erősítő valami szabályzó lehet.
A kondenzátoros panelen is van egyenirányító híd 1N4007 diódákból! Feltehetően három független AC forrás kell hozzá, amiből az egyik középen megcsapolt - tekintettel a ±12 V-ra. A két panelt össze kell dugnod, mert csak a szerelhetőség miatt bontható a kapcsolat. Megkeresed melyik stabilizátor IC bementi pontjához melyik egyenirányító tartozik. A 10 VAC jó az L78S05-höz, a 12 V-os stabilizátorokhoz csak próbára alkalmas. Ha trafó a forrásod, akkor a 10-34 kivezetések közötti 24 VAC-val az L78S24 egyenirányítóját táplálhatod. A 10 VAC és a 24 VAC közül csak az egyiket használd, mert zárlat léphet fel!
Köszönöm mindenkinek a segítséget.
Mivelhogy elég nagy a felülete az aksinak ezért egy válra akaszthatós tokot kell csinálnom neki. Az elképzelés a következő. 10x 3w fehér led előre. 3 fokozatban állítható. 5 led 50% 10 led 50% 10 led 100% 1-5x 1w piros led. Hátra. Külön kapcsolható 1x10w led. vész led villogás. Usb step up konverter usb eszközöknek. Még keresem a megfelelőt Lifepo4 töltő Ezt sem találtam még. Akár napelemről is mehet. Van még egyéb lehetőség?
Sziasztok!
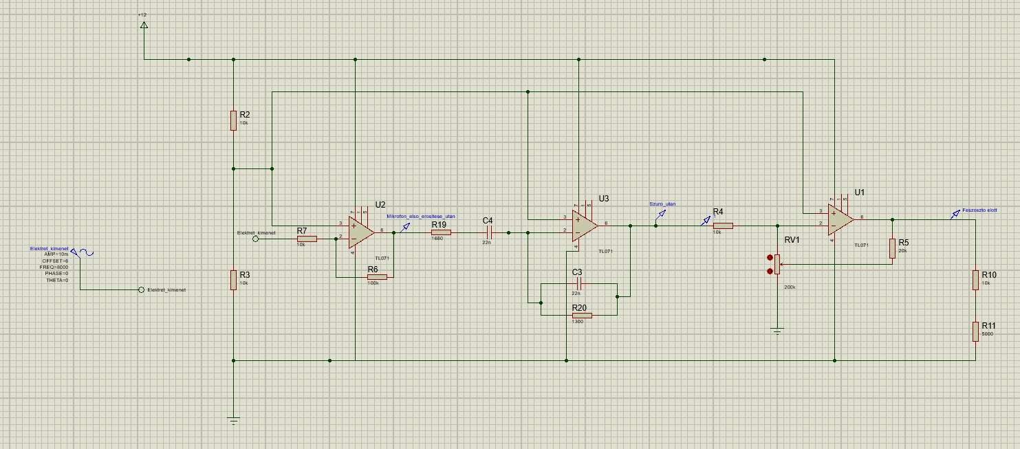
Annyi minden jól megy, de tényleg. Programkódok jók, van jel, meg minden tökéletesen menne de csak belefutottam egy hibába már megint. A rendszer 4 áramköri panelból áll. Mindegyiken műveleti erősítők, feszosztók PIC-ek, SPI RAM minden. És megy is. De.... Az egyiken a 4 ből elfelejtettem Bode diagrammot számolni. 1 darabon.... Minden másik megoldásoknál jó, de ennél éppen nem. Ez okoz minden bajt, mert mert épp ez a legfontosabb az átvitt jelben. Az amplitúdó erősítés jó, de a fázismenet katasztrofális. Ez egy mikrofon erősítő modul lenne, amit meg is építettem. Az egész fél tápra ülteti a jelet. Az első opamp fix erősítést ad. A második sáváteresztő szűrést valósít meg, mondjuk nem profi módon sajos, de elvileg működik. Itt van a baj. Ezután még minden jó. Azonban az itthon fellelt ellenállásokból és opamp-ból mögé tettem egy egyszerű erősítést ami jó az amplitúdóban, de a fázisban nem. Miért okoz ekkora problémát az opamp-nak, hogy GND-tápról hajtom meg és a fél tápon lenne a jel? A többi megoldásomhoz képest csak ennyi az eltérés, ott minden jó. Csatolom a karakterisztikát. A hozzászólás módosítva: Nov 27, 2023
A piros az első fix erősítésű opamp utáni értékek, a zöld a szűrő utáni amplitúdó erősítések.
A fázisok: -Sárga a szűrő utáni -Kék az utolsó egyszerű erősítés utáni, de még a feszosztó előtti értékek. Csatolom a rajzot is, nem kell kigúnyolni, ennyit felépíteni sem könnyű itthoni körülmények között és MAJDNEM megy is! A hozzászólás módosítva: Nov 27, 2023
Sziasztok!
A mellékelt képen látható bekarikázott kapcsolási rajzot nem tudom teljesen értelmezni. A kimeneti pontok közül melyiket hova kell kötni egy jack dugón? Illetve a 12V-os tápot hova kössem, mivel nincs pontosan jelölve? És használhatok hozzá CMC-6035-130T mikrofont? A válaszokat előre is köszönöm!
Szia!
Ez a kapcsolás egy elektret kapszula illesztő és szimmetrizáló áramkör. Milyen célra kell ez neked?
Hello!
Egy CMC-6035-130T mikrofont szeretnék rákapcsolni és hangfelvételre szeretném használni egy analóg jackes kimenettel.
Ez a kapcsolás nem arra való. Ha számítógépes mikrofonbemenetére vagy tápfeszültség kiadására alkalmas kütyüre akarod kötni, akkor használd így: Bővebben: Link Keresés a témában: Bővebben: Link
A hozzászólás módosítva: Nov 28, 2023
Akkor ha például ezt megépítem, jó minőségű hangot fogok kapni? Számítógép bemenetére kötném.
Ha a számítógéped mikrofonbemenetére akarod kötni, akkor elég ennyi.. Akkor kell előerősítő, ha a jelszint kevés lenne (halk).
Kis szerencsével van a felvevőn egy checkbox amit bepipálva lehet még plusz (mondjuk + 20 dB) erősítést beiktatni.
Adatlap szerint a Term2 a test, árnyékolt kábel esetén az az árnyékolás, jack dugónál meg a "töve/ring". A hozzászólás módosítva: Nov 28, 2023
Ok, megint megtaláltam a hibát....
![]() Most elméletileg jó,azaz a szimulációban már elfogadhatóak a jelek is, és a fázistolások is.
Sziasztok!
Szeretnék a piezos porlasztóhoz saját elektronikát csatlakoztatni. Arra gondoltam, hogy egy NE555-ös panellel hajtanám meg, de kéne 3W-körüli teljesítmény. Írtátok itt a fórumon, hogy kell egy tranzisztoros erősítés a végére. Milyen tranzisztor kellene ide, ami tudja ezt a frekvenciát kapcsolgatni és hogy néz ki egy ilyen erősítő fokozat kiszámítása? Két ellenállás kell a tranzisztor mellé, egyikkel beállítom 0,7V-ra a bázis feszültségét, a másikkal meg a fogyasztónak az áramát kell beállítani? Nem foglalkoztam még ilyen számolgatásokkal, csak halvány elképzeléseim vannak, hogy mit kellene csinálni? PNP vagy NPN tranzisztor a jobb választás? Egyáltalán mi a különbség a kettő alkalmazása közt, hol van ennek gyakorlati haszna? Azt olvastam, hogy a felépítésében mi a különbség, de nem értem, mikor kell ezt, mikor meg azt használni?
Üdv.
Szépen bevásároltam az éjszaka a ledes projektemhez. Sajnos egészen más miatt akartam venni a STUP-SX1308 DC-DC konverter modult viszont nem tudom hogy led üzemeltetésre jó lehet? Vagy felejtős? TDS-P3W-CW 3W hideg fehér LED OSR5XAE1E1E LED teljesítmény dióda 1W A másik kérdésem az hogy Mennyi ellenállás kellene nekem? 2 fényerőt akarok létrehozni. 30-40% majd kb 70%. Ezt egy billenős kapcsolóval oldanám meg.
A LED előtét ellenállás számoló ismered?
Beírod hány volt a tápfesz amit a ledre kapcsolsz, hány ledet teszel sorba, és hány mA-el akarod meghajtani. Megkapod az ellenállás értékét. Nem írtad ezen adatokat, így nem tudja senki megmondani a pontos értéket, de a kalkulátort te is használhatod.
Igen ismerem és használtam is már.
Üzemi feszültség 3.6V LED dióda áram 700mA 6 darab Számított ellenállás: 571.43 mOhm Szabvány ellenállás: 1 Ohm Ellenállás min. teljesítmény: 490 mW Jól értelmezem ha 2 Ohm ellenállást teszek rá akkor redukálom a fényerőt? A 3,6v nem tudom meddig lehet majd még levinni hogy üzemeljenek a ledek de ha lehetséges akkor csökkenteni fogom valamennyire.
Ha növeled az ellenállást csökken a fényerő, de az a fél ohm már akkor is elég kicsi.
Lehet érdemesebb volna kissé több tápfeszt adni, mert ha felmész 2Ω-ra, esetleg már nem is világít majd. Próbáld ki. Ui.: Nem számoltam utánna de az 1Ω -al már a 700mA is kb a felére csökken. És csak kiszámoltattam kíváncsiságból: 2Ω = 200mA, 1Ω = 375mA lesz. A hozzászólás módosítva: Nov 30, 2023
Elvileg ma megjön ki is fogom próbálni természetesen. Csak nincs sok fajta ellenállatom itthon. Van 1k 4,7k 10k 470 Ohmosok, mert persze minek azt berakni a csomagba.
Azért azt vedd figyelembe, hogy a katalógus álltal megadott 3,6V-os üzemi feszültség nem hajszál pontos érték, és függ a áramerősségtől is ...
Szóval az előtét ellenálláson ne pár 100mV essen! A 6 LED-nek elvileg 21,6V kell ... én minimum 24V-os tápfeszültséget adnék neki, és egy (minimum) 4,7 Ohm-os ellenállással megnézném mennyi a tényleges áram. A fényerő csökkentést meg inkább PWM szabályozással oldanám meg!
Egy step up konvertert fogok használni egy 3.2v 230Ah lifepo aksi fogja adni neki a delejt. Igaz csak a voltokat tudom beszabályozni rajta
LED-eknél nem a feszültség számít, hanem az áram... Ha hosszú életű megbízható dolgot szeretnél akkor a LED-ekhez használj áramgenerátoros meghajtást. ( A leg egyszerűbb pl ML317, és egy ellenállás)...
Esetleg step-up konverterek között vannak olyanok, amik tudják az áramgenerátoros üzemet is... Vagy PWM meghajtás ... De egy pár tized ohmos ellenállással nehéz belőni a megfelelő áramot a LED-eken!
Akkor a kövi csomagba keresek egyet. Ebből meg egy usb csati megy rá mehet róla a telefon 5 volton.
Sziasztok !
Nemrég vettem kettő, gyönyörű szép Ganz DTRC hőmérőt. Az egyik működik, a másikat javítgatni kell. Gondoltam a működőt beüzemelem, a rajta lévő rajz alapján hőellenállás kell neki, az eladó a PT100-at emlegette, így gyorsan vettem két darab PT100-as szenzort. Kipróbáltam, de sehogyan sem tudtam pontosra kalibrálni. Elsőnek forrásban lévő vízbe téve a hőellenálást, a rajzokon szereplő potikat tekertem addig, amíg 100.0°C-ot mutatott. Ezután éppen kiolvadás alatt lévő jégbe téve mindig többet mutatott, mint 0°C, kb 15 fok körül. Hagytam szobahőmérsékleten, de akkor meg ilyen 35-38°C írt. Röviden tömören tehát, az lenne a kérdésem hogy hogyan lehet ezt pontosra kalibrálni? Ha már ilyen szépen egyben van akkor szívesen használnám.
Hello! Valami rajzot kellene hozzá szerezni, mármint az RTD hídhoz.
De elsőnek a nulla fok mellett kell az ilyesmit beállítani, mert ha bárhol "fent" állítod, az a meredekség, ami elviszi a nullpontot is.
üdv!
A rajta lévő ábrát kivéve, semmi egyebet nem találtam erről a készülékről. Megpróbálom, hátha be tudom lőni, ha jeges vízbe teszem a szenzort előbb.
Hello!
A legfontosabb, hogy nem jó akármilyen trafó, csakis BIZTONSÁGI vagy ELVÁLASZTÓ transzformátort használj, amin megtalálhatóak a mellékelt szimbólumok közül valamelyik. A normál trafókban a primert és a szekundert sokszor egymásra tekercselik egy kis köztes szigetelőréteggel elválasztva. A fentieknél a fokozott biztonságot a tekercsek teljes szétválasztása adja, külön csévetesteken elkészítve, robosztusabb szigeteléssel, így annak az esélye, hogy a trafó meghibásodásakor a primer tekercsből a szekunderbe jusson a hálózati feszültség szinte nulla. Másodsorban én ezt beépíteném egy dobozba, tennék elé egy C4A/2P kismegszakítót hogy helyben is lekapcsolható legyen, vagy egy kétpólusú kézi (fő)kapcsolót és egy áramvédő-kapcsolót még a primer körbe 30mA/25A A, vagy akár 10mA/25A A típust arra az esetre, ha bármely okból kifolyólag bekerülne a hálózati fesz a vizsgálandó szekunder körbe.
Meg lehet azt csinálni egy csévére is, csak normális szigetelést kell tenni közé.
Mi a különbség a két modul közt?
Bővebben: Link Minek kéne ezeknek a végén kijönni? A gnd éd az out közt mérve? Próbáltam 3.3 és 5v-al is mindkettőt és egy ledet rakni a kimenetre, de csak az egyszerűbb villog, de az is csak lepkefing fényerővel a sárga leddel!
Ez épp dupla csévés, mert külön cséve a primer és a szekunder.
![]()
Hello! Itt is osztott ám a csévetest, csak nem egymás mellett van, hanem a két cséve egymásba van tolva.
|
Bejelentkezés
Hirdetés |






















