Fórum témák

» Több friss téma
Fórum » Erősítő mindig és mindig
Mielőtt kérdezel, a következő két dolgot ellenőrizd! I. A helyes tápfeszültségek megléte. II. A kimeneten van-e egyenfeszültség. Élesztés.
Lapozás: OK   2527 / 2570
(#) mek-elek válasza Ge Lee hozzászólására (») Dec 29, 2024 /
 
Én ilyet biztos nem fogok építeni, de ha építenék a párhuzamosításokat csillagpontosan vezérelném, látnám, el tápokkal, és egymás felett (két szinten) szerelném a végfokot szűkítve a felületet, és mindjárt más lenne a tértávolsága az egésznek.
A hozzászólás módosítva: Dec 29, 2024
(#) mek-elek válasza mek-elek hozzászólására (») Dec 29, 2024 /
 
Csak a saját elképzelésem ránézve a rajzra, nincs rendes földcsillagpont se elől, se hátul. Elöl mindent a bemeneti csatlakozóra földelnék, ahonnan külön vezeték menne a nagy földcsillagpontba. A zobeltagtól mindent elvinnék a hangfal-csatlkozóhoz egy külön panelra.
(#) firstman válasza mcc hozzászólására (») Dec 29, 2024 /
 
Így már jóval tömörebb, csak mondjuk nem tudom, hogy mennyivel lett kifogásolhatóbb az elrendezés.

PCBn1.PNG
    
(#) compozit válasza firstman hozzászólására (») Dec 29, 2024 /
 
És a pufferkondikat hova teszed?
(#) firstman válasza compozit hozzászólására (») Dec 29, 2024 /
 
Külön. Nem volt tervemben rárakni azokat a végfokra. Főleg meg ha a két oldal panelje esetleg közös puffereken osztozik majd.
(#) compozit válasza firstman hozzászólására (») Dec 29, 2024 /
 
Nem lesz jó. A puffereknek legalább egy részét közel kell tenni a végtranyókhoz. Ettől még lehet közös puffer. Különben nagyobb THD-t kapsz.
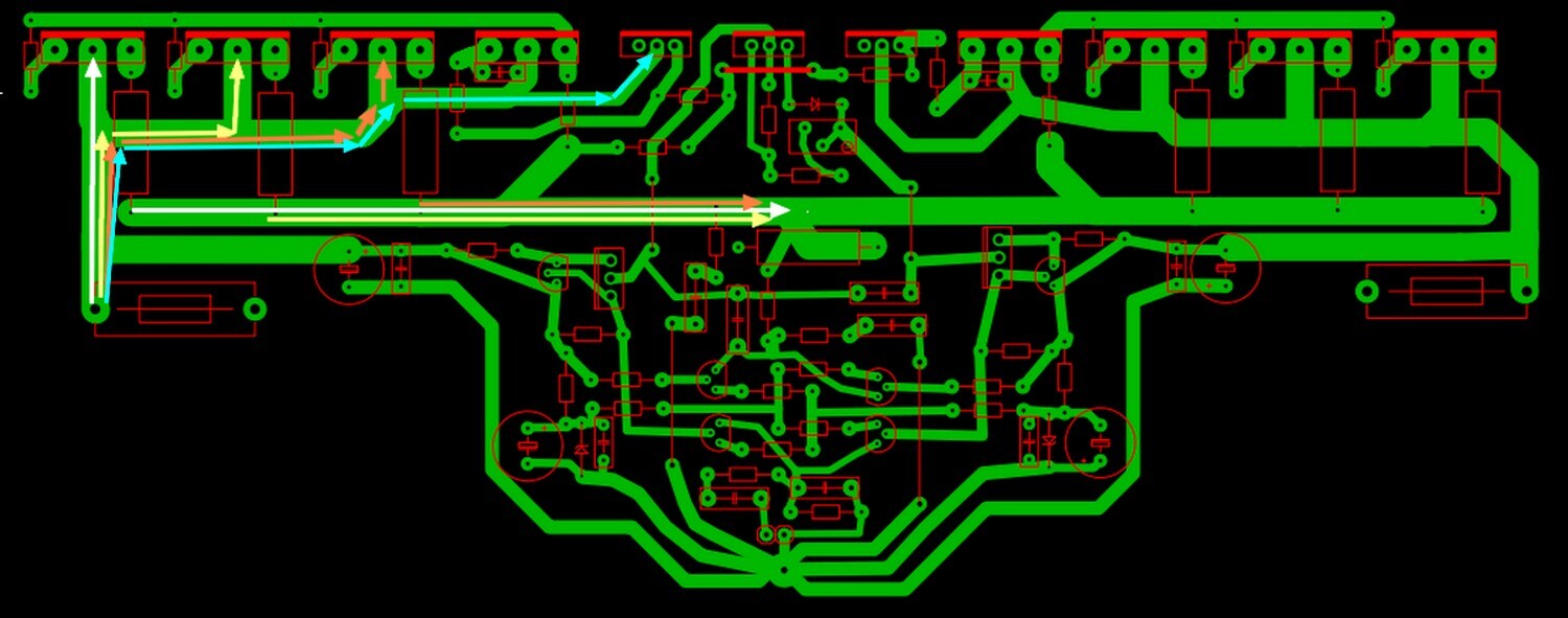
(#) Ge Lee válasza firstman hozzászólására (») Dec 29, 2024 /
 
Berajzoltam 4 különféle színnel 4 tranyó áramát, az ötödik már nem fért oda. Látható, hogy a kezdő fóliaszakaszon 5 tranyó árama is átfolyik, ami csak azért baj, mert a TO220-as tokhoz megy a leghosszabb vezeték és a közbeni fóliaszakaszon rajta kívül még 4 tranyó árama is osztozik, kondi meg sehol, még csak egy fóliakondi se. Nyilván, 0,1W-on járatva a végfokot ez nem oszt nem szoroz, de nagy kivezérlésen nagyon is, lerontja a dinamikus viselkedést, torzítást visz be.
Mondjuk nem highend végfok lesz, szóval nem szóltam.
Kéne oda elkó, meg vele párhuzamosan fóliakondi is. Ha van hely, érdemesebb úgy megcsinálni, hogy berakod egy kupacba a végtranyókat, a meghajtást meg az egészre merőlegesen egy öcsipanelre. Már itt is tetten érhető a két dimenzió (nyák) okozta hátrány. Gombócban légszerelve sokkal jobban meg lehet csinálni, csak hát az csúnya lesz.
(#) firstman válasza compozit hozzászólására (») Dec 29, 2024 /
 
Mégis mennyire közel? Itt van mondjuk a Quad Artera stereo. Annál is külön vannak a pufferek és ettől függetlenül 0,003-0,03% THD-t ígér. A kapcsolás amit felraktam, az gyárilag is valami <0,1% volt. Gondolod, hogy ez meghatározó lehet ebben az esetben?
(#) firstman válasza Ge Lee hozzászólására (») Dec 29, 2024 /
 
Azt hiszem, hogy itt kulcsfontosságú az, hogy nem egy magas minőséget képviselő kapcsolásról van szó. A magam részéről én kissé másképp képzelem el az azonos ütemben dolgozó tranzisztorok áramútjait a vezetősávon belül. Nem kétlem, hogy az áram gyors változásai hatással lehetnek a sávok végén dolgozó meghajtókra, de végtére is, azok is ugyanolyan ütemben kapnak vezérést, mint a végtranzisztorok. Amennyiben elég szélesek a sávok, a változás szerintem elhanyagolható lesz a kapcsolás egyszerűségéhez képest. Nem akarom túlszárnyalni azt a minőséget, amit a gyári készülék tudott. Inkább csak nem szeretnék plusz hibákat bevinni, főleg a kapcsolás elején, ami érzékenyebben hatna az egészre. Nézd meg a gyári megoldást.

Fp021.png
    
(#) mcc válasza firstman hozzászólására (») Dec 29, 2024 /
 
Alakul ez. Még a vezetők szélességével érdemes játszani. Ha Kínában gyártatod, akkor a kisjelű vezetékek 0,5mm szélesben bőven jók. A végének 8-10mm széles sem sok. Kisebb elkók férnek a végtranyók közelébe is
(#) mcc válasza firstman hozzászólására (») Dec 29, 2024 /
 
Gondolj arra, hogy egy Krell, Mark Levinson, vagy D’Agostino végfokban akár 20-30 pár végtranzisztor dolgozik párhuzamosan, szépen felfűzve a tápra, egymás után. Azután mégis működnek rendben.
(#) compozit válasza firstman hozzászólására (») Dec 29, 2024 /
 
Lehet, hogy nem tudod, de egy végfok mindenképpen egy nagyteljesítményű műveleti erősítő. Egy opamp tápfeszét a tápbevezetéseknél hidegítik.
Ugye ez egy alap követelmény. Az, hogy ki, hogy csinálja, szerintem lényegtelen. Ha neked máshogy is jó, akkor csináld úgy.
(#) firstman válasza firstman hozzászólására (») Dec 30, 2024 /
 
Már védelemmel együtt. Talán valamivel praktikusabb kivitelben.

Newmt1.PNG
    
(#) shany válasza mcc hozzászólására (») Dec 30, 2024 / 1
 
Esetleg meg lehet említeni a Goldmund megoldását a "nagy" erősítőiben, ahol a különálló puffer-tápsínekhez sok-sok párhuzamos vezetékkel-, térben elosztva vannak csatlakoztatva a nyomtatott áramkörön levő tápsínek.
Ez úgy is alkalmazható, hogy akár csak egyetlen külső pontból, több párhuzamos, egyenlő hosszúságú vezetéken keresztül tápláljuk az adott-, nyákon elhelyezkedő hosszú tápsínt...Akár végtranzisztoronként is vihetünk 1-1 vezetéket, és a nyákon akár egy-egy lokális hidegítést is kiképezhetünk.....már ha nagyon akarjuk. ( én is ilyesmit tervezek az "épülő" erősítőmbe )

Goldmund Telos 4800
Goldmund Telos 8800
A hozzászólás módosítva: Dec 30, 2024
(#) firstman válasza shany hozzászólására (») Dec 30, 2024 /
 
Nem tudom, hogy mit és mennyit lehet nyerni egy ilyen megoldással. A Goldmundnak vannak furcsa megoldásai, olyanok is amit leginkább csak ők alkalmaznak. Sajnos még egyik gyártó sem tudott kiemelkedni a többi közül olyan formában, hogy fölényesen lenyűgözte volna a többséget a hangzással. Ez nagy kár, mivel ha lett volna ilyen akkor mindenki tudná, hogy milyen nyomon induljon el az építései során. Jelenleg viszont ott tartunk, hogy az összes gyártó próbálkozik a saját kis változtatásaival, illetve a diyerek is próbálkoznak, de ők legfőképpen valami előre kitaposott nyomon indulnak el.
(#) shany válasza firstman hozzászólására (») Dec 30, 2024 /
 
Ilyen marhaságokat azért nem kellene írni, még valaki komolyan veszi...
Az ideális (vég)erősítő egy ideális (feszültség)vezérelt feszültséggenerátor. Nincs semmilyen torzítása, zaja a hangfrekvenciás sávban, bizonyos kereteken belül bármilyen hangsugárzót meghajtva.
Ezt az elvárást elég jól meg lehet közelíteni a valóságban is, de az ilyen erősítők hangzása egyáltalán nem lenyűgöző, hiszen gyakorlatilag semmit nem tesznek hozzá az eredeti-, a műsorforrás adta jelhez, és nem is vesznek el semmit belőle. Nincs saját hangzásuk, hangkarakterük. "Átlátszóak", transzparensek.

A "lényűgöző hangzás" egy egyedi élmény, mindenki számárára másféle. És nagyon is elő lehet ilyeneket állítani amennyiben ez a cél, többnyire valamilyen egyedi torzítás-struktúra, torzító mechanizmus, és egyéb fizikailag nehezebben-, vagy nem megfogható eszközök segítségével. Lásd csöves erősítők, és jó néhány félvezetős struktúra.
Itt is van olyan aki csodát hall a saját diy kreálmányából...

Mondjuk, a világ legdrágább erősítői közé tartozó Golmundokat sem biztos, hogy lesajnálnám...
A hozzászólás módosítva: Dec 30, 2024
(#) mek-elek válasza shany hozzászólására (») Dec 30, 2024 /
 
Szép szép, de a földcsillagpothoz bizony nagy páka kell.
(#) firstman válasza firstman hozzászólására (») Dec 30, 2024 /
 
A teljes kapcsolás, illetve a nyák. Így már vállalható?
(#) compozit válasza firstman hozzászólására (») Dec 30, 2024 /
 
A puding próbája az evés.
(#) firstman válasza compozit hozzászólására (») Dec 30, 2024 /
 
A kapcsolástól nem félek. Nálam már hosszú évek óta remekül működik a gyári modell. Viszont az TO3 és két rétegű panelen van. A saját tervezési hibáimtól tartok, azon belül pedig az alkatrészek helyes elrendezésétől.
(#) Karesz 50 válasza firstman hozzászólására (») Dec 31, 2024 / 2
 
Nem tudom kinek a fejéből pattant ki a szikra elsőként, hogy húúú... nagy az elkó impedanciája nagyfrekvencián. Hidegítsük 100n-val, meg 10n-val, meg még 1n-val is. Én nem tenném.

A GND kialakítása sem jó így szerintem.
A jelföld és a nagyáramú föld közé nyugodtan betehetsz egy 10 Ohm-os földhurok mentesítő ellenállást (ártani nem használ).
A Zobel a tagot a kimenetre tedd és ne a jelföldre, ahogy most van.

firstman.JPG
    
(#) Ge Lee válasza Karesz 50 hozzászólására (») Dec 31, 2024 /
 
Tőled lehetett olvasni és igazad is volt, azon a bizonyos 1-5MHz környéki frekin ahol általában egy végfok hajlamos szokott lenni a gerjedésre ott a kerámia és a fólia impedanciája két nagyságrenddel kisebb mint az elkóé.
Az elkóval nem 100 nanót szoktak párhuzamosan kötni hanem 1-2 mikrót, valamint kifelejtetted a rajzból a kondenzátor ESR-jét és ESL-jét valamint a parazita kapacitásokat, szóval szerintem semmi esély nincs ott egy 11MHz körüli rezonanciára.

cimp.jpg
    
(#) firstman válasza Karesz 50 hozzászólására (») Dec 31, 2024 /
 
Az előmeghajtókat eltávolítottam a bordáról. Valószínűleg több meleget kapnának mint amennyit disszipálnának, így aztán jobb a békesség. A Zobelt egyelőre kukáztam, de valahogy vissza kell terveznem. Ha valaki óvatlanul építi meg, a végén még lemarad.

Uts1.JPG
    
(#) Ge Lee válasza firstman hozzászólására (») Dec 31, 2024 / 1
 
Azt a tápvonalat inkább így vinném, mert ahogy rajzoltad úgy épp megkerüli az elkó lábát. Amelyik végfokra zobel tag kell azzal más bajok is vannak, mert anélkül is tökéletesen kéne működnie.

Most nézem, ha oda tennél egy combos átkötést középre (nem ördögtől van), akkor az egész kunkor eltűnne onnan és a betáp pont mehetne a második és harmadik végtranyó közé, mindjárt javulna a helyzet mert onnan T alakban mehetne jobbra-balra tovább, nem egy sorban lenne felfűzve az összes tranyó.
A hozzászólás módosítva: Dec 31, 2024

Uts2.JPG
    
(#) Ge Lee válasza Ge Lee hozzászólására (») Dec 31, 2024 / 1
 
Berajzoltam kékkel.

Uts3.JPG
    
(#) Suba53 válasza Ge Lee hozzászólására (») Dec 31, 2024 /
 
Ugyanígy mehetne a másik oldalon is.
De gondolom feltételeztél ennyi önállóságot.
(#) Suba53 válasza firstman hozzászólására (») Dec 31, 2024 / 1
 
Az egyoldalas nyákok tervezésénél nem szabad félni az átkötésektől.
Egy-egy jó helyen lévő átkötés sok fejtöréstől, és bonyolult rajzolattól tud megmenteni.
Nem véletlenül használják a neves japán gyártók is. Sokszor tucatjával lehet látni, mert még így is olcsóbb a nyák gyártása, mint ha kétoldalas nyákot kellene alkalmazni.
(#) firstman válasza Ge Lee hozzászólására (») Dec 31, 2024 /
 
Javítsatok ki, ha tévednék, de ez a felfűzés szerintem teljesen általános a tervezéseknék. Mindenképp egy oldalas nyákot akarok és ha lényegtelen az az előny, amit az átkötés jelent, akkor nem bonyolítanám ezzel is a későbbi kivitelezést. Nem gondolnám, hogy a kimeneti darlington elrendezése lesz a kulcs a minőségben. Néhány terv a világ minden részéről, (innen is).
(#) pinyó39 válasza firstman hozzászólására (») Dec 31, 2024 /
 
Közel egy "kiherélt" átdolgozott Leachamp...
(#) firstman válasza shany hozzászólására (») Dec 31, 2024 /
 
Ezt el is felejtettem. Remélem, te is érted azt amit leírtál. Az ideális erősítőből az jön ki ami bejön, csak felerősítve. És pont. Ez egy tény. Ha egy erősítő egy egyébként nem különösebben jó műsorjelet lenyűgöző hangzásúvá varázsol, akkor az már egyáltalán nem ideális, hisz nem pontos az átvitele. Ezek az úgynevezett hallgathatóbb erősítők amit például a csöves, illetve néhány félvezetős technika képvisel. Nem szeretem a HIFI világnak ezt a részét, mert ebből a megfoghatatlan, szubjektív eszméből mára hatalmas üzletet csináltak. Meg lehet nézni a csövek árait mostanában... DE szerencsére az erősítő gyártásnak és tervezésnek mindig volt és van is egy olyan szegmense, ahol a mérnökök arra törekedtek, hogy az ideálishoz közelítsen az erősítők átvitele. Ezek a kapcsolások talán sterilebbnek hatnak, de a bemeneti jellel arányosan lehet jobb, vagy rosszabb is az amit hallunk a kimeneten. Abszolút semmi bajom az olyan gyártókkal mint amilyen a Goldmund is. Egyedül az aránytalanul magas áraik miatt szoktam magamban elítélni a legnagyobb gyártókat... De ebből ne legyen vita. Én ezt keresem, te pedig azt.
Következő: »»   2527 / 2570
Bejelentkezés

Belépés

Hirdetés
XDT.hu
Az oldalon sütiket használunk a helyes működéshez. Bővebb információt az adatvédelmi szabályzatban olvashatsz. Megértettem