Fórum témák
» Több friss téma |
Fórum » Fényorgona
Hello! Nem írtad, mekkora tápfeszről, milyen Led-eket hajtanál meg vele. De itt volt már rá próbálkozás. (Mármint részemről segíteni..)
Köszönöm! A gomb és a kabát problémáját kell először eldönteni. Nem tudom, hogy milyen LED-eket tegyek majd be. Azokat még ki kell találni.
Egy megoldást akkor lehet javasolni, ha a Led-ek, tápfesz s a Led-ek kapcsolásának kiválasztása már megtörtént. Mert ha kicsi a teljesítmény, akkor lehet a megoldás analóg, ha nagy akkor a PWM-et célszerű alkalmazni.
Meg célszerű kipróbálni, hogy látvány szerint mi az ami elfogadható számodra. Mert fel-lefutásnak esetleg nem kell komparátor, az egyenirányító utáni RC szűrőtag is megteheti ezt a funkciót.
Segítséget kérnék.
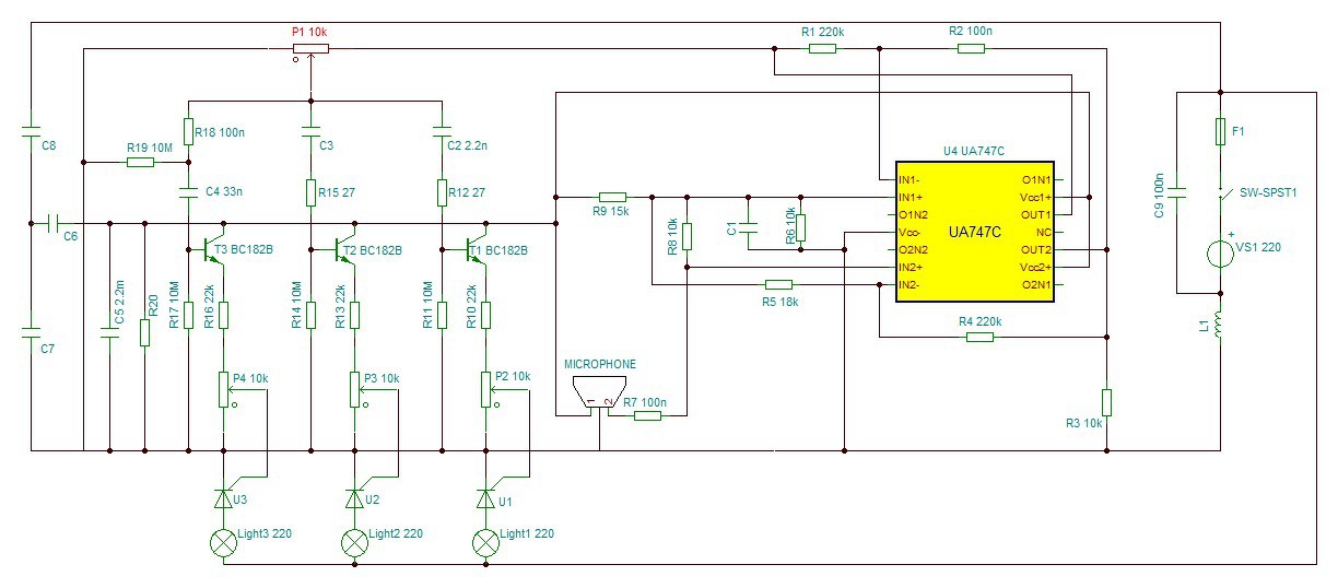
Van egy régi, mikrofonos fényorgonám. Működik, de csak ha nagyon hangos a zene és az érzékenység állító potméterek is közel a maximumon vannak. Mi lehet a gond? Hogy tudnám megjavítani? Csatolok képeket az elektronikájáról.
Hello! Alapvetően ki kellene rajzolni a747-es Ic áramkörét, hogy megtudjuk mi is van ott. Esetleg cseréld ki a kisebbik kék elkót, hátha az is benne van az erősítő körben. (De lehet, hogy csak a féltáp szúrése az.) Egyébként érzékenyebb volt ez valaha?
Szia!
Köszi! Megpróbálom kirajzolni. Esetleg tudsz valami jó szoftvert ajánlani hozzá? Ez a példány nem tudom milyen volt, mert nemrég került csak hozzám. Ami korábban nekem volt az emlékeim szerint jóval érzékenyebb volt. Emellett nagyon gyanús, hogy a potik szinte csak a legfelső tartományban vannak hatással a működésre, még akkor is ha a szembe a hangfal elé rakom a mikrofont.
Hello! Szoftver (áramkör működés ismeret) a fejedben, eszköz papír ceruza. Sajnos ez van. Csak ma ha valaki kettőt kattant az egéren és nem teljesül a vágya, feladja. Nem molesztálni akarlak, de ez van.
Egyébként meg ez egy meglehetősen egyszerű áramkör, sokat várni nem lehet tőle. Az erősítő utáni szűrőknek, mivel szemre passzívnak tűnik, nagy a csillapítása. Ezért írtam, hogy vajon sokkal érzékenyebb volt? Én persze nem tudhatom. De építhetsz elé esetleg egy mikrofonerősítő áramkört. Vagy kipróbálsz egy másik mikrofont. Vagy megméred a fokozatok erősítését. De ahhoz is ismerni kellene a rajzát legalább. A hálózati feszültséggel nagyon vigyázz! Mert ez veszélyes üzem.. A hozzászólás módosítva: Márc 2, 2024
Egyelőre ezt sikerült felvázolni. Sok helyen nem látom az értékeket az alkatrészen, illetve a R20 jelölésű nem tudom mi lehet. Erről csatolok külön képet.
Ez egy 40 éves Tungsram fényorgona egyébként. Az lehetséges, hogy valamelyik alkatrész az időtől tönkremegy és nem úgy működik, mint ahogyan kellene? Az L1 is mintha javítva lenne, annak lehet köze az érzékenységhez?
Hello!
A tápegység kialakítása valahogy nem látszik. Egy fia diódát sem látok. Az R20-nak valami zénernek kellene lenni. Az OPA első fokozata az rendben van, erősítése kb. 10-szeres. De a második fokozat erősítésbeállító elemét nem látom. Az R2-re 100nF van írva de kellene lenni vele sorba ellenállás, mert így ez egy differenciáló tagot alkot az OPA az R1 az "R2"-vel.
Az L1 mindössze hálózati zavarszűrést szolgálja, különösebb jelentősége nincs.
Most, ahogy nézem a képeket zéner gyanánt egy TO128-as tranzisztor bázis-emitter diódáját használja a lavina letörési szakaszban. Elég perverz megoldás az ilyen használat, minden esetre érdemes megnézni, a 2200µF-os kondin a feszültséget meg van-e. Mert így 8..10V körüli tápfeszre lehetne számítani. Egy ZY12 értelmesebb lett volna, és amikor ez készülhetett már volt itthon gyártva ilyen alkatrész. De TO126-os tokban én nem láttam még zénert, minden esetre mivel a bázis van a - testen, ez feltehetően egy MEV-es BD139 lesz, csak le an vakarva. Egyébként a hálózati feszültséget kihagyva és a 2200µF-ra 8V körüli tápfeszt adva, vizsgálható lenne az áramkör működése. Persze egy szkóp nem ártana. A mikrofon egy régebben használt "háromlábú" példány, még az is lehetséges, hogy már nem elég érzékeny és ez a hiba forrása. (De a második OPA erősítésbeállítását továbbra sem látom.) A tirisztorok Gate feszültségének "áttöréséhez", a tranyók bázisán kb 1,6V csúcs feszültség szükséges. Kb. ennyit látok a képek és a rajz alapján.
Szia!
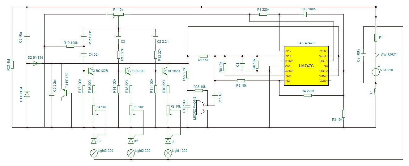
Köszönöm az észrevételeket! Pár dolgot még tudtam javítani a leírtak alapján: - Megvannak a diódák: D1, D2 - Az R20-at javítottam BD139-re. - A 100n R-eket javítottam 100nF kondikra (C10, C11, C12) - Megvan a C8 kapacitása: 10uF - Az OPA-k körül viszont nem találtam eltérést, hiába néztem át újra az áramkört. Sajnos szkópom nincs, csak multiméterem. A C5 végein ~26V-t mértem, a C1-en ~9V-t, teljesen felcsavart potikkal, ha ez számít. Mivel lehet tápfeszültséget adni egy áramkörre hálózat nélkül? A mikrofon érzékenységét lehet valamilyen módon vizsgálni? Az előfordulhat, hogy ennek az idővel vagy a használattal ennyire lecsökken az érzékenysége?
További javításokat tettem a rajzra:
R10, R13, R16 értékei 220 R12, R15 értékei 27k R11, R14, R17, R19 értékei 100k új elem R21
Hello! Most már egész megfelelőnek tűnik a rajz. A C1 10µF-os kondi kapacitása kicsit soknak tűnik. Mert anno nem volt X2 jelzésű kondik, így ide 630Vdc kondit tehettek be, de abból egy 1µF is megfelelő szerintem a kapcsoláshoz és az is testes darab ezen a feszültségen. Ha pedig kisebb feszültségű akkor alul van méretezve. Minden esetre egy C223 elég sokat elvisel.
A másik a tranyó 27V-os lavina feszültsége túl magas, de meg fogok mérni egyet. De a hiba szempontjából ez lényegtelen. Az erősítés befolyásolhatja, ha.. - a 747 nem működik megfelelően - a mikrofon kapszula érzéketlenné vált. Ezek a kapszulák már 1,2V feszültségről is működnek, elég fura hogy 27V tápot kapnak. Lehet az már túl van minden határon, mert ebben egy J-Fet tranzisztor van amik között a 30V volt a maximum feszültség. Esetleg nézd meg a 2200µF-os kondit hány voltos igazából. Mert emlékeim szerint ekkora méretűben 16V-os akadt. - További erősítést befolyásoló eszközök, az R5-R4 C10-C11. De ezek az ellenállások már stabilak voltak, és ezek a 100nF-os kondik nem szoktak meghibásodni. Persze kicserélheted. - Ha a műveleti erősítő kimenetén meg van a C1-en mért 9V, akkor azoknak jónak kell lenni. Kipróbálni 230V nélkül, pld úgy lehetne, hogy a bemenetre 24V váltófeszültséget kapcsolsz és a böszme 10µF-os kondit áthidalod pld egy 12V/5W-os izzóval. Ekkor az izzó világítani fog, de a tápfesz megközelítően meg lesz. Másik lehetőség, ha van tápod, adsz a 2200F-os kondira 24V feszültséget pld 100mA-es áramkorláttal. Ekkor tudsz méregetni persze a 230V-os izzókon nem fogod látni a dolgot. A multiméterrel sokra nem mész, minimum egy generátor kellene a mikrofon helyett, hogy az erősítés megállapítható legyen és szkóp. 50Hz-el hiába próbálkozol, mert ott a fokozatok erősítése még minimális. Amúgy a képeken én sem láttam a C10-el sorba ellenállást, így is működhet, de elég perverz a dolog. A "tranyótokos zénert" továbbra sem értem/ilyent én még nem láttam. (Amúgy ésszerű lenne egy ilyen tokozás mert hűthető. Gyártottak anno 1..5W-os zénert de pont a tok a legdrágább rajta.)
Köszönöm! Igen, a C8 valóban 1µF és valószínűleg rosszul mértem a feszültségeket is, mert most 12.2V lett a C5-ön (16V van ráírva) és 4.9V lett a C1-en. A 4.9V megvan a A747 OUT1 és OUT2-n is.
Akkor első közelítésben a mikrofonnal lehet a gond. Ezt mire tudnám kicserélni? Eleve nem találtam 3 lábút, csak 2-t. Azt be lehet kötni valahogy a helyére? Milyen paraméterekkel kéne számolnom a csere mikrofonnál, vagy hogy tudnám ezt meghatározni?
Régi magnókba voltak ilyen mikrofonok, lehet ha kérsz, kapsz is valakitől az ingyenesbe.
De a két vezetékest is lehet illeszteni, csak célszerű kis szűrést alkalmazni előtte. A leadott feszültséget az érzékenysége határozza meg, de ezek az olcsó vacakok közel egyformák. Ha beszélsz egy méterről, kb. 1mV amit kiadnak, ha ordibálsz akkor 10mV.
Ha 12.2V-t mérek a C5-ön, akkor milyen táppal érdemesebb próbálni az áramkört 12V vagy 13.5V, vagy mindegy?
Úgy esetleg tudom próbálni, ha a tirisztorok anódjai és a táp közé 12V-s ledeket kapcsolok? Közben találtam én is 2 tűs, 2.2k impedanciás mikrofont és ott az alábbi kapcsolást mutatja. Nem lehet elég csak a 2.2k ellenállás a táp felől az 1-es tűre, a C11-et pedig 1µF-ra cserélni? A rajzodon az R2 és C1 szűrőnek mi a szerepe pontosan? Mindenképp szükségesek lennének?
Célszerű a zéner könyökfeszültsége alatti feszültséggel megtáplálni, vagy a próba idejére kivenni a "zéner-tranyót".
Az RC szűrésnek az a szerepe, hogy a tápfesz ingadozások ne kerüljenek vissza a mikrofonerősítő bemenetére, mert gerjedést okozhat. De ki lehet e nélkül is próbálni. aztán meglátod mi lesz. Az adatlap szerint a mikrofon maximális feszültsége 4..5V között van, árama pedig 0,5mA. Ha 10k ellenállást teszel be, akkor az 5V-al csökkenti a tápfeszt. A 2,2k kimeneti impedanciát ennek a 10k-nak az ellenállása és az erősítő bemeneti ellenállása terheli. Így az kb. 5k. És minél kevésbé terheljük, annál nagyobb a kimeneti feszültsége a mikrofonnak. Tehát az 5k az kb. a kétszerese a kimenő impedanciának, felette pedig már nem emelkedik jelentősen a feszültség. Led helyett célszerűbb ha 12V-os 1,2W-os izzót teszel a tirisztor anód és a +12V közé. Csak egy probléma van, hogy ha egyenáramon begyújt a tirisztor, akkor úgy is marad, míg van tápáram. Tehát a tirisztorok anódrészét váltóval kellene táplálni. De a begyújtási szintet, tulajdonképpen így is meg lehet állapítani. Legfeljebb begyújtás után megszakítod a lámpák áramát egy pillanatra. A hozzászólás módosítva: Márc 6, 2024
Magam sem értem, de tegnap 20V-t mértem a tápon, az OPA1 bemenetén pedig 7V körül, igaz egy másik multiméterrel. A 12V-os ráadott tápommal pedig csak 2.5V jelent meg a C5-n és mintha füstölni is kezdett volna valami pár másodperc után.
Végül is kicseréltem a mikrofont a 2 lábúra. Szűrő nélkül valóban gerjedt, ezért beleraktam a 10k-s RC kört is, de az 1µF C-t hagytam a kimeneten, mert RC nélkül azzal teszteltem. Nem tudom miben lenne más 100pF C-vel. Az új mikrofont eleve úgy tettem be hogy jobban kiáljon a lap síkjából, így teljesen a doboz falához(lyukhoz) kerüljön fizikailag. Az eredmény ígéretes! Szerintem most már hozza azt az érzékenységet, amit elvárható és a potméterek is használhatók. Nagyon köszönöm a segítséget! Közben kedvet kaptam ahhoz, hogy próbapanelen is építsek valami hasonló led-eset. Csak pár dolognak utána kell nézni, mert a HR órák már rég voltak az egyetemen
1µF-al kb 16Hz az alsó határfrekvencia, 100nF-al, meg 160 Hz.
Akkor ezek szerint így már mélyebb hangokra is jelez? Ez a rovására mehet valami más tényezőnek?
Nem kell félteni az elektronikus szerkezeteket. Ebben nem történik semmi, csak világít a lámpa. De az is csak félperiódusban, tehát még csak igénybe sincs véve.
fényorgona bekötésTeljesen amatőr vagyok,kaptam egy fényorgonát,de 5 tűs kimenet van rajta.hogyan kössem rá az erő
Szia!
Vegyél egy ilyen dugót, ezzel tudod a legegyszerűbben megoldani. Ezután leveszed a tetejét a készüléknek, és meg kell nézni, hogy az 5 pólusú aljzat melyik lábai vannak bekötve. Valószínűleg két vezeték a bal-jobb csatorna, és egy árnyékolás a középső lábon. A dugót eszerint kell majd bekötni. A hozzászólás módosítva: Dec 13, 2024
szia.
és utánna az erősitőbe hova?vagy a hangfal kimenetre?
Nem tudjuk mi a típusa a készüléknek, de a tuchel aljzatból ítélve szerintem alacsony szintű meghajtással is fog működni, ha van az erősítőn Line kimenet, akkor oda célszerű, akkor az erősítőn beállított hangerőtől függetlenül a fényorgona mindig a beállított szinttel működik.
Remélhetőleg a bemenete le van választva a hálózati feszültségről, akkor nem lesz megrázó élményben részed. Ezért is lenne jó a típus, vagy a belsejéről néhány fotó.
Bocs, de szerintem nem az a dugó való hozzá, hanem inkább ez.
Igazad van, ez kell neki.
Bele kell nézni ha nincs hozzá leírás.
Az valószínűsíthető, hogy a sztereó jelet kell csatlakoztatni rá, amiből -gondolom 2 ellenállásal- csinál egy összegzést, és ezt a jelet küldi a vezérlésnek. Ha kinyitod, akkor azt is látod a tuchel aljzat melyik oldala van bekötve.
Sziasztok! BÚÉK!
Adott a márciusban javított Tungsram fényorgonám, ami eddig szépen működött is. Viszont most közvetlenül a bekapcsolást követően, pár másodperc rendes működés (villogás) után az érzékenysége szinte a nullára csökken (mind a 3 sáv) és csak nagyon erős hangokra villan csak meg egy picit. Ha ki-be kapcsolom megint jó pár másodpercig, majd újra elgyengül. Tudnátok segíteni mi lehet vele a gond? Mi mehetett ki benne? A kapcsolását csatolom.
Hello! Viszont!
Ilyen másodperces meghibásodást alapból két dolog tud elkövetni. Egyik a hő, hogy valami elmelegszik, másik, hogy valami kondi lassan töltődik és megváltoztatja pld. az Ic munkapontját. Mondjuk, hogy ha egy "szakadásra" (Pld. az Ic bemeneti áramára) dolgozik a kondi. Ha egy pillanatra kikapcsold és ettől észhez tér, akkor nyilván nem a hő okozza. De nem kellett volna mérni esetleg valamit, amiből kiderülne mi van? (Egyébként én a rajzon, két elvi hibát is látok. Vélhetően a készülék nem így van elkövetve mint a rajz mutatja.) |
Bejelentkezés
Hirdetés |






















