Fórum témák
» Több friss téma |
Fórum » Fényorgona
Láttam sok helyen ilyen BD243C-tranzisztorral működő zenére villogó ledeket. A kapcsolást csatolom.
Ezt szeretném megcsinálni egy mikrofonnal az erősítő jele helyett. A képen TIP31-el van.
Mi a kérdésed?
AGC áramkör tippek egyszerűen. 100mV-10V bemenő jeltől függetlenül közel állandó kimenő szintet állít elő.
A didódás AGC-t kb.: 150-300 erősítésű fokozat után kell elhelyezni ami az elektret mikrofon 1-10mV jelét felerősíti. Ekkor 150mV-3V közötti hangfrekvenciás jel kerül a diódás AGC-re. Ebből lesz kb 100mV állandó szintű jel. A diódás AGC után még egy kb.: 10-20 erősítés kell. Ekkor 1-2 Voltos hangfrekvencia kerül a további szűrő, határoló fokozatokra. Ha nem mikrofonról hajtják az áramkört hanem vonali / hangszóró / fejhallgató kimentről akkor is működik.Ekkor az első erősítő fokozat elhagyható vagy max 2szeres elválasztó erősítőként legyen beállítva. AGC1 AGC2 AGC3 AGC4 AGC5 A hozzászólás módosítva: Szept 21, 2016
Sziasztok!
Segítséget kérnék, egy patterngenerátoros villogó javításában.. Tipusa: NEO-NEON SRC-147 A hiba az volt, hogy négyből három csatornán bedöglöttek a tirisztorok. Rajzot nem találtam hozzá, de visszarajzoltam egy csatornát, nem bonyolult. Ezért is nem értem a problémát, elakadtam. Az optocsatolókat nem mértem rossznak, de kicseréltem azokat is. 16A -es tirisztorok voltak benne eredetileg (BTA16-600B), amiket cseréltem 24A -esekre (BTA24-600B). Bekapcsoltam két csatornát, annak rendje-módja szerint villogtak is a 300W-os izzók, aztán megdöglöttek a tirisztorok, egymás után mindkettő, max. 10-15mp -ig bírták. Először az izzók halványan vibrálva világítva maradtak, mintha az egyik félhullámban nyitogattak volna a tirisztorok akkor is, mikor nem kellene, aztán átmentek pár Ohmba. Maradt két jó tirisztor, amelyik csatornákra nem volt izzó kötve (ezek is megkapták folyamatosan közben a vezérlést, csak izzók nélkül, terheletlenül volt a kimenetük). Próbára az egyikre tettem egy 75W -os izzót, kb másfél-2 perc után halványan égve maradt, vagyis az a tirisztor is megadta magát. Melegedni nem melegedett egyik tirisztor sem, azt azonnal megnéztem mindnél. Eddig jutottam el, vagyis terheletlenül végtelenségig működnek a tirisztorok, műszerrel nézve az izzók foglalataira kikapcsolgatják a feszültséget, de terheléssel tönkremennek, méghozzá nagyobb terheléssel hamarabb. Melegedni viszont nem melegszik egyik sem, még csak langyosak sem voltak. A vezérlésnél lévő 330 Ohm -os ellenállásra gondoltam, hogy túl kevés oda az értékük és a vezérlő elektródákra a bekapcsolások pillanatában túl nagy áram kerül a fogyasztókon keresztül. A megmaradt eredeti, jó tirisztorral kipróbáltam, 3kOhm -tól egészen 1kOhm -ig tettem még be ellenállásokat, sorba az eredetileg benne lévő 330 Ohm-os ellenállással, ezekkel működött rendesen a csatorna, végül 1kOhm -nál maradtam. Betettem a megmaradt új, 24A -es tirisztor vezérlésébe is a plusz 1kOhm -ot, de az kb. 2 perc után félhullámokban nyitva maradt a 300W -os izzóval, vagyis bedöglött. Levéve a Gate elektródájáról a vezérlést és az A1-G közé pár száz Ohm -ot téve nem kellene nyitnia, de félhullámokban nyit, halványan világít az izzó és vibrál. Ötlete van valakinek, hogy mi lehet a probléma oka? Merem remélni, hogy nem valami utángyártott, hamis vacak félvezetőket kaptam, a HQ-tól rendeltem. Mivel az eredeti tirisztorok is megdöglöttek, ezért gyanítom, hogy más oka van.. A hozzászólás módosítva: Okt 7, 2016
Ezekről van szó:
Eredeti, BTA16 Amire kicserélted, BTA24 És ezzel hajtod meg: MOC3021 Nos az egyik snubberless: Idézet: „Standard Triacs are all-pupose AC mains switches with simple and low-current gate drive. They provide the sparkless and non-ageing features of semiconductors that are ideally suited to mains voltage appliances of all sorts. The simple phase angle delayed firing of the gate allows simple dimming for lighting and variable speeds for universal motors. Snubberless™ Triacs are particularly suited to 3-quadrant and inductive load designs with enhanced switch-off capability.” Mondjuk ez nem tudom mennyire számit, de ha győzöd még triakkal, akkor zavarszűrés nélkül is tennék egy próbat. Vagy az eredeti tipust használnám... Majd számolj be, hogy mi volt a megoldás, mert érdekel.
Látom, azt mondod, a snubber kör nyírta ki a tirisztorokat?
Viszont akkor még mindig ott a kérdés, hogy az eredetiket mi nyírta ki? Az egyetlen megmaradt eredeti még mindig megy, igaz ott van a Gate elektródáján a sorba kötött plusz 1 kOhm.
Hello! Minden estre az A1 és A2 közé, közvetlen kondit tenni, nem ésszerű. Ha jó a kondi és elég gyors a triac, akkor ki tudja nyírni a félvezetőt, mert elvileg "akármekkora" áram is folyhat. De mérd meg a jó csatornában ezt a kondit, lehet hogy csak a nyomai vannak meg és még azért működik, vagy lassú a triac. De egy próbát megér, hogy kidobod a kondit, és megpróbálod úgy is.
Idézet: „Látom, azt mondod, a snubber kör nyírta ki a tirisztorokat?” Nem mondok én semmit. Csak nézek ki a fejemből, és próbálok értelmes magyarázatot találni... Idézet: „Viszont akkor még mindig ott a kérdés, hogy az eredetiket mi nyírta ki?” Jelenleg szerintem ez teljesen lényegtelen (patkányok elrágták a kábelt/valaki belehányt a reflektorba vs. milyen triakot tettem bele BTA16/24).
Sziasztok!
Nem is tudom, hol kezdjem. Egyszerűen csak összeszedtem pár fényorgona kapcsolást/ videót. Nem tudom fizikálisan illetve ténylegesen milyenek a kapcsolások, mert nem építettem meg belőle egyet sem, vagy éppen csak próbapanelen , esetleg tervben van, vagy nem emlékszem már rá...Szerintem a nagyon egyszerűekkel nem érdemes foglalkozni még kezdő szinten sem. (Erről beszélek) Lássuk: 1. Fényorgona Deluxe Fényorgona deluxe video Úgy láttam, hogy ennek hasonló a kapcsolása Ennél egyszerűbb szerintem nincsen. 2. Fényorgona deluxe 2 Fényorgona deluxe 2 video Pl Ez már elfogatható szinten van a video alapján, de persze meg kell ahhoz építeni, hogy lássuk. Ez szimpatikusabb nekem mint az elődje. Komolyabb már a sávszűrő része több anyag van benne , de aki tud angolul ( én nem ) az olvasson utána.3. a.) Szegény ember fényorgonája itt már kicsit meg van spékelve kivezérlés jelzővel is?! Ez is hasonló kapcsolás, ha nem ugyan az (nem ellenőriztem le). b.) ”Circuit Skills: LED Color Organ” video Bár a video alatt a link már nem él, de egy kis keresgéléssel utána lehet járni: Kapcsolási rajz Ha jól látom, akkor a 3.-1 es kapcsolási rajzot módosította. (a műv. erősítőknek fél tápfeszültséget TS921-el állítja be). Én itt akadtam el, mert ugyanis ezek a műv erősítők nem ismerősek számomra ezért már majdnem feladtam, hogy nem fogom megépíteni, DE: Itt is megtaláltam a kapcsolási rajzot, persze csak az url-ből sejtettem, hogy egyről van szó, mert ezt sem lehet már elérni .Tovább keresgéltem IC ügyben és láss csodát (megmentett Proli007, mint mindig) : Örülni kell, egyszerű alternatíva. Ő is megépítette ezt, kis módosításokkal?! 4. Találtam „digitális” fényorgonákat is. Ha jól gondolom itt általában egy kis processzorral?! dolgozzák fel a hangot (avr, arduino, Pic stb.) itt nem árt egy kis programozó tudás ajánlani tudom az arduinos dolgokat kezdőknek is ( tapasztalat).pl1 Pl2 Itt a fórumon 5. Persze véletlenül se feledjük Alkotó fórumtárs szép munkáját sem! Alkotó-s fényorgona1 Alkotó-s fényorgona2 Alkotó-s fényorgona3 Ehhez nincs mit hozzáfűzni, nyák, leírás, után építés, minden van. Nem tudom, hogy van-e ebből újabb verzió. Ehhez annyit még, hogy ez nem ledes, hanem, triak vezérlésű, izzót, lámpát tud „vezérelni”. Esetleg elég a zene ütemére/ basszusára villogó ledecske akkor érdemes Proli007 fórumtárs kapcsolásait szemügyre venni: Proli007 rajzai villogók zene ütemére Pl1 Pl2 Pl3 Ennyi lett volna. (Lehet, hogy meg leszek kövezve a hosszúra nyúlt irományommal). Ezt csakis segítő szándékkal próbáltam összeszedni, illetve nem reklám jelleggel. Persze ezeken kívül még legalább 2x ennyi kapcsolási rajz , útmutató stb áll a rendelkezéseitekre, csak néha keresni kell és aki keres az talál ![]() Hátha tudtam segiteni a nálam kezdőbb elektronyos kolegáknak/ hobbistáknak kicsit, további szép napot! pár link a végére ![]() oldal1 oldal2 oldal3 oldal4 Szerk.: Proli007 kapcsolásai közül párat megépítettem, módosítva is a saját igényeimre, egytől egyig mind szépen működik. Természetesen a módosításokat segítséggel tudtam csak megoldani, de sikerült. A hozzászólás módosítva: Nov 30, 2016
üdv! Kérdésem az lenne hogy ehhez a kapcsoláshoz lehet e sáv szűrőt beiktatni és milyet?? 3 ilyet építenék meg és ezeket szeretném magas közép és mély frekvencián használni előre is köszi
Idézet: „ehhez a kapcsoláshoz lehet e sáv szűrőt beiktatni és milyet??” Lehet, és teljesen mindegy hogy milyet, hiszen már a linkelt kapcsolás is működésképtelen
Megcsinàltam sàvszürő nélkül ès müködik
sztem valamit elnèzzhetèl?
Az IC típusát (bár ettől még nem tetszik a kapcsolás)
Olvasgatom a fényorgonás írásokat és egy olyan kérdés merült fel bennem, hogy mi a különbség, ha LED-et vagy ha izzólámpákat villogtatunk. Miért kell más szűrő áramkör a LED-nek?
Nem kell neki más szűrő, ámbár az a leginkább nehéz része...
Régen már annak is örültünk, ha villogott
Máshogy néz ki az eredmény. Az izzólámpának van tehetetlensége, a LED szinte azonnal be- és kikapcsol. LED-nél villanást látsz, izzónál egy elkenett felvilgátást. Ezt megfelelö kapcsolással lehet utánozni LED-es világításnál is.
Üdv mindenkinek!
Szükségem lenne egy régen megjelent cikkre az RT lapszám, vagy régi évkönyvben olvashattam anno. Fényorgona transzduktorral, vagy mágneses erősítővel (a cím nem biztos, hogy pontosan ez volt) Ha valakinek véletlenül megvan az évszám/ hely - kérem segítsen - elég lenne indulásként ez is mert sehol nem találom a neten sem. köszönettel:
Hát a transzduktort már jo 40 éve leváltotta a triac meg a tirisztor. ( még a profi világban is).
Ez a leírás is régi, de tranzisztorral, tirisztorral és triakkal van megépítve.
Ezermester 1974/2. szám. Bővebben: Link
Köszönöm a segítséget Massawának is, kicsit talán közelebb kerültem a cikkhez: 1974/5 Rádiótechnikában lehet - de sajnos az a szám nincs meg nekem és eddig nem is találtam rá a neten. Ha valakinek meg lenne sokat segítene vele, ha hozzájutnék valahogy.
Üdv: Sting54
Sajnos miután megvettem a teljes évfolyamot kiderült, nem az amire számítottam.
A triac és a transzduktor - bár hasonló célokra is használhatóak - a lényegi különbség a transzduktor szép szinusz jelet szabályoz és a kimenő váltó feszültséget egyenárammal szabályozhatjuk. Más kérdés, hogy ezt transzformátor felhasználással jár ami ma már drágább mint a fázis hasításos szabályzás.
Sziasztok! Ezt a fényorgonát szereztem. Nem sok alkatrészből áll, szerintetek mennyire megbízható a szelektivitása? Ez a kapcsolási rajz hasonlíthat legjobban rá, jobbat nem találtam.
Hello! "Szelektivitás"? Ebben csak felül-áteresztő szűrők vannak.. Tehát pld. az alsó csatorna a "mindent visz". De jobb ha kidobod ezt a közvetlen életveszélyt! Fém ház, földelés nélkül? Az elválasztás meg egy zsebrádió kimenőtrafóra van bízva? De ezt Neked mint villanyszerelőnek jobban kell tudnod..
Érdeklődnék, hogy egy jó fajta fényorgonát mennyiért rakna össze nekem valaki. Sajnos a munkám és a kert miatt ilyenekre már nincs időm mióta vidékre költöztünk. Igy is sok javítási projekt félbe van.
Sziasztok!
Az alkotó féle (2010 febr.) kapcsolást építem meg, de szeretném LED-ekhez átalakítani. Legyen egy kicsit elnyújtva a LED-ek kikapcsolása. Utánozva egy kicsit az izzó fényét. Ez egy-két kondenzátorral megoldható? Hogyan és miben kellene átalakítani a vezérlő részt?
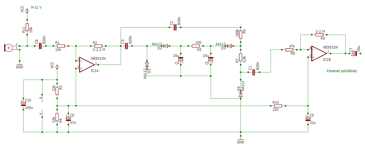
Az említett kapcsolás egy csatornájának részlete. Természetesen a triak-os rész sem kellene.
A hozzászólás módosítva: Dec 30, 2020
|
Bejelentkezés
Hirdetés |











, esetleg tervben van, vagy nem emlékszem már rá...
, de aki tud angolul ( én nem ) az olvasson utána.
.








