Fórum témák
» Több friss téma |
CsatlakozóA jobb oldali csatlakozónak mi a neve?A PC tápcsatlakozónál hosszabb és vastagabb a tüskéje.
Tovább is van, modjam még? Mondom!
![]() Szóval: nemcsak R0 a döglött, és D3 beteg (mérhető, de cserélendő az), de a trafón is baj van. Az egyik tekercse (ami D3 felé dolgozna) szakadt. Most jön a témába vágó kérdés: (milyen alkatrész, készülék) ennyi infóból, amit az első képen mutatok (a kep jobb oldalán), rá lehet jönni, mit vegyek helyette? Annyi vsak az írás rajta, hogy 2.5mH (ezt fénykép nélkül <5mH-nak néztem ), semmi más.Mutatok még képeket, hátha valaki ráismer. Ez egy LED-es lámpa lenne, amit szeretnék életrekelteni. A LED-ek világítanak másik táppal és ellenállással próbalva, csak ez a tápegység baj van. A hozzászólás módosítva: Dec 22, 2024
Itt a válasz: Bővebben: Link
Ránézésre ez a típus: Bővebben: Link.
Köszönöm, majdnem ez az, kissé eltérnek a méretek (nem Molex, hanem valami koppintás) de innen el lehet indulni.
Nekem becsípődött az öt pólus és arra koncentráltam, valószínűleg ezért kerestem hiába.
Ha nagyon nem vagy csak nehezen találsz oda illőt, cseréld valamilyen általánosabb típusra, már ha járható ez az út.
Szia!
Gratulálok az ismeretlen meghajtófokozat pótlásához. Megosztanád velünk is az általad kitalált és beépített előerősítő fokozat kapcsolási rajzát? Előre is köszönöm a többiek nevében is.
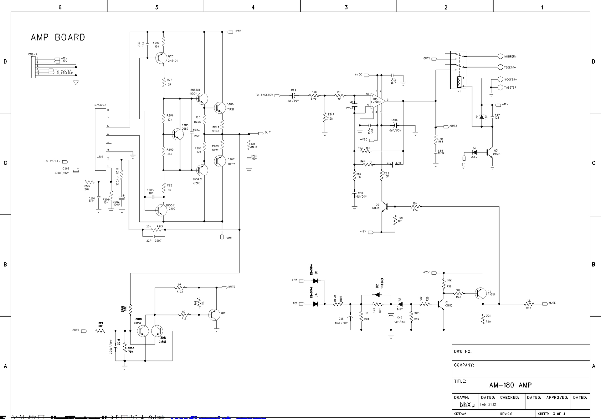
Szia, mivel nagy nehezen megtaláltam a gyári kapcsolási rajzot, teljesen átlátható volt, hogy még is mi hiányzik. Imádom az erősítőket, jópárat javítottam, építettem. Igaz itt kicsit szkeptikus voltam, hogy működni fog egyáltalán. Az eljáras, egy pinsor felcinezése volt. A kapcsolási rajz alapján 8 pin (SIP 8 tokozás). Fogtam egy másik erősítő bemeneti fokozatát és kiosztottam a kapcsolási rajz alapján a megfelelő lábakhoz.(pl 1 es bemenet, 2 es visszacsatolás, stb) A mellékelt képen a bekeretezett rész került fel az öcsipanelre, azaz a meghajtó fokozat. Ha valami nem érthető még megpróbálom még részletesebben valahogy leírni. Ami nem elhanyagolható hogy a Q5 bazisat meg fel kellett kötni egy szál drottal, az R203 és a q201 közé.
A hozzászólás módosítva: Dec 24, 2024
Valójában nem baj, hogy nincs válasz, én sem látok jobbat: egyszerűen eléteszek egy 24V-os tápegységet, és egy jó nagy 22Ω-os ellenállást.
A hozzászólás módosítva: Dec 25, 2024
A 24V-os tápegység után rakj egy CV/CC tápot, pl: LM2596S-LEDD.
Kisebb lesz a veszteséged, áramgenerátoros meghajtás, fényerőt is tudsz szabályozni. Az eredetit maximum akkor érdemes javítani, ha sok időd van és tanulni akarsz belőle...
ecam 21.117 vezérlő alkatrészSziasztok!Adott egy Delonghi ECAM 21.117.b típusú kávéfőző. A ~230V-os szivavattyú motor érintkezői véletlen összértek, így a vezérlőpanelen (5213223671-16) az egyik tranzisztor eldurrant. De pont olyan szerencsétlenül, hogy nem tudom leolvani a típusát és rajzot sem találok hozzá. Első körben csak ezt cserélnem ki, nem vennék komplett vezérlőt, hátha ennyivel megúszom. Mellékélve küldök képet amin látszik a hibás TY4 alkatrész. Előre is köszönöm a segítséget.
Úr Isten mennyit kerestem...??? nagyon hálásan köszönöm.
Nincs mit. Elekrotanyán találtam.
kapcsolóA billenő kapcsolókból két alapvető konstrukció létezik, vagy legalábbis nekem ilyenek vannak. Az egyik (mondjuk általánosabb) kialakításban alul van minden érintkező, és erre zár rá a billenő nyelvecske.A másik kialakításnál a szélső érintkező nem alul van, hanem felül -erről mellékeltem egy ábrát-. Nálam ezek tartósabbnak, megbízhatóbbnak tűnnek. (Egyetlen ilyen darabot a HEStoreban is találtam.) Persze mindez a működés közben már nem vehető észre. Kérdezem van-e jelentősége annak melyiket használjuk, ha igen, akkor mikor melyiket? Kiderül-e a kapcsoló megnezvezéséből ez a technikai részlet, van-e olyan elfogadott jelölés ami erre utal?
Múltkor bátyám kérdezte mi okozhatja azt hogy az elosztójának a kapcsolóját nem tudja néha kikapcsolni: Bővebben: Link. Nos ez az, amikor két számítógép megy az elosztóról és bekapcsoláskor a jó minőségű tápegységek kondijai feltöltődnek és emiatt néha összeragadnak az érintkezők a kapcsolóban. Innen is kívánok szépeket a Kontaset cégnek ami elosztókat gyárt már évtizedek óta de nem képes normális kapcsolót beszerelni az elosztóiba.
![]() Lényeg a lényeg, az adatlapot olvasva szerintem ami meg tud birkózni a nagy indítási áramlökésekkel az ilyen fajta kapcsoló lehet, tehát ami az összeragadt érintkezőket megpróbálja lenyomni egymásról ahelyett hogy elhúzni próbálná meg. (Én legalábbis így értem.) A hozzászólás módosítva: Jan 5, 2025
Ez az "apró" technikai részlet magyarázhatja a közel 3-szoros árat?
És ha ez a módszer a jobb, akkor miért nem ilyet gyárt mindenki, vagy megfordítva miért gyártják a kevésbé jó konstrukciót ha már kiderültek a hiányosságai? Én is csak azért figyeltem fel a különbözőségre, mert az egyiknek alul, a másiknak felül van a szélső érintkezője. Nekem most egy extrém szűk helyre kell beügyeskedni, és pont számít a csatlakozók helye is. A hozzászólás módosítva: Jan 5, 2025
"...miért gyártják a kevésbé jó konstrukciót ha már kiderültek a hiányosságai?"
A profit miatt. Meg van, ahova jó az is. Az alsó érintkezősnél a beesési szög miatt sosem teljes felületen érintkeznek a réz pogácsák, nem tudom, hogy ez a felső érintkezősnél hogyan valósul meg. Idézet: Úgy, mint az alsó érintkezősnél, az állórész döntve van. A probléma abból szokott fakandi, hogy ezek érintkezőire gyakran forrasztanak (megolvad a ház) és/vagy a végső helyén feszülnek az érintkezők. A burkolat nem tartja kellően annyira stabilan akkor sem, ha csúszósarut használnak. „Az alsó érintkezősnél a beesési szög miatt sosem teljes felületen érintkeznek a réz pogácsák, nem tudom, hogy ez a felső érintkezősnél hogyan valósul meg.” Idézet: „Innen is kívánok szépeket a Kontaset cégnek” Ezidáig nem volt nevesítve a Kontaset, meg nem is illik különösen bizonyíték nélkül rontani a hírnevét itt egyetlen cégnek sem. Szerintem még a jobbak közé tartoznak... Idézet: „különösen bizonyíték nélkül” Ott van a videó linkje a hozzászólásomban, igaz csak google drive-ra töltöttem fel és nem a fórumba... És nem, nem csak egy darab volt hibás. Szerk: az meg nem hírnévrontás ha tapasztalok valamit és megírom, hanem tudatos vásárlói magatartás. Ha valaki ilyet vásárolna az legalább tudja mire számíthat. A hozzászólás módosítva: Jan 5, 2025
Idézet: „az meg nem hírnévrontás ha tapasztalok valamit és megírom, hanem tudatos vásárlói magatartás. Ha valaki ilyet vásárolna az legalább tudja mire számíthat.” Ne vegyél fehér kapcsolós elosztót, mert nálam több beragadt. Miből derül ki, hogy Kontaset? Akár HE Store is lehetne. Idézet: „Miből derül ki, hogy Kontaset?” Abból derül ki, hogy odaírtam a kommentbe hogy miről van szó. De ha valaki bizalmatlan, az ha megnézi, akkor elosztójukból három termékvonaluk van jelenleg. A DI-STRIP elég jellegzetes formájú ahhoz hogy a videón is beazonosítható legyen. Ettől függetlenül más elosztóikba is szerelhetnek ilyen kapcsolót. Az már csak hab a tortán hogy a régi honlapukjon még értékelést is lehetett írni a termékről, az új honlapon viszont már nem. Ez sosem jó ómen. Bocs ha te épp ott dolgozol de én is használok ezeréves, még az elődjétől származó aluházas Kontakta elosztót és azzal még sosem volt gond. Igaz, már abban sem az eredeti kapcsoló van hanem az az egyetlen féle amit a helyi villanyszerelési boltban árulnak. Idézet: „Abból derül ki, hogy odaírtam a kommentbe hogy miről van szó.” Hol, és milyen kommentet nem olvasunk?
Sziasztok!
Laikus felhasználóként néhány gondolat: Szerintem majdnem mindegy ki a kapcsoló gyártója. Nem ipari felhasználásra gyártották.Ezeknek a billenőkapcsolóknak a pogácsái nem mindegy ,hogy milyen ötvözetből és milyen felület kezeléssel készülnek, hogyan fekszenek egymásra, milyen gyorsan kapcsolnak át. A régebbi kapcsolók oxidálódása az átkapcsolási rugóerő gyengülése a kapcsolt áram nagysága a terhelés fajtája (Ohmos- induktív) mind befolyásoló tényező. És az érintkezők távolsága ids számít. A profit növelése minden területen a minőség romlását okozza, szerintem. Sok ilyen kapcsolót használok én is. Bizony van olyan ( pl számítógép -monitor) kapcsolója ami be - ki kapcsoláskor hallhatóan szikrázik/ serceg. Átkapcsoláskor érezhetően lassan vált, nem pattan. Nem mai darab. Cserélni kellene és egy ideig valószínű jó lenne de a lustaság..... Lehet vitatkozni vagy beletörődni. Üdv. A hozzászólás módosítva: Jan 6, 2025
Topi-nak van egyperces cikke cikke a témáról.
Mechanikus "bistabilt" már régen is tudtak csinálni, most is lehetne jót...
Lemaradt. Esetleg szikrakioltó alkalmazása?
|
Bejelentkezés
Hirdetés |
























