Fórum témák
» Több friss téma |
- Ez a felület kizárólag, az elektronikában kezdők kérdéseinek van fenntartva és nem elfelejtve, hogy hobbielektronika a fórumunk!
- Ami tehát azt jelenti, hogy a nagymama bevásárlását nem itt beszéljük meg, ill. ez nem üzenőfal! - Kerülendő az olyan kérdés, amit egy másik meglévő (több mint 17000 van), témában kellene kitárgyalni! - És végül büntetés terhe mellett kerülendő az MSN és egyéb szleng, a magyar helyesírás mellőzése, beleértve a mondateleji nagybetűket is!
Hali! Az a nagyobb kérdés hogyan van meghajtva a fet benne. Annak a vezérléséhez is kell villany/energia, amit valahonnan venni kell. Szerencsés esetben valami fotovoltaikus (napelemszerű) meghajtás van ez a jó. Ha a vezérelt oldalról kell vegye az energiát az nem jó mert ehhez feszültség kell a vezérlő oldalról, és ha ott sok amper is folyik, akkor sok teljesítmény veszik el, fűtőtest lesz belőle
Az 5N3011 Fet Rdson ellenállása 0,042Ω (hidegen).
18A esetén esik rajta 0,75V Ez 13,5W teljesítményt jelent. Ha nincs elegendő hűtése akkor forró lesz. Ha forró, akkor felmegy akár 0,1Ω-ra az Rdson 18A esetén ez már 1,8V feszültség esés, és 32,5W teljesíttmény alakul hővé Ettől még jobban felmelegszik, és még tovább növekszik az Rdson.... Ha túl forró lesz akkor kipurcan... (Ráadásként ha nem egyirányú a kapcsoló, akkor 2db FET van benne sorbakötve, ami dupla ellenállást, és dupla hőmennyiséget jelent. Bár ezen ha jól látom van jelölve polaritás a kapcosló oldalon is.) Magyarul: jó eséllyel egyszerűen kevés volt a hűtés, az adott áramerősséghez. Még valami: ha roncsolás-mentesen szedted szét, akár meg is javíthatod... Ha csak a FET ment tönkre benne, és a vezérlés megúszta, akkor simán csere... A hozzászólás módosítva: Feb 13, 2025
Jut eszembe van a VOM1271 optocsatoló, ebből a bemenő led meghajtásából, a kimeneten 8V? körüli feszültség kivánkozik ki, ezzel simán lehet egy fet-et meghajtani, és kész is a DC SSR.
A vezérelt oldalról nem kell működtető energia a fet meghajtásához. "Nagy" kimenő áramra nem lehet számítani, sőt egy mezei multiméter már beterheli, de a fetnek elég. Kis áramú fettel már használtam, bevált. Kapcsolóüzemben nem teszteltem milyen frekit bír. Aliról vettem, de más ilyen fajta Photovoltaic optokukkoló emlékem szerint kapható a Hestore-ban is. A hozzászólás módosítva: Feb 13, 2025
433mhz adóvevő "térerő" ingadozás Lucky ff918c etetőhajó halradarnálSziasztok! Van több darab Lucky ff918c etetőhajó halradarom. A probléma, ingadozó térerő közvetlen közel is és több 10m távolságnál is, azaz mondjuk 40 méternél is felmegy fullra a lefedettség, de vissza is esik és folyamatosan ingadozik. 1 méter távolságnál is ez a jelenség. Egy stabilan működő egységnél a vevő minden esetben stabil több darab adóval, de adott vevők, ugyanezekkel az adókkal lefedettség ingadozást mutat, időnként jelet veszt... Egyszerű 433mhz adó-vevő szett van a készülékekben. Érdekesség, hOGY az újabb típusoknál is előfordul ezen jelenség, de azokban összetettebb adó-vevő egység van és a monitoros vevős egységen van csatorna váltási opció és stabilizálódnak. A régi típusok nem stabilak.A hozzászólás módosítva: Feb 14, 2025
Moderátor által szerkesztve
Nagy sebességet nem lehet ilyesmitől várni, de egy mechanikus relé kiváltására megfelelhet. Esetleg (alkalmazástól függően) nem árt némi túlfeszvédelem sem a FET-re, pl. egy vaskosabb tranziens szupresszor dióda formájában.
A VOM-ban van valami gyorsító a kikapcsoláshoz...
The VOM1271 also integrates a turn-off circuit internal to the component itself, thus doing away with the need for additional components in order to increase the overall switching speed by decreasing the turn-off time. Turn-on time 53 - μs Turn-off time 24 - μs Alkalmazástól függ, de nem olyan rossz ez. Nekem nagyon szimpatikus ez az "alkatrész" örülök hogy rátaláltam, azt hiszem itt a fórumon emlegette valaki ezt az optocsatoló fajtát, vén fejemmel még nem is hallottam ilyenről hírből sem
Ezt az adatlap szerint 200pF terhelésre tudja, és kb 8V-ig tölti a gate-t.
200pF * 8V -> 1600pC =1,6nC töltésmennyiséget jelent. Egy powerfet kinyitásához meg kell legalább kb. 50....200nC töltés. Pl. a korábban említett 5N3011 (ami a szilárdtestrelében volt) 95nC töltésmennyiséget igényel. Ezt figyelembe véve kb. 60x-es idők adódnak, azaz a fenti fet típust meghajtva on: kb. 3,1msec off: kb. 1,4msec A hozzászólás módosítva: Feb 14, 2025
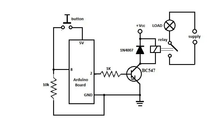
74HCT541-vel relét tudok kapcsolni?Sziasztok!Tervezek egy cimezhető ledszalag vezérlőt, a szalagokat egy 74HCT541-n keresztül vezérli az ESP32. A kérdésem az lenne, hogy ezzel tudom a relét is vezérelni vagy ahhoz inkabb egy tranzisztort használjak? A kapcsoláson lévő megoldás jó lenne? A hozzászólás módosítva: Feb 15, 2025
A BC547 egy 100mA-es tranzisztor ha jól emlékszem. Az bizos, hogy kevés lesz reléhez. Jobb lenne egy olyan tranzisztor ami legalább 2A-es ,vagy MOSFET (pl:IRLZ44n), azokat szokták relé kapcsolásra használni.
Ha mindenképpen tranzisztort akarsz használni akkor inkább BD437-et , az 4A-es. A hozzászólás módosítva: Feb 15, 2025
72mA a tekercs árama, akkor jó lehet nem?
Úgy akár jó is lehet , de érdemes fölülméretezni a tranzisztort , abból nem szokott baj lenni.
Megcsináltam fettel, igy jó lehet ugye?
A fet 3-ik lábához nem vezet semmi, vagy a képen nem látszik. EZ A HELYES BEKÖTÉS
Okés, köszönöm! A harmadik lábra (gate) "teliföld" rá van kötve ha jobban megnézed!
A Gate az a láb, amit az ESP32-vel kell összekötnöd. A Source megy a GND-re, a Drain pedig a relé behúzótekercsére. Én úgy látom, a Gate és a GND közé raktál egy kondenzátort is (10 µF), azt tessék onnan levenni. Nem hogy nem kell, egyenesen káros.
szerk.: 7805 bemenetére 330, kimenetére 100 nF kondenzátor, a lehető legközelebb a lábaihoz. Kimenetére 1000 µF végzetes lehet a 7805-re nézve, de mindenképpen káros. 5-12V tápfeszültséget írsz, 7805 bementére minimum 7, de inkább 7.5 V kapcsolandó, hogy stabil legyen a kimenete. A hozzászólás módosítva: Feb 15, 2025
A kondenzátort levettem, a többi elvileg jó!
Ezek szerint ez a rajz hibás A hozzászólás módosítva: Feb 15, 2025
Nem a rajz hibás, hanem ez mást csinál, mint amit te szeretnél. Ez egy lágyindító rajza.
Ohh, értem. Módositottam amit irtál, igy már rendben van?
Jónak tűnik. Az előbb elfelejtettem leírni: A 7805 (és társai) kimenetére lehet rakni kondenzátort (pl. direkt mikrokontroller tápfeszültség előállításnál), de 4.7 - 10 µF-nál többet ne nagyon. Nagy kapacitív terhelésnél gerjedhet vagy kikacsoláskor a sok fordított irányú energia tönkreteheti a stabilizátort. A bemenetét kell jól szűrni.
Ahha, akkor inkább a bemenetére rakjak 1000µF-t? Nem tudom mennyire szükséges, igazából 12V os ledszalag táppal tervevem táplálni. Esetleg 5V-os akkor viszont kihagynám a feszstabot és alkatrészeit!
Komplett tápegységhez elvileg nem nagyon kell 1000 µF-os kondenzátor. Ha 5 V-os tápegységet használsz, akkor a 7805, 330 nF és 100 nF nem kell, a 100 nF helyett esetleg 10 µF-os kondi. Ekkora kapacitív terhelést el szoktak viselni az általános tápegységek minden további nélkül.
A hozzászólás módosítva: Feb 15, 2025
Ledek léptetése egy nyomógombbal, ami addig világít míg nyomom a gombotSziasztok! Egy olyan egyszerű áramkörre lenne szükségem, ami két ledből áll, és egy nyomógombból. A nyomógomb megnyomására kigyullad az egyik led, és ahogy elengedem a gombot ki is alszik. A gomb újbóli megnyomására a másik led világít, de az is csak addig míg nyomom a gombot. A 4017icvel próbálkoztam, de ott égve marad a led. Van valami ötletetek?
Hello! Tedd a nyomógombot a GND-felé, a felhózó ellenállást a + tápjára, és a két Led katódját a kösd a nyomógombra.
Úgy tűnik működni fog. Köszönöm szépen.
GPS töltésNem tudom jó helye irom a problémámat. GPS töltéssel kapcsolatos. Szivargyújtóról használom a GPS-t de teljesen lemerült. Hogyan tudom gyorsabban tölteni. USB kábellel hálózatról vagy az autóba a szivargyújtóról. Ehhez elég ha csak a gyújtást ráadom vagy járjon a motor is. Köszönöm .
Szia!
Autótól függ, hogy a szivargyújtón van-e feszültség gyújtás ráadása nélkül is. A szivargyújtóról éppen úgy fel kellene töltenie a navigációt, mint hálózati adapterről, nincs különbség.
Idézet: „Szivargyújtóról használom a GPS-t de teljesen lemerült.” Vezetés közben merült le? Akkor vagy nem jó az autóstöltő vagy a szivargyujtóban nincs áram (ez lehet biztosíték is akár) vagy a kábel is lehet hibás , de olyan is előfordulhat hogy a GPS usb dugója megadta magát (ez a sok ki-be dugosgatástól fordul elő általába) . A feltöltés gyorsasága kis mértékben attól függ ,hogy melyik töltő hány ampert tud leadni , a több amperes gyorsabban tölt egy kicsit .
Régen használtuk és most nem indúl el.Kicseréltük már usb kábelt és a szivargyújtóba helyezhető töltőt is.Most hálózatról töltöm USB kábellel. Mennyi idő ez. Reggel szükségem lenne rá.
A hozzászólás módosítva: Feb 18, 2025
|
Bejelentkezés
Hirdetés |
























