Fórum témák
» Több friss téma |
Mielőtt kérdezel, a következő két dolgot ellenőrizd!
I. A helyes tápfeszültségek megléte.
II. A kimeneten van-e egyenfeszültség.
Élesztés.
Sziaasztok!
Újra megjelent a sustorgás a hangszorón, beállítás/korigálás után megszünt. Most 20mV volt a kimeneten (multkor 80mV). Tudnátok segíteni mi lehet a jelenség okozója, azaz hogy mitől mászhat el állandóan a kimeneti DC ? Segítséget válaszokat előre is köszönöm!
Nemrég itt azt írta valaki erről, hogy ez a világ legjobb hangú kapcsolása.
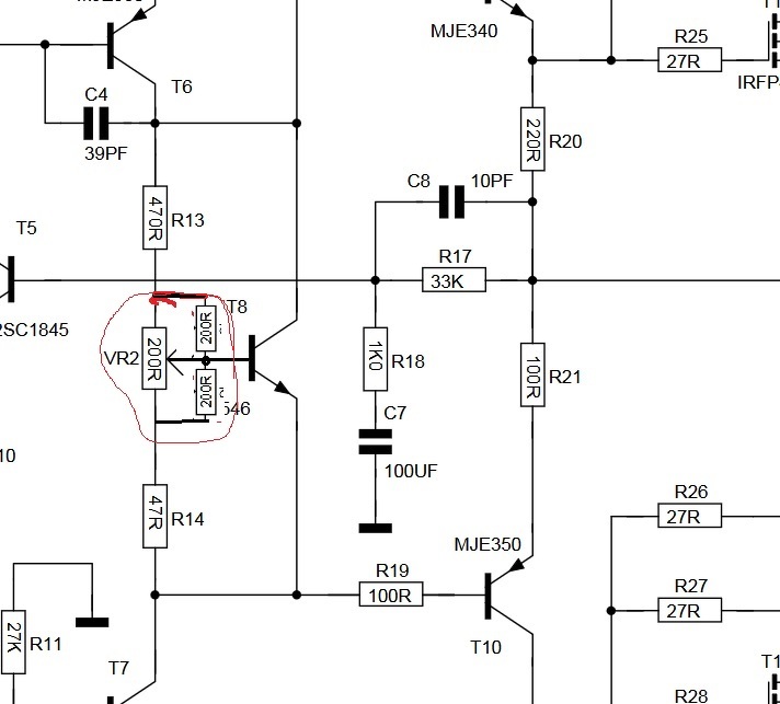
![]() Attól, hogy elmászik a DC még nem kéne gerjednie. Gerjedni szerintem attól gerjed, hogy egyrészt kicsi az a C8, oda minimum 22pF kéne de inkább 47-68pF, másrészt a C4-et is lehet hogy nagyobbra kellene cserélni. Ja, és C8 lehetőleg fólia legyen, ne kerámia. A hozzászólás módosítva: Feb 19, 2025
Szia!
Én mélyhez használom, max 60-80 Hz-ig kap jelet a DSP-től. Ebben a tartományban brutál, hogy mit művel a 40cm tányérral, dinamika stb. Ahoz képest hogy sima teljesítmény kapcsoló fetek, nem audio FET-ek. Élesztéskor/be üzemelés után meghallgattam hangsugárzón is (3 utas), hát nem az Én világom, úgy mint a 2sc audió tranyók s a D osztály sem. Engem idegesít a magas tartomány "csörömpölése", na de kinek mi. Nem gerjed, sustorgás hallatszik a hangszórón. Mély hangszórón annyira nem hallható, de egy mély középen már annál inkább. Lentebb van róla felvétel. Egy gáz lángégő halk hangjához tudnám hasonlítani, de lehet ez is gerjedés. Ennyire nem értek hozzá. A kimeneten ha megjelenik a egyenfeszültség akkor jelentkezik ez a hang. Nagyából két hete (már jó ideje csinálta) volt időm s felkerült a műhely asztalra. Akkor derült ki hogy az offset elmászott. Beállítás után nem volt vele gond, talán egy két filmet is megnéztem. Most a héten bekapcsoltam s megint megjelent az a hang. Kimenetre rámérve megint ott figyelt 20mV (bemenet rövid zárban). Korábban építettem már meg ezt a kapcsolást. Ott nem jelentkezett a kimeneti egyenfeszültség mászkálás. Szóval mint fentebb is írtam , ilyen mélységekben már nem értek hozzá. Segítséget előre is köszönöm
A rajzon a bias trimmer nem jól van, gondolom azon változtattál, mert így baj is lehet belőle ha kontaktos a poti. Szinte biztos hogy valami gerjedés van a háttérben, azzal a 10pF-el szerintem kötelező neki gerjedezni. Tegyél be oda egy 68pF-et, de ha csak mélyre kell tehetsz sokkal nagyobbat is és akkor szűrő sem kell el, mert a visszacsatolás megoldja az aluláteresztő kérdéskörét is.
Vannak olyan végfokok amiken 150-200mV is van a kimeneten, az a 20mV nálad semmiféle gondot nem kellene hogy okozzon. Hogy miért mászkál (ha mászkál egyáltalán és nem a gerjedés miatt látszik) meg nem mondom, lehet hogy a VR1 miatt, az ezekben a kapcsolásokban általában bent sincs mert nincs szükség rá, lehet, hogy a fetek meg a kvázi kivitel miatt tették bele.
Továbbra is a C12 és C4 növelését javaslom - ebben a sorrendben.
A kimeneti DC hőmérsékletfüggő, ha ±200 mV-on belül van, nem tesz kárt a hangszóróban.
Kondi cseréket meg ejtem majd, köszönöm.
Még lenne egy kérdésem a rajzon C7-el jelölt alkatrész unipoláris, én polarizáltat raktam bele. Illetve mekkora feszültségű kellene oda? Beültetve 60V-os let. Esetleg még ez nem okozhatja a hibát?
Akkor nem sok köze van a kimeneten a DC-nek a hanghoz.
Rendben, köszönöm.
A gyártók sem szoktak oda bipolárisat tenni, jó a mezei elkó is. Az R17-R18 leosztja a feszültséget, teljesen felesleges oda a 60V-os kondi. Ha kiül a kimenet valamelyik féltápra, akkor is csak néhány V lesz ott. A sustorgás pedig egész biztosan gerjedés.
Nézd meg (áramkorlátos táppal), hogy mi történik ha leemeled a kimenetről az R35-C12 soros tagot. Az erősítőnek azok nélkül is teljesen stabilan kéne működni, sok végfokba eleve be sem teszik. Ha nem azt teszi hanem fokozottabb gerjedésbe kezd, akkor az van amit mondtam, C8-at és C4-et növelni kell.
Sziasztok!
Egyenlőre a C12 -es 1µF/250V Fólia kondit kapott. A kimeneti fesz még tartja magát ~5mV körül (már tudom nincs köze hozzá, de lemértem) Későiekben meg növelem a C4-et. Vadászok valami fólia kondít hozzá. tegnap teszteltem egy ~4 órát, nem hallottam a sustorgást, de ez így volt két hete is Köszönöm Mindenkinek az idejét s segítségét ![]() További szép napot Mindenkinek!
Szia!
"A rajzon a bias trimmer nem jól van, gondolom azon változtattál, mert így baj is lehet belőle....." Nem látom a hibát. Mire gondolsz, milyen rajz a hibás, nyák vagy a kapcsolási rajz ?
Valami ilyesmi lenne akkor a tuti?
Csak gondolom 400 Ohm-os ellenekkel hogy az eredő maradjon?
Illetve pikó farados fólia kondit hol lehet venni?
A hozzászólás módosítva: Feb 20, 2025
A trimmer csúszka érintkezési hibájánál csak az fogadható el, ha tranzisztor jobban kinyit a beállított értéknél, azaz csökken nyugalmi áram.
Az általad csatolt rajz nem teljesíti garantáltan ezt a feltételt.
Itthon már csak a régi remix elfekvő készletek vannak, pl. arwill-nél vagy a kontel-nél. Ha újabb változat kell, mondjuk kocka wima azt külföldről kell beszerezni. Tudod, előre megyünk nem hátra...
Lassan mindent külföldről kell majd beszerezni mert itthon nincs egy értelmes félvezető, meg nincs kis kapacitásban fóliakondi se, de nincs audio célra gyártott ellenállás se, meg még sok minden más se. Csö munkapontÜdv.Csö munkapont beállitásban kérnék fölvilágositást. Egy csö adatlapon megadott értékek nyugalmi állapotban mérendök? Például EBL21 es csö PP ben Ua-300V, Ia 2x36mA. Ezt az áramot nyugalmi állapotban kell beállitani vagy teljes kivezérlésnél? Hogyis van ez?
Szia. Mellékelt linken EBL21 adatlap a csó adatlapján ott lesz a válasz..
AB osztályan Ia max 2x36mA, Ia0: 2x30mA
A válasz sok mindentől függ. Pp üzem az lehet "AB", de lehet tiszta "A" osztály is, sőt a "AB" osztályban is lehet "cold bias", illetve "hot bias". Ez a két utóbbi azt jelenti, hogy az ajánlott nyugalmi áramtól kisebbet, esetleg nagyobbat állítunk be. Természetesen nem szabad túllépni a cső maximális disszipációs határértékét.
Ebből adódna, hogy egy határon belül akkora nyugalmi áramot állíthatunk be, amekkorát szeretnénk. Csakhogy ez nem ennyire egyszerű. A pp erősítő Zaa (a két anód közötti kimeneti impedanciája az nem állandó. Nagyobb nyugalmi áram esetén kisebb. Ez a kimenő trafó áttételének megválasztását is befolyásolja. De hogy a kérdésedre válaszoljak, az ajánlott nyugalmi áramot ahogy a neve is mutatja, nyugalmi azaz kivezérlés nélküli állapotban kell beállítani. Az ajánlott adatlapi érték az természetes csak akkor igaz, ha az anódfeszültség, valamint a terhelő impedancia is az adatlap szerinti.
Köszönöm. Igy nagyjábol világos. Tehát nyugalomban kivan feszitve a csö, áram folyik rajta. Ez a maximális megengedett áram (amit beállitunk). Ebböl az árambol hozza létre a jelet a ráccsal vezérelve. Jol értelmezem?
Az adatlapon (most nem néztem az EBL21-ét) szokott lenni ajánlott munkaponti áram. "AB" osztályban a maximális anód disszipáció nagyobb mint a nyugalmi, ezért ha a nyugalmi áram és az anódfesz szorzata eléri a cső maximális anód + segédrács disszipációt, akkor ki vezérelve mindenképpen károsodni fog a cső. Általános esetben én a nyugalmi disszipációt a maximális érték 60-70%-ára szoktam beállítani. Ha az anód disszipáció maximum 11W, akkor csövenként 22-25mA-t állítanék be. Ez a teljes pp fokozatnál 44-50mA.
A hozzászólás módosítva: Feb 22, 2025
Az adatlapon Ia0 - 30mA mire vonatkozik?
Üdv!
Átnéztem , valóban van eltérés : Q10-Q11-hez BC558 tranzisztorokat használtam a kiirt 556 helyett. Sajnos 556 csak 1db van készleten , esetleg tudna kiváltó tipust ajánlani? A 200 ohmos potméter csak 190ohm valójában. A kimenetnél lévő tekercs és a vele párhuzamosan lévő ellenállás feletti átkötés sem volt bekötve , erre szükség van? Illetve a tekercs értékét nem tudom meghatározni felszerelés hiányában , ez a gyári sony tekercs ami volt a kapcsolásban. Illetve a 0.33 ohmos ellenállás a különbség a rajzon lévő 0.5 helyett.
Szia! Konkrétan az Rb2-ről volt szó. Ha az a Qmult1 jelű tranzisztor bázisa és kollektora között lenne és más alapvető eltérés nem volna a Mérés_5 rajzhoz képest, akkor a csökkentésétől csökkenni kéne a nyugalmi áramnak.
Ha nem találod a hibát, akkor fotózd le!
Ott van az Rb2 , a pikós kondival párhuzamban. BD139 2-es collektor , 3-as bázis lábon. A vele párhuzamban forrasztott ellenállással az eredő kb 1K ohm jelenleg.
A tápfeszem +- 38.4V a trafóval sorbakötött 60W-os izzóval és a tápági 10ohm-os ellenállásokkal.
Azért alacsony a tápod, mert nagy a nyugalmi áram. Éppen annak csökkentésén munkálkodunk.
A kép nagyon tanulságos, már csak abból a szempontból is, hogy ezt a BD139-et közvetlenül a darlingtonok mellé, a nagy hűtőbordára kell csavaroznod. A darlingtonok minél melegebbek, annál nagyobb lesz a nyugalmi áramuk. A velük hőkontaktusba kerülő BD139 pedig pont ellentétes hatást vált ki, így kerül egyensúlyba az áramkör. A szigetelésről se feledkezz meg, mert a BD139 háta a kollektorral van kontaktusban! Az összeállításod elvileg jó. Az érintkezéssekkel nem lehet gond? Forrasztási hiba? Minden esetre az Rb2 értékét kell addig csökkentened, míg a tápágban lévő 10 Ω ellenálláson a feszültségesés lemegy 0,2 V alá.
Értem. Átszereltem , kapott szigetelést , de ennek a 139-nek a hátulján nincs kontakt , csak a 140-en. A tranzisztorok pontos tipusa : BD139-16 és BD140-16
A forrasztásoknál mindíg megcsiszolom az alaktrészek lábait , igyekszem figyelni a jó érintkezésre. Ennek ellenére végigmentem az összes kontakton újra , de sajnos nem változott a feszültségesés. Próbáltam 330ohm-al : 1,2V
100 ohm -al sikerült 0.068V-ra csökkenteni az esést , viszont a potit mindegy hova állítom nem változik ez az érték.
150ohm -al szintén 1.2V A hozzászólás módosítva: Feb 23, 2025
|
Bejelentkezés
Hirdetés |









Lassan mindent külföldről kell majd beszerezni mert itthon nincs egy értelmes félvezető, meg nincs kis kapacitásban fóliakondi se, de nincs audio célra gyártott ellenállás se, meg még sok minden más se.








