Fórum témák
» Több friss téma |
- Ez a felület kizárólag, az elektronikában kezdők kérdéseinek van fenntartva és nem elfelejtve, hogy hobbielektronika a fórumunk!
- Ami tehát azt jelenti, hogy a nagymama bevásárlását nem itt beszéljük meg, ill. ez nem üzenőfal! - Kerülendő az olyan kérdés, amit egy másik meglévő (több mint 17000 van), témában kellene kitárgyalni! - És végül büntetés terhe mellett kerülendő az MSN és egyéb szleng, a magyar helyesírás mellőzése, beleértve a mondateleji nagybetűket is!
Üdv!
8 bit igen, ha kell a lassú, gyors kijelzés is. Ezt nem vettem észre. Amit én gondoltam az az, hogy érzékelni kell, hogy forognak-e a motorok, mert a tehetetlenség viheti előre azokat, ezért gondolok visszajelzésre a forgásról, de csak tippelek, majd a kérdező pontosít. De nem túl bonyolult a dolog, a prell lehet még baj. Én tennék még egy 16x2 LCD-t is, ha már lehetséges, elég olcsó, megéri. De nem az én projektem, előre szaladtam!
Idézet: „Én tennék még egy 16x2 LCD-t is, ha már lehetséges, elég olcsó, megéri.” Én is! Úgy jobban látható a folyamat , és ha már LCD akkor az I2C-s változatot, hogy ne foglaljon sok lábat.
A nyomógombokkal egy értéket fel és le - igen. A kijelzésre esetleg rá lehetne kötni a mechanikai kapcsolók lábaira ledeket. LCD kijelzőt, stb mellőzném. Fapados legyen, lényegre törően. Ha sokkal egyszerűbb, akár azzal is kiegyeznék, ha csak egy kapcsoló lenne (egy irányba tud léptetni).
A meghajtó motornál lehet félreérhető módon fogalmaztam. Ez a motor egy 5kW-os 3F villanymotor. Nevezzük főorsó motornak. Tehát a DC motorok csak álló főorsó motor esetén dolgozhatnak. A főorsó motorról visszajelzés nincs. A DC motoroknál is csak a fizikai kapcsolók. A kapcsolók hiányában ezek a DC motorok is csak forognának ész nélkül és mozgatnál a léptetővillákat/fogaskerekeket. Ez a gép örökre egyetemes gép marad. Azaz nem kap CNC vezérlést. Megfordult a fejemben, hogy lebontom a DC motorokat és kézzel léptetem adott pozíciókba. Egyelőre érdeklődöm, mennyire lenne körülményes elektromos váltóval használni. A hozzászólás módosítva: Márc 30, 2025
Szia!
Akkor ez sima liba egy Arduino-nak. Akkor a kis motorokat optocsatolón keresztül hajtott relék is simán kapcsolgathatják, nem rúgnak vissza. A LED is jó, csinálsz egy táblát abba bele és akkor lehet látni épp mi van. A lényeg, hogy a kis motorok ne tudjanak visszarúgni semmiképpen sem, esetleg diódákkal is védeni kell. Az optocsatoló meg azért, hogy galvanikusan még a relékről is le legyen választva az Arduino, bár lehet ez túlzás már. Igazából nem akkora dolog ez, legalábbis szerintem, de tévedhetek is.
Most így végiggondolva, igazából kellene motoronként egy-egy nyomógomb. Motor tengelyenként van három-három kapcsoló. Tengelyenként ha sorolom e három kapcsoló NC kimeneteit, akkor bármelyik következő pozícióra lépve megszakíthatná a DC motor áramát. Viszont ahogy elengedem a léptetés gombot a valamelyik kapcsoló által nyitott NC kört figyelmen kívül kellene hagyni, hogy tudjon léptetni a következő léptetés gomb megnyomásra. Gondolom ezt valami viszonylag egyszerű relés megoldással meg lehetne valósítani.
Így még logikai áramkör sem kellene. Csak "drótozni" és kialakítani a ledes visszajelzést. A hozzászólás módosítva: Márc 30, 2025
Épp ilyesmin gondolkodtam én is.
Nem jártam körbe a dolgot még rendesen, de két darab háromállású, vagy inkább négy állású kapcsolóval és esetleg relés logikával is megoldható lenne a feladat. Az drágább, de mindenhol kapható alkatrészekből állna. Csak mert lehet nem véletlenül ilyen az igazságtáblája a gépnek. Még átnézem, hátha.
Feszültség szivárgásSziasztok!Van egy kis problémám. IRLZ44N-es logikai szintű MOSFET-el szabályzok egy reflektor és egy LED szalag betápját. A fő áramforrás a konkrét esetben 12V. A MOSTFET-eket Arduino-val vezérlem, aminek a betápját a 12V-ról egy Step-Down konverterrel 5V-ra alakítom. A MOSFET-ek SOURCE illetve GATE lábai közzé egy 7,5K-s ellenállást tettem, a GATE pedig egy 220ohm-os ellenállással megy az Arduino egyik digitális lábára, amivel vezérlem. A MOSFET-ekkel a GND-t szakítom. A LED szalag címezhető (WS2812) és az adat lábát egy 330ohm-os ellenállással kötöttem az Arudinora. A reflektor része tökéletesen működik, szépen szabályozható a fényereje, és adott esetben ki is kapcsolható, ilyenkor rajta mért feszültség 0V. Viszont a LED szalagon ez valamiért nem működik. Bár a fényerőt tudom szépen szabályozni, a színeket is tudom vezérelni, de amikor ki akarom kapcsolni akkor halványan világít még, és a rajta mért feszültség sem 0V, hanem 5-6V körüli érték. Merre keressem szerintetek a hibát?
Nem hinném hogy a led szalagnak, ill a vezerlesnek jót tesz ha a szalag GND-je megszűnik mikor kikapcsolod, aled szalag ilyenkor a 12v felé fogja húzni szegény proci kimenetét.. Még jó hogy semmi nem ment tönkre.
Jackly kapcsoló?
Sziasztok!
Találtam én is ilyet, de nem értem a működését pontosan. Ezzel hogy kellene megvalósítani a kért kimeneteket? Gondolom meg lehet csinálni vele, de nem értem pontosan hogyan. El tudnátok röviden mondani? Engem is érdekelne, nem csak a kérdezőt. Keresek adatlapot is hozzá, hátha beugrik nekem is, de nem biztos. Ilyennel még nem foglalkoztam egyáltalán. Köszönöm előre is! És lehet le is esett... Bővebben: Link Gondolom nem véletlen a táblája sem a gépnek. A hozzászólás módosítva: Márc 31, 2025
Nyilván laikus vagyok, de a neten töménytelen mennyiségű példát láttam erre a megoldásra, és szinte mindenhol a GND-t szakítják a MOSFET-el. Kivéve amikor nem vezérelt és színenként külön van a betáp, ott nyilván nincs értelme.
A kontroller is a GND-hez képest adja ki a vezérlőjeleket. És a Led is ehhez képest várja. Akkor hogyan bontanád szét a GND kapcsolatot?
Idézet: „Kivéve amikor nem vezérelt és színenként külön van a betáp” Na ez az.
Szia. A WS2812 vezérelhető , és mindkét tápot el kell venni. Én úgy jártam hogy a "infinity mirror clock "órámba beépítettem egy radaros mozgás érzékelőt, csak akkor működjenek a ledek ha mozgás van a környezetében. Ha az aduinóról jövő jelet levettem , megállt a kijelzés és világított tovább. Ha pozitívot vagy GND -t szakítottam meg , nem volt jó. Maradt a két morzés relé megoldásnak.
Pusztán forgó kapcsolók segítségével nem valósítható meg a sebességváltás. Az eredeti hozzászólásban az igazságtábla a visszajelzések igazságtáblája. Egy-egy váltó kapcsolását egy-egy DC motor végzi, tehát a motort ide-oda kell tudni forgatni. Valószínűleg lehet olyan állapot is, amikor a két sebesség között adott motor pozíciójáról nincs semmilyen visszajelzés, ezt is kezelni kell. Netalán azt is, ha ármaszünet köztes pozícióban következett be.
Mikrokontrollerrel nem egy űrtechnikai feladat de csak kapcsolókkal és relékkel megoldani szép meló. Előbbivel időtúllépést is könnyen lehet figyelni ha pl. hiába kap feszültséget a motor, nem változik semmi x ideig. FET , beépített lehúzó-ellenállássalSziasztok!Létezik olyan FET , ami beépített lehúzó-ellenállással rendelkezik a gate- n ? Előre is köszönöm!
Köszi!
Arduino, PIC sima ügy, nem probléma. Azért kérdeztem, mert pár alkalommal találtam relés és igen egyszerű megoldást az adott problémára ami nálam bevált, mert strapabíró, könnyen cserélhető és modellezhető. Ezért elgondolkodok néha, hogy nem jobb-e kerülni a mikrokontrollereket. Azt gondoltam, esetleg ez is ilyen probléma lehet. Relét és foglalatot remélem, hogy sokáig be lehet szerezni, mert meddig forgalmaznak Arduino nano-t? Ezt nem tudom előre megmondani. A forgókapcsolót még nézem, mert szerintem azokból is elég sok mindent lehet készíteni, ezeket nem ismertem eddig, most tanulgatom. Karnaugh táblákkal játszottam sokat, fűtésvezérlésemet is megoldottam vele, relékkel pedig a NAND kapuk könnyen kivitelezhetők. Lehet ez zavart be most nálam. A kérdező megoldja szerintem mikrokontrollerrel. A hozzászólás módosítva: Márc 31, 2025
"mert meddig forgalmaznak Arduino Nano-t"
További évtizedekig... 2008 óta létezik, és azóta a kínaiak másolataival együtt annyit gyártottak belőlük, hogy talán sosem fogy el. De az sem lenne gond.
Köszönöm! De jó, akkor rossz kereső szavakat használtam. Ez az ic pont jó is lesz...
Szia! Esetleg olyan is van, amelyikben 2 vagy 4 db. N-es Fet van?
Az alapötlet nem volt rossz. Viszont egyenes fogazású váltókerekek vannak. Bizonyos esetben léptethet fogra is. Ez esetben persze a váltás folyamat nem jöhet létre. Úgy néztem, hogy frekvenciaváltóval kiegészített gépek váltáskor nagyon minimális fordulattal, de forgatnak. Háztájiba pedig marad a kézi forgatás. Innentől kezdve viszont a kézi váltóvilla mozgatás (lebontom a villanymotorokat). Köszönöm a segítséget!
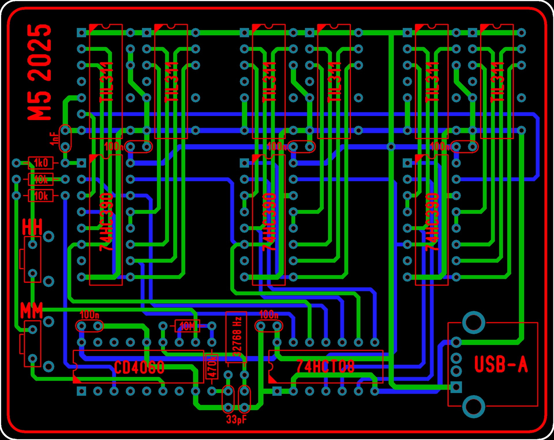
TIL311-es óra hibájaSzevasztok!Elakadtam, kérek egy kis segítséget! Már másodszor építem meg Danyk TIL311-es óráját, abból is a 74HC390-es változatot. Az a gond, hogy az óra rettenetesen gyorsan fut: kb. 9 másodperc alatt számol 50-ig. A diódákból és ellenállásokból felépített kapukat gyanúsítottam, ezért új panelt tervezetem, amelyen 74HCT08 IC-vel oldom meg ugyanazt. De a gyors működés nem változott. Viszont most észrevettem valamit (véletlenül)! Ha megérintem az IO4 IC (a másodpercek 390-es IC-je) 15. kivezetését, akkor tökéletes ütemben számol! Mivel mellette található a +5V és a GND is, megpróbáltam mindkettőre rákötni a 15. lábat. Különböző értékű ellenállásokkal akartam szimulálni az emberi bőr ellenállását, de semmi eredmény. Úgy tűnik, egyedül a 15. láb érintése oldja meg a gondot. De még akkor is, ha közben semmi mást nem érintek meg!Szerintetek mi lehet ezzel a baj, mit kellene tenni vele? Danyk több különböző órát épített ugyanezzel az áramkörrel, de sehol sem ír hasonló hibáról. Teljesen tanácstalan vagyok! A válaszokat előre is köszönöm!
Ugyan nem építettem ilyen órát, de nekem az R2 (470 kΩ) értéke túl nagynak tűnik. 100 (vagy 47) kΩ-os ellenállást próbálnék bele.
akkubank feszültségek monitorozása multiplexerrelSziasztok!A következő projectet szeretném megvalósítani, de az elektronika területén korlátozottak az ismereteim. Bontott Li-ion elektromosautó akkumulátorokból építek akkubankot napelem rendszer alá. A cellák fizikai kialakítása miatt 12 db S16 akkupakk alakult ki, ezeket a soros pakkokat védem 1-1 buta bms-sel, az S16 pakkokat kötöm párhuzamosan. Az egész telepet szeretném felügyelni egy okos BMS-sel és egy multiplexerrel kapcsolnám időosztással egymás után az S16 pakkok köztes kivezetéseit a bms megfelelő kivezetéseihez. Próbaként 10mp váltásidővel. Első körben valami relés megoldásra gondoltam, pl mint Skori Quad405 bemenetválasztója, de egyrészt a mechanikus kivitel határai, másrészt a kapcsolás alkatrésztemető mivolta miatt valami elektronikus kapcsolóelemre lenne szükség. Valamilyen mosfetes megoldásra gondoltam, de itt véget ér az anyagismeretem, hogy mivel lehetne az akkucellák 2,5-4,2V-os feszültségsorát nagyobb feszültségváltozás nélkül a bms-re kapcsolni. Gondoltam a CD74HC4067 multiplexerre, viszont jó lenne, ha a bms 2A-es aktiv balance funkcióját is ki lehetne használni. Ami ilyen mosfet modulokat találtam, ott mindenhol 5V körüli minimális tápfeszültséget írnak... Előre is köszönök minden építő jellegű ötletet!
Ez csak az órajelet befolyásolhatná, de az hibátlan. A 4060 legkisebb frekvenciája 2Hz, ezért a legelső 74HC360 (IO2) kettes osztójával felezzük. Így jut el az 1Hz az IO2 3. kimenetéről az IO4 15. bemenetére.
Tehát ha a 4060-nál volna rossz az órajel, akkor az a felezés után is rossz volna, sohasem működne pontosan a másodpercek számlálója. Viszont ha a másodperceknél érintem meg az 1Hz-es bemenetet és ettől "javul" meg, az nem hathat vissza a kettes osztón keresztül a 4060-ra. Egyébként kipróbáltam a PIC-adatlapokban ajánlott szűrést is (10k-val pozitívra húzni, 100nF-dal pedig negatívra), de ez sem oldotta meg a problémát. Sőt, teljesen megszűnt a számlálás, folyamatosan mutatott egy véletlenszerű számot.
Oszcilloszkóppal nézted az órajel vezetékeket?
szerk.: Ha az órajelek jók, akkor valamelyik IC valamelyik bemenete lebeg, pl. hibás forrasztás, szakadt vezetősáv maitt. A hozzászólás módosítva: Ápr 5, 2025
Nincs szkópom, nem tudom megnézni.
Bemenet nem lebeghet, mert ez már a második profi panel, amit a JLC-től rendeltem. A kettő között volt egy alapos áttervezés. Többszörösen ellenőriztem, hogy a terv megfelel-e az eredeti kapcsolásnak. Ott sem lehet hiba. A két profi panel között építettem egy változatot dugaszpanelen is. Azon is ugyanígy jelentkezett a hiba. De ismételten mondom: Danyk (aki mérnök) több órát is épített ugyanezzel az áramkörrel, de sehol sem jelezte, hogy hasonló gondja volna és nem is tervezte át a kapcsolást. Befejezésül még egy fontos részlet! A második változatot teljesen "friss" alkatrészekből építettem, mert kevés volt itthon és újakat rendeltem. Tehát az sem lehetséges, hogy valamelyik alkatrész "tréfálkozik" és azt viszem egyik áramkörből a másikba. |
Bejelentkezés
Hirdetés |





Az is jó!
Úgy tűnik, egyedül a 15. láb érintése oldja meg a gondot. De még akkor is, ha közben semmi mást nem érintek meg!






