Fórum témák
» Több friss téma |
Idézet: „Akkor elvileg ez jó nem?” Igen. Ha a Vdd-t bekapcsolod és a DATA OUT-ot becsekkolod, akkor a DATA IN is bepipálódik? Fázisban van a két jel?
Igen,együt kapcsolódnak bár nem tudom hogy mi a gyakorlati szerepe.
Megnéztem,az a baj hogy hardver tesznél a hardver nem válaszol hibaüzenetet ír ki...pedig az általad linkelt résznél a teszt gombokkal pedig 'válaszol' rendesen...ezt nem értem...lehet hogy valami más beállítási gond van? Vagy a programozót látnia kellene így is? Idézet: „Igen,együt kapcsolódnak bár nem tudom hogy mi a gyakorlati szerepe.” Az adatok visszaolvasásánál van szerepe. Nem hiszem, hogy a hardwer tesztnek működnie kéne, ezzel ne törődj. Nos akkor most hogy úgy néz ki minden fesz jó és az adat fázisok is jól vannak beállítva(invert, nem invert) tegyél rá egy PIC-et és kapcsold be a Vdd-t és mérd meg a feszt a megfelelő lábán. 5V-nak kéne lennie és semminek nem szabad melegednie. Ha ez megvan akkor kapcsold be a Vpp-t, de vigyázz, azt, ami a berakott PIC megfelelő lábára küldi ki a kb. 12V-ot! Itt is márd meg a feszt és ismét semminek nem szabad melegednie. Ha ez megvan és jó, akkor tegyél egy SMD 100nF-ot a foglalathoz a Vdd és a GND lábak közé! Ezután próbáld égetni a PIC-et, mennie kell!
Szia!Érdekes mert pont fordítva van a VDD - VPP.
Ha a programban az állapotnál a jelző led világít,akor nincs feszültség...ha testre nyomok,elalszik porgramban lévő led és akkor kapcsolja a feszültséget. Mind a kettőnél így van. Akkor invertálni kell őket?Vagy ez így normális? Megpróbáltam égetni...kondit előtte braktam...Hibát ír ki. Cím beírása 0x000000 Beírva : 0x28F3 Kiolvasás : 0x39F7 És írásnál is törlésnél is...az eljén ahol kiírja hogy talált : Ismeretlen-t ír ki.
Nem mondod, hogy azok után, hogy lemérted, hogy fordítva működik a pipára a Vdd és a Vpp még próbáltál vele égetni?
Már egyszer leírtam, hogy akkor kell ott feszt mérni, amikor a pipát beteszed. Azt is írtam, hogy ha ez nem így van, akkor invertálni kell. De ez olyan egyszerű, mint a faék, nem értem miért szenvedsz ezzel ennyit! Egy ilyen áramkört 10 perc alatt gatyába lehet rázni! Úgy állítsd be, hogy minden vonal a bejelöléskor legyen feszültség alatt a foglaaltban mérve! Az órajel és az adat is! Ha netán elfelejtetted volna, e kettőt csak bekapcsolt Vdd-vel lehet lemérni, mert OPC-s az IC kimenete! Kérlek rendszerezd már amit leírtam és próbáld végigcsinálni rendesen! Tényleg, milyen hosszú LPT kábelt használsz? (bár ez csak azután érdekes, ha már a vonalak rendben működnek DC szinten!
Hidd el,én is örülnék ha működne,nem direkt bénázom.
A kábel 90 cm. Minden úgy van beállítva ahogy kell elvileg : Az összes vonalon akkor mérek feszültséget hogyha a Test pipa be van kapcsolva egyébként nem. Visoznt a furcsaság : A clock és Data jelen a Vdd feszültségtől függetlenül mérem a jeleket. Mindegy hogy a Vdd bekapcsolt vagy kikapcsolt állapotban van,a Clock és Data jelek jól működnek. Ez lehet a hiba?
Kábelt lerövidítettem 30 cm-re,hátha ez a gond de nem,minden ugyan úgy. Se a hardver nem válaszol...se az ic-t nem simeri fel.
Az eredeti oldalon találtam egy kondit meg egy ellenállást a data-clock vonalaknál...hogy nem kell beültetni őket. Nem lehet hogy ez a baj?
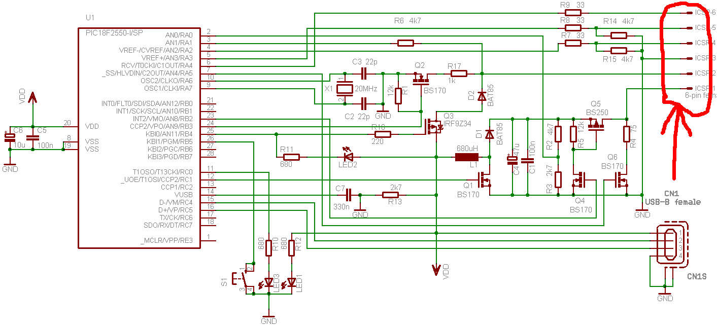
R11ről és C4ről van szó. Kapcsirajz
C4-et megpróbálhatod kivenni, R11 nem zavar senkit. A programban lehet sebességet állítani? Esetleg azt lehetne leglassabbra levenni.
Hát ebben a programnn me lehet sztem ...egyik sincs benne...azt írták h nem kell beültetni.Elvileg mennie kellene de mégsem megy..nemértem...:S
Idézet: „Mindegy hogy a Vdd bekapcsolt vagy kikapcsolt állapotban van,a Clock és Data jelek jól működnek. Ez lehet a hiba?” Nem, ez csak azt jelenti, hogy nem a kapcsolt feszre van fehúzva az IC, hanem a fix 5V-ra. Láttam már olyat, hogy 7407-el simán működött olyan áramkör, ami 7405-el nem(minden vonalat a mostanihoz képest invertálni kell). Ezt még esetleg be lehet vállalni, nem túl költséges dolog... Fénykép van erről a nyákról? Hátha meglátunk valamit! Minkét oldalról kéne.
Szia!
Persze,mindjárt csinálok képeket aztán feltöltöm...7406 van kéznél...ez nem lenne jó?
Még 1 kép.Először kis nyák trafóra lett tervezve de aztán mondom hátha kicsi a teljesítménye,inkább kikábeleztem és kis torroidról kap tápot.Az IC foglalatba meg kis szalagkábeldarabok vannak betűzve,ónozott végűek,jól beleszorultak mert ugye a kiosztás sem stimmel alapból.
Milyen hosszúak azok a vezetékek("ICSP")?
Kipróbálhatpd 7406-al is, eredetileg azzal vannak építve az ilyen típusú égetők, de a 7407 sokkal stabilabb.
Nem jó azzal sem.
Kb 15-20 cm a vezeték....Már a gépre menő is csak 30 cm körüli...esetleg valami szembetűnő hiba a fotók alapján?
Ha lesz egy kis időm, átnézem. Lehet, hogy csak holnap...
Értem!
Jó nyugodtan...én is átnézem x+1-edszerre is...és bízakodom...
helo
tudnátok mondani egy pic égetöt ami usb röl megy nem kel neki semi külsö áramforás és xp-n megy a programja nem kel sokra csak hogy PIC16F84A-t tudjon égetni ugy hogy a progi már meg van és csak bele kel tölteni a pic be válaszaitokat elöre is megköszönöm
Szilva féle PICKit2. Egyszerűbb nincs és nem is érdemes, ha USB-s.
Még nem értem oda nézelődni, van valami fejlemény?
Üdv!
Igen van,most próbáltam és talán meg is oldódott?A vicc az hogy semmit nem változtattam rajta,ma egyszerűen bekapcsoltam és kipróbáltam.Be van égetve...megcsinálta gond nélkül. Hardver nem válaszol nem nem izgat..és elvileg kiolvasásnál is ok a dolog.Sajnos a céláramkörben nem megy,de ez nem feltétlen az égetés hibája...most kipróbálom megint...
watt köszi szépen megprobálkozok vele de ha elakadok akor ugye segitetek
Úgy néz ki hogy működik a dolog!
Bár néha így is bizonytalan de azért szerintem menni fog. Csak nem jövök rá hogy miért bizonytalan...de nembaj. Nagyon szépen köszönöm mindenkinek,de főleg watt-nak a segítséget!!
watt segitenél it a kép
na ide kel akor az a kárgya amin a pic van amit fel akarok programozni léci adnál egy azol a nyákrol
Szia! Miről szeretnél rajzot? A programozóhoz minden infó fent van a honlapomon, a céláramkört, amiben a programozandó PIC lesz majd, azt úgyis Neked kell megtervezni.
meg mijen programot használjak hozá ugy értem amit a gépre kel teni
és a gomb az mit vezérel bocs hogy hirtelen enyit kérdezek de most akarom elkezdeni a picezést
remélem segítettem
8 18-és 28 lábú piceket tud fogadni én 1 40 lábú textool foglalatot teszek rá (mert van itthon)
a 18 lábúakat a bal oldali alsó a 28 lábúakat a felső a 8 lábuakat a hátsó tüskesoron kersztül" égeti" a 18 -28 lábuak a foglalat elejére míg a 8 lábú a végére van behelyezve és a szögletes forrszem jelöli az 1-es láat |
Bejelentkezés
Hirdetés |















