Fórum témák
» Több friss téma |
Mielőtt kérdezel, a következő két dolgot ellenőrizd!
I. A helyes tápfeszültségek megléte.
II. A kimeneten van-e egyenfeszültség.
Élesztés.
Udv,
Oszinten szolva ez nem tulsagosan jol megfogalmazott kerdes. Gondold at es fuss neki mégegyszer
Hello!
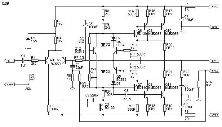
Szeretném a véleményeteket kikérni!Van ez a bizonyos kapcsolás Bővebben: Link, és meg szerném építeni, az lenne a kérdés hogy érdemes megépíteni már mint hogy hangminőségben milyen minősége lehet, és ha valaki már építette/találkozott vele mi a véleménye róla?? Minden véleményre kíváncsi vagyok ha elijesztő ha nem! Üdv!
Szia.Szerintem ez egy jó választás, bár én még ezt nem építettem meg de jó kis végfok elég jók a paraméterei is...Régebben én is megakartam építeni de inkább a VF2-t építettem az egyszerűsége meg a fórumon olvasott vélemények miatt.Ja van hozzá nyák rajzom ha esetleg kell...
Köszi a választ!
Az a nyákrajz érdekelne ha nem az eredeti?!?! Fel tudnád rakni??
Itt vannak a nyák rajzok találtam 2-tőt is...
Hát... jó kis kapcsolás, stabil, de a paramétereivel van egy kis gond. Illetve attól függ mire akarod használni!
Nekem azzal a két 1 Ohm -os ellenállással van gondom! Ha utánaszámolunk a B osztályú erősítő hatásfoka elméletileg 78%. A felvett teljesítmény: Pbe=Pki/hatásfok=120W/0.78=154W. Ha megnézzük az erősítő kapcsolását látjuk hogy a terheléssel sorba kapcsolódik az 1 Ohm -os ellenállás ami a 4 ohm -os terhelőellenállás ötöde! Ezert a 120W 1/5-öd része rajta disszipálódik el, a hangfalra csak 100W jut. Igy a hatásfok már nem olyan kedvező, mert a kapcsolásban bennmarad 54W, a hatásfok kb. 65%. Ezen belül a 2 ellenálláson 20W disszipálódik, illetve mivel két ellenállás van csak 10-10W. Tehát szerintem ha otthoni zenélésre kell, akkor nagyon jó, viszont ha sokat használod nagy teljesítménnyel fűteni fog mint a bolond!
Van benne valami,szerintem jobban jár egy VF2-vel +-40V-os verzió KB le is ad annyit vagy talán egy picit kevesebbet. De ott van a +-60V-os is de szerintem szobai használatra bőven elég a +-40v is...
A VF2 nagyon jó otthoni zenélésre, de ha bulizni akar mindenféleképpen rövidzárvédett erősítő kell!
Egy hasonlót találtam én is meg lehet skubizni ezt is.
én pont most épitettem meg.a tip 142-147 pár vszinüleg nem hangositásra lett kifejlesztve.nem füt vészesen +-35voltrol legalábbis...a hangja harmonikus,egyenletesen,minden tartományban.jo megépiteni is,bár én kézzel rajzoltam,csak beültetésröl!!és el is rontottam a nyákot elsöre.kimaradt egy ellenállás,ugyhogy légvezetés lett a vége
az átkötésekre is figyelni kell.talán lehetne jobb nyákrajzot csinálni neki.a teljesitménye is meggyözö.
Egész kis korrekt végfokozatnak tűnik,érdemes megfontolnia...Am sok végfok rajzod van talonba?Mert dobhatnál nekem is párat 100W 4Omh körülit.Mert a VF2-nél nem bisztos hogy hosszabbtávra lehorgonyzok az erős melegedése miatt....
Van két igen régi IC-m,nevezetesen a Sanken SI-1050G,és a neten láttam hozzá kapcsrajzot,egytápos felépÍtésre,de 8 ohmra,mit kellene ezen változtatni,hogy 4 ohmra is jó legyen?Van az 1979-es Rádiótechnika évkönyvben hozzá szimmetrikus táphoz való kapcsolás,ott 4 ohmosra is leÍrja,de aszimetrikus táphoz nem ad segÍtséget.Van valakinek ötlete esetleg?
http://www.rcrowley.com/Sanken/images/SI1050U.gif
Itt vannak a datasheetek!
Csak a SI1050GL működik 4 Ohm -ra a katalógus szerint, viszont van benne kapcsolás szimmetrikus és egy tápos megoldáshoz is.
Rajzom az van egy csomó milyen érdekelne?
Akkor a rt-ban nem Írtak igazat.Nekem ezekkel az erősÍtőkkel mindÍg pechem van.Csak 4ohmos hangszróm van itthon,ez az erősÍtő meg csak 8 ohmra lenne ezek szerint jó.Pedig rhban csak kisebb tápfeszt adtak neki,és ott a rajz szerint lehetett 4ohm-mal is terhelni.
Lehetne e esetleg úgy megoldani az impedancia kérdését,hogy a 4 ohmos hangfalat 8 ohmosnak lássa az erősÍtő?
Elviekben lehetseges egy impedancia illeszto trafoval 4ohmrol 8-ra illeszteni, de ez teljesen felesleges es a gyakorlatban sem csinaljak mert ido, anyag, penz pocsekolas, egyertelmu minosegromlas mellett. 4ohmos hangsugarzokat is ra lehet kotni olyan erositore ami 8ohmra van specifikalva, de nem szabad teljesen kihajtani. Ha hazi keszitesu az erosito akkor le kell csokkenteni a tapfeszultseget es biztonsagosabb az erosito uzemeltetese. Gyari erositoknel pedig nem szabad diszkozni vele, max. kisebb otthoni hazibuli johet szoba ... de ez erosen fugg az adott erositotol es hangsugarzoktol!!! Szobahangeron nem szabad tonkremennie egy normalisan megepitett erositonek 4 ohmos terhelestol.
Az a gond, hogy ebbe a végfokba beintegrálták a védelmet. Szerintem limitálni fogja a kimeneti áramot. Azt lehet megcsinálni, hogy 4 Ohm esetél 2*20V AC-ról táplálni, de szerintem akkor sem hajtható ki teljesen!
Viszont két! Ohm -os hangszórót sorba kötve 8-at kapunk.
Ezek az adatok voltak a lapon jelezve:Zh:4ohm Us:20V U:50V I:3.2A
Zh:8ohm Us:26V U:66V I:2.2 A Úgy ahogy mondtad, lamalas,tényleg kisebb feszt kell neki adni,csak azért kérdeztem ezt az impedancia dolgot,mert szeretném,ha hosszabb ideÍg is működhetne az IC,mert elég régi darab,és állÍtólag nagyon jól is szól.Ha aszimetrikus tápfeszről megy az erősÍtő 4 ohmon,akkor kell e változtatni a kimeneti kondin valamit? Idézet: „Az a gond, hogy ebbe a végfokba beintegrálták a védelmet.” Sztem ez nem gond, sot jo is hogy van tularam vedelem mert igy nem lehet tonkretenni 4ohmos terhelessel a vegfokot. Kisebbb kivezerlesen (mielott a vedelem elkezd mukodni) tokeletesen hasznalhato a vegfok, meg a tapfeszt sem kell bantani. Persze ezt csak akkor erdemes kiprobalni ha valoban van vedelem az erositoben es az mukodik is
Nekem sajnos csak két 4ohmos hangfalam van,és két ilyen IC-m,azért lenne Így jó,mert mindkettőt szeretném használni,lesz még emellé még két hangfal,meg egy mélyláda is,de ezek lesznek a frontsugárzók.Kb mennyire vezérelné ki Így az erősÍtőt a kisebb tápfesz és impedancia?
sziasztok
a videoton EA6383 S erősítőnek a kimenetén melyik a test, a kicsi, vagy a nagy? köszi
Persze hogy jó hogy benne van ! Én csak a teljesítményre értettem, hogy vágni fogja. szerintem azért így is ki jön belőle vagy 30-40W mert a túláram védelmet általában felül méretezik.
Szia!
A nagy szokott lenni a test, a kicsi a végfok kimenete!
Még egy adag.
Na még egy adag.
|
Bejelentkezés
Hirdetés |




az átkötésekre is figyelni kell.talán lehetne jobb nyákrajzot csinálni neki.a teljesitménye is meggyözö.











