Fórum témák
» Több friss téma |
Sziasztok!
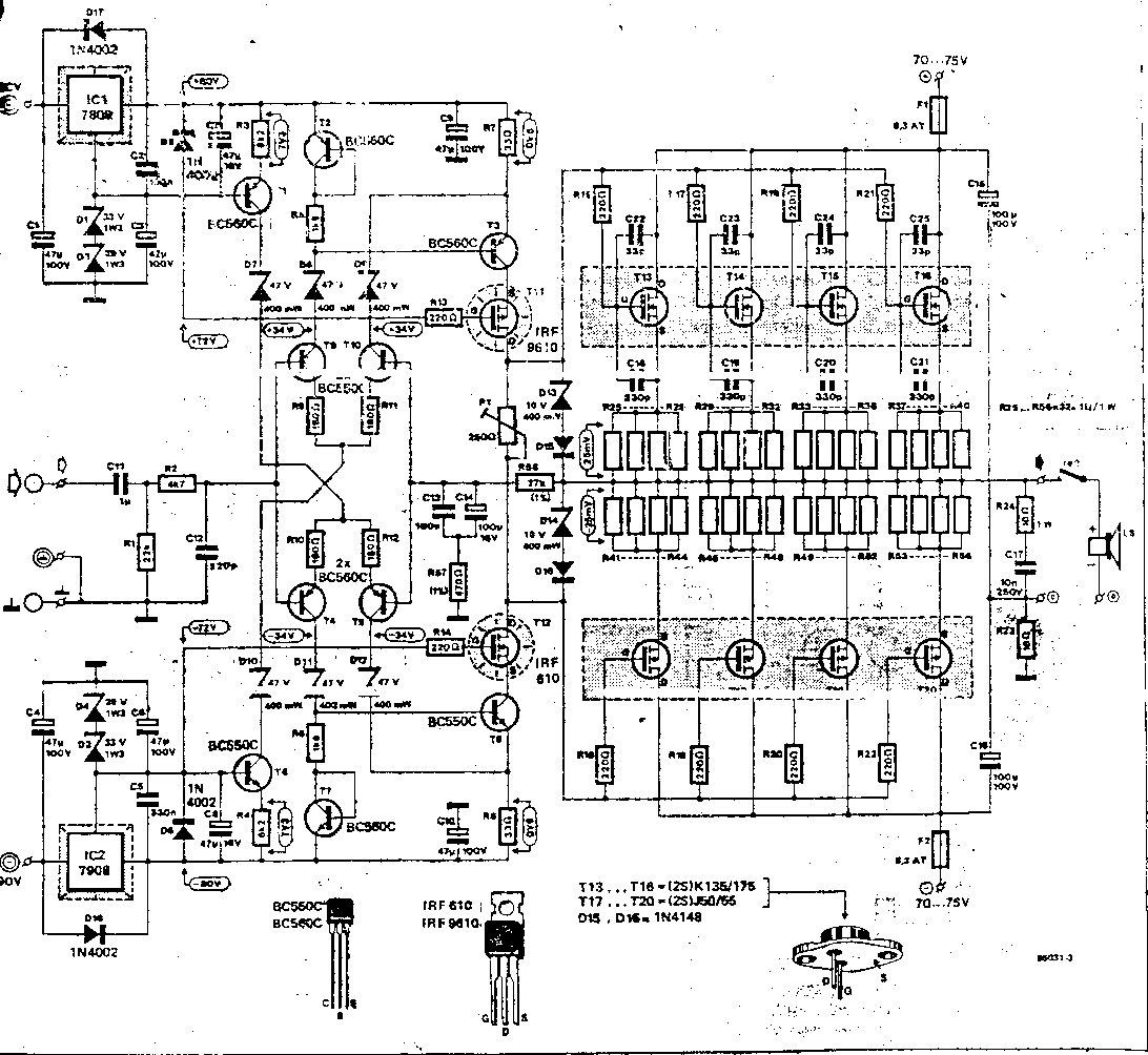
Segítséget szeretnék kérni! Itt van ez a kapcsolás:EZ! Bajlódtam a TDA7294-el hol jó volt hol nem, szerintem kiszámíthatatlan... Keresgéltem a fórumban is hogy mi a helyzet, de nem sok semmi. Ekkor bukkantam rá erre és sokan írták hogy bitang jó! Ezért döntöttem úgy hogy a TDA repül, ez pedig megépül... Javaslatokat szeretnék, észrevételeket, hozzászólásokat az erősítőről! Van e olyan aki már megépítette??? Milyen lett? Mik a tapasztalatok! Kell e hozzá különösebb kiegészítés, vagy úgy jó, ahogy a honlapon van?!Eelőre is köszi! Peti.
végre van ez a topikot, már vártam hogy vki megnyitja már!
amugy én is ezt fogom megépíteni, lm1036-előfok, hangszóróvédelem amit dBase felrakott vszínű.. nyákot átrajzoltam sztem jó lesz ![]() üdv
Szia!
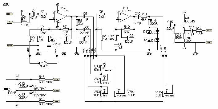
Örülök, hogy örülsz! Akkor már ketten csináljuk!!! Dobd már fel a nyák-tervedet ha lehet, bár nem mintha én nem tudnám megrajzolgatni, csak kíváncsi vagyok ha lehet... Szerinted TL072-essel előfok???? Nekem van egy olyanom, még régebben csináltam... IC-s végfokokhoz pöpec volt (Master, Volume, Bass, Midle, Treble), csak nem is sejtem hogy mi lesz ha egy tranzisztoros erőlködő elé teszem... NA akkor írjatok!!!
a nyákon még dolgozni kell egy keveset finomítás szebben nézen ki stb
![]() vékonyak a vezető sávok stb, felrakom, ha elkészülök vele! Idézet: „TL072-essel előfok” ok, de kapcsrajz ? előfok az előfok, végfok elé kell ennyi , sztem mind 1, hogy milyen a végfok, csak az előfok tudjon annyi naftát amennyi kell a végnek
Az előfok ízlés, szándék kérdése. Van köztük csatolókondi, 775mV-ot tud az előfok és kész. Egyébként az is ízlés kérdése, hogy bár a TL072 elég csendes, de én azért mégiscsak NE5532-vel csinálnám az előfokot. Sokkal jobb paraméterei vannak, és nem sokkal drágább, és a lábkiosztása is ua (ha jól tudom).
Jó, stabil kapcsolás, az Elektorból való, csak ott BDX-ekkel volt megépítve. Akkor az volt.
..nekem csak a bootstrap-pos feszültség növelés miatt nem tetszik...(C5,R10,R11)
Hali!
Hát valóban mindegy.. csak kérdeztem! A kapcsolási rajzot majd csak később tudom felrakni, mert az most nincs nálam meg elő is kell keresni Annyit róla hogy én dobtam össze kb. 3 féle előerősítőről. Egy kis anyagot kapott innen, egy picit máshonnan, de nagyon jóóó és tényleg csendes!!! Meg van benne egy BC547-es is! Na de ennyit erről! Kérek még válaszokat! Ki építette már meg, stb.? Hali!
Indokolnád légyszi'!
Szerinted az miért nem jó? Te már megépítetted ezt vagy csak úgy mondod?! Amúgy itt van a már említett TL082-es:
Én is izgultam erre a cucra, de nem építettem meg A bdx es verziót felteszem mellékletként, ami az ujságból van.A Bdx-ek nagyobb wattosak és amperesek.Jobban ajánlom.Bár amit lehet mostanába kapni bármien alaktrészt tiszta hulladékok.A gagyi tranyókra gondolok.
hát nem tom, neked minden szir-sz*r gondolok erre az erősítőre, a tda7294(40W) stb....
csak tudnám mértem mentél akkor bádogosnak pl??? mindenkinek nincs pénze 1000-2000 ft os tranyóra! megcsőre! vagy 6-10 e ftos "eredeti" stkrá.... attól, h neked van rá attól sztem még a többi nem gagyi ![]() van akinek elég a tda2030 is nah mind 1
Hali !
Szabi! Szerintem félreértetted dbase-t...Ha jól értem Ő arra gondolt, hogy sok helyen árulnak FAKE IC-t tranyát...Az eredetivel megegyező a felirata, de paramétereiben messze elmarad az originált-tól! Láttam olyan TDA7294-et ami +-20V-nál felrobbant! Nem gerjedt és nem volt rövidzárban...Sajna egy ilyen fake szériából volt...
félre
, bocs dbaseRET-ről hallotam, h ott árulnak sz*r félvezetőket, ez most is így lehet? kitudja..
Bocsi ha ugy lehetett érteni.Nem ugy szántam.De mivel nem 1 és nem 10 erősítőt javítottam már tudom, hogy mi a helyzet.
Többségben az autóerősítőkben használt 688/718 as pár amit lehet kapni 300Ft-ért és 600-ért is.300ft-osok sorban haltak meg,és vettük a drágábbat utána.De van 1500ért is!! -De nem 1 Tv-ben volt hogy olcso sorvég tarnyó bírta 1 hétig (600ft) és a 2500Ft-os meg még most is bírja.Ezek tények.Neten is sok kép van bontott tranyókrol, és látszik hogy némeikbe alig van cucc. -7294 meg azért gagyi mert szerintem hazudnak a paramétereivel.Építettem vagy 5-6 darabot,de a Beag Qualitonja ami 50w-os símán verte, és volt köztük hogy videoton végfok helyére raktam be szal minden megvolt táp előerősítő elég nagy és mégis keveset szolt max 40w szerintem.És érdekelnek engem is a Tda2030 is bár inkább a 2040 Azt is csináltam.Ezért van a fórum hogy mindenki elmondja véleményét.Szerintem..Ja és én is spórolos vagyok,de másnak nem lehet spórolni mert viszahozza mert bedöglött, és ráfizetéses.UI:Segítsük egymást!!
Szóval ezt a fajta trükköt sok, föleg aszimetrikus felépítésű erőködőkbe alkalmazzák, pl a quad 405-ben is.
A probléma az vele hogy az alacsonyabb frekinél nő az erősítő kimeneti ellenállása(pont amikor kellene, hogy kicsi vegyen),és csökken a kivezérelhetősége is egy picit. Persze ettől lehet 1 jó erősítő, de high-end minőséget ne várjunk tőle(de gondolom nem is váruk). Ami a vitathatatlan előnye, hogy egyszerű. Én inkább 1 szép szimetrikus erősítőt építenék....(valamiért vonz a szimetria..)
Idézet: „Én inkább 1 szép szimetrikus erősítőt építenék” az hogyan is nézki azaz A osztályú![]() amugy pont azaz elko nincs itthol ezért nem tom kipróbálni, minden más elko + van ( 220µF/40v )
A szimetria nem a munkapont beállításától(működési osztálytól) függ, hanem a felépítéstől. pl a filemellékletben.
aha értem, de ebben is van ott 1 trimmer nah, de ez télleg szimmetrikus az igaz
Szia!
NA Szabi hogy haladsz a nyáktervel? Én még szarakodok vele a paintbe... Írjatok ha valami van...
PAINTBE????
[off] Peti erre már vannak nagyon jó nyáktervezők, A legegyszerübb amibe fél óra alatt beletanulsz a Sprint Layout. Be tudod rakni .bmp képként és rá tudsz rajzolni. le is tudod méregetni hogy mekkora meg ilyesmi. Ezt nem próbáltad még??[off] Isa
Hát hogy őszinte legyek még tényleg nem próbáltam... Azért szarakodtam paintbe, mert a bss-en már ott van a nyák terv, csak hát már eléggé kopott és csak áthúzom a vonalakat!
A programot meg még nem sikerült letöltenem csak valami dosos régi szart... Meg eddig még mindig kézzel terveztem a kapcsolásokat, de már tényleg meg nézem az a híres progit. Csak le tudjam tölteni valahonnan....
Csá szerintem te Tangot használtál. szerintem dosos létére egyik legjobb én 3éve használom és még nem volt olyan dolog amit nem birtam volna megcsinálni vele. Amúhy az egyik korábi Ráditechnikába is van 1 120w tranyós erősitő ami nagyon hasonlít rá. azt megépítettem ha valakit érdekel szoljon. És ha kell jó hangzású erősítő akkor is.
Peti!
Az eredeti progit innen: [link=http://www.abacom-online.de/html/sprint-layout.html]http://www.abacom-online.de/html/sprint-layout.html[/link] A magyar "okosságot" innen: [link=http://elektrocsib.uw.hu/letolt.html]http://elektrocsib.uw.hu/letolt.html[/link] (THX elektrocsib)
Hoppá, ennek megvan a nyákrajza meg a beültetési rajza esetleg? nagyon érdekelne (Quad 405 elé kellene) ha a lábkiosztások egyeznek az NE 5534-el akkor azt is rakhatok bele helyette?
Ez most az előfokra vonatkozik???
Mert akkor lehet róla szó, csak egy kis időt kérnék, mert nagyon el vagyok havazva... És csak kézzel mívelt kapcsi rajzot tudok adni... (nyák rajzot is) AMúgy szerintem jó az NE 5534 is, de szerintem a TL-nek jobb a zajszűrése... és az is szinte filléres dolog (max. 100 Ft.) Na hali majd idővel küldöm, ha télleg ezt kérdezted!
sűt a nap
amugy pár alkatrészem nincs itthol így nem tom kipróbálni!
jaja, megköszönném ha meg tudnál dobni vele
Szia!
Hát visszavontam... Nem tudom neked az én firkálmányomat elküldeni mert nem találom meg. Amúgy ha meg is keresem majd! akkor is csak később tudom be küldeni, mert szkennelni is kellene, stb. DE elküldöm azt a két kapcsi rajzot, amiből csináltam. Ez az egyik itt, a másik pedig a kép... A képet csináltam meg csak abba olyan szar a hangszínszabályzó, hogy kicseréltem mindent ami azzal kapcsolatos.Tehát az a három poti párhuzamosan! Az a nyerő! Ha gondod lenne vele akkor kérdezz! De esetleg még le tudom fényképezgetni alulról meg felülről a nyákomat... ha az jó úgy... Hát egyelőre ennyi. Hali.
a hangszínszabályozó része jó lenne ha működne
nem müxik??, mert nekem se ment!! gerjed a kőzép és a magas!
de a 2 sávos az nem |
Bejelentkezés
Hirdetés |







, bocs dbase





