Fórum témák
» Több friss téma |
Sziasztok!
Bátorkodtam megnyitni ezt a topikot, mert nem találtam kimondottan ezzel foglalkozót. geda, gschem, pcb dolgokkal próbálok NYÁK-ot tervezni, gondolom ezt kevesen használjátok, de az is érdekel ha más környezetekben tudtok az általam felvázolt problémákra megoldást. Első problémám az auto-router-el van. A tervezendő NYÁKon vannak olyan alkatrész lábak amiken nagy áram folyik át es vannak olyanok amiken nem. Értelem szerűen szeretném a nagy delejes részeket vastagabb vonalakkal összekötni. Namármost én nem találtam megoldást arra, hogy a pcb -nek(ez a progi neve) vhogy megmondjam, hogy mely alkatrész lábak delejesek és melyek nem. Ha ezt meg lehetne mondani neki, akkor lehetne vmi olyasmit csinálni, hogy kijelöltetem vele a delejes "rat"-eket és azokra ráuszítom az auto-routert vastag vonal beállításokkal, majd utánna a megmaradt "rat"-ekre vékony vonal beállítassal. Most 2 pöcsölős módszert tudok ennek kiváltására: 1. egyenként jelölöm ki azon "rat"-eket, amiket vastagon szeretnék rout-olni 2. megcsinálom a routolást vastag beállításokkal, majd utánna kézzel csökkentem a jelvezetékek vastagságát Ha tudtok ezeknél kevésbé pöcsölősebb módszert, akkor kérem írjatok meg Üdv.
Nem tudom,hogy a PCB-nél hogy van, de szerintem minden rendes tervezőprogramban lehet osztályokat definiálni. Például a VCC, GND, meg amit még gondolok nevű kötéseket besorolom egy power nevű osztályba, a többi marad a defaultban.
Ezek után a tervezési szabályoknál kell beállítani,hogy melyik osztály milyen vezetékszélességet igényel. Utoljára az Eagle-vel követtem el ilyesmit, de alkalomadtán majd megnézhetem a KiCAD-dal is (PCBnew van benne). Mellesleg az autorote nagy részét a freerouting.net-telcsináltattam, abban is jól kezelte az Eagle-ban definiált osztályokat.
Üdv.!
Idézet: „Első problémám az auto-router-el van.” Ne használj autoroutert! Nevetséges huzalozásaikkal legfeljebb néhány vidám percet szerezhetnek, de érdemi munka elvégzésére, egy kicsit is igényesebb nyák esetén már teljesen alkalmatlanok (kb. a kétledes villogótól felfelé). Még ha esetlen huzalozásaiktól el is tekintünk (például: A és B pont összekötése cikkcakkosan úgy, hogy A és B pont közt abszolút nincs semmi ami ezt indokolná...), akkor is, az autorouter használhatatlan egy olyan áramkörnél, ahol nem mindegy a huzalozás struktúrája, mikéntje. Például hogy egy vezeték hol csatlakozzon be a másikba, ami nagyáramú dolgoknál nagyon fontos (sokszor kisáramúaknál is). Vagy például analóg illetve digitális részeket is tartalmazó kapcsolásoknál a huzalozásnak a végeredményben működik/nem működik tétje van. (Lásd például legutóbb jdani ICL7107-es hőmérőjének paneltervét) Idézet: „Ha tudtok ezeknél kevésbé pöcsölősebb módszert, akkor kérem írjatok meg” Sokan azt hiszik, hogy azért jó számítógéppel nyákot tervezni, mert majd a gép megcsinálja helyettünk. Csak a nyáktervezés sajnos legtöbbször nem abból áll hogy lerakjuk az alkatrészeket aztán önfeledten összekötözgetjük. (Az autorouter ezt csinálja, neki csak a konzisztencia számít.) Üdv.: Attila
Hát azért ezt így nem jelenteném ki!
Láttál már protel , vagy altium designer által autoroutolt nyákot ? Persze az is tud baromságot csinálni, viszont, ha rászánod az időt a megfelelő beállításokra, akkor szépen dolgozik. Ha mondjuk az eagle-t nézzük, akkor arra tényleg igaz amit leírtál. Ott tényleg mindegy hogy állítgatod a cikcakkokat beleteszi. (Mintha részegen kézzel rajzolná az ember )Tehát inkább mondjuk, hogy programja válogatja.
Én márpedig kijelentem.
Egy nyáktervező nem látja át az áramkör működését, ezért nem is tudja megfelelően huzalozni a nyákot. Ezért neki csak a konzisztencia a fontos. Számos nyákterv esetén ez pedig elég is. Én is használtam már autoroutert egyszer (kipróbáltam és rászántam egy napot), és sikerült is értelmes nyáktervet varázsolnom az Eagle-ből, de egyrészt nem valami hűű de bonyolult áramkör volt, másrészt pedig nagyon fogni kellett az autorouter kezét hogy ne csináljon nagy hülyeséget. Annyi idő alatt amíg nagy nehezen viszonylag egész értelmes nyákot préseltem ki az autorouterből, annyi idő alatt kézzel én magam összehuzaloztam volna. Szóval valamennyire azért használható (mondom, kb. a kétledes villogó szintjéig), de kérdem én: láttál te már kicsit is bonyolult nyáktervet? ![]() Költői kérdés volt, nem kell rá válaszolni.) Mert azon kegyetlenül elvérzik az autorouter, és itt most nem csak az Eagle-re gondolok. Üdv.!
Hát akkor nem hinném, hogy csináltál már olyan nyákot, ahol a kapcsolási rajz csak 3 sheet-en fér el.
A nyák pedig 6miles huzalozással készül. Ezt ha te kézzel összehúzod, akkor te egy ügyes gyerek vagy. Szerintem még mindíg gyorsab az autorouter plusz egy kis kézi igazitás. Mondjuk ezen a projekten az eagle 50% nál elvérzett 10 percig próbálkozot egy 3Ghz core 2 duo gépen azután leállítottam. Mindegy. Végülis mindenki előbb utóbb megtalálja az aranyközéputat. Tehát szerintem ki kell több módszert is próbálni és mérlegelni, hogy melyik megoldás válik be. :yes: Idézet: „Hát akkor nem hinném, hogy csináltál már olyan nyákot, ahol a kapcsolási rajz csak 3 sheet-en fér el. A nyák pedig 6miles huzalozással készül.” Öhm... Idézet: „Szerintem még mindíg gyorsab az autorouter plusz egy kis kézi igazitás.” Nem a gyorsaság számít (kérdés hogy ez egyáltalán gond-e...), hanem hogy az áramkör egyáltalán működjön! Próbálj meg például egy kapcsolóüzemű tápot autorouterrel összehuzalozni! Lehet hogy gyorsan meglesz, csak aztán merd is majd azt az áramkört bekapcsolni! Nem "kis kézi igazítás"-ról van szó, hanem a nyákterv struktúráját alapjaiban meghatározó huzalozási elvekről! Ezt egyetlen nyáktervező sem képes átlátni. Üdv.!
Üdv!
Én is csak támogatom az autoroutert. Kisebb PBC-ket kézzel szoktam lehuzalozni, de mondjuk egy 4 rétegű 12 sheetes panelt, amin van 560 alkatrész, azt én is routerrel csinálom, majd a végén egy 6-8 órás kézi igazgatás, és kész a panel. Mondjuk az Altium Designer hajlamos néhány VIA-t elhagyni a panelról. A rétegeket odahúzza, de a VIA-t nem teszi le... Van egy ismerősöm, aki lerourolta ugyanezt a PCB-t kézzel. Igaz szebb lett az autorouteresnél, de neki 4 hétig tartott, nekem meg 10 óra alatt megvolt. Működés szempontból az övé még zajosabb is lett (50MHz-es SPI busz, ethernet stb...) Na csááá...
Na hát mondasz valamit !
Én alapban mikroelektronikában gondolkodok. Való igaz egy nagyáramu nyákot nem lehet autorouterrel megcsinálni kielégítően.
Köszi a választ. Már ez is egy jó info, hogy tudom, hogy az "iparban" van erre bejáratott megoldas
![]() Majd ha lesz időm szétnézek PCB-ben, hogy lehet ezt megvalósítani.
Hi!
Igen, a művészek nem használnak autorutert De amit az én panelemmel csinál az nekem szemre jól néz ki. Nekem amire igényem lenne egy jól paraméterezhető autoruter. Egyenlőre ez nekem hobbi, ahhol a nyák tervezéssel való aprólékos pöcsölés nem sok örömet jelent jelenleg. Túl sok időt és energiát elvinne, másra is kell az.Ha meg üzletileg csinálnám, akkor meg sokan nem szeretnének fizetni azért a plusz 50 óra pöcsölésért ami az aprólékos kézi nyáktervezésből származik. Az autorouternek fogalma sincs az áramkör működéséről, ezért kell olyan belőle, ami minnél jobban figyelembe tudja venne az ember által megadott korlátokat és jól együtt tud működni a kézi rout-olással is. Üdv.
teljesen egyetértek Attilával!!
én kimondottan rühellem az autoroutereket, ezért használok SPL-t (egyszerű, de nagyszerű, gyerekjáték használni..) de azt se nézem jószemmel, ha valaki kihagyja a papíron nyáktervezős filccel rajzolós részt, ezalatt sokmindent meg lehet tanulni, amihez késöbb negatívan áll az ember.. (pl: IC lábközötti átvezetés, aztán a vonalvezetés is szabályosabb filccel és ez bevésődik, és szúrja a szemem ha ilyen "hibát" látok..) senki ne vegye magára.. auto routernek kizárólag, akkor van értelme, ha nagyon tunuingos a progi, ebből kövöetkezően a kezeléséhez rettenetesen kell érteni (ami nem kis feladat...) aztán még figyelembe kell venni az áramkör nyáktervezési szabályszerűségeit is!! és ugye ez már emberi gondolkodást igényel...
Én pedig ciw véleményével tudok egyetérteni. Egyetlenegy autorouter sem tökéletes, mivel nem tud a tervező agyával gondolkodni. De. Minden kapcsolásban vannak kritikus és kevésbé kritikus részek. Azok lehetnek elhelyezés, vagy elektromos szempontból kritikusak. A kritikus alkatrészeket kell először elhelyezni, majd a kevésbé kritikusakat. Ugyanezen sorrendben kell őket routolni. A kritikusakat kézzel, a kevésbé kritikusakra pedig rá lehet engedni az autoroutert. Az autorouterek általában a kézi routolást nem bántják, amelyek igen, azt nem szabad használni. Végül jöhet a finomítás. Nagyjából így értelmezem az arany középutat.
Attila és Gulyi pártján állok én is, kb. egy 5 éve a nulláról kezdtem, illetve filccel rajzolva. Átmentem minden kis szívatós dolgon, rajzoltam olyan nyákot, amit nem tudtam megcsinálni. Eszméletlen sok időt fektettem bele, és most már talán úgy 100 áramkört terveztem, egy kis részét átterveztem, és magam készítettem hozzá el a nyákot. Ha leosztom ezt a mennyiséget, szinte minden 2. héten készítettem egy nyákot, de egyet se sorozatban, vagy így tömeggyártásban.
Sok programot kipróbáltam, én az Eagle mellett döntöttem, de ez nem jelent semmit, sok hasonló jó program van, a felsorolásukat mellőzném, mivel a téma nem erről szól. Természetesen időt spórolván, én is kipróbáltam nem is egyszer az autoroute-ot, és nem csak az Eagle-ét, hanem más programét is. Ha nagyon ért hozzá az ember, és még nagyon profin be is állítja, az akkor sem képes a nyákot úgy megcsinálni, hogy a) a lehető legkevesebb huzalozással és átkötéssel b) az "ésszerűség" szabályait figyelembe véve (analóg vezeték nem jó, ha egy digitális órajel mellett van, vagy több analóg vezeték egymás mellé helyezése /audiotechnika jobb, bal csatorna áthallás/ egy testvezeték és/vagy árnyékoló réteg nélkül, stb) c) NEM KÉPES AZ ALKATRÉSZEK ÉSSZERŰ ELHELYEZÉSÉRE. Nekem ne mondja senki sem, hogy anélkül látná, hogy mit hova tegyen, hogy egyetlen vonalat sem húz meg, és csak ráklikkel az autoroutra. Továbbra is megtántoríthatatlanul vallom, hogy ez az autoroute csak egy játékszer, ha a) kis helyigényű, jól optimalizált, b) kevés átkötéssel (mivel furatgalvanizálni nem egyszerű) nyákot szeretnénk készíteni, amit a hobbisták elsősorban szeretnének. Más téma, egy igen komplex áramkör, pl. egy számítógép alaplap. Itt teljesen rendben van egy autoroute, mivel teljesen mindegy, hogy ezerötszáz átkötés van, vagy tízezer, (vagy laptopalaplapon 2 vagy 3 rétegű nyákot használnak). Olcsóbb legyártani a több alkatrészt, több munkafolyamatot igénylő nyákot, mind megfizetni egy mérnököt, aki egy hónapig eltököl egy ekkora feladattal. Épp tegnap kezdtem egy nyákot, ma este fejeztem be, majd láthattok róla képeket, hogy az általam profin elhelyezett, és kézzel huzalozott nyákon, ha felbontom a vezetékeket, kb. 2× akkora lesz, és az eddigi 3 bridge helyett 13 lesz rajta. Majd beszúrom a linket, előzetesben csak egy fotót a nyákról.
Hát az autoelhelyezést én sem használom !
A másik az, hogy egy ilyen nyákot bárki összehúz kézzel is, és senki nem mondta, hogy az autoroutert ilyen fajsújú nyákokra alkalmazza. Valahol olvastam, hogy az autorouter szerinte hibásan huzaloz. Hát nekem még eddig egy nyákot sem rontott el, ráadásul az autorouter munkáját is át lehet nézni, ha valaki nem bízik benne. Analóg és digitális jelet valóban nem szabad egymás mellett vinni. De mondjuk egy RF jelet meg nem szabad pl. szögletes vonalvezetéssel vinni, ott jobb a folyamatos íves vezetés. És ez is megoldható. De mindegy mindenki úgy csinálja, ahogy neki a legjobb.
"c) NEM KÉPES AZ ALKATRÉSZEK ÉSSZERŰ ELHELYEZÉSÉRE."
Az autorouter egyaltalan nem helyezi el az alkatreszeket, amire te gondolsz az az "autoplacer". Jo lehet talan vannak programok ahhol ez a 2 folyamat egybe van omlesztve es autorouter-nek hivjak, de az a program mehet a kukaba.
Az ilyen panelekhez nincs is szükség autorouterre. Senki nem állítja azt, hogy az autorouter tökéletes munkát végez, mivel nem tud emberi fejjel gondolkodni. Csak a saját algoritmusai és beállításai szerint dolgozik. Lejjebb már írtam, hogy a kritikus dolgokat csakis kézzel szabad megszerkeszteni, ami meg nem kritikus, nyugodtan ráengedhetjük az autoroutert. Az autorouterek nem módosítják a kézi routolást, ez egy alapszabály. Természetesen egy-egy egyszerűbb kapcsolásnál ennek nincs értelme. Az alkatrészek automatikus elhelyezését egy, nem minden NYÁK tervezőhöz meglévő, autoplace modul végzi. Az sem gondolkodik emberi fejjel. Minden szoftverhez úgy kell hozzáállni, hogy egyik sem váltja ki a te elképzelésed, csak megkönnyíti a munkád.
Egyébként ezen az oldalon sokféle NYÁK tervezőhöz található autorouter, amely fejlettebb, jobb és sokkal gyorsabb, mint az adott program saját autoroutere: ConnectEDA
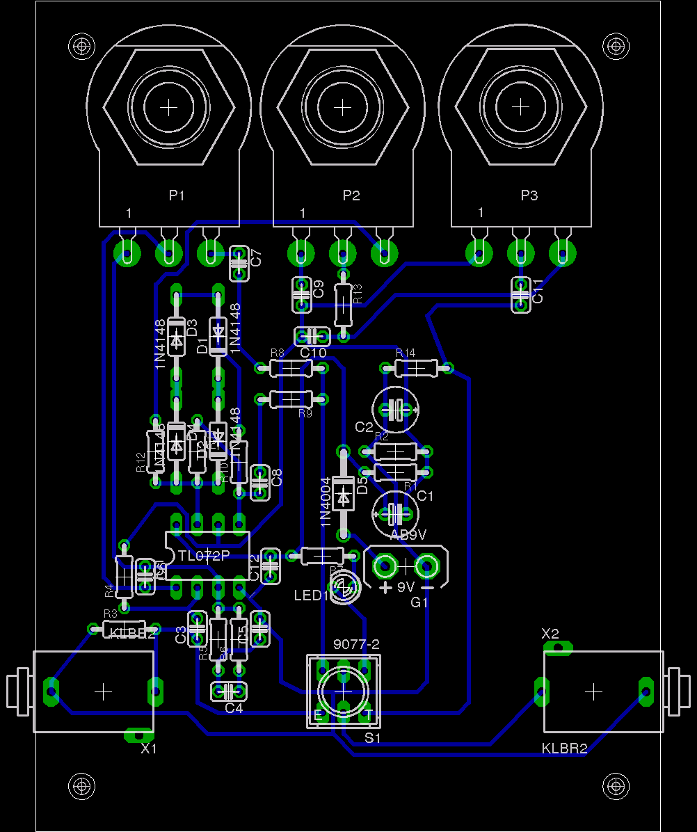
Megterveztem életem első nyákját az eagle-lel. Mivel nem találtam jobb topic-ot felteszem ide a schemát és a board-ot is. Akinek nem jelent nagyobb fáradtságot, véleményezze legyen szives. Ki mit javítana, csinálna másképp, miért?
Tudom nem sok értelme van, de az eredeti kapcsoláson volt, meg ha megépítem, egy mámoros pillanatomban talán fordítva próbálom rádugni a 9V-os elemet
Egyébként ez egy marshall blues breaker torzító, ezt elfelejtettem közölni.
Üdv.!
Márpedig van megfelelőbb topic! A nyáktervről: 1.- A boardon látok két légvezetéket a D5 és a 9V-os elem közt, illetve R13 és P2 közt. 2.- A PAD-ek méretét növeld meg, mert ha ilyen kicsik akkor fúrás után nem marad mihez odaforrasztani az alkatrészlábakat! 3.- C2 elkó alatt van az R14 kb. fele. Ez így a valóságban rondán fog kinézni. 4.- Biztos vagy benne hogy az összes kondenzátornak egy raszteres lábtávolsága van? 5.- Nem tudom hogy mennyire lényeges a nyák mérete, de ezt a nyákot harmad ekkorára (sőt, negyedére is) össze lehetne zsúfolni. 6.- a TL072 közelében lévő kondik túl közel vannak az IC-hez, valószínűleg hozzá fognak érni. (Ez azért zavaró, mert a nyák egésze amúgy borzasztóan szellős). Üdv.: Attila
Köszi Attila!
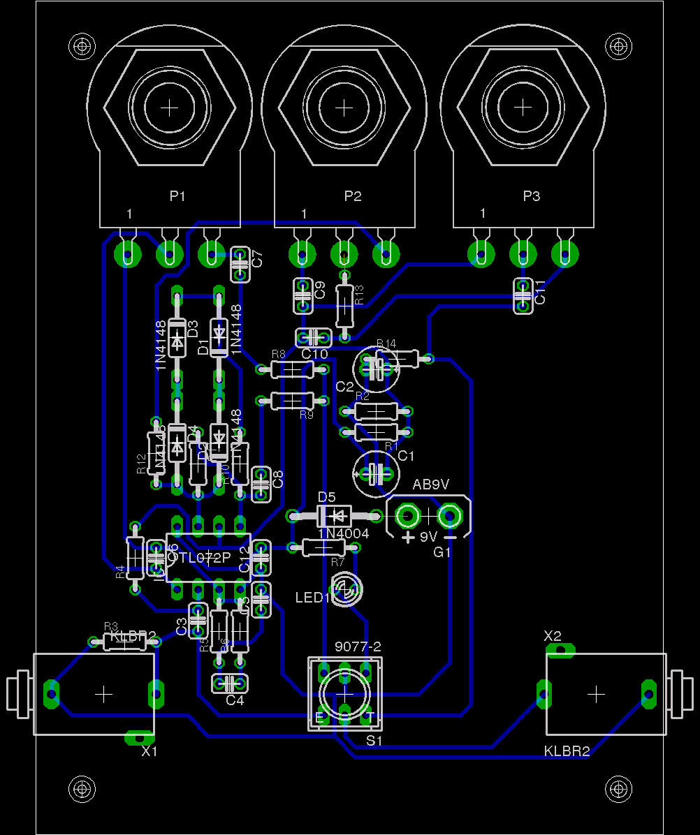
A két légvezetéket megtaláltam, pont az előbb javítottam. A végleges verzióra eresztek egy drill-aid.ulp-t. A C2-R14-et észre sem vettem , köszi!A NYÁK mérete szabadon választott, de kb. ilyesmi méretűnek saccolok egy effektpedált, így a potik,kapcsoló, LED, jack-ekhelye kb adott, a többi meg ahogy sikerült így elsőre ![]() A kondik kerámiakondenzátorok 10-100-220nF-osak, amik vannak nekem azok mind 1raszteres lábtávval bírnak.
Helló !
A javított változatot is megoszthatnád az okulás kedvéért.
Ez természetes, sőt tervben van az építés is, ha sor kerül rá, akkor arról is lesznek képek.
Modiknak pedig köszönöm az áthelyezést, valóban szétnézhettem volna jobban a megfelelő topic után.
Szívesen!
A drill-aid.ulp nem elég! Az csak lecsökkenti az összes furat átmérőjét (pontosabban csak úgy csinál, mintha). De a PAD ettől még ugyan akkora külső átmérővel fog rendelkezni, ami pedig a gyakorlatban nem elég arra hogy valamit is oda lehessen hozzá forrasztani. Én a drill-aid.ulp-t csak azért használom, hogy legyenek pici 'furathelyek' amik a fúráskor megkönnyítik a dolgomat, mert megvezetik a fúró hegyét. (Persze ha robot végzi a fúrást 0,4-es csigafúróval, akkor elég az a PAD.)
Hogyan szoktad megnövelni a PAD-ek méretét?
A DRC panelon a restring fülön megemeltem a PAD minimum szélességét, de ez az ellenállásoknál, kondiknál még mindig kevésnek tűnik, az IC miatt viszont nem növelhetem tovább, mert em fér el két láb közt egy vezeték. És itt a javított verzió is.
Helló !
Nos igen, elsősorban az IC lábak közti vezeték átmenetet ha lehet kerülni kell. Van egy relative nagy területed, és ezen három kis kupacban össze zsúfoltad az alkatrészeket. Mi ennek az oka ? Ha már a potik miatt nem lehet szűkebbre venni a méretet, nyugodtan használhatod akkor a területet, mint esztétikailag, mint áramkör szempontjából érdemes lenne. C11 - R14 visszahajló sáv Y találkozások ... Ez a program gyengéje, de lehet és érdemes javítani.
Az ellenállásoknál,kondiknál,és egyéb nagyobb méretű alkatrészeknél ha szükséges én "via"-kat teszek rá az eredeti forrszemre. A via méreteit meg úgy választod ahogy neked jó.
Igen, nem is szívesen viszek vezetéket két ic lába közt - és a következő verzióban ezt korrigáltam is - de ez nem mindig megoldható, és manapság nem hiszem, hogy ez nagy elvárás lenne.
Mivel kezdő vagyok ezen a téren, a tervezést úgy indítottam, hogy kisebb funkcionálisan egy csoportba tartozó alkatrészek elhelyezkedését alakítottam ki, majd ezeket rendeztem el egymáshoz viszonyítva. Ez lett belőle |
Bejelentkezés
Hirdetés |




)






:gumicsirke:
, köszi!






