Fórum témák

» Több friss téma
Fórum » Audiójel szétosztása TL074-el
Lapozás: OK   1 / 2
(#) bakos13gab hozzászólása Okt 11, 2008 /
 
Sziasztok!

Szeretnék építeni egy minden az egyben előerősítőt. A lényeg, hogy a bemenet választó után, szeretném visszaosztani a jelet több kimenetre és egy valamilyen előerősítő fokozatra. A jel erősített szétosztásához kerestem kapcsolást és találtam is, a TL074-es adatlapján. erről szeretném a véleményeteket kérni, illetve bármilyen más megoldást szívesen fogadok. Tudom, hogy lehetne diszkrét elemekből is, de ahhoz tapasztalatlan vagyok. Egy másik kérdés, ha beleépítek egy kivezérlés jelzőt (LED-el), azt is ezután az IC után kössem?
Mellékelem, hogy mire gondoltam és a kapcsolást is.

Segítségeteket előre is köszönöm.
(Bocs ha a topic felesleges, de kerestem és a TL074-el kapcsolatban nem találtam a fórumon ilyen témát.)
(#) bakos13gab hozzászólása Okt 11, 2008 /
 
Itt a kapcsolás is.

tl074.JPG
    
(#) kendre256 válasza bakos13gab hozzászólására (») Okt 11, 2008 /
 
Gyanús volt nekem a kapcsolás, hogy nem célszerű így használni...
Utánanéztem, a TL074 adatlapján nem pont ez van.
Ebben helyesen van a bekötés, de nem teljes. Nincsenek bekötve a táplábak. Azokat viszont úgy kell bekötni, hogy a Vcc+ lábat a Vcc+ -ra, a Vcc- lábat pedig a GND-re kell kötni. Így nem kell kettős táp hozzá.
Kettős tápról is működtethető, de akkor viszont nem kell bele a Vcc+ pontra csatlakozó 100k, valamint a 100uF, és a vele párhuzamosan kapcsolt 100k helyett rövidzár kell.
A bemenetre kapcsolt műveleti erősítő 10-szereset erősít, a kivezérlésjelzőt célszerű ez után kötni (nagyobb a jel, a kivezérlésjelző nem terheli a bemenetet).
(#) Topi válasza kendre256 hozzászólására (») Okt 11, 2008 /
 
Igen, mivel ott a visszacsatolásban a 100µF-os kondi.
Viszont, az a 100K-s osztó részt, a nem invertáló ágban én nem így tenném be. Azt kiszedném, és egy GND-VCC közötti fél-tápra húzó 100k-100k páros fél-táp pontját a nem invertálóra kötném.

Ergo, a féltápról -+ rángatod el a feszültséget, mivel az 1µF-os csak DC komponenst veszi le.
(#) kendre256 válasza Topi hozzászólására (») Okt 12, 2008 / 4
 
A 100µF nem a visszacsatolásban van, az csak a fél táp hidegítőkondija.

"egy GND-VCC közötti fél-tápra húzó 100k-100k páros fél-táp pontját a nem invertálóra kötném."

Ez most is így van a kapcsolásban, egy 100k-on keresztül. (Az a 100k kell a bemeneti nyugalmi áram beállításához, bár igazából 90,9k-nak kellene lennie. Ez a 100k mellesleg a bemenő jel terhelőellenállásaként is funkcionál. Ha nem lenne, a féltáp hidegítése váltakozó áramúlag rövidre zárná a bemenetet.)
(#) edgar hozzászólása Okt 12, 2008 / 4
 
Atrajzoltam a kapcsolast:
Kép: Hivatkozás
Bovebben az egytapos tervezesi modszerekrol:
Bővebben: Link
(#) bakos13gab hozzászólása Okt 12, 2008 /
 
Ha a képletben szereplő 1M helyett, vagy a 100K helyett beteszek egy 500K vagy 50K ellenállást + 500K vagy 50K-s potmétert, akkor tudom variálni az erősítés mértékét? Illetve lehetne-e vezérelni esetleg a kimeneteket valahogy, vagy azt célszerűen csak egy fesz. osztóval lehetne, a kimeneti oldalon?
(#) bakos13gab hozzászólása Okt 12, 2008 /
 
Még egy kérdés. Úgy terveztem, hogy ezt a részt és az előerősítőt közös tápról hajtanám (mindkettőnek olyan +-15-18V körülire gondoltam), megpróbálok szerezni egy 2*12-es trafót (végső esetben tekerek). Ennek mekkorának kéne lennie?
Jelenleg van itthon egy sima 4,2VA 12v-os trafóm, ezzel ki lehetne próbálni? Kreálnék hozzá egy feszkétszerezőt, diódákból meg kondikból, ez jó ilyen célra, vagy nem véletlenül nem láttam audió kapcsolásokban ilyet...?
Van még nagy toroid is, de az 24V-os, ha nem jön össze a 2*12V, megpróbálom azzal egytápról, bár az már súrolja a max. fesz határát, üresen olyan 35v körül jön le róla....
(#) mex válasza bakos13gab hozzászólására (») Okt 12, 2008 /
 
Igen,az R2 ellenállását érdemes változtatni. Ha 100k-nál nagyobb értéket teszel csökken az eredetileg 11x erősités, kisebb érték esetén pedig nő a képlet szerint.
Ha az A,B,C erősitőket kondenzátorral csatolod a meghajtó fokozathoz és ugyanazt a kapcsolási elrendezést használod mint a meghajtó fokozaté akkor külön beállithatod az erősitéseket. Vagy marad a feszültségosztás az egyes kimeneteknél (ez nem annyira előnyös).
(#) kendre256 válasza edgar hozzászólására (») Okt 12, 2008 /
 
Grat!
Na én erre voltam lusta, hogy felrajzoljam. Az én javaslatom nem pontosan ez, de az is egyenértékű ezzel. (Ez végül is egy "hivatalos" megoldás.)
Jó a mellékelt link!
(#) edgar válasza kendre256 hozzászólására (») Okt 12, 2008 /
 
Gondoltam, hogy lusta voltal.
Erthetoen leirtad a dolgokat.
Egy rajz meg egy odavago link nagy segitseg.
(#) kendre256 válasza edgar hozzászólására (») Okt 12, 2008 /
 
Az a baj, hogy rendes rajzot most csak PADS-ben tudok rajzolni, abból meg elég macerás jpg, vagy bmp képet csinálni. Lehet, hogy megint fel kellene tennem az EAGLE-t, vagy valami mást, talán másból könnyebb lenne.
(#) edgar válasza kendre256 hozzászólására (») Okt 12, 2008 /
 
En nem komplikaltam a dolgokat.
Megnyitottam a rajzot - printscreen - megnyitom a Paintot es paste.
Megdolgozom es save as jpg.

(#) edgar válasza bakos13gab hozzászólására (») Okt 12, 2008 /
 
Egy tapegyseg:

Kép: Hivatkozás

Amennyiben a jelosztot +/- taprol uzemelted akkor a kapcsolasi rajz modosul.
(#) bakos13gab hozzászólása Okt 13, 2008 /
 
Köszönöm a megoldásokat, még annyit kérdeznék, hogy kb. mekkora max. teljesítményt vesz ez így fel? Megnézem majd az adatlapot is, csak hátha valaki rögtön tudja...
A pontosztás hogyan történik? szívem szerint osztva adnám kendre256nak és edgarnak, ha lehet...
(#) kendre256 válasza bakos13gab hozzászólására (») Okt 13, 2008 /
 
Fogalmam sincs arról, hogyan megy a pontosztás, nem régóta vagyok a fórumon.
Edgar rajzolta le, ő jobban megérdemli.
(#) bakos13gab hozzászólása Okt 13, 2008 /
 
Hahh, most van itt olyan, hogy segítőnek jelölöm, és hogy elfogadás megoldásnak.... mindjárt utánanézek és lépek vmit.

....

Na léptem, azt hiszem, hogy csak 1-et lehet elfogadni. Végül edgar kapta, de neked is köszönöm kendre256!
(#) kendre256 válasza bakos13gab hozzászólására (») Okt 13, 2008 /
 
Nagyon szivesen segítettem (meg fogok ezután is, én ilyen vagyok..).
(#) bakos13gab válasza mex hozzászólására (») Okt 14, 2008 /
 
Valami ilyesmit kéne megoldani?
Ezzel a visszacsatolás mértékét állítom be?
(#) mex válasza bakos13gab hozzászólására (») Okt 14, 2008 /
 
Igen,de a követő erősitők neminvertáló bemenetét is ugyanúgy ellenállásosztóval be kell állitani féltápfeszre,mint ahogy az elsőnél van. Ha a követő ic-k erősitését is 11xre állitod be akkor 11x11=121 a végső erősités. Ezt természetesen módosithatod igényeidnek megfelelően a képlet segitségével.
(#) bakos13gab válasza mex hozzászólására (») Okt 14, 2008 /
 
Értem. dehát teljesen aznos kapcsolás minden részerősítőre... hát ez túl bonyolult, akkor már kényelmesebb lenne több ICvel, de azért legalább 1-et megcsinálok így. Köszi
(#) mex válasza bakos13gab hozzászólására (») Okt 14, 2008 /
 
Ha a követőerősitők csak a jel szétosztása miatt kellenek 1x-es erősitésre beállitva akkor legegyszerűbb ha az edgard által feltett kapcsolást használod egy-az egyben.
(#) kendre256 válasza bakos13gab hozzászólására (») Okt 14, 2008 /
 
Nem kell minden részerősítőre. Ha kihagyod az első és további fokozatok közé berakott kondenzátort, akkor egyáltalán nem is kell (legfeljebb a három utolsó erősítő nem hajszálpontosan féltápon lesz). Ha berakod a kondenzátort, akkor elég egy feszültségosztó és a három neminvertáló bemenetet arra az egy osztóra lehet kötni.
(#) edgar válasza bakos13gab hozzászólására (») Okt 14, 2008 /
 
Itt most komplikalod magad. A jelelosztobol egy tob fokozatu eloerositot akarsz kesziteni.
Termeszetesen lehet, a sracok megirtak, hogy hogyan kell megoldani.
Konkretan ird meg, hogy mit is akarsz akkor esetleg tobbet tudnank segitteni.
Az erositesekkel csak esszeruen kell banni.
Semmi ertelme egy nagy erositesu elofokozatot egy erzekeny bemenetu erosito ele rakni.
Az ilyesmit mindig ugy szamitjak ki, hogy a kimeneti feszultseg valamivel nagyobb legyen mind a vegfok telyes telyesitmenyehez szukseges feszultsegnel.
Teszem fel, hogy 1 V akor a kulonbozo jelforasok szintjet kb. 1.5 voltra erositem fel.
Innen mar lehet szamolgatni vissza fele, hogy mennyi legyen az egyes fokozatok erositese.
A jelosztot ott alkalmazzak ahol egy vagy tobb osszekevert jelforrast akarsz kotni esetleg tobb vegerositore.
Valami konkret dolgot nyogj ki, hogy mit is akarsz.
(#) bakos13gab hozzászólása Okt 14, 2008 /
 
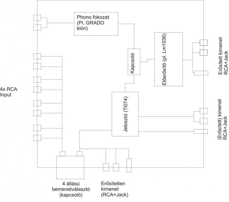
Arra kerestem választ, hogy hogyan oldható meg a kimenő jelszintek változtatása az egyes ágakon, de ez inkább csak lehetőségként érdekelt, mert a tényleges előerősítést valószínű egy lm1036-al fogom megoldani, erről csak egy kivezérlésjelző menne, meg egy kimenet, megkerülve az előerősítőt, de nem bonyolítom tovább, amit elfogadtam válasznak, ténylegesen csak arra volt szükségem.
(#) blokkmetal hozzászólása Okt 16, 2008 /
 
A válaszként elfogadott kapcsolás alapján szeretnék készíteni egy hasonló elosztót, csak nekem több kimenetre lenne szükségem. Van is itthon több TL074 és lenne egy elképzelésem. Ugye ebben a kis hernyóban 4db egymástól független műveleti erősítő van.
Szóval szerintetek azt megtehetem, hogy berakok még egy TL074-est és annak a bemeneteire rápakolom még az elsőből kijövő jelet? Rajzoltam is, hogy lássuk miről is van szó.

audiodist.jpg
    
(#) blokkmetal válasza blokkmetal hozzászólására (») Okt 16, 2008 /
 
Ja, és még valami. Szeretném egészszeresére állítgatni az erősítés mértékét. Ehhez van itthon egy 12 állású forgó kapcsolóm, amivel el tudom érni, hogy 1-12X között lehessen állítgatni. Van értelme itt az 1X-es erősítésnek?
(#) edgar válasza blokkmetal hozzászólására (») Okt 16, 2008 /
 
Elvileg nam latom, hogy miert ne mukodne. Ennel tobb kimenetu osztok is vannak.
Minek kell??
(#) blokkmetal válasza edgar hozzászólására (») Okt 16, 2008 /
 
Egy kis eszköz van készülőben, amit egy Creative 5.1-es hangkártya front (zöld) kimenetére szeretnék rárakni. A házimozimnak van 5.1-es bemenete, meg van sztereo bemenete is ProLogic-kal. Most a kimenet simán csak ketté van csapva, így a hangcucc bemenet válaszóján tudok kapcsolni, hogy DVD-t nézek, vagy valami sztereo cuccot hallgatok. Így kettő már foglalt is. Kell ezen kívül kimenet egy fejhallgatóhoz is, meg ebben kis eszközben lesz egy FM transmitter MAX2606-os IC-vel (kocsiban már van egy ilyen, csak ezen nagyobb, teleszkóp antenna lesz, így az udvaron is tudom hallgatni).
Ez most így 4, ami eszembe jut, de nem biztos, hogy mind műv. erősítőt felhasználom, csak lerajzoltam mind a 7 kimenetre.
(#) gulyas hozzászólása Nov 18, 2009 /
 
A TL064 adatlapján is van egy hasonló kapcsolás mint a topic elején. Az lenne a kérdésem, hogy miért is nem jó ez a kapcsolás, és miért van a V- ra GND kötve, amikor az adatlap szerint +/- táp kell az IC-nek.

A második kérdésem, pedig hogy hogyan tudnám azt megoldani, hogy a négy kimeneti csatornán függetlenül tudjam állítani a gaint az eredeti bejövő jelhez képest 0-1.5x ig (nem feltétlen kell nullától, végülis elég 0.5x-1.5x is).

tl064.jpg
    
Következő: »»   1 / 2
Bejelentkezés

Belépés

Hirdetés
XDT.hu
Az oldalon sütiket használunk a helyes működéshez. Bővebb információt az adatvédelmi szabályzatban olvashatsz. Megértettem