Fórum témák
» Több friss téma |
- Ez a felület kizárólag, az elektronikában kezdők kérdéseinek van fenntartva és nem elfelejtve, hogy hobbielektronika a fórumunk!
- Ami tehát azt jelenti, hogy a nagymama bevásárlását nem itt beszéljük meg, ill. ez nem üzenőfal! - Kerülendő az olyan kérdés, amit egy másik meglévő (több mint 17000 van), témában kellene kitárgyalni! - És végül büntetés terhe mellett kerülendő az MSN és egyéb szleng, a magyar helyesírás mellőzése, beleértve a mondateleji nagybetűket is!
Azt honnan lehet megtudni, hogy milyen gyakori ellenállásértékek vannak? Mármint, hogy a boltban milyeneket lehet megvásárolni? Lehet buta kérdés, de azért kérdezem, hogy ne húzzam a boltos idejét és idegét. Mondjuk 124ohm-os ellenállást keresek és itthon megnézem, hogy kell egy 120 meg egy 4ohm-os és ezt fogom kérni...
Mondjuk végignézem a HE-Store ajánlatát...
Na ez a kereső szó, hogy 'szabványos' ez nem jutott eszembe. Úgy kerestem, hogy 'gyakori ellenállások'.
Egyébként, az nem jó megoldás, az előbb említett RGB LED-es feszültségekkel kapcsolatban, hogy PWM-el (mindenféle ellenállás nélkül) adom meg neki a feszültséget?!?
Ha áramgenerátoros a PWM-ed akkor nem, de normál esetben kell neki az ellenállás, de az áram változik a kitöltés függvényében!
Hello!
A diódákra mindenféle képpen áramot kell adni. A nyitófeszültség a típusától és az áram értékétől függően alakul ki (esik) rajta. Ha megnézel egy dióda nyitóirányú karakterisztikáját, akkor látni fogod, hogy az áramot valaminek korlátozni kell, mert az áram a feszültség függvényében a nyitási ponttól kb. négyzetesen nő. (és a végtelenbe tart )üdv! proli007
Az enyémben nyomógomb, szerintem bármilyen jó, meg vezetékből is. A csatlakozóját én ugye nem látom... Elviszed a boltba, megmondod, hogy ilyet kérsz. Van olyan, amibe viszont csak külön szerszámmal lehet belefogatni a vezetéket, ezért szerintem legyen nálad a vezeték, hátha van szerszámuk és meg is csinálják szívességből. A másik vége a kapcsolóra, és kész.
Köszi a segitséget. A csatlakozója két kistüre kell rá szürni ha jol emlékszem a mostaniakban is ilyen van.
Az szerintem a krimpelős fajta akkor, amihez szerszám kell. Azért ha mész csatlakozót venni, kérdezz rá a vezetékre meg a kapcsolóra, hátha rosszul tudom, nem szereltem ilyet...
Üdv
Arra lennék kíváncsi hogy mit lehet kezdeni 1max2 2n3055-ös tranzisztorral? Ha lehet valami egyszerű dolgot. 7805
OFF: Például fülbevalót is lehet belőle csinálni...
Üdv
Nekem valami elektronika kéne nem fülbevaló 7805
Üdv
Egy mono erősítő jó lenne! (labortáp már van) 7805
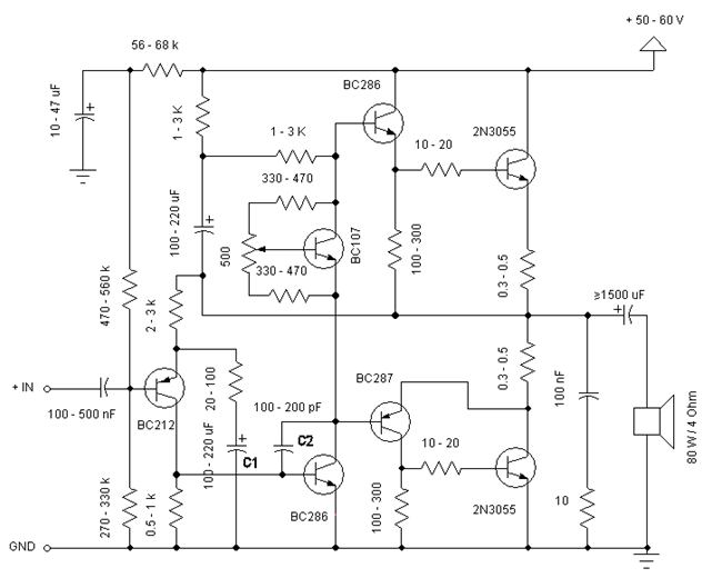
Itt egy egyszerű, de csinálhatsz belőle A osztályút is(JLH DOZ).
Tetszik ez a kapcsolási rajz! Egyrészt látszik rajta, hogy az alkatrészek nagy részével "nem lőnek nyulat", lehet olyant használni, amilyen épp van a fiókban ( vagy előző erősítőben, amiből a következő épül ). Kell egy kis gyakorlat, hol lehet - és mennyire - más értékű alkatrészt használni. Egy csomó alkatrészérték tól-ig van megadva. Sajnos nem mind. Pótlom, pl. BC269.5+-57.5
Sziasztok. Nekem van egy kapcsolási rajzom, de az angol alkatrész listát nem értem. Az 1 K 1/4 W ellenállás mivel egyenlő, mert a hestore-ban pl. R-ben adják meg.
Elég kezdő vagyok. Feltöltöttem a kapcsolást. Valaki legyen olyan szíves írja le, hogy milyen alaktrészeket vegyek. Egyébként egy IC nélküli sziréna kapcsolási rajz, még lehet, hogy jó lesz valakinek. kösz Bence
1K=1 kiloohm=1000ohm
Egyébként a HE-Store is 1K-t ir...
Sziasztok!
Az apróban árulnak egy ersa ms 8000 -es forrasztóállomást. Mivel a pákám elromlott, lehet, hogy megvenném, de nem tudom, hogy ehhez az állomáshoz kapható-e még páka, ha esetleg az eredetije elhasználódna. Vagy esetleg milyen könnyen beszerezhető páka használható ezzel az állomással. (neten nem találtam semmi hasznosat...) Valakinek lenne némi információja? Köszi és üdv.: Zoli
üdv,
egy Orion 20J TV-vel kapcsolatban lenne kérdésem, de nem találtam közvetlen ilyen topicot, és nem szeretnék külön témát nyitni, ha nem haragszotok, megkérdezném itt, vagy ha esetleg tudtok megfelelő helyet ajánlani a kérdésnek az is jó lenne. A kérdés csak annyi, hogy hogy tudnék egy akarmilyen mezei videó bemenetet beleszerelni (sima 1db RCA dugós kompozit videó bemenet is megteszi) mert gyárilag csak antenna csatlakozója van és mivel semmi jó műsor nincs manapság....
Próbáltam egy kicsit "magyarosítani" az alkatrészlistát.
Sziasztok!
Vettem a szüleimnek szombaton egy ólcsóbb PC hangszórópárt. Egy hifi-re kötve kipróbáltam, és frankón működött. Viszont "komoly" gondom van vele. Ahogy az asztalra tettem a számítógéphez bekapcsolva búgott, mint az állat morze jeleket küldve. Aztán gyorsan rájöttem, hogy a bibit a Matávos vezeték nélküli telefon adaptere gerjeszti még 1,5méteres távból is frankón hallani. És épp ebben a pár percben megcsörrent egy mobil is a szobában kb: 2 méterre ami meg még kegyetlen hangerejű búgással zavarta. Lehet valamivel segíteni az elektronikáján??? Vagy vigyem vissza ahol vettem, és mondjam meg , hogy kell a fenének ez a búgás-vevő? Most kipróbáltam a régi PC hangszórópárommal az meg 10-20 cm-téve az teló adaptertől minimálisan veszi csak a morzét, illetve mobilhívásnál sem olyan veszélyes......
Természetesen bedugtam, azt hittem a gép hangkártyájával van baj. Mivel a búgástól nem nagyon lehetett hallani a zenét....
A telefon adapter kihúzásával tökéletesen megszűnik a zaj, viszont akkor a telefon nem használható.... Tényleg nincs rá gyógymód, hogy ne ezt a frekitartományt használja vagy valami szűrés, árnyékolás? (illetve már keresgéljük az új helyet a zajgenerátornak, bár ott lenne jó ahol eddig volt.)
Hellosztok!
Van több gomb?elemem? és az van rájuk irva hogy litium battery.Ezek akkor most tölthetőek vagy nem?
Nem, a battery az a sima elem. Ha töltöd a gombelemet, simán robbanhat, mivel elég jól le vannak zárva, a gázfejlődés az viszont nyomja belülről.
A aaa s tölthető elemre is az van ráirva hogy battery.Ezért nem tudtam eldönteni biztosra.
Aha. Ezt nem tudtam. Minden esetre ha nem teljesen biztos, hogy tölthető, akkor tekintsd inkább sima egyszer használatos elemnek. (Gondolom az elemnek a csomagolásán rajta volt, hogy tölthető.)
Valaki meg tudná nekem mondani, hogy hol kezdődik ezen a végfok? (Lemezlejátszóról van szó -Akkord 210ST) Szerintem a C13-os konditól de nem vagyok benne biztos.
köszi Bocs a kép méretért
Igen, szerintem is. Ez egy full germániumos kapcsolás, itt nem merte a tervező vállalni a DC csatolást, annyira nem stabilak a tranyók. De az NFB bizony odáig hat. Elkócserékkel kezd a javítást.
|
Bejelentkezés
Hirdetés |




)







