Fórum témák

» Több friss téma
Fórum » Elektronikában kezdők kérdései
- Ez a felület kizárólag, az elektronikában kezdők kérdéseinek van fenntartva és nem elfelejtve, hogy hobbielektronika a fórumunk!
- Ami tehát azt jelenti, hogy a nagymama bevásárlását nem itt beszéljük meg, ill. ez nem üzenőfal!
- Kerülendő az olyan kérdés, amit egy másik meglévő (több mint 17000 van), témában kellene kitárgyalni!
- És végül büntetés terhe mellett kerülendő az MSN és egyéb szleng, a magyar helyesírás mellőzése, beleértve a mondateleji nagybetűket is!
Lapozás: OK   326 / 4043
(#) jubilleum válasza moltam hozzászólására (») Nov 2, 2008 /
 
ahha most már értem...
és kössz
(#) moltam válasza jubilleum hozzászólására (») Nov 2, 2008 /
 
c1 értéke legyen 0.01333 microF.Kikisérleteztem a segédprogin igy kijött kb a 36 khz.(36.009**** khz)
(Elfelejtettem a pontos értéket )
(#) proli007 válasza moltam hozzászólására (») Nov 2, 2008 /
 
Hello!
RC oszcillátornál öt számjegy nem elégséges?
üdv! proli007
(#) moltam válasza proli007 hozzászólására (») Nov 2, 2008 /
 
Nekem 36,00000000000000000000000000000000khz
kell
Viccet félretéve nemfogja a szűrő kiszűrni?
(#) moltam válasza moltam hozzászólására (») Nov 2, 2008 /
 
És hogylehet egy fotoDIÓDÁNAK 3 lába?Ebbe benne van már a szűrő? vcc gnd signal valahogy igy van a lábkiosztása?
(#) hortamas75 válasza proli007 hozzászólására (») Nov 2, 2008 /
 
Hello !

Az általad készített rajz tökéletesen megfelel a csőtermosztátoknak. Természetesen a földelést ami egy negyedik láb, bekötöttem.
A rendszer ennek ellenére nem működik tökéletesen.
Fontos, hogy melyik termosztátot kötöm be 1-3 illetve 1-2 es lábbal ?
Lehet, hogy a kérdés bugyuta, de már nem merek másra gondolni.
Mindent a rajzod szerint kötöttem össze, tehát elméletileg működnie kellene.
De persze nem adom fel, és hiszem is, hogy működni fog, de ehhez a hathatós segítséged kell.

Üdv:

hortamas75

(#) moltam válasza moltam hozzászólására (») Nov 2, 2008 /
 
Megvan a kapcsolás!Adó az előző oldalon vevő:A mellékletben szereplő 2 kapcsolás amit 9ssze kell rakni
(#) KeserűCukor hozzászólása Nov 2, 2008 /
 
Hali!
Videoton Ra6386-os erősítömet baj ha 4 ohmos hangfallal hajtom?
az erősítő hátlapjára 8 ohm van írva...
kösz
(#) Imi65 válasza KeserűCukor hozzászólására (») Nov 3, 2008 /
 
Akár tönkre is teheted vele. Kerüld a 4 Ohm -os hangsugárzó használatát, a gyár nem véletlenül írta rá a minimális terhelőimpedanciát.
(#) aderka hozzászólása Nov 3, 2008 /
 
Szevasztok!

Még 1 kérdésem lenne ezzel a szkóppal kapcsolatban! 1 csatornás? Van benn Generátor? Tudok belőle mondjuk 100Hz-es sinus jelet kivenni?

Remélem érthető voltam. Előre is köszi a választ!

Üdv: aderka
(#) mrfencer válasza aderka hozzászólására (») Nov 3, 2008 /
 
Ha jól látom akkor egycsatornás, és ez oszcilloszkóp nem generátor, vagy táp vagy ilyesmi. Szóval nem tudzs róla faszkót levenni. De ha tévedek valaki majd kijavít
(#) aderka válasza mrfencer hozzászólására (») Nov 3, 2008 /
 
Ennyire azért nem egyértelmű... jó valószínű ez az alap kis szkó nem tud ilyet amire én gondolok, de nem 1-el dolgoztam már, amibe volt jelgenerátor rész. 12V vagy annál nagyobb sinus, négyszög jeleket lehetett más más frekin kihozni belőle. 1 jelgenerátor rész és 2 csatorna.. Nem mondok hülyeséget, de annyiba igazad van hogy ebbe nincs ilyen.

Azért köszi üdv!
(#) mrfencer válasza aderka hozzászólására (») Nov 3, 2008 /
 
Ez nekem új, én is sok szkóppal dolgoztam már, de egyikben sem volt generátor vagy táp ( de most már elbizonytalanodtam)
(#) proli007 válasza hortamas75 hozzászólására (») Nov 3, 2008 /
 
Hello!

Idézet:
„Az általad készített rajz tökéletesen megfelel a csőtermosztátoknak.”


Azért valami baj még is van. (Bár én kételkedem benne, hogy eltaláltam volna hogyan van bekötve. Meg egy kis marhaságot is elkövettem, hogy a sorkapcsokat és a mikrokapcsoló lábait is sazonos számokkal jelöltem, félreértést okozhat.)

De mindegy! A két termosztátnál azonos pontokat kell bekötni, a következő módszerrel próbáld ki.
- A környezeti hőmérséklet kb. 25fok.
- Tekerd a termosztátot minimumra. (valahol 25 fok környékén kattannia kell)
- Most mérd meg, melyik két sorkapocspont van bekapcsolva rajta. (rövidzár) Ezt a két pontot kösd a kapcsolásba.
- Állítsd be a 30 és 50 fok értékeket, de figyelmesen, hogy melyik-melyik.

Így működnie kéne az áramkörnek.

De látom nem igazán érted a kis kapcsolás működését, ezért leírom: (#299324)


- Tételezzük fel, hogy 40 fokos a víz.
- TF1 így zárva van, TF2 viszont nyitott állapotú
- K1 máneskapcsoló, még nincs meghúzva, tehát K1 13/14-es érintkezője sem zárt.
- Ha a hőfok most 50fok fölé kerül, TF2 zár és (TF1 és TF2-őn keresztül) meghúz a mágneskapcsoló.
- K1-nek zár a 13/14 1/2 3/4-es érintkezője, szivattyú jár.
- A hőfok most 40fokra csökken.
- TF2 nyit, de mivel előzőleg K1 13/14-es érintkezője zárva volt, a mágneskapcsoló továbbra is húzva marad. Az áram most, a TF1-K1 13/14-en keresztül folyik. (ez az öntartás)
- Ha a hőmérséklet lecsökken 30 fok alá, TF1 nyit. A mágneskapcsoló elejt, a sziattyú leáll.
- Ha most a hőmérséklet újból 40 fokra emelkedik, akkor TF1 30 foknál ugyan bezár, de mivel TF2 még nem érte el az 50 fokot, az nyitva van és a K1 13/14 is nyitva van (hiszen előzőleg elejtett a mágneskapcsoló) a mágneskapcsoló ejtve marad. Szivattyú áll.

Innen kezdődik a leírt folyamat előlről, hiszen a víz újra 40 fokos.

(Ez teljesen olyan, mint egy nyomógombos motorműködtetés, ahol a TF2 a "begomb" ami záró gomb, a TF1 a "kigomb" ami nyitó nyomógomb.)

üdv! proli007
(#) aderka válasza mrfencer hozzászólására (») Nov 3, 2008 /
 
De ez nem táp ! Roszzul fogalmazol! Figyu pl: Összeraksz egy földelt emitteres erősítő kapcsolást, megtáplálod, de jelet is adnod kell neki amit felerősít. Nah hát ezt a jelet mindíg szkóppal adtam/adtuk neki. De ez csak egy példa.
(#) Dudus válasza aderka hozzászólására (») Nov 3, 2008 /
 
Hát szkóppal biztosan nem, hacsak a kalibrálójelet ki nem csatoltad!

Maximum egy multifunkciós laborműszerrel amiben a szkóp mellett egy függvénygenerátor is lapult.
(#) aderka válasza Dudus hozzászólására (») Nov 3, 2008 /
 
Mondom!! Miért nem lehet ezt elhinni? Csak tudom honnan szedem ki a jelet! Sőt ugy kalibráltam be a szkópot, hogy a jelet amit kiszedtem belőle azt kötöttem a CH1-re és igy kelett bekalibrálni. ilyesmi szkóp volt, de itt is kiböki az ember szemét bal felül az az üres rész. Nah hát ennél ott volt a változtatható freki amit álitottam, illetve a sinus vagy éppen négyszögjel amit szintén állithatam. De ha ennyire nem hiszitek, esküszöm csinálok holnapra fényképet. Egyébként sulis cucc.
(#) Dudus válasza aderka hozzászólására (») Nov 3, 2008 /
 
Attól, hogy mondod még nincs igazad és a sok felkiáltójel sem ad nagyobb valóságtartalmat neki! Ha ismernéd funkció szerint a műszereket nem erőltetnéd ezt Te sem. Mint mondtam az egy multifunkciós laborműszer volt, amibe egy szkóp egy táp és egy függvénygenerátor volt építve.

Azt senki nem vitatta, hogy egy házba volt építve az összes műszer, de attól még ezek külön funkciójú és elnevezésű eszközök.
(#) proli007 válasza Dudus hozzászólására (») Nov 3, 2008 /
 
Hello!

Vigyázz Dudus!
Az egyszeri ember is azért verte el a második feleségét, mert nem tudott olyan kozmás levest főzni mint az első.

üdv! proli007
(#) aderka válasza Dudus hozzászólására (») Nov 3, 2008 /
 
Jó! Bocs félreértettük egymást! Teljesen igazad van, és én is erre gondoltam! Csak azt hittem ti arra gondoltok, hogy a szkop melett egy különálló jelgenerátort használtam. Ez igy nem igaz. Igen bele volt építve ez a generátor rész. Az tény hogy az osszilloszkoptol egy különálló műszer
Oké. Bocs a kellemetlenségért!

Üdv: aderka
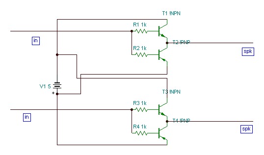
(#) moltam hozzászólása Nov 3, 2008 /
 
Hangfrekis erősitő Szerintetek működhet?

erosito.JPG
    
(#) Imi65 válasza moltam hozzászólására (») Nov 3, 2008 /
 
Nem, a tranyókat rosszul polarizáltad.
(#) proli007 válasza moltam hozzászólására (») Nov 3, 2008 /
 
Hello!

Jaj Moltam! :no:
Ha már ilyeneket találsz ki, legalább futtasd le a szimulátorban amit készítettél! De legalább gondold át mire jó ez.

üdv! proli007
(#) moltam válasza proli007 hozzászólására (») Nov 3, 2008 /
 
Tudom elrontottam a tranzisztorkötöketést. Sajnos nem lehet nyugodtan leülni a gépem elé mert álandóan zaklatnak mindját jön a 2.0 Amig egy kicsit nyugton vagyok
(#) wg_kezdo hozzászólása Nov 3, 2008 /
 
Kérdeznék egy hülyeséget .
Egy router tud menni 9V-os elemmel, ha belövöm megfelelő feszültségre? (7.5V van írva az adapterére meg 1500mA)
(#) proli007 válasza wg_kezdo hozzászólására (») Nov 3, 2008 /
 
Hello!

Hogyne tudna! Kb. egy másodpercig, ha az elem kapacitása 100mAh. (ugye nem biztos, hogy 1,5A kell neki, de hogy nem 10mA az biztos.)

üdv! proli007
(#) kocici17 válasza (Felhasználó 13571) hozzászólására (») Nov 3, 2008 /
 
Az "1500"-nál az már igen jó batteria lenne 2 percre
Na persze az 1500 az egy kicsit vad szerintem.
De miért akarod elemmel müködtetni???
(#) kocici17 válasza kocici17 hozzászólására (») Nov 3, 2008 /
 
Bocsi köbz.. wg ....nek szántam a végét.
(#) Zed hozzászólása Nov 4, 2008 /
 
Egyenáram zavarszűréséhez szeretnék L-C szűrőt használni. Légmagos vagy vasmagos tekercset szoktak ilyen helyre használni? ( Ha egyenáram, akkor ugye a vasmag telítődik/het, így már nem sokat ér, de valahol mintha láttam volna zavarszűrőt vasmagos tekerccsel. )
(#) Zed válasza Zed hozzászólására (») Nov 4, 2008 /
 
500 - 600mA és DC-re ( egyszer 12V stabilizáltra, illetve kb. 16V hullámosra értsd: egyenirányított, Graetz-híd után, pufferelve )
Következő: »»   326 / 4043
Bejelentkezés

Belépés

Hirdetés
XDT.hu
Az oldalon sütiket használunk a helyes működéshez. Bővebb információt az adatvédelmi szabályzatban olvashatsz. Megértettem