Fórum témák
» Több friss téma |
sziasztok, nagybátyám nivájába szereltem be ezt a riasztót, még amikor nyitottam a témát. nem tudom elhinni hogy ne lehessen kikaocsolni a buzi csipogást ajtocsukás után, vagy az autóbezárást.. egyszer benn fog maradni a kulcs.. vagy amikor megy vadászni elkezd csipogni ezzel minden vadat elűzve... hihetetlen... nem tudtok olyan riasztót amiben nincsenek ilyen szarságok?
köszi
A féklámpa rész nincs bekötve, és az a gond hogy szinte mindig bezárja az autót függetlenül hogy van vagy nincs benne kulcs.
Ezt a funkciót nem lehet valahogy kiiktatni belőle?
Hát, fiuk, az a helyzet, hogy ez egy 6000 Ft-os riaszto.
Mire számitottatok? :kalap:
én 7000ért vettem, azt hittem annyiért már tudja
![]() ![]() nem tudsz 10 körül egy jó riasztót? kellene a másik kocsinkba.. köszi
mondjuk ez is jo, de ugy értettem, hogy konkrét tipus kellene, ami tuti nincs beépítve ilyen szarokkal, egyébként nem értem hogy ha olcso akkor mért van telerakva ennyi programmal, pont azért kellene rajt lennie csak 1 gombnak mert olcso
Miért-miért... parasztvakitás. Egy olcso kinai GPS-be minek képnézegetö meg MP3-lejátszo?
A lentiek közül magamnak be merném szerelni a Piranha-t, Rhino-t, Caesar-t, Spalt - ezeknek már van azért pár év multjuk a szakmában. Persze az olcsobbak között is lehet egész jo, de azok nekem uj nevek.
Sziasztok! Én is vettem és mielőtt bekötöm lenne pár kérdésem.
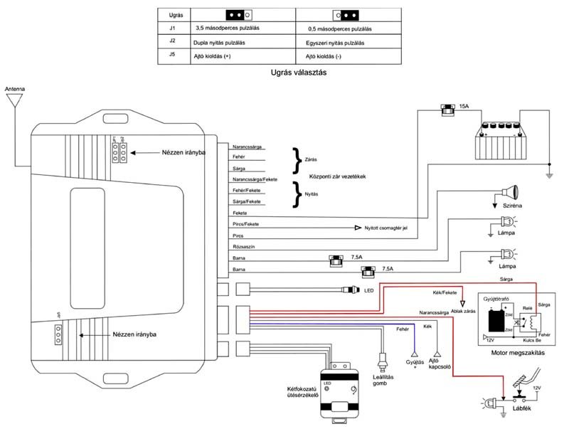
1. Tehetem az utastérbe is vagy jobb, ha a motortérben van? (Persze nem a szirénát, hanem a központi egységet) 2.Én úgy gondolom, hogy nem blokkolom sem az indítómotort sem a gyújtótrafót. Egy profit ez úgysem fog megállítani engem viszont biztos letilt egyszer, amikor sietnék...Szóval szerintetek működni fog, ha nem kötöm be a pirossal jelölt vezetékeket? Ha igen, akkor a kéket muszáj bekötnöm? Előre is köszi...
1. csak az utastérbe teheted. (vizet, párát, höt nem biztos, hogy szereti)
2. a fehéret be kell kötni. A narancssárgát csak akkor,ha azt szeretnéd, hogy rádzárja az ajtot. A kék-feketét akkor, ha van elektromos ablakemelöd+ablakfelhuzo modulod. A sárgát meg akkor, ha tiltani akarod az inditást.
Utolsó kérdés: Hogyan lehet hozzávariálni, hogy a duda is szóljon a szirénával? Erre nem látok spárgát.
Válasz a saját kérdésemre: Talán a jelet, ami megy a szirénára (ami valószínűleg pozitív), egy relével átfordítom negatívra és küldöm a duda relére? Így viszont mindig fog dudálni nem csak akkor, amikor riaszt, hanem akkor is, amikor jelzi, hogy be ill. kikapcsoltam. Ez nem az igazi...
Thor 436 riasztón a rablásgátló üzemmód hatástalan -programban aktiválva van- a leírás szerint tudja a szerkezet.?
A riasztót ....alarmnál szereltettem be és nem igazán foglalkoztak a kérdéssel mivel nem náluk vásároltam.
Válasz a válaszodra: igen.
Miért nem elég a sziréna?
Az előző riasztóm úgy volt bekötve és jó ötletnek tűnt. Pár napja bekötöttem. Hibátlan kis masina. Két dolog zavar. Az egyik, hogy villogtatja az indexeket, ha kinyitom az ajtót. A másik, hogy leállítás után nem sokkal csiporászik, figyelmeztetésül, hogy nincs bekapcsolva. Talán rájövök hogyan lehet ezeket megszüntetni... Köszönöm mindenkinek a segítséget.
A villogást sikerült megszüntetni. Választható és kikapcsolható funkció. Már csak az az idegesítő figyelmeztetést maradt... De hát 6500-ért...
Sziasztok nemrég bekötöttem ezt a riasztót.
Rendeltem hozzá csomagtér nyitót is. Írja is a leírás hogy tartsam hosszan a nyitás gombot. De a rajzon nem találom hova kellene kötni a behúzó modult. ![]() Valaki tudna segíteni. A bekötési rajz az alábbi. ------> Bekötési rajz
Piros/fekete - Nyitott csomagtér jel
Valószínű, hogy félrefordítás és Csomagtár nyitó jel lenne... Hogy néz ki ez a nyitó, raknál fel képet? Üdv Inhouse
Ahha, ez az elektromágneses behúzós...ilyennel nyitják az ajtókat is a tuning verdákban...
![]() Ehhez szerintem kell majd egy relé, amit a kimenet vezérel. Nézd meg a leírást, az a kimenet mit ad ki, testet, vagy plusszt? És, hogy mennyire terhelhető... Üdv Inhouse
Sziasztok.
Tudom nem pont ebbe a topicba tartozik, de feleslegesnek találtam, hogy újat nyissak. Vettem egy Thor 303/436 típusu motor riasztót, és szeretnék segítséget kérni a bekötésben. Beszkenneltem a rajzot, legyenszíves valaki segíteni, hogy melyik vezetéket hova kell kötni. Előre is köszönöm. Üdv Steve.
Ezt a rajzot kaptad a riasztóhoz???
A tied a 4. amit ehhez a típushoz adtak... A rajz -nekem- hibás volt,tehát csak méregetéssel lehetett beépíteni. A másik gond a kábelezés-a rikkasztón- volt mivel több kábel nem a megfelelő színben pompázott; pl piros-fekete helyett csak piros... Erről a rajzról pár dolog hiányzik,pl nyitás/ütés érzékelő...
Köszönöm a hozzászólást, de szerintem nem olvastál figyelmesen. Ez egy motorkerékpár riasztó, a rajz stimmel, csak segítség kéne a bekötéshez, hogy melyik vezeték hova kerüljön. Még annyit szeretnék hozzátenni, hogy úgy indul a moci, hogy közben a féket be kell húzni.
Köszi. Üdv Steve.
Bocsánat,ezt tényleg elnéztem...
Nekem a kocsiba került egy Thor 436 típus...
Semi gond, köszi, hogy próbáltál segíteni.
Szóval a rajzod alapján: (fentről lefelé)
sárga-sárga/zöld az indexekre(+ kell bizti) fekete,piros a szirénára fekete,piros aksira pirosra bizti kell narancs a ACC/on pozícióhoz tartozó vezetékre kell kötni kék nem látom a feliratot Az indításgátló része: Az indítógomb(ha van) kivezetését meg kell szakítani: (az olló-rajz a képen)(pozitív kimenet) A gomb után bekötöd a pink(-rózsaszín-magenta) szálat a vezetékre,ami a gombtól jön. A másik vezetékre(a motor felé menő) rákötöd a szürke szálat. Az utolsó fekete vezeték az antenna,azt kötegelővel rögzítheted a motor vázához. Az egészet elrejted a motoron,száraz helyen. A kábeleket érdemes 10es gégecsőben vinni a sérülések elkerülése végett.
Köszönöm szépen a segítséget. a kékhez az van írva, hogy indítókábel.
Ja és majdnem elfelejtettem van még két kábel ami egybe van kötve fekete van egy csavarral lefogatható csatlakozója (gondolom ez test kábel) a párja pedig egy dúgós végű, ehez azt írja, hogy a negatív indító kábel (ezt az önindítóra kell kötni?). Üdv Steve.
Esetleg a távirányító segítségével is indítható lenne a motor??
Néhány riasztó alkalmas erre...
Azt írja hogy indítható a távirányítóval. De ez nekem nem világos mert ha én indítom be kell húzni a féket, a távirányítónál pedig nem vagyok ugye mellette. vagyis valamit még be kell iktatni, hogy működjön a táv indítás.
A fék behúzását a riasztó kéri,vagy a motor?
A járgány automata váltós?(robogó) Ha a riasztó,akkor a féklámpára is rá kéne csatlakozni... Nekem a kocsiban pl a fékre lépve lezáródik az összes az ajtó... Ha automata,akkor azt a vezetéket nem fontos bekötni. |
Bejelentkezés
Hirdetés |






A kék-feketét akkor, ha van elektromos ablakemelöd+ablakfelhuzo modulod. A sárgát meg akkor, ha tiltani akarod az inditást. 


