Fórum témák
» Több friss téma |
Sziasztok számítógépbe akarom szabájozni az eggyik ventilátor fordulatszámámát de nem akark jukat fúrni a potinak ezért rádiósan akarom megoldani azt szeretném tudni hogy ez lehetséges e ? És ha igen akkor hogy ? Kapcs rajz stb...
a címet utólagos beleeggyezéseddel javítottam...Használd nyugodtan az y-t is...Ha nem vagy biztos a helyesírásban, használd a word ellenőrzőjét. és kérlek ne kapkodj, nyugodtan gondold végig mit szeretnél kérdezni és milyen lehetséges válaszokat szeretnél kapni ahhoz, hogy a tervedből kész berendezést tudj készíteni-fejleszteni...
az alapkapcsolás ami a fordulatot szabályozza, milyen lenne? Ti. ehhez kell majd illeszteni a rádiós részt...Lehetséges, hogy jobban járnál egy termisztoros "automatikával" ami mindig alacsony fordulaton tartja a ventit és csak ha melegszik az áramkör-kezdi a fordulatot emelni....
Nem jó a hőfokszabájzós
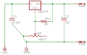
az alapkapcsolás már megvan
hát hallod elég elvetemült egy ötlet....
![]() sztem azért nem nagyon ír ide senki, mert az emberek 99%-a nem tudja feldolgozni, hogy valaki egy max 5mm-es műanyagba való lyukfúrás helyett inkább rádiós távírányítót akar a venti szabályzáshoz... miért nem akarsz lyukat fúrni? nincs fúród, vegyél egyet max 150Ft. nincs amibe belarakd? nemkell, 5 perc alatt a fúró kézzel való csavargatásával átlyukad az a max 2mm vastag műanyag. hova legyen a lyuk? sztem az egyik kippattintható 5,25'-os műanyagban. jaa, hogy te nem is ezért akarod lyukmentesre hanem a haveroknak mutogatni. Akkor nem lesz olcsó mulatság, adó vevő 1000-1000Ft +valami ami küldi fogadja az adatot.(pl pic). Csináld mágnessel: 1cm-es távolságban simán jó. veszelegy kicsi tolópotit és ráragsztod, belerakod a gépedbe valahova a műanyag falra, kivülről szintén egy mágnessel tudod huzogatni....
Igazad van, egy 5mm-es lyuk fúrása nem megterhelő. De szerintem ehhez nem feltétlen kell pic. Jó a mágnes+tolópotméter is, de ha rádiósan akarja, megoldható másképp is, de lehet, hogy ugyanott van árban, mintha venne 2db pic12xxx-et. meg egy 433Mhz-s modult.
nézel a neten (pl itt a HE- a Gyűlyteményben) fm adót, és vevőt.
ADÓÁRAMKÖR: Ebbe jön a két adó amit két gombbal vezérelsz. Természetesen más frekvenciára lövöd be őket. VEVŐÁRAMKÖR: Egy digitális poti (pl. DS1669) és egy BDxxx tranzisztor. A két vevőt rákötöd az IC két vezérlőlábára. A poti "széleit" felhózod ellenállással a tápfeszre, ill a testre. A "közepe" megy a tranzisztor bázisára. A tranzisztor emmittere a testre, kollektor a ventilátorod negatív ágába (NPN-nél) a ventinek pozitív ága a +12V-os részre. Vigyázz, mert a digitális potik általában 5V-ról mennek, ezért az IC vdd-jét +5V-ra kell kötni. Remélem mindent jól írtam le. ui: Először ne a gépedben próbáld ki az áramkört, nehogy szétverjél valamit odabent egy zárlattal (saját tapasztalat )Bár lehet, hogy kifúrtad azt az 5mm lyukat de azért ideírtam, hátha másnak is eszébejut ilyesmi. Például az emberek 1%-nak |
Bejelentkezés
Hirdetés |











