Fórum témák
» Több friss téma |
ÜDV!
Azt szeretném kérdezni hogy egy tirisztornak a gyújtáskésleltetési szögét, a vezérlőáram nagyságának a csökkentésével illetve növelésével változtathatom?
Nem. A vezérlőáram nagysága a terheléstől és a tirisztor típusától függ. A gyújtást RC taggal ( vagy más módon) kell késleltetni (valamilyen más jelhez képest). Tehát pl. egy gyújtásvizsgáló stroboszkóp vezérlőjelét a megszakítóról (gyújtótrafóról) vesszük, elindítunk vele egy késleltető áramkört (általában monostabil multivibrátort), ami az eltelt idő után ad egy gyújtóimpulzust a tirisztornak, ami elvillantja a csövet.A késleltetés változtatásával beállítható, hogy a főtengelyen lévő rovátkára villogtava az állni látszik a blokkon lévőhöz képest és ha egybeesik, a potiról leolvasható az előgyújtási szög értéke.
Más. Hálózati nullaátmenethez képest késleltetett gyújtóimpulzussal "fázishasítás" érhető el, ami a fogysztóra jutó effektív váltakozófeszültséget teszi beállíthatóvá
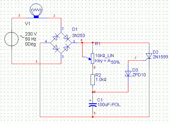
Legegyszerűbb kapcsolás fázishasításra egy tirisztor segítségével. Az egyes elemeket természetesen dimenzionálni kell!
A tirisztor akkor gyújt, ha a GATE-jére FESZÜLTSÉGET kap, és feszültség alatt áll az anód-katód csatlakozás. Ha az anódáram a tartóáram alá csökken, a tirisztor zár.
Üdv mindenkinek.
Valaki küldjön egy kapcs. rajzot tirisztorhoz, amivel áramot tudnék szabályozni. Korábban volt ilyen a birtokom ban csak el kallódott. Ezt egy rádió teknikából használtam, nagyon szuper vólt. Előre is köszönöm szépen. Ödv T.O.
Heloo, a Deguss félével mi a problémád????
|
Bejelentkezés
Hirdetés |





