Fórum témák
» Több friss téma |
Sziasztok, egy erősítőt szeretnék építeni, amit később a kocsimban szeretnék használni?
Egy tranzisztoros vagy fetes végfokra gondoltam. Nem tudom melyik a jobb. Találtam itt a hobbielektronikán egy ILYET Vagy építsek quad 405-öst? Nekem a hangzás lenne a fontos, minél jobb minőséget akarok. Max 100-120W-os kellene, de a minőség legyen nagyon jó. Ha drágábbak is hozzá z alkatrészek, még az sem fontos. Előre is kösz.
Ez az erősítő jó lehet, de ehhez még építened kell egy kapcsoló üzemű tápegységet, hogy a 14V-ot fel tudd transzformálni az erősítő táplálásához. Tehát nem az erősítő megépítésével lehetnek gondok, hanem a tápegységgel.
A táp rajza már megvan, egy sokak által kipróbált és megépített táp. Asszem ezzel nem lesz gond.
Csak az az igazság, hogy egy olyan erősítőt keresek, ami téppeg jól szól és páran már megcsinálták. Szerinted az az erősítő télleg jó?
A táp rajzát -ha nem titkos-megosztanád? Kíváncsi vagyok!
http://forum.terminal.hu/viewtopic.php?t=4496&postdays=0&postorder=...t=1200
Az oldal közepe körül van, a töfi féle smps.
Senkinek nincs egy kiválló hangú tranyós/fetes erősítő rajza?
[link=http://www.hobbielektronika.hu/forum/topic.php?id=1312]http://www.hobbielektronika.hu/forum/topic.php?id=1312[/link]
hangfalon is múlik szentem.. hiába egy high-end végfok, ha a hangfal 1 nulla
jahh. Kocsiba jó minőségü erősitő amit fentebb van linkelve.... De hi-end-ről szerintem ne is álmodj kocsiban.
még mindíg keresek, akinek van valami jó tranyós, fetes rajza, akkor kérem ossza meg velem. A tip-es megoldás nem tetszik annyira. valami más kellene nekem.
Nem akarok hi-end cuccot, de azoktól a 10eFt-os gyári csicska erőlködőktől jobbat akarok.
Mert eddig olyan 100e alatt normális cuccot még nem láttam, és persze az építés öröme is bejátszik.
Senki sem épít fet-es erősítőt? Valami kipróbált rajzra lenne szükségem. Amit belinkeltem, azt megépítette már valaki? jó lenne valami válemény a hangjáról.
[link=http://www.freeweb.hu/haromb/letolt/vf1/vf1.html]http://www.freeweb.hu/haromb/letolt/vf1/vf1.html[/link]
például...
Igen valami ilyen kell nekem, csak olyan, amit én ípatek meg, és nem készen kell venni. Egyre jobban hajlok a fetes megoldásra, mindenhol azt olvason, hogy a (mos)fetes cuccok nagyon szépen szólnak.
Az az érzésem, nem nézted meg a teljes weblapot (csak a linket) mert ott van a VF2 is (sőt3) aminél teljes dokumentáció van.
Persze, a fetesnek szép hangja van (kicsit olyan mint a csövesé) de nagyon sokan nem szeretik mert jellegzetes ez a hangzás. A tranyós végfokoknak van talán a legemberibb hangja de ahhoz is szépen kiépített kapcsolás kell. Az IC-sről lebeszéllek ha tényleg fontos a hangzás.
Me3gtaláltam, kösz, áttanulmányozom. Eddig tetszik.
heló.kocsiba szeretnék erősitőt épiteni
olyan 100-120w körül de foggalmam sincs hogy kezdjek bele meg hogy milyen alaktrészek kellenek hozzá ehez szeretném kérni a segitségeteket de nagyon kezdő vagyok.És még annyit hogy az ilyen kapcsolási rajzokon amilyen jelek vannak azoknak a jelmagyarázatát honnan lehet megszerezni mert én azokat nem tudom!! ide válaszoljatok ha megkérhetem:passat.@freemail.hu
"ide válaszoljatok ha megkérhetem:passat.@freemail.hu"
Bocsi de ez egy fórum, és azért válaszolunk hogy egszer az másnak is jo legyen...
hát nem erősítővel kellene kezdened azt úgye tudod??
olvasd át a cikkeket! üdv
Így van...aki a rajzjeleket nem ismeri
, az először villogót építsen, ne egy komoly autós erősítőt...
csá itt egy rajz szerintem ennél jobbat nagyon nem tudsz összerakni én már 5 öt csináltam belőle kettőt kocsiba és ráadásul a lehető legolcsóbb
HA már 5 darabot csináltál balölle légyszí dobjál meg minket egy nyáktervel!
ugye meg tudod tenni ? Köszi! Isa
ja kell :yes: , de ne újság cikkel gyere...
meg a kész panelekről lehetne képet is...
HÁÁÁT nyáktervem az nincs mert papít cetlikre terveztem de ha gondoljátok előkereshetem valahonnan. De csak lefényképezni tudom max. De itt egy kép a legutóbbiról egybe van építve egy aluláteresztővel és a hűtőbordán pedig egy inverter ami 12V ból adja neki a cumót.
Hát a mai nap láttam belülröl a SAl legtöbbet eladott autó erősítő darabját.Nem hittem a szememnek.IRF540 volt a vég.A táp szokványos 2 fet 2 dióda.Eddig még csak tranyósakkal találkoztam de az volt sok darab b688-718 as párossal.
Ez meg fetes.Duva.
Üdv mindenkinek!
Egy kérésem lenne felétek! Valaki tudna e nekem küldeni egy tranzisztorolból felépített, 150-200 W kimenő teljesítményű erősítő kapcsolási rajzot! De olyan feltétellel, hogy lehetőleg ne legyen dupla tápfeszültségű, ill könnyen beszerezhető alkatrészekből álljon! Sürgős lenne! Előre is köszi!
sziasztok!
én is építettem egy ugyanilyen 120w-os végfokpárt 2évig jól üzemelt,most kapott 1 új dobozt,hűtőbordát és azóta csak a jobb oldalt tudom használni,mert ha a bal oldalt is meghajtom akkor a jobb nagyon torzan szólal meg! csak a táp közös, előerősítőt is leszedtem róla akkor is rossz. nem tudok rájönni mi okozhatja. A baloldal bezavarja a jobb oldalt, de fordítva viszont nem ha tudtok valami megoldást azt nagyon megköszönném!
Itt a nyákterv ha kell még valakinek!!
Én így csináltam meg!!
nagyon jó kis végfok, egy pár bulit már túlélt
de még mindig nem jöttem rá mi okozhatja a galibát.
Hali mindenki!
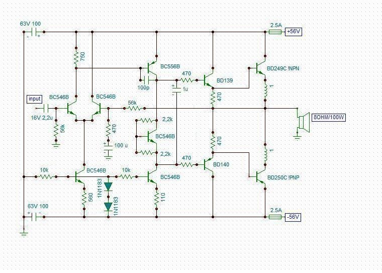
Én ezt pakoltam össze, igazság szerint én terveztem. Brutálisan jól és szépen szól ha belepakolok 2-szer annyi végfokot akkor a 4 ohm-al is elbír. Ha tetszik valakinek jó építgetést! |
Bejelentkezés
Hirdetés |




, az először villogót építsen, ne egy komoly autós erősítőt... 
meg a kész panelekről lehetne képet is... 













