Fórum témák

» Több friss téma
Fórum » Mikrofon erősítő probléma
 
Témaindító: mateakos, idő: Nov 23, 2008
Témakörök:
Lapozás: OK   1 / 3
(#) mateakos hozzászólása Nov 23, 2008 /
 
Sziasztok!
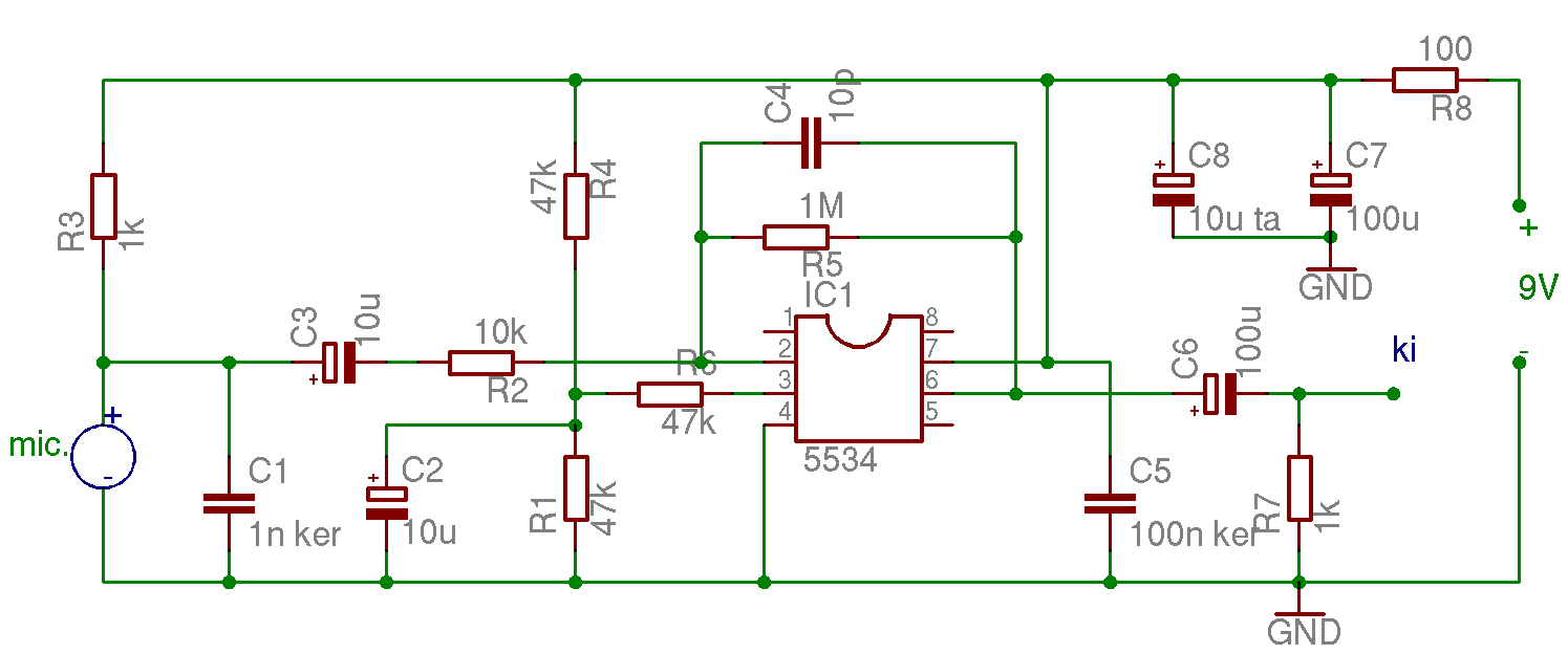
Elkészítettem a mellékelt kapcsolást egy elektret mikrofonnal, de nem ad más hangot, csak bekapcsolás után rövid idővel elkezd kattogni és nem hallgat el. Ha kiforrasztom a mikrofon előfeszítését akkor abbahagyja, de azzal nem sokat érek. Csatoltam a hangot is hátha valaki lát benne valamit. A kérdésem az lenne, hogy mit kell rajta változtatni, hogy rendesen működjön?
(#) edgar válasza mateakos hozzászólására (») Nov 23, 2008 /
 
Elvileg mukodie kene.
Az elofeszitesnek tegy egy 2-10 k ellenallast.
A kimenet miet van lezarva egy 1 k ellenallassal?
Az Ic kimeneten kb. 4.5 V-ot kel merj a testfele.
Az erositese az 100x-os.
A mikrofonod jo?
Esetleg valahol visszacsatolodik es begerjed.
Ugyan ez e feszultseg is kell megjelenjen a ket 47k kozospontjan.
Vedd le a mikrofont es nezd meg ugy, hogy erosit.
A kimeneti 1k ellenallast noveld meg 100 k-ra.
csokkendsd az erositeset az emeletnek-delta 1 M vagy a 10 k novelese.
De egyszer a feszultsegeket merd le.
(#) mateakos válasza edgar hozzászólására (») Nov 23, 2008 /
 
A feszültségek jók, kb 4,3 - 4,2 V osak.
(#) edgar válasza mateakos hozzászólására (») Nov 23, 2008 /
 
Meg egy kicsit nezegesd meg mert mukodnie kellene.
Annyira egyszeru, hogy mincs miert ne mukodjon.
Vedd le a mikrofont teljesen, a kimenetet kosd egy erositore es a bemenetet erindsd meg az ujaddal akkor bugast vagy valami hasonlo kell hallatszodjon a hangszoroba.
A kondik polaritasat is nezd meg.
Mar nincs famtaziam, nukodnie kell ha minden a helyen van.
(#) mateakos válasza (Felhasználó 15355) hozzászólására (») Nov 23, 2008 /
 
A mikrofon előfeszítő ellenállását 10 k-sra cseréltem, az 1 Mohm-mal párhuzamos kondenzátort és a kimenetet záró 1 kohm-os ellenállást kivettem.
Az eredmény eddig gyorsabb kattogás. A telepen megvan a 9 V működés közben is.
(#) mateakos válasza mateakos hozzászólására (») Nov 23, 2008 /
 
Próbáltam az erősítést csökkenteni a 10 k-s bemeneti impedancia 20 ra cserélésével, de ha jól hallottam az is csak gyorsabb kattogást eredményezett. Egyébként a gyorsabb kattogás szerintem akár jót is jelenthet, de nem tudom.
Ha kiveszem a 10 mikrós kondenzátort a bemenetről, vagy máshol megszakítom a bemenetet, akkor az üres véget megérintve búgó hangot ad, tehát az erősítő jó, a mikrofon meg egy másik erősítővel működik, csak az túl gyenge volt.
(#) Dióda válasza mateakos hozzászólására (») Nov 23, 2008 /
 
Minő mikrofon van rajta?
Szerintem vedd ki a mikit és úgy próbáld meg mert valószínű hogy az ic gerjed és ezáltal úgymond lekomparál.De ha miki nélkül nem csinálja akkor ott illesztési és erősítési problémák lesznek.
(#) mateakos válasza Dióda hozzászólására (») Nov 23, 2008 /
 
Módosítottam a legutóbbi hozzászólásom, ott a búgás.
(#) Dióda válasza mateakos hozzászólására (») Nov 23, 2008 /
 
Lehet hogy dinamikus mikrofonod van?

Akkor nem kell az előfeszítés a mikinek sőt lehet hogy tönkre is vágja az előfeszítés.
(#) mateakos válasza Dióda hozzászólására (») Nov 23, 2008 /
 
Nem dinamikus mikrofonom van, az biztos, de ha egy hangszórót bekötök mint dinamikus mikrofont, a bemenet és a föld közé, akkor nincs hangja, de ha a bemenet és a 4,7k-s ellenálások közös pontja közé akkor működik.
(#) mateakos válasza (Felhasználó 13571) hozzászólására (») Nov 23, 2008 /
 
A 10 µF-ost kisebbre cserélve (100 nF akadt a kezem ügyébe), gyorsabb lett a kattogás (kb hallásra vagy 7..10 Hz).
(#) mateakos válasza mateakos hozzászólására (») Nov 23, 2008 /
 
Mennem kell a kollégiumba, csak csütörtök estétől lesz lehetőségem folytatni.
Az nem működhetne, ha az elektret mikrofont földre kötött pontját átkötöm a 47kohm-osok közös pontjára?
A hangszóróval is úgy szólalt meg, ha a bemenet és az említett közös pont között volt.
(#) Dióda válasza mateakos hozzászólására (») Nov 23, 2008 /
 
Nem 47K-s ellenálások azok véletlenül?
Szerintem az a 10mikrós kondi sem jó oda mert oda valami unipoláris kellene mert ez egy neminvertáló kapcsolás és a bemenet és a kimenet is ugye az egytelepesség miatt is féltápon van plussz a mikit is előfeszítik oda csak unipoláris mehet.Az 1nanós meg lesöntöli a magasat ergo csak középhangon fog szólni az egész.Mondjuk az egészben az az érdekes hogy az ic adatlapja szerint +/-5V a minimum neki ergo az 10V szerintem azért komparál neked próbáld meg föltenni legalább 12V-ra.
(#) mateakos válasza Dióda hozzászólására (») Nov 23, 2008 /
 
Én ezt találtam az adatlapon:
Large supply voltage range: ą3 to ą20 V
Van még egy pár dolog amit nem érkeztem kipróbálni, de december 4-én még visszatérek rá. Addig valszeg nem lesz rá lehetőségem.
(#) kendre256 válasza mateakos hozzászólására (») Nov 24, 2008 / 4
 
Végignézve az eddigi hozzászólásokat én azt javasolnám (ezek egy részét már megtetted):
- A mikrofonnal párhuzamosan szerintem az 1 nF felesleges, hacsak nincs a közelben erős nagyfrekvenciás zavar.
- A mikrofon után a 10 µF csatolókondenzátor helyett szerintem is elég a 470 nF (34 Hz alsó határfrekvenciát ad így is.)
- A kimeneten lévő 100 µF szerintem sok, helyette 10 µF is elég (az 1 kOhm-os terheléssel 16 Hz alsó határfrekvenciát ad).
- A mikrofon munkaellenállásának 2,2 kOhm-ot használnék (azt "szoktak" általában).
- A mikrofon tápját megszűrném, vagyis a mikrofon 2,2 kOhmos munkaellenállásával sorba kötnék egy 1 kOhm-os ellenállást, és a két ellenállás csatlakozási pontja és a föld közé egy 100 µF-os kondenzátort tennék.

A legutoljára írt hidegítés szerintem a leginkább kecsegtető a probléma megoldására, ha ezek mind nem vezetnek eredményre, akkor a kimeneti csatolókondenzátorral sorba kötnék egy 100-200 Ohmos ellenállást (tapasztaltam már olyat, hogy másfajta műveleti erősítő gerjedéssel reagált a kimenetén lévő kapacitív terhelésre).
(Még azt felülvizsgálnám, hogy feltétlenül szükséges-e 100-szoros erősítés, nem elég-e kevesebb.)
(#) Bonanza02 válasza mateakos hozzászólására (») Nov 24, 2008 /
 
Ez a kapcsolás eredetileg nem egy dinamikus mikrofonhoz készült véletlenül? Akkor az erősítése,hogy túlvezérli a bemenetét a kondenzátor mikrofon. Próbáld már ki először,hogy az 1kOhm-on legyen táp a mikrofonhoz és a 10 mikro után rögtön a kimenetre kerüljön a jel (hagyd ki az előerősítő fokozatot). Nézd meg mit produkál, utána megnézzük,hogy mekkorát kellene igazából is erősíteni a jelen. Az 1nF gerjedés ellen van, igazából ez is a dinamikushoz van méretezve,én kicserélném max. 470pF-re,hogy ne vágja a magas tartományt már 1kHz-nél.De ha csak beszéd megy rajta,akkor maradjon.
(#) mateakos válasza kendre256 hozzászólására (») Nov 29, 2008 /
 
A mikrofon utáni 1 nF-ot kivettem,
a 10 ľF-os csatolókondenzátort 4,7ľF-ra cseréltem (próbáltam 100 nF-dal is de csak gyorsult a kattogás),
a kimeneten a 100 ľF-ot 10-re cseréltem (ez is gyorsított a kattogáson) és a mikrofon előfeszítését 2,4 kOhmosra cseréltem. A mikrofon tápjának szűrését még nem próbáltam, de a kimeneti kondenzátor elé megpróbáltam a 100 Ohmos ellenállást, de az nem segített. Ezeken kívül levettem a kimenetről az 1 kOhmos terhelést, valamint kivettem az 1 MOhmmal párhuzamos 10 pF-os kondenzátort is.
A mikrofon tápjának szűrését még ki fogom próbálni.
Még az lenne a kérdésem, hogy lehet-e probléma, hogy az IC maradék három lába a "levegőben" lóg, és az, ha kiszedem a mikrofont és az előfeszítést, akkor a mikrofon helyére tett hangszóróval miért nem működik? (csak akkor működik, ha a hangszórót a 47 kOhmos ellenállások közös pontjára és a bemeneti kondenzátorra kötöm) Működés alatt azt értem, hogy hallható, ha a hangszórót megkopogtatom, vagy ráfújok.
Eddig néhány próbálkozás kivételével mindig fülhallgatóval halgattam, mivelhogy azon a néhány próbálkozáson sem mutatott külömgséget.
(#) edgar válasza mateakos hozzászólására (») Nov 29, 2008 /
 
mateakos, enek mukodnie kell. Valamit elneztel a szerelesnel.
nezd meg, hogy nem e cserelted fel az Ic kivezeteseit.
Pld. a 2-es labat a 3-assal.

A kondik kivetele nem javit semmit sem.
A 10pikos az az limitalja a felso atvitelt , gerjedesgatlo is egyben- a toresi frekvencia:
f = 1 / 6.28 x R xC = 15923.56 Hz.
Tehat ennel a frekvencianal az atviteli gorbe esni kezd kb. 6 dB/oktavval.
Ez az egyenlet ervenyes a tobbi szamitasara is.
A ki es bemeneti kondik eteket sincs miert csokkendsd.
Nem ezektol nem mukodik.
Az 5 es 8-as lab koze koss egy 15 p farados kondit.
Az 1-es labnak hagy beket.
A kiprobalasa nem egy fulhalgatoval tortenik.
tedd be egy erositobe a kimenetet es ugy probald.
Lehet, hogy a fejhalgatod beterheli.
Merd le az ellenallas ertekeit, hogy jok e.
A 6-os labon felfeszultseg kell, hogy legyen(kb.) es a 47 k kozos pontjan is.
Szurd be a panelrajzot az beultetessel egyut, hogy nezzuk at.

Egy kicsit tanulmanyozd at az alabbi linket:
Bővebben: Link
(#) edgar válasza edgar hozzászólására (») Nov 29, 2008 /
 
Kozben keresgeltem egy hasonlo kapcsolast:
Ein empfindliches Mikrofon mit rauscharmem Vorverstärker:

Bővebben: Link
Olyan mind a tied csak mas ertekekkel es nagyobb erositessel rendelkezik.
Ha az illetonek mukodik akkor a tiednek is kell mukodnie.

NE5534/LM5534 Datasheets:

Bővebben: Link

Mikor beteszel egy kapcsolast akkor add meg a Linket is, hogy honnan toltotted le.
(#) mateakos válasza edgar hozzászólására (») Dec 1, 2008 /
 
Nem emlékszem, hogy hol találtam a kapcsolást azt hiszem egy magyar oldal volt nem sikerült megtalálnom.
Csatolom az Eagle-ből exportált képeket, ami szerint a panelt készítettem.
(#) edgar válasza mateakos hozzászólására (») Dec 2, 2008 /
 
(#) kendre256 válasza mateakos hozzászólására (») Dec 2, 2008 /
 
A mikrofontáp szűrését próbáltad-e már?
(#) mateakos válasza kendre256 hozzászólására (») Dec 2, 2008 /
 
A mikrofon tápjának szűrését nem próbáltam még
de amint tudom folytatni megpróbálom, tervem szerint előbb egy külön elemről, és ha úgy megy akkor biztos hogy próbálkozok a szűréssel.
(#) karpi válasza mateakos hozzászólására (») Dec 2, 2008 /
 
gondolom ( ha nem mas lett elkotve) a C2-es kondenzator kapacitasa kicsi, ha a kondi regi es ki van "szaradva" vagy folyik rajta az aram szoval ha hibas nem szuri a virtualis nulla "referentia" feszultseget.Ilyen esetben oszcilal az egesz kapcsolas
.
Tegyel 100µF-ot .

ha minden ugy van kotve mint a rajzon mukodnie kell.
Nincs mi valtoztatni igy jo ahogy van.
Esetlej az 1Mohm visszacsatolo ellenalast helyettesiteni egy 1Mohm-os trimmerrel hogy az erositest leszabalyozd a legkisebb elfogadhato zajig.

Kulonben ha majd mukodik keressek masik kapcsolast , nagyimpedancias bemenettel , FET -es illesztesel.De ha nem kell tul jo dinamika es egyenletes savszelesseg jo ez is.
A polarizalo ellenalesal sorba lehet kotni egy 10Kohm-os trimmert ,Az R3 ellenalassal kozos pontrol egy 50µF-os szurokondit a foldre hogy beallithasd a legmegfelelobb polarizatiot,
(#) mateakos válasza mateakos hozzászólására (») Dec 8, 2008 /
 
Szombaton kipróbáltam a mikrofon tápjának szűrését, de nem hozott eredményt. Emellett megpróbáltam stabilabbá tenni a "virtuális nulla" referenciafeszültséget egy új 100 µF-os kondenzátort tettem a C2 helyére. Az edgartól kapott rajzon feltüntetett feszültségek megvannak. Már csak egy dolog van amire gyanakszok, hogy a német oldalon, ahol az enyémmel szinte megegyező kapcsolás van, azt írják, hogy NE5534AN vagy NE5534AP chipet használjunk (ne NE5534N! típusút). Én egy NE5534P típusút használtam (és csak ilyenem van), ami nincs megemlítve (lehet, hogy ez a hiba?).
(#) kendre256 válasza mateakos hozzászólására (») Dec 8, 2008 /
 
Ezek után már csak azt tudom tanácsolni, hogy fekete kakast kell áldozni....
(Hogy éjfélkor-e, vagy holdtöltekor, vagy miegyebek arra nem tudok mit mondani...)

Bár még valami eszembe jutott:
A táppal sorosan kötött 100 Ohmot még kivenném, próba-cseresznye, az is okozhat gerjedést (a 100 µF-os kondival 15 Hz alatt csak a telep belső ellenállását növeli).
(#) karpi válasza mateakos hozzászólására (») Dec 8, 2008 /
 
bocs ha mar krdeztek ...a mikrofont lekototted vagy egyszer , szedd ki a mikrofont es helyette tegyel egy ellenelast , 1-10Kohm-osat.Kell szepen erositsen.
Egy jelet vezetsz ra egy kondenzatoron keresztul es kell mukodjon .Ha mukodik csak akkor helyezd a helyere a mikrofont.
Valami el van kotve , a mikrofon nem kene ilyen furasagokat muveljen de probald nelkule.Nincs abban a mikrofonba FET-es illeszto ?
(#) mateakos válasza mateakos hozzászólására (») Dec 12, 2008 /
 
A probléma megoldódott azzal, hogy külön elemről táplálom a mikrofont, így hibátlanul működik még akkor is ha a kimenetet egy fülhallgatóval terhelem (ez lett volna a cél, csak egy elemmel).
(#) mateakos válasza kendre256 hozzászólására (») Dec 14, 2008 /
 
Az elemmel sorba kötött 100 ohm kivételétől gyorsabban kattogott, viszont ha az erősítőt a 100 ohmmal sorba a mikrofont pedig közvetlenül az elemre tettem úgy majdnem jó volt (egy hangosabb hang hatására néha elkezdett kattogni). A problémát most már sikerült megoldani, most már megy egy elemmel is. A megoldás a mikrofon tápjának szűrése volt, de nem volt elég kondenzátorral szűrni, ezért egy 78L05-tel stabilizáltam 5V-ra (így stabilan működik). A pontot az kapja, aki először javasolta a mikrofon tápjának szűrését. (habár az akkor említett módszer nem oldotta meg a problémát, de tényleg a mikrofon tápjával volt a gond)
(#) mateakos hozzászólása Dec 14, 2008 /
 
Mindenkinek köszönöm a segítséget!
Ezek után lehet, hogy digitális áramkörökkel fogok foglalkozni egy darabig.
Következő: »»   1 / 3
Bejelentkezés

Belépés

Hirdetés
XDT.hu
Az oldalon sütiket használunk a helyes működéshez. Bővebb információt az adatvédelmi szabályzatban olvashatsz. Megértettem