Fórum témák
» Több friss téma |
- Ez a felület kizárólag, az elektronikában kezdők kérdéseinek van fenntartva és nem elfelejtve, hogy hobbielektronika a fórumunk!
- Ami tehát azt jelenti, hogy a nagymama bevásárlását nem itt beszéljük meg, ill. ez nem üzenőfal! - Kerülendő az olyan kérdés, amit egy másik meglévő (több mint 17000 van), témában kellene kitárgyalni! - És végül büntetés terhe mellett kerülendő az MSN és egyéb szleng, a magyar helyesírás mellőzése, beleértve a mondateleji nagybetűket is!
Sziasztok.
Kezdö vagyok az elekrtonikában amit jelenleg tanulok. Azonban az alábbi feladattal valahogy kinlodok. Szeretném ha valaki segítene a megoldásban. Fontos lenne számomra. Köszönöm a segítségeteket elöre is. Üdv Robert
Üdv all.
Nem akartam új témát nyitni kérdésemnek ezért ide írom, meg mellesleg ez is egyfajta "fejlesztés". A munkahelyemen van egy elektromos tűzőgép(600kg a súlya) és úgy van megoldva, hogy a motor folyamatosan megy, de csak akkor tűz egyet, ha rálépek a bowdenes pedálra. A bowden lehúzza az úgynevezett "kuplungot" így a két tengely együtt forog és addig tűz a gép, amíg a pedált lenyomva tartom. Ha elengedem nem tűz többet, de a motor az forog továbbra is. 380 voltos a motorja. Mivel eléggé fárasztó nyomni egész nap a pedált, meg a bowden miatt nehéz is, kitaláltam valamit amihez kéne egy kis segítség. Nem vagyok valami nagy elektrós, csak úgy konyítok hozzá, meg tanultam 4 évig a suliba. Szóval: A gyári "kuplungot kiiktatni", magyarul mintha folyton lenyomva lenne a pedál. A motor viszont már nem menne folyton, hanem egy relé kapcsolgatná. A tűzőfejre fel kellene tenni egy szenzort, ami érzékeli ha van alatta valami és ekkor kb 2 másodperc késleltetéssel meghúzna a relé, és a motor fordulna egyet ami által a gép is tűz egyet. Így úgymond automatikus lenne a tűzés. Ha beteszem a papírt a fejbe akkor így nem kellene pedálozni, hogy a gép tűzzön, hanem a betétel után 2 másodperc elteltével automatikusan tűzne egyet. Azért kell a késleltetés, hogy azért rendesen oda tudjam tenni a papírt a fejbe, de jó lenne ha a késleltetés időtartalma állítható lenne mondjuk 1 és 5 másodperc között. A lehető legegyszerűbb és legolcsóbb alkatrészekből szeretném kivitelezni. Egy ehhez hasonló gépet képzeljetek el, csak az sokkal gagyibb és kínai: Minden hozzászólást és ötletet szívesen fogadok. Előre is nagyon szépen köszönöm...Bővebben: Link
Szia!
Szerintem nem véletlen kuplungos, így nagyobb nyomatékot ad mintha a motor lenne kapcsolgatva (+ az indítási áramlökést is elkerülik így). Inkább húzasd a bowdent elektromágnessel vagy szervoval.
Ez ugyan nem ide tartozik, de azért válaszolok. Nem jó amit kigondoltál, mert először is a motornak terhelve kellene indulni és valószínűeg nagyon megviselné. Másrész az elektronika nem tudná, hogy a tűznivaló, vagy csak a takarítónéni keze van alatta ezért nagyon balesetveszélyes lenne.
Szerintem jó az a pedál
Ebben igazad van. Köszi a rávilágítást
Sziasztok!
Szeretnék készíteni egy koppanásgátlót 2X 10W os erősítőhöz (a 10W-ot 2 Ohm-on adja, nekem a terhelésem 9 Ohm körüli) Keresgettem itthon relé után de csak a képen látható típussal tudnám megoldani a védelem kapcsolását... A relé lényegében "drót" érintkezőkkel érintkezik de elég masszívan.. Amikor behúz a relé akkor az éppen nem érintkező érintkező hátrahajlik és a rugalmassága tartja össze a 2 érintkezőpárt... Kérdésem: Valaki meg tudná-e mondani hogy ez a relé kibírná-e azt az áramokat amik rajta folynának? Vagy elégne? üdv!
Hűű de jó!!
Köszönöm szépen akkor nemsokára át is teszem a nyákterven üdv! UI.: Ha jól látom arannyal van lefuttatva a drót vagy kitudja mivel.. Ha jól tudom az arany az jó kontaktot ad.. nem?
Sziasztok!
Kezdő vagyok, azt szeretném megkérdezni mi az inverter?
Az inverter 2 dolgot takarhat:
-Az egyik egyenáramból csinál váltóáramot. -A másik pedig az pedig a digitális jeleket fordítja meg, más néven NOT kapu a neve. :google:
Hello
Az a kérdésem h van egy ATMEGA8-16PU-n és ezen van az 1-es láb és véletlenul kapott impulzot hogy reseteljen ezt mit jelent valójában mit resetel és visszaálítható? válaszokat köszi. udv
Hello!
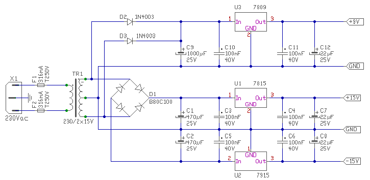
Sok magyarázkodás helyett, inkább lerajzoltam. Az alsó részen kb. az eredeti kapcsolásod lehet, ezt kellene kiegészíteni a felső résszel. De minden tápkimenet terhelő áramát (+15,-15,+9V) össze kellene adni és megszorozni a 15V-al. Az így kapott teljesítmény nem lépheti túl a trafó terhelhetőségét. A 9V-os stabin kb. 10V maradék feszültség lesz, tehát, az fog a legjobban melegedni. Az alkatrészek értékét, csak a kút fejemből vettem, azokat a terhelésnek megfelelően kell megválasztani. (pufferkondi, dióda, stabi) Ja, és a 9V feszültség GND pontja közös a +-15V-al, (ha ez így megfelel) de szükségszerű a motoráramkörhöz így különvezetni, mert a motoráram (kommutátor) zavarni fogja az áramköröket. üdv! proli007
Sziasztok!
Valaki eltudná nekem mondani röviden, hogy mi a különbség a kerámia, multilayer és a fólia kondenzátorok között? Gondolok itt egyéb tulajdonságaira, azon kívül hogy felépítése más. Kerestem, de gogle nem volt barátorm. köszi
Köszönöm szépen! Én is valahogy így gondoltam , csak én a 9V-ot egy külön graetz híddal akartam leszedni a trafó két végéről. Nem tudom hogy megfelel e a közös gnd, ha nem zavar a motor a dolgokat akkor nekem megfelel. A trafóra semmi nincs írva elvileg 800mA-es, a motor 20mA-t fogyaszt.
Hello!
Ha így igaz amit írtál, jó lesz. A kétutas egyenirányító megfelel. De a Greatz is így működik itt azaz 2xkétutas az egyenirányítás. (A Greatz is kétutas, csak nincs megkülönböztetve.) Ha külön Greatz egyenirányítót használnál, valamelyik diódák párhuzamosan kapcsolódnának, vagy zárlat lenne. Ha tényleg csak 20mA a motor, akkor annak egy 100µF-os puffer is bőven megfelel. üdv! proli007
Köszi!
Néztem googlen is, de te érthetőbben elmondtad.
helló
bocsi, hogy belepofázok, de egyszer már eredetileg megtörtént a 15v ~ egyenirányítása, pufferelése. Nyugodtan lehet a 7809-et a + elkóról etetni, de a motor indítóárama miatt a +9V outjára kicsit nagyobb elkó kéne. üdv
Hali!
Szétszedtem egy faxot, a beolvasó fejen találtam 2-2db LED-et, amikben ránézésre 3db dióda van. Nemtudja valaki véletlenül hogy hogyan lehetne ezeket működésre bírni? Tartozott hozá még egy kis elektronika is= kép, hátha ez segít.
Ahogy elnézem csak egy egyszerűbb meghajtóáramkör.
Én úgy tippelek hogy a fekete vezetéket a földre a tranyó csatlakozó felé menő végét pedig a tápra kell kötni. Próbálgasd végig kicsi tápról. A potival meg gondolom fényerőt állíthatsz be. Ha ezt eddig is tudtad akkor ne is törődj velem :]
Próbálgattam 1-től 5Vig. Fejlebb nem mertem vele menni, a potihoz meg nem nyúltam, ha eddig is (elvileg) működött vele
Akkor ezek szerint nem világít
![]() Mennyi áramot fogyaszt 5volton? Meg mekkora a piros vezeték végén levő ellenállás? Ha meg van a többi darabja akkor visszalehet nézegetni hogy mekkora feszültséget kaphat a dolog. Lehetséges hogy infra ledek?
Mármint melyik piros vezeték? Mert a jobb oldalt már egyből a ledekre megy. 5V-on 13mA bár picit pontatlan a műszerem (+-2mA). Nem hiszem hogy infra lenne, mert van egy szintén Canon szkennerem, abban látszólag ugyan ilyen "led" van, fehér színűen világít de nem valami sok hz-en, mert azért észre lehet venni hogy 3 színből keveri ki. A tápot nem tudom kimérni, mivel az nem járt hozzá
A piros vezeték panelen lévő végéhez csatlakozó ellenállásokra gondolok, r102 és r103 a nevük.
Sziasztok!
Hehe ![]() Megvan, miért csapta le a biztosítékot az oszcilloszkópom. Ottanhátul van neki egy olyanja a táp közelében, hogy ki lehet venni, kör alakú és feszültségértékek vannak rajta. Sajnos ennek az eszköznek a nevét nem tudom, de rendeltetése egyértelmű. Namost, ez 127 V -ra volt állítva. ![]() És igen. Bekapcsoltam 230 alól. És nem halt meg! Ezt beírom a "Mit nem szabad? (Kezdőknek)" topicba is, persze csak ha a keresés nem talál ilyet korábbi hozzászólásban. Azt még halkan megjegyzem, hogy ez azért valamitől elállítódott, vagy csak nagyon öreg, mindenesetre újra kellene kalibrálni, mert így csak szép. Szóval most google. Esetleg, ha valakinek volt ilyesmi gondja, mennyi pénzből tudta megoldani? Műszerek és kellő szakértelem hiányában házilag ugyanis nem igazán megoldható. namindegy. Konkluzio: a feszre figyeljetek. ![]() Üdv: W
Hello!
Így igaz! A különbség csak annyi, hogy így lehet a motornak a legkisebb visszahatása a "kis jelű" áramkörökre. Ha a motor megrántja a trafót induláskor, akkor a 7815-ös pufferében, még ez időre megmaradhat a villany. De ha közös a puffer, akkor esetleg belóg a kimenetbe a rántás. (Stabi kimenetén nagyobb kondi, nem mindíg célravezető megoldás) üdv! proli007
Akkor szerintem az ellenálláson keresztül simán világítana 5Vról
Megnéztem, de semmi. Feljebb meg nem szivesen megyek, mivel nemtudom mennyi a max feszültség.
Érdekes. Akkor nem tudom mi van, hátha másvalaki okosabb nálunk.
Hali...
Megmondanátok,hogy a VA mit jelent itt: 2x6V 30VA 230V Transzformátor EI66-23 köszi..
Szia
VA = voltamper Üdv: W |
Bejelentkezés
Hirdetés |




Szerintem jó az a pedál










