Fórum témák
» Több friss téma |
Fórum » PIC égető kapcsolás. Szerintetek működni fog?
Témaindító: (Felhasználó 449), idő: Jan 18, 2006
Témakörök:
Sztem meg fogom építeni...
Ennyire ne egyszerüsítsünk, bár igaz:
"jah es pic es eeprom kozott mi a kulkombseg??? az alapelve az ugyanaz amit mi ugy nevezunk hogy "digitalis elektronika"... nem???" Azt is írhattad volna, hogy egy SN7400 és egy 3G-s AMD proci között mi a külömbség. Az alapelve az ugyanaz. ![]() De ég és föld!
Üdv!
OFF: puskas87, szerintem Topi leszedi a fejed, mert feltöltöttél egy bmp képet :yes: ON: üdv
Ha nem is Topi, majd én!
Légy szíves, és - ha egy mód van rá - a későbbiekben a bmp helyett a jpg formátumot részesítsd előnyben! (A tárhely, a közhiedelemmel ellentétben nem végtelen!) A továbbiakban figyelmeztetés és konvertálás nélkül törölni fogjuk a bmp képeket! Ja, és ha már felteszel egy képet, akkor ne az üres területtel tedd fel, ha lehet! Köszi!
Miért nem használod valamelyik tervező progit? Eagle, PCB123, stb.
Megrajzolod a kapcsolást, aztán átteszi a progi NYÁK-rajzba. Ha "lusta" vagy, az autoroute még a bekötést is megcsinálja helyetted. És még tükrözi is! Sajna, magyar nyelvű tervező progit nem ismerek, de a PCB123 fordítását már készíti valaki a fórumból (talán PCB kolléga?), az Eagle-höz pedig van magyar nyelvű leírás! A PDF Creatorral meg virtuális nyomtatót készíthetsz a gépedre, amivel méret- és arányhelyesen pdf file-ba nyomtatja, amit simán ki tudsz nyomtatni (ténylegesen) az A4-esre.
Egy konvertálás csak nem emészt fel olyan sok időt...nameg valamivel el kell telnie a moderátorkodással töltött időnek
![]() Szal én BIZTOS nem törlöm a képeket...inkább csöndesen átkonvertálom, és visszarakom jpg-ben
nemazért, de ilyen rajzokat jobb lenne gifben, vagy png-ben, pdf-ben, wmf (hogy egy vektorosat is mondjak) felrakni, mert azok nem veszteségesek, nincs színtorzulás az éleknél, mint pl jpg-nél...)
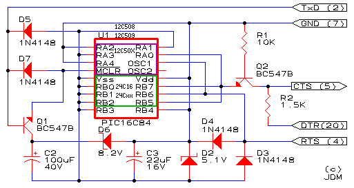
Tudomez nem ide tartozik de megmértem a programozó feszt a 7-es lábon és vmelyik proggal nyomattam a programozást. 9.8Vot kaptam üresjárásban meg 10.4Vot, szerintetek ez megfelel a piceknek az előbb postolt kapcsolással? Vagy külön tápas kapcsolás kell?
Ezt nézde meg: katt
van hozzá nyák rajz is! és 100% jó, mert én is ezt a kapcsolást használtam, nekem még leptopról is ment.
sziasztok!
Szükségem lenne egy pic programozóra ami képes PIC16F628-ast programozni!! Nagyon sürgős lenne! Valaki tudna segíteni? Elöre is köszi Bence
én ezt használtam régebben: katt teljesen meg voltam vele elégedve, leptopról is ment, most is működik csak azóta csináltam egy nagyobbat (40lábú pichez is jót) és azt használom.
most látom hogy a te hozzászólásod előtti hozuzászólásomban is van egy, Az ugyanaz mint amit az előbb belinkeltem csak van hozzá jó nyákrajz és icsp-s. Használd azt!
P4 esen lehet irni picet az egyszerü iróval
a lényeg:
EZ jobb mint amit írtam nemrég.
én meg ezt nem értem
kérdés v. kijelentés, melyik az az Idézet: ? „egyszerü iró”
ez szerintem nem lényeges.Amúgy ez nekem is jó a 16f628 hoz? nem jobb azért a másik amit elöbb leírtál?
a kettő ugyanaz csak amihez van nyákrajz azzal majd fogsz tudni programozni más picet is (akár a 40 lábú 16F877-et is) , mert ki van bővítve ICSP-s csatlakozóval.
teljesen jó 16F62X(A)-hez (is)
(ez ugyanaz amiből én már 2 félét
is belinkeletem )
az mit jelent az a ICSP
mert én még csak most szeretnék vele foglalkozni a pic programozással
az előbb kérdezted melyik az egyszerü csak azért raktam be én is
ICSP: In Circuit Serial Programming (kész áramkörön belüli soros programozás) tehát benne van a pic a kész áramkörödbben -(bármilyen pic lehet ami támogatja az icsp-t (adatlapból kiderül))- és rádugsz 5 lábára egy csatit és be tudod progizni. tehát nem kell pakolászni picet tesztelés közben a cél áramkör és programozó között. persze ha icsp-akarsz haználni akkor úgy kell megtervezni a cél áramkör nyáklapját, hogy rá tudd dugni valahova az icsp csatiját. adatlapok, icsp info stb: www.microchip.com
és milyen programok kellenek még ,hogy pic be tudjak irni gond nélkül
IC-Prog 1.05 . Ezzel próbálkozz, nekem elsőre sikerült, és JDM programozót használtam. Csak az XP drivert ne felejtsd el feltelepíteni (persze csak ha XP-t használsz
)
16F84 helyett használj 16F627 vagy 628-at, ("A" betűs is lehet) többet tud, fele annyiba kerül, 99,8%-ban kompatibilis 16f84-el. a progikban csak egy minimális átírás szükséges és 100%osan jó lesz.
MPLAB kell szoftver fejlesztéshez, +egy beégető szoftver pl: icprog, javasolnám még a basices fejlesztő eszközöket (pl picbasic), de ugye az nem ingyenes... és eMulelal vmilyen torrentel véletlenül se töltsd le. http://www.ic-prog.com mplab: www.microchip.com (egyébként mér baj az a fejlesztőknek, hogy nem veszem meg a programjukat és használom? jobb lenne nekik ha nem venném meg és nem használnám?? mivel úgy sincs rá pénzem ) Idézet: „egyébként mér baj az a fejlesztőknek, hogy nem veszem meg a programjukat és használom? jobb lenne nekik ha nem venném meg és nem használnám?? mivel úgy sincs rá pénzem” Erről ne kezdjünk újabb polémiát! Az Eagle-topicban volt erről már szó. Köszi! |
Bejelentkezés
Hirdetés |






) 




