Fórum témák
» Több friss téma |
Ha a #309014-ban szereplő lenne a kapcsolás, akkor egy kis magyarázatra szorulna. Pl, mik azok a piros karikák? A led most hova kerül? Táp?
#309978-ban, mi lenne az a kombináció?
Az az áramkör egy elvi szimuláció! De gyakorlott építő abból is könnyedén megépítheti!
A kis pöttyök csak logikai állapotokat jeleznek vissza. Ha világít akkor magas "H" ha sötét akkor alacsony "L" található azon a ponton. Figyelmen kívül lehet őket most hagyni... A táp.feszt az IC-k 7. és 14. lábakon kapják. A 7.= GND, 14.= +UT... Lásd az adatlapokon: << 4093 >> << 4013 >> S hogy hol a kimenet? A kimenő jel szépen leolvasható az oszcilloszkópról. azok a negatív tüskék. Az egyik jel és jelvezeték KÉK, a másik meg PIROS szinű. A kimenet realizálására egy-egy PNP tranzisztorral meghajtott nagy fényerejű LED kell a szükséges bázis és áramkorlátozó ellenállásokkal együtt. S mielőtt megkérdezed. A D-TIPUSÚ FLIP-FLOP S-R bemeneteit a helyes működéshez GND-re kell kötni! Tovább gondolva az áramkört... A két visszacsatolt D-tárolót sorba lehet kötni (mivel kettőt tartalmaz a 4013). Ha a kimenőjelet kikapuzó NEM-ÉS kapuk bemeneteit a második kapuról hajtod meg, akkor egy felvillanás helyett kétszer fog villanni az adott LED... Mivel ÍGY MÁR négy kimeneted és két bemeneted van ezért azok felcserélhetők. De ezt már a fantáziádra bízom... :felkialtas: A menetközbeni próbálgatáshoz a NEM-ÉS kapu D-tárolóhoz kapcsolódó lábait + tápfeszültségre kell húzni egy-egy 10kohmos ellenállással. Ez fontos! Mert különben a 4093-as tönkre is mehet a lógó bemeneti láb miatt! :felkialtas: Remélem sikerült mindent megválaszolnom! Ja az ST-invetert úgy kell elkészíteni, hogy: 1: Vagy összekötöd az azonos kapu lábait. 2: Vagy a kapu egyik lábát +UT-re kötöd.
Heló. Megrajzoltam egy FBI villógónak a nyáktervét.Pls nézze meg vki, hogy jól-e csináltam..kézdő elektros vagyok
első nyáktervem előre is kösz :help:
Ahol keresztezik a zöld vonalak egymást ott átvezetés van.A kapcsolási rajz szerint csak ott van átvezetés ahol pont van.A nyákon ezeket a "kereszteket " vagy az alkatrészek lábai között,vagy átkötéssel szoktuk megoldani. (itt ha nagyobb lábtávolságú kondikat választasz -vagy széthajtod- a kondik lábai között össze tudod kötni a tranzisztor bázisokat az ellenállásokkal úgy hogy nincs keresztezés.)
Üdv!
megépítettem az 555-es ic vel üzemelő ledes villogót. A kapcsolást a Bss forumon találtam. A ledfüzérek helyett 12V-os superflux ledekből álló modulokat kapcsoltam rá. Első nekifutásra egy piros és egy kék modul került a vezérlő panel kimeneteire, de így is bitang fényerővel villognak. 12V-ról módosítás nélkül stabilan működik. Megpróbálok 3-4 modult a kimenetekre kötni, hátha úgy is működni fog.Bővebben: Link
Én is elkészítettem az fbi-os kapcsolás nyáktervét.
Eagle-el terveztem meg. Majd a jövő héten érkezik az alkatrész és akkor meg is építem a kapcsolást. bár én ehez is inkább super flux ledes modult kapcsolok majd rá. mellékelek egy képet az elkészült villogómról
Ez érdekelne! Esetleg egy videot nem tudnál feltenni róla?
Megpróbálok feltölteni egy vidijót majd valahova.
Az elko 1µF-os kondi értékét érdemesebb a duplájára növelni, mert úgy lesz értékelhető villogás (elkülönül a két oldal fénye.) 1µF-al nagyon gyors a villogás váltása, emberi szemmel szinte egyszerre villog az egész.
Üdv!
Átterveztem a nyákot, mert voltak gyerekbetegségei. Azt hiszem ez a változat már jobb lesz.
nem tudom le filmezni, mert a villogás hazavágja a gépet.
Inkább teszek fel néhány fényképet sorozatban.
Köszönöm. Igazából arra lettem volna kíváncsi, milyen a villanások egymásutánisága, de nem gond. Várható volt, hogy az elektronikus fényképező gépek nem fognak tudni megküzdeni vele...
Ezekről a super flux LED-es panelekről tudsz valami közelebbi infót mondani/mutatni? Még egyszer köszönöm az infókat!
A ledmaster honlapján találtam, 259+áfa egy modul.
Egy modulban 3 darab led van. A modulokat vezetékkel lehet összekötni, és 12 V-os táp kell hozzájuk.Bővebben: Link Kb 0.5 mp-ként váltakozik a két oldal, (2uF) de az elkó kondi értékének növelésével növelhető ez az idő.
Elrontottam a második paneltervet!!!
Kicsit most berágtam, úgyhogy majd néhány nap múlva folytatom.
Megcsináltam az áttervzett panelt, csak sajnos hibás lett egy átkötést, és ezért a kapcsolás nem működött ráadásul az 555-öt is agyonvágta.
Most újra megterveztem a nyákot és 1 órán keresztül alaktrészről alkatrészre haladva végig néztem, hogy nem-e toltam el most is. Sajna a javított kiadást 555 hiánya miatt nem tudtam tesztelni. De megépítettem a 2 db BC548 tarnyóból felépülő kapcsolást. Bővebben: Link Ennek a villogása nem olyan intenzív, és szimetrikus mint a bonyolultabb kapcsolásé. (és valszeg több ledet sem bír el ) Bár én a 100µF-os kondi helyett is 47 µF-os kondit tettem be.
Kösz az ötletet.
Majd megcsinálom. Elkészült a javított panel és már működik is. Sikerült összekevernem a + és a - oldalakat, ebből kifolyólag a ledeket is fordítva kötöttem be. eredménye az lett, hogy megsült az 555-ös IC valamint a 2N3053 tranyó. Ettől eltkintve a panel működik rendesen.
A javított működő, helyes polarítású panel terve:
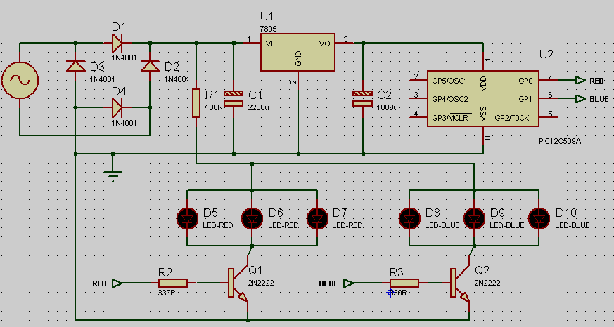
Proteusban összedobtam egy pic-es kapcsolást. Amint a videón látszik, van benne tripla, dupla és szimpla villogás is, azokat variálja. kérés esetén fel tudom rakni a pic programját, és a proteus fájlt is. A táp része azért ilyen, mert kerékpár hátsó kiegészítő lámpát akarok belőle csinálni, és dinamóról fog menni (elvileg 2,5V - 9V tartományban). Hétvégén csinálom meg és tesztelem is élesben.
Ez nagyon klassz.
Esetleg a kapcsolást jpg.-ben fel tudnád tenni? Pic programozásához mi kell?
Kapcsolás, program mellékelve, pic programozásáról bővebben a Pic miértek, hogyanok topicban
Sziasztok! Az lenne a kérdésem az FBI villogóval kapcs. , hogy találtam 2 féle kapcsolást is. Az eggyiken ellentétesen vannak kapcsolva a LED-ek , a másikon meg egymás után. Mi a különbség? Nekem így semmit nem mond, mert a lényeg ugyan az sztem, vagy nem?. Meg akarom építeni haverom Trabijára, de csak sima led-ekből, semmi extra, arra elég az is. A villogást itt is tudom a kondi kapacitással befolyásolni ugye? Pár napja építettem egy 2 szívből álló villogót és ott nagyon jól bevált a kondival, ahogy felváltva villannak fel. Még vmi, ahol ellentétesen vannak a LED-ek, ott az a vezeték mi, mert nem értem. Talán egy csomópont? Előre is köszönöm
Variációk egy témára!
Ez a kapcsolás, akol a LED-eknek külön áramkorlátozó ellenállása va...nlott. Ez a kapcsolás, akol a LED-ek sorba vannak kötve és úgy kapcsolódna...nlott. 12Volt esetén a második kapcsolás előnyösebb. Idézet: „Még vmi, ahol ellentétesen vannak a LED-ek, ott az a vezeték mi, mert nem értem. Talán egy csomópont? ” Igen! :yes: Csak lemaradtak róla. A ez megtévesztő lehet...
Heló!
Köszi szépen, innét már akk menni fog
Akkor elkészült a villogó ledes projektem:
Nagyon jó fénye van, főleg éjjszaka.
Akkor a teljes villogó szerkezet:
A szélvédő feletti négy ledcsoportot a Bc 548-as tranyókból felépülő kapcsolás vezérli. A dobozoltat az 555-ös Ic köré épített áramkör |
Bejelentkezés
Hirdetés |




A kis pöttyök csak logikai állapotokat jeleznek vissza. Ha világít akkor magas "H" ha sötét akkor alacsony "L" található azon a ponton. Figyelmen kívül lehet őket most hagyni...
első nyáktervem
:help: 















