Fórum témák
» Több friss téma |
üdv mindenkinek!
Azt szeretném megoldani, hogy egy régi vakut el tudjak villantani egy másik vaku villantásával.Sajnos nincs vakupapucs a gépemen. A segítséget előre is köszönöm.
Tehát ha az egyik villan, akkor a másik is elvillantja magát pont akkor??
Kell gy fotodioda, ami érzékeli a vaku fényét. Lehet infrasenzor is. Aztán meg kell oldani, hogy csak villanásra érzékeljen, folyamatos fényre ne. Aztán kell egy számláló, ami megszámolja hogy hány tüske jött le a fotoszenzorról, mert ha digi géppel akarod használni, akkor biztos hogy lessz mérő elővillantás az expo előtt, és neked a fővillanást kell elkapni. ezután kell egy monostabil kör, hogy megbízható legyen a jeled, és biztonságosan nyissa az egész motyóra végfokként kötött triakot, mert a régi vakuk talpfeszültsége lehet akár 200V is.
konkrét kapcsolást nem tudok
Köszi a linkeket és a tanácsokat!Már csak egy kéne.Valahogy meg kéne oldani, hogy csak a második villanásra reagáljon.
biztosan van más módja is, de pl egy CD4017-el vagy hasonlókkal meg tudod számoltatni a bemenetre érkező impulusokat, kimeneteire meg egy mondjuk kötsz egy dip-kapcsolót, és akkor még állítható is lesz másfajta gépekhez, esetleg vörösszemcsökkentőhöz, vagy derítővakuzáshoz is...
Miért jó az, hogy csak a másodikra villan? Amikor először villan (egymagában) akkor beállítja a fényeket, másodszorra meg elvakít mindent a másik vaku. Szerintem mind a kettőnek kellene villannia mind a kétszer, hogy jól be tudja állítani a géped a fényerőt...
igen, de egy régi analog vaku nem tud olyan gyors egymásutánban villantani, ráadásul a gép csak azt tudja, hogy a saját vakuját hány %ra vette vissza a méréshez, a külső vaku erejét úgysem tudja szabályozni (általában a vaku fényét szabályozzák, nem az expo beállításokat) Többvakus rendszerben úgyis manual-ban kell dolgozni leginkább.
sziasztok!
köszönöm a segítséget. A neten aláltam egy kapcsolási rajzot de sajnos nincs nyák terv.Valaki tudna segíteni?
Én ettől picit egyszerűbbet tudok magyar leírással, és nyákrajzzal!! Kell? Mert akkor beszkennelem.
Azért, mert ezt mire beviszed eagle-be az nem kevés idő, ahhoz képest a másiknak van leírása (tuti műxik :yes:
) + van nyák+beültetési rajz is... Amúgy nem bonyolult... csak kell néha kötekedni a pontokért
Szia Laci!
Csináltam hozzá nyákot! 3 átkötés lett, de ügyeltem, h minnél kissebb legyen ! nyák méret: 37 x 45 mm csatoltam mindent. Üdv
Nagyon köszönöm Szabi83
Balu a tiédre is kíváncsi vagyok.Megépítem mind a kettőt.Mégegyszer nagyon köszönöm!!!Milyen pontokra gondoltok?
csak egy hsz: ahogy én észrevettem a fotodiódák jóval gyorsabbak mint a fototranyók.... pl bpw41 az jó gyors
csak ugye infrás...
Akkor megkeresem, és már szkennelem is!!
üdv Balu
Sziasztok!
Lenne egy kérdésem. A BRX49 helyett jó az MCR 100-8 -as? Balu várom a szkennelést
a bbs en van egy rajz.be lett linkelve valahol a fórum elején.A második az.
azt mondtad, hogy a második villanásra kellene neked!
ha ez igaz, akkor ami ebbe a hsz -ban van neked NEM jó! üdv
megépítettem, frankón működik, úgyhogy mégegyszer ngyon köszönöm a sok segítséget!
Ja, igen, boccs hogy nem szóltam, de nem lett meg.
. Legközelebb, csak akkor szólok ha meglesz. üdv Balu
Sziasztok!
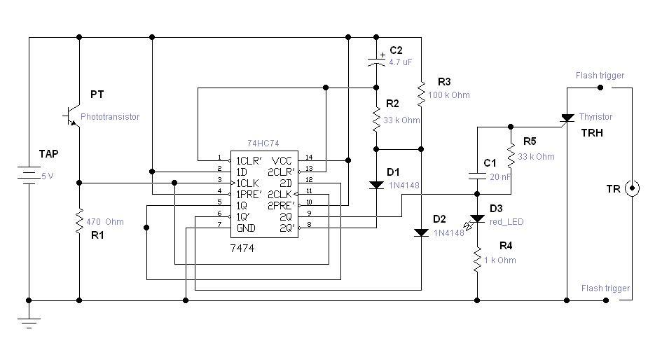
Megépítettem Én is, de sajna nem azt csinálja amit szeretnék. Ha a led nem világít minden villanásra begyújt a vaku, ha világít nem csinál semmit. Pontosan, hogy kellene működnie?
most már működik!
a reset körben lévő 33k ellenállást kicseréltem 3,3k -ra és lám máris tökéletesen működik. nincs az elírva a rajzon?
Szisztok !
találam egy mikrokontrolleres vakuszinkront: http://www.pbase.com/sinoline/sft_kit az oldal alján ott a kapcsolási rajz, csak néhány alkatrészt nem találok hozzá. a Q1 és D2 alkatrészeket mivel lehetne helyettesíteni? köszi
Sziasztok!
Megcsináltam a spetihun által talált kapcsolást, de a lézeremhez (www.ngkszki.hu/~miki/rubylaserhun) nem akar passzolni, hiába erőlködök. A PIC programja jónak tűnik, valami pici negatív tüske van is a kimeneten ellenállásmérővel mérve, de nem villantja el, nem tudom, miért. Tud valaki segíteni?
Sziasztok!
Nincs akkor valakinek valami kapcsolása amivel meg lehet oldani hogy másodikra villanjon el a szinkron vaku? PIC nélküli érdekelne köszi! AMúgy az előző oldalon az első BSS kapcsolás tökéletesen működik csak az ellső villanásra elvillan! Nekem meg amásodikra kellene! Köszi
Szia!
próbáld ki ezt: smart slave flash trigger Nekem tökéletesen működik, jobb mint a pic-es. egyedül arra kell odafigyelni, hogy mindig be legyen állítva a villanás száma.
És ezzel tudom számoltatni hogy hányadik villanás után villantsa el?amit mellékeltem megépítettem! Működik rendesen!
Viszont valami kellene hozzá hogy másodikra villanjon el. Ötlet? Köszi |
Bejelentkezés
Hirdetés |





) + van nyák+beültetési rajz is...

Balu a tiédre is kíváncsi vagyok.Megépítem mind a kettőt.Mégegyszer nagyon köszönöm!!!Milyen pontokra gondoltok?
. Legközelebb, csak akkor szólok ha meglesz.






