Fórum témák

» Több friss téma
Fórum » Vakuszinkron
 
Témaindító: laci09, idő: Dec 10, 2006
Témakörök:
Lapozás: OK   1 / 3
(#) laci09 hozzászólása Dec 10, 2006 /
 
üdv mindenkinek!

Azt szeretném megoldani, hogy egy régi vakut el tudjak villantani egy másik vaku villantásával.Sajnos nincs vakupapucs a gépemen. A segítséget előre is köszönöm.
(#) Balu válasza laci09 hozzászólására (») Dec 10, 2006 /
 
Tehát ha az egyik villan, akkor a másik is elvillantja magát pont akkor??
(#) THT válasza laci09 hozzászólására (») Dec 10, 2006 /
 
Kell gy fotodioda, ami érzékeli a vaku fényét. Lehet infrasenzor is. Aztán meg kell oldani, hogy csak villanásra érzékeljen, folyamatos fényre ne. Aztán kell egy számláló, ami megszámolja hogy hány tüske jött le a fotoszenzorról, mert ha digi géppel akarod használni, akkor biztos hogy lessz mérő elővillantás az expo előtt, és neked a fővillanást kell elkapni. ezután kell egy monostabil kör, hogy megbízható legyen a jeled, és biztonságosan nyissa az egész motyóra végfokként kötött triakot, mert a régi vakuk talpfeszültsége lehet akár 200V is.

konkrét kapcsolást nem tudok
(#) hhkfk hozzászólása Dec 10, 2006 /
 
(#) laci09 hozzászólása Dec 10, 2006 /
 
Köszi a linkeket és a tanácsokat!Már csak egy kéne.Valahogy meg kéne oldani, hogy csak a második villanásra reagáljon.
(#) THT válasza laci09 hozzászólására (») Dec 10, 2006 /
 
biztosan van más módja is, de pl egy CD4017-el vagy hasonlókkal meg tudod számoltatni a bemenetre érkező impulusokat, kimeneteire meg egy mondjuk kötsz egy dip-kapcsolót, és akkor még állítható is lesz másfajta gépekhez, esetleg vörösszemcsökkentőhöz, vagy derítővakuzáshoz is...
(#) Tomi20 válasza THT hozzászólására (») Dec 10, 2006 /
 
Miért jó az, hogy csak a másodikra villan? Amikor először villan (egymagában) akkor beállítja a fényeket, másodszorra meg elvakít mindent a másik vaku. Szerintem mind a kettőnek kellene villannia mind a kétszer, hogy jól be tudja állítani a géped a fényerőt...
(#) THT válasza Tomi20 hozzászólására (») Dec 10, 2006 /
 
igen, de egy régi analog vaku nem tud olyan gyors egymásutánban villantani, ráadásul a gép csak azt tudja, hogy a saját vakuját hány %ra vette vissza a méréshez, a külső vaku erejét úgysem tudja szabályozni (általában a vaku fényét szabályozzák, nem az expo beállításokat) Többvakus rendszerben úgyis manual-ban kell dolgozni leginkább.
(#) laci09 hozzászólása Dec 12, 2006 /
 
sziasztok!
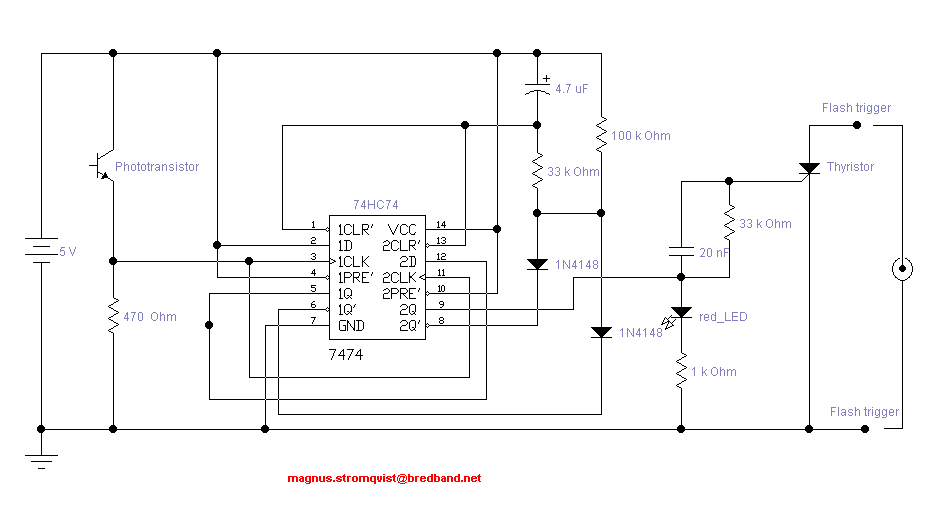
köszönöm a segítséget. A neten aláltam egy kapcsolási rajzot de sajnos nincs nyák terv.Valaki tudna segíteni?
(#) Balu válasza laci09 hozzászólására (») Dec 12, 2006 / 1
 
Én ettől picit egyszerűbbet tudok magyar leírással, és nyákrajzzal!! Kell? Mert akkor beszkennelem.
(#) szabi83 válasza Balu hozzászólására (») Dec 12, 2006 /
 
ez miért bonyek??

üdv
(#) Balu válasza szabi83 hozzászólására (») Dec 12, 2006 /
 
Azért, mert ezt mire beviszed eagle-be az nem kevés idő, ahhoz képest a másiknak van leírása (tuti műxik :yes: ) + van nyák+beültetési rajz is...



Amúgy nem bonyolult... csak kell néha kötekedni a pontokért
(#) szabi83 válasza laci09 hozzászólására (») Dec 13, 2006 / 6
 
Szia Laci!

Csináltam hozzá nyákot!
3 átkötés lett, de ügyeltem, h minnél kissebb legyen !
nyák méret: 37 x 45 mm
csatoltam mindent.

Üdv
(#) laci09 hozzászólása Dec 13, 2006 /
 
Nagyon köszönöm Szabi83 Balu a tiédre is kíváncsi vagyok.Megépítem mind a kettőt.Mégegyszer nagyon köszönöm!!!Milyen pontokra gondoltok?
(#) Báddzsó válasza laci09 hozzászólására (») Dec 13, 2006 /
 
csak egy hsz: ahogy én észrevettem a fotodiódák jóval gyorsabbak mint a fototranyók.... pl bpw41 az jó gyors csak ugye infrás...
(#) Balu válasza laci09 hozzászólására (») Dec 13, 2006 /
 
Akkor megkeresem, és már szkennelem is!!
üdv Balu
(#) laci09 hozzászólása Dec 14, 2006 /
 
Sziasztok!

Lenne egy kérdésem. A BRX49 helyett jó az MCR 100-8 -as?

Balu várom a szkennelést
(#) szabi83 válasza laci09 hozzászólására (») Dec 14, 2006 /
 
az melyik rajzon van ?

(#) laci09 hozzászólása Dec 14, 2006 /
 
a bbs en van egy rajz.be lett linkelve valahol a fórum elején.A második az.
(#) szabi83 válasza laci09 hozzászólására (») Dec 14, 2006 /
 
azt mondtad, hogy a második villanásra kellene neked!

ha ez igaz, akkor ami ebbe a hsz -ban van neked NEM jó!

üdv
(#) laci09 hozzászólása Dec 14, 2006 /
 
tudom
(#) laci09 hozzászólása Feb 14, 2007 /
 
megépítettem, frankón működik, úgyhogy mégegyszer ngyon köszönöm a sok segítséget!
(#) Balu válasza laci09 hozzászólására (») Feb 14, 2007 /
 
Ja, igen, boccs hogy nem szóltam, de nem lett meg. . Legközelebb, csak akkor szólok ha meglesz.

üdv Balu
(#) Pioneer hozzászólása Feb 22, 2007 /
 
Sziasztok!
Megépítettem Én is, de sajna nem azt csinálja amit szeretnék. Ha a led nem világít minden villanásra begyújt a vaku, ha világít nem csinál semmit.
Pontosan, hogy kellene működnie?
(#) Pioneer hozzászólása Feb 23, 2007 /
 
most már működik!
a reset körben lévő 33k ellenállást kicseréltem 3,3k -ra és lám máris tökéletesen működik.
nincs az elírva a rajzon?
(#) spetihun hozzászólása Dec 7, 2007 /
 
Szisztok !

találam egy mikrokontrolleres vakuszinkront:
http://www.pbase.com/sinoline/sft_kit
az oldal alján ott a kapcsolási rajz, csak néhány alkatrészt nem találok hozzá. a Q1 és D2 alkatrészeket mivel lehetne helyettesíteni?

köszi
(#) furbyhun válasza spetihun hozzászólására (») Ápr 22, 2008 /
 
Sziasztok!

Megcsináltam a spetihun által talált kapcsolást, de a lézeremhez (www.ngkszki.hu/~miki/rubylaserhun) nem akar passzolni, hiába erőlködök. A PIC programja jónak tűnik, valami pici negatív tüske van is a kimeneten ellenállásmérővel mérve, de nem villantja el, nem tudom, miért. Tud valaki segíteni?
(#) ZPKing hozzászólása Dec 26, 2008 /
 
Sziasztok!
Nincs akkor valakinek valami kapcsolása amivel meg lehet oldani hogy másodikra villanjon el a szinkron vaku?
PIC nélküli érdekelne köszi!
AMúgy az előző oldalon az első BSS kapcsolás tökéletesen működik csak az ellső villanásra elvillan!
Nekem meg amásodikra kellene!
Köszi
(#) spetihun válasza ZPKing hozzászólására (») Dec 26, 2008 /
 
Szia!

próbáld ki ezt: smart slave flash trigger

Nekem tökéletesen működik, jobb mint a pic-es. egyedül arra kell odafigyelni, hogy mindig be legyen állítva a villanás száma.
(#) ZPKing válasza spetihun hozzászólására (») Dec 26, 2008 /
 
És ezzel tudom számoltatni hogy hányadik villanás után villantsa el?amit mellékeltem megépítettem! Működik rendesen!
Viszont valami kellene hozzá hogy másodikra villanjon el.
Ötlet?
Köszi
Következő: »»   1 / 3
Bejelentkezés

Belépés

Hirdetés
XDT.hu
Az oldalon sütiket használunk a helyes működéshez. Bővebb információt az adatvédelmi szabályzatban olvashatsz. Megértettem