Fórum témák
» Több friss téma |
Csak mi az értelme ilyen alacsony feszről járatni?
Egy utolsó kérésem lenne:
Ha valaki legalább +/- 41V -ról hajt ilyen IC-t és van hozzá 4Ohm-os hangfala, mélynyomója (vagy két 8-as párhuzamosan stb..), amik bírják is a terhelést rendesen, lényeg 4 Ohm vagy kevesebb legyen. És elő tud állítani sinus jelet akár PC-vel akár jelgenerátorral, az legyen szíves nézze meg 10 és 30 Hz között nem tapasztal-e csattogást nagy hangerőn. Legalább 30-40 W on, vagy annyin, amit a hangfal csak kibír. Vagy ha le tudja mérni szkóppal, meg műterheléssel 4Ohm-on, 40Hz alatt, az még jobb lenne. De nem akarom senki idejét rabolni (csak aki kíváncsi)
Tehát, ha még réges régen, amikor ajánlottam, hogy kisebb feszültségű trafóról próbáld hajtani, csinálsz egy tesztet, akkor valószínűleg nem kellett volna szétbontanod az egész erősítőt, és meg lett volna a hiba oka. Lehet, hogy MPedronak van igaza, és egy kondi rossz, viszont amit Zoka leírt, az inkább a magas tápfeszültség miatt van.
Bővebben: Link
Hogy hogy mi értelme?
Egyenirányítva különben is már kb. 34V lesz.
Szia!
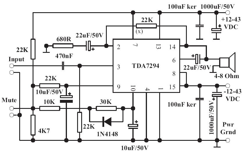
Ennek az erősítőnek szimmetrikus táp kell! Nagyon kevés az a 2*12V, inkább 2*24 kellene!
Sziasztok!
Én már hajtottam ezt az erősítőt +/- 12V-ról is és akkor is szépen szólt, bár ilyenkor nem tud olyan nagy telljesítményt leadni mint 24 ill 36 V-on. Mielőtt még a torzitással jöttök, hogy ilyen feszen nagyon nagy, hát szerintem nem, legalább is nem vettem észre - kitudja, lehet, hogy nekem van nagyon rossz fülem.
nem tudjátok h tom kikapcsolni h mindig jelzés jön h hozzászóltak??
Szia!
Egy kicsit a katalógus értelmezéséről: A +-50V arra az esetre vonatkozik, amikor az IC nem kap bemeneti jelet(no sound)! Üzemszerűen +-40V a maximális feszültsége! Gyorsan végig olvastam a hozzászólásokat, de nem találtam meg, hogy mind a tét panel ezt csinálja-e? Ha nem próbára cseréld fel a panelekben a két végfokot! Mivel toroidod van, van egy egyszerű lehetőséged csökkenteni a feszültséget: Tekerj kéteres hangszóró vezetékből pár menetet a trafóra, kösd őket a szekunderek kivezetésére, úgy, hogy mindkét ágon csökkenjen a feszültség! annyit tekerj rá, hogy az erősítő feszültsége kb 30-35V legyen! Csak a feszültségek ellenőrzése után kösd rá a paneleket a trafóra! Ha minden oké, jöhet a próba!
Szia!
Mivel az IC +-10V-tól működik, nem lesz nagyobb a torzítás, csak a kimeneti teljesítmény lesz nagyon kicsi!
Hát ez csúcs!
De hogyan is működik ez a dolog? Hátrány? Veszteség?
Hali!
Látom, megy itt a vita a tápról. Én lapose-al értek egyet, és nem igazán előnyös +/-40V-nál nagyobb feszről járatni. A gyártó egyébként nyílván még a biztonságos értéket tünteti fel, ami nem zárja ki azt, hogy egy kicsit nagyobb fesz.-el is működik. De ne felejtsük el, hogy nem lehet két ugyanolyan alkatrészt gyártani, (gondoljunk a tranyós astabilra) vagyis lehet, hogy az egyik IC kibír 45V-ot a másik meg csak 42-t. A gyártó nyílván a szórást is figyelembe véve adott meg egy biztonságos határt. Valamint nyílván az sem mindegy, hogy mekkora jellel hajtjuk meg.
Szia!
Mire gondolsz pontosan, a trafó feszültségcsökkentésére? Amennyivel nagyobb lesz a szekunder tekercs ellenállása, annyival nő a trafó vesztesége, ami nem sok! Egyébként egyszerű, ha rátekersz pl. egy 5V-os tekercset, és ellenfázisba kötöd az eredeti szekunderrel, kivonódik belőle az 5V. De jelen esetben ez a legegyszerűbb megoldás a feszültség csökkentésére, főleg ha kiderül más a probléma!
Bizony ez így igaz, de most már nem bánom, hogy lebontottam, mert egyrészt nagy káosz volt a kábeleknél, másrészt új dobozba akarom áttelepíteni az egészet.
![]() MPedro szerint talán egy beteg kondi okozhatja a hibát, ez lehet, viszont akkor olyan pechem van, hogy mindkét panelen pont ugyanaz a kondi rosszalkodik (mivel mindkét erősítőnél ugyanúgy lép fel a hiba) - vagy talán a kondik értéke lehet rossz valahol, de ez csak alacsony terhelőimpedanciánál és frekin jelentkezik? Én továbbra is a magas tápfeszre gyanakszom
Nincs más hátra, csökkenteni kell a feszt.
Amit írtál és ha tényleg működik, és nem lesz baja a trafónak akkor kipróbálnám. De van pár kérdésem: - 2 eres, tehát pl.: sima piros/fekete hangszóródrót kell? - milyen keresztmetszet 0,5 0,75 1 mm2 (de csak feles van itthon az jó :yes:.)? - a trafó külsejére rátekerem körkörösen, mint az eredeti huzal ahogy van? - és még egy: ha van egy ilyen hangszóródrótnak 2 vége (mint általában minden drótnak összesen (4 drótvéget csupaszolok) pontosan mit hova kössek ?
Szia!
Nem fontos, hogy kéteres legyen, leírom a menetét egyszerűen! Tekerj a trafóra egy egyeres vezetékből 10 menetet, és mérd meg rajta a feszültséget! Ez most legyen 4,0V, mert értékekkel jobban látható! ha a 10 menetet elosztjuk a 4V-al, megkapjuk a trafó voltonkénti menetszámát, ez itt 2,5 menet/Volt. ha mondjuk 6V-al akarod csökkenteni a feszültséget: 2,5*6=15 menetet kell kétszer tekerni a trafóra! Az egyik eredeti szekunder végével összekötöd az új tekercs kivezetését, és megméred a középkivezetés, és a régi szekundervég, és az új szekundervégnél is a feszültséget! Ha az újnál annyival kisebb, mint szeretted volna, akkor kész, ha nem, az új tekercs két végét fel kell cserélni! Ezután jöhet a másik szekunder! A huzal legalább olyan átmérőjű legyen mint az eredeti szekunder tekercs! Vékonyabbat csak próbára használj! Sok sikert!
Szia ! Nem vitatkozni kivánok, de ismétlem : többen problémamentesen használjuk 40V fölött... Nálam az 1x-es is (4, ill. 8 Ohmon), a híd is (8 Ohmon) 43-ról megy PA célokra, tehát esetenként becsülettel meghajtjuk.
Szia ! Megismétlem : hozd be az egészet hozzám, úgy, hogy ott maradhasson néhány napig, hadd nézük át a jó müszerezettségű Tóth kollegával.
Addig csak találgatjuk, mi a jelenség oka, pedig a dolog izgalmas , miután - tudomásom szerint - ilyet még senki nem észlelt rajtad kívül, tehát "a hiba az Ön készülékében van" Az nyilvánvaló, hogy a fórum két részre szakadt (pedig nem politika...) : a csapat egyrésze szerint max 40V, másik része szerint lehet fölötte is vmivel. Egy alapos átnézés, műszeres vizsgálodás segíthetne korrektűl eldönteni azt, ami lassan hitbéli kérdés formáját kezd ölteni. P.
Sziasztok.Arra nem gondol senki hogy csupan az egyeniranyitassal lehet gubanc?Mi van ha maga a trafo meg valtoaramu kivezetesen vannak mar voltbeni kulombsegek? Mi van ha maga a hid belso ellenallasa nem egyforma a ket kivezetesen? Mi van ha a pufferek nem eggyforma ertekuek?
Nem kotekedeskeppen de elobb maga a tapot kellene letisztazni es terheles alatt is lemerni,hogy mit is produkal.
Elofordulhat hogy maga az erolkodonek kutya baja es a tap szorakozik csak,ugyebar kis hangeron nem jelentkezik a problema,akkor kezd kopogni a szomszed helyett mikor nagyobb erot igenyel a taptol-mivel egy jo erolkodo lelke a tapegyseg-igy hat elobb azt szedjuk szilankokra
En is megepitettem egy valtozatat ennek a sorozatnek,Woofer vegfokozat-kent.nallam is maga a vegfok kopogott a szomszed helyett,igy kicsi millioszor kiszedegettem az alkatreszeket es ujakot tettem helyettuk;semmi valtozas nem tortent,eljutottam vegul a taphoz(gyari tekercselesu toroid 2x28V )25A-es egyeniranyitto hid,4drb. 10000MF/63V puffer es minden zsir uj volt.Es mi lett belolle?egy halom szemet,ugyanis a pufferek belso ellenallasa nem volt azonos,terheles alatt meg szorakozott maga a tapegyseg.Erre ugy jottem ra hogy leterheltem 2drb. normal 220-as halozati izzoval es uzembe helyeztem,lemertem agankent a feszultseget es.....bukta,2.78V kulombseg jelent meg.Vettem masik kondikat de lemerettem a belso ellenallasulakt mar a forgalmazonal,beepitettem es
eltunt az agak kozott a feszkulombseg,vele egyutt meg mar a szomszed kopogtatott nem az erolkodo
És azt sem felejtsük el, hogy mindezt 8 Ohmon.
4 Ohmon 29V és az adatlapban ott van 3 db csillag, azaz határ a max. megengedett áram miatt. Ezt nem véletlenül írják rá. Nem értem miért megy itt a vita már 2 napja. Egyszerűen baromi sok 4 ohmon az a 42V.
#338367 hsz.
41V, de ebből a szempontból teljesen mindegy.
Hát, barátom, azért megy a vita, mert mindannak ellenére ami itt hangzott (irodott) el, "eppur si mouve", vagyis működik (problémamentesen) magasabb feszről is (ld. a szakmailag jól felkészült gb197 barátunk +/- 45V-ját...) :yes:
Nagyon jó lehet ilyen feszültségen bazi nagy torzítás mellett hallgatni az erősítőt.
Vagy nem hallgatjátok csak 30-40W-on. Akkor meg minek akkora fesz? Valaki magyarázza el a koncepciót!
Nem értelek benneteket.
Mi a baj azzal a 2*12V-tal? Összekapcsolva a 2 tekercset lesz egy 24V-os szimmetrikus táp, amit ha egyenirányítok kb. 43V-os lesz. ( Meg különben is, amúgy se bömböltetni akarom. Megőrülnének a szomszédok )
Ha két 12V-os tekercset sorbakötsz, abból +/- 17V-os szimmetrikus tápod lesz.
A 43V hogy jött ki Kétszer 24V-ból is csak +/-34V lenne a pufferelt egyenfeszültség.
Bocsi ha 43-at írtam, 34-et akartam.
Hát, akkor én eddig tévhitben éltem. Ekkora feszültségen(+-17V), mekkora teljesítménye lenne? Őszintén egy mélynyomónak menne a cucc, de akkor, kicsi a trafó. Mondjuk, nem is akartam, olyan erős mélynyomót, de akkor gondolom ez az IC nem jó. (Ehhez a táphoz milyen IC-t ajánlanátok, mélynyomóba végfoknak? )
Milyen tipusú a hangszóród? Ha nem beazonosítható akkor kb. hány Ohm, hány watt?
Ha hidalt végfokot építesz az +/- 17V-ról is megszólal
A +-12V AC
17V DC azaz 8 Ohmon 18W 6 Ohmon 24W 4 Ohmon 36W |
Bejelentkezés
Hirdetés |












