Fórum témák
» Több friss téma |
Hali!
Lehet hogy csak én nem néztem szét, de nem volt kedvem 4 oldalnyi témát egyenként megnyitni! Most kezdek foglalkozni az égetéssel,na szóval az lenne a gondom, hogy letöltöttem kismillió PIC égető rajzát, de nem voltak felsorolva, hogy milyen PIC-et égetnek! Szeretnék kreálni egy Timert, ami az egyik cikkben van, melyik égető tudja égetni a PIC16F628-ast?Előre is köszi! (asszem csak ez a három van) Idézet: „nem volt kedvem 4 oldalnyi témát egyenként megnyitni!” Nekünk meg nem volt kedvünk egy új témát engedélyezni, amiből már létezik kismillió...
Hi,
Én is most kezdtem el PICezni, hétvégén építettem az első áramkörömet mikrokontrollerrel (egy óra). Építettem vagy 2-3 égetőt mire találtam egy működőképeset. Most sajnos a koleszban vagyok, nem tudom elküldeni a rajzát (az egyik Rádiótechnika számában közölték), de ha hétvégén írsz egy mailt, elküldöm! / gabornovak@chello.hu / Egyébként ez a soros portról megy, külső táp nélkül. Tudom, sok helyen azt írják, hogy az ilyen az újabb gépekkel nem fog menni... Nem tudom ebből mennyi igaz, nekem egy 4 hónapos gépem van otthon, akkor vettük teljesen új volt, és mégis minden gond nélkül megy vele! És azzal az égetővel a 16F628-ast is lehet írni. Üdv
Rontom-bontom
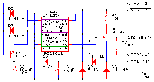
A 16F628-ast mindegyik égeti, a "picegeto.jpg" is :awink:. igaz, odaírhattam volna a rajzra ezt is...
SZiasztok!
konkrét,stabil,minden PIC-et égető rajz kellene?
Kellene? Kérdezed? Kösz, nem, van sajátom!
Sziasztok!
Viszonylag újnak mondhatom magamat ebben a témában. Ezért ne vessetek meg ha alap dolgokat kérdezek. Igazából végignéztem a fórumokat itt a hobbielektronikán és ezek után döntöttem úgy, hogy inkább felteszem ezt a kérdés, hogy Ki merlyik PIC égetőt javasolja? Amire szükségem lenne az a PIC16F84A típusú PIC-hez égető, de több írásból az derült ki, hogy inkább érdemesebb egy univerzálisat építeni. Az alábbi projecteket találtam. Ezek közül nem igazán tudok dönteni. Bővebben: Link Bővebben: Link Bővebben: Link Bővebben: Link Bővebben: Link Válaszokat előrei is köszönöm.
Két dolgot jegyeznék meg.
1. Ha már jártál az oldalamon, el is olvashattad volna! 2. Ezt a feleslegesen nyitott topicot úgy is bezárják, mert van egy PIC-es kiemelt topic, ami csak éppen nem veri ki a szemed!
Sziasztok én totál kezdő vagyok épp értem hogy mi is az a pic. Kérdésem létezik olyan égető ami univerzális vagy több féle ic-t lehet vele égetni?
Igen, pl. PICkit2, PICkit3, ICD2, ICD3 és klónjaik.
Sziasztok! Azt szeretném megtudni ,hogy pic16c57c mikrovezérlőt tudok-e ezzel az égetővel programozni? Ha valaki tud segítsen előre is köszi..
De ha tudna valaki egyszerübet az is jó csak működjön
mert a C sorozatot csak egyszer lehet programozni és nem is olcsó...
sziasztok.Lenne egy olyan kérdésem hogy,van valakinek valami egyszerü kapcsolása(jó lenne ültetéssel együtt)pic 18f-es égetéséhez?
Ha létezik valami egyszerü,nekem az is tökéletes lenne,mert csak eggyetlen pic-et szeretnék égetni.(midi kontrollert építek és abba kellene) Nagyon fontos lenne! válaszotokat előre is köszönöm! Üdv Idézet: „van valakinek valami egyszerü kapcsolása(jó lenne ültetéssel együtt)pic 18f-es égetéséhez?” Kapcsolások -> PIC Bővebben: Link Watt fórumtársunk honlapja. Bővebben: Link
egy szóval nem mondtam hogy,mi nem jó nekem.
Azt kérdeztem hogy,valaki tud-e nekem adni egy kapcsit,18f-es pic-hez amivel tudom égetni.
Szia! A C-s sorozathoz én biztosan egy gyári égetőt ( esetleg klónt építenék ) szereznék be. Így 50%, hogy biztosan sikerül és 25-25%, hogy vagy sikerül vagy nemsikerül. :yes:
Én csak a PICKit2 ( KLÓN-t ) tudom ajánlani. Persze nem ez az egyetlen égető, ami kezelheti a 18F-es sorozatot. De tuti nem bánod meg!
Mert már ezt vettem meg de az f ugyanaz?
Idézet: „az f ugyanaz?” Ezt az adatlap (meg az adatlapot korrigáló ERRATA) tudja legjobban... Mindenesetre az F sorozat többször programozható, kísérletezni (pláne programozót fejleszteni/építeni) csak azzal érdemes.
Sziasztok!
Eddig főleg paralax propeller-t programoztam, az egyszerűen soros porttal programozható. Most szeretnék PIC-el is dolgozni. Olvasom napok óta a PICes cikkeket, topikokat. Egy dologra nem találtam választ. Minden programozó XP vagy annál régebbi op.rendszerre ajánlott. Vista alatt használ valaki valami soros porti (nem USB-s) égetőt és hozzá való programokat? Melyek ezek? Köszi, Gyuri
sziasztok valaki tudna nekem segiteni ..szeretnék pic EEPROM ÉGETŐ öszerakni .... tudnátok nekem köldeni nyáklap rajzot beöltetési rajzot ijesmit ...meg épitetem a led kockát ahoz kelene
Hellósztok!
Ha már nyítva van ez a téma,nem nyitok újat. Melyiket vegyem,és hol? pickit2/3? 16f-es sorozatot szeretnék,40 lábút tanulási céllal. néztem ezt: Bővebben: Link meg ezt: Bővebben: Link az első drágább,de ahhoz szerintem van valami panel. az nekem elég hogy belerakjak egy picet,és programozzam? vagy kell még valami hozzá? ez van hozzá a drággábikhoz: PIC18F45K20 nagyon nem értek hozzá,olvasgattam sok helyen,hogy a pickit3 újraprogramozza mindig a memóriát,ha kicseréled benne mástipusra,de nekem eygelőre elég 1 fajta,csak tanulni szeretnék rajta. Ez jó árban van? vagy valahol találok jobb ár/értékbe jobbat?
Hali
Elso, hogy kezdokent inkabb a PK2-t valaszd sokkal tobbet tud, mint a PK3. Tartalmaz logikai analizatort, es soros vonal emulatort. Magyarorszagon az elso akinel veszel az a Chipcad. Az osszes tobbi az dragabb. Ajanlom a "DV164121 PK2 Debug Express" csomag megvetelet. Tartalmazza a PK2-t es egy panelt egy 16F887 procival. Gyakorlasnak nagyon jo. Komplett valami 11k Huf alatt van (+ifa). Viszont ehez nincs (es a masikhoz sem ) foglalat beprogramozni a PIC-eket. Ket megoldas is kinalkozik, megpedig az elso, hogy a probapanelt, a kesz termeket ugy kialakitani, hogy tartalmaz eg ICSP csatit. A masik, hogy csinalni egy univerzalis panelkat amit feldugsz a PK2-re es abban programozol. Mindkettoben vannak megoldasaim, ha erdekel, elkuldom a doksikat. De itt a forumon is megtalalod. Csa Vili
Sziasztok,
Nekem egy PicKit2 problémám van, ami a PK3-ban nem lenne probléma. Egy 18F46K80-as PIC-t szeretnék vele programozni, de a PK2 nem ismeri fel. Rákérdeztem a MicroChipnél és a következő választ kaptam: "PICKit 2 is an old programmer which does not support PIC18F46K80 device. We are not planning to add the support for the PIC18F46K80 device. You will require to buy PICKit 3 to program this device." Magyarul vegyek PK3-at, ha új PIC típusokat is szeretnék programozni. Szóval csak programozáshoz inkább PK3. A kérdésem pedig az, hogy hogyan tudnám a PK2-t/szoftvert/device filet upgradelni/fejleszteni/átírni, hogy mégiscsak felismerje nekem a 18F46K80-as PIC-t? Hex filet kellene csak beletöltögetnem. Más megoldás is érdekel, nemcsak a gyári - "not supported" - lehetőség.Sajna a PIC már meg is van, mert eszembe sem jutott, hogy a Microchip gyári programozóval a Microchip PIC-t nem fogom tudni programozni.
Nem biztos hogy problema. Probald meg letolteni a "pk2devicefile.dat" allomanyt a MCHP oldalarol. Altalaban frissitik, es benne vannak az utolso eszkozok is. Van meg egy megoldas. Te magad szerkeszted a PK2 Device File Editor segitsegevel.
Szia, Köszi a választ!
Sajnos nem frissítik a PK2devicefile-t. Pont azt írják, hogy nem is tervezik frissíteni. A másik megoldás már egy hangyányit jobban tetszik, hogy van eszköz, amivel meg tudom csinálni magam. Csak sajnos fogalmam sincs, hogy melyik mezőbe mit kellene írni ahhoz, hogy működjön is, egyáltalán milyen mezők kellenek. A PK3 eszközfileból ez nem olvasható ki? Mert akkor valahogy összebarkácsolom...
Ha ez olyan egyszerű volna, a Microsoft is megcsinálta volna. A PICkit2 firmware és a kiszemelt mikrovezérlő flash programozási specifikációjában leírtak alapján kellene kitalálni, hogy hová mit kell írni. De ha a PICkit2 firmware sok funkciója közül egyik sem passzol hozzá, akkor újat kell írni. Nagyon úgy néz ki, hogy másik PIC választása vagy másik programozó vásárlása az "olcsóbb" megoldás... (az idő is pénz!)
Az a baj, hogy igazad van. Az elmúlt 2 órában túrtam mindent, hogy összeszedjem mi kell hozzá, de csak morzsákat találtam. Talán 10 sort tudnék kitölteni. (Tápfesz, memóriák...)
Már gondoltam a Pickit és a PIC cserére is. A Pickit csere sokezer most (amatőrként, nem munkaeszköz) a PIC csere meg sokszor párszáz Ft. Csak most 400+ÁFÁval több a "helyettesítő" PIC, de az is kevesebbet tud, amit szoftverből kell megoldanom, annak ellenére, hogy 1/4 program memória van benne és fele RAM. Csak arra tudok gondolni, hogy a Microchip fejleszteni szeretné a kreativitásom |
Bejelentkezés
Hirdetés |




Most kezdek foglalkozni az égetéssel,na szóval az lenne a gondom, hogy letöltöttem kismillió PIC égető rajzát, de nem voltak felsorolva, hogy milyen PIC-et égetnek! Szeretnék kreálni egy Timert, ami az egyik cikkben van, melyik égető tudja égetni a 



mert a C sorozatot csak egyszer lehet programozni és nem is olcsó...
- lehetőség.



