Fórum témák
» Több friss téma |
Fórum » Kapcsolóüzemű (PWM) végfok építése
Helló!
Van ott kapcsolási rajz is. Bővebben: Link Legalul a kék link, az e-mail felett. Én megépitettem ezt de nem akar menni, végFET IRF3415 lett, de a pozitiv táp felöl mindig zárlatba megy. Valaki tud megoldást? Jó ez az eredeti helyett egyáltalán? Köszönöm!
Üdv urak...! Én úgy tudtam hogy az NE5534 maximum +-22V ot bír, mint Power supply. Működne ez a kapcsolás?
Az a kapcsolás 100% müködőképes, énis megépítettem. a hangja furcsa, és csak középtartományig megy fel(pár khz) de müködik. (irfz44,meg 9530 fetekkel az volt itthon).
Köszönöm a választ
Nem mérted meg, hogy kb hány W -ot ad le? Mélynyomó erősítőt szeretnék csinálni, de valami erőset. Azon gondolkodom, hogy ezt a kapcsolást át lehetne-e alakítani , hogy 200W körül adjon le 8Ohm -ra? SZerintetek ha az IRF fetek helyére tennék valami kis szolid, de gyors fetet előfoknak, és azoknak Drain-jeit kötném valami bika nagy fet Gate elektródájára (amik persze nem 25, hanem inkább 50V -ot kapnak a Source -on) akkor müködne a kapcsolás?
A teljesítményét nem mértem meg, de egy 8 ohmos mélyládán olyan 20Wra tippelném. Ha erősebbet akarsz akkor volt itt egy nem sokkal bonyolultabb kapcsolás, de azis csak +-50Vig volt. 200W 8ohmra ahhoz viszont már 70-90V tápfesz kell a felépítéstől függően! tehát legalább 200Vos FET vagy IGBT, amiknél nem lehet meguszni fetmeghajto nélkül(pl IR célIC, vagy szolid elemekből felépített). Nekem van egy komplett digit erősítőm eladó, spafitol származnak a végfokpaneljei 400/700Wot tudnak szerinte, nálam +-88Vot kapnak így tudnak 200/400W rms kb ha érdekel priviben írj mert itt nem szabad reklámozni.
Melyikre gondoltál, ami csak kicsit bonyolultabb? Amelyik LT016 -os komparátorral van felépítve? Olyan komparátort kicsiny hazánkban nem lehet beszerezni, és fogadni merek hogy jó drága is. Meg ez után is belinkeltél még 1 -et de ott meg az első IC-t nem lehet beszerezni.
A másik dolog amit nem értek az az, hogy ugye a leadott effektív teljesítményt ugye a következő képen számítjuk a tápfeszültség függvényében: [(Ut/1.41)*(Ut/1.41)] /Rt ? (szaturációs feszültségeket elhanyagolva) Tehát ezek szerint +-50V ból ki lehetne hozni 150W-ot. Nem? Vagy a PWM végfokoknál máskép kell számolni? :S
Este megkeresem a rajzot neked, csak most rohanok.
A leadott teljesítményt ugyanugykell számolni, csakhogy a legtöbb ilyen egyszerűbb pwm végfokot nemlehet csak 80-90%ig kivezérelni, műterhelésen kimegy tovább is de a valoságban már ott csunya hangja lesz. De pl ez Spafi féle 50Wos ez kimegy azthiszem táptol tápig teljesen. +-50V szerintem 4 ohmon lesz 150W, egyébként a wattok is csalókák, nekem van sok gyári erősítőm, műterhelésen mértünk már többet is közülük, és azonos teljesítményértékek esetén is van hogy füllel meghallgatva azthiszed az egyikről hogy legalább másfélszer akkora teljesítményű, pedig nem. csak érdekességképpen jegyzem meg hogy pl a carver végfokom 1200-es és mégis 2x120V a tápja.....
A PMPO-t ( ami egy marketinges hülyeség ) ne keverd a valós teljesítménnyel.
PMPOrol sehol sem volt szó, PMPO az amikor a számítogép negyedwattos hangszorojára 4kWot írnak....meg 400Wot a 2x3Wos hangszoropárra. Ahogy mondtam MÉRT teljesítmények esetén tapasztalhato hatalmas hangzásbeli különbség, ami saját véleményem szerint a végtranyók és a kapcsolástechnika függvénye.
Köszönöm előre is, hogy előkeresed a kapcsirajzot
![]() 1200 W +-120V -ról ? Ez szerintem reális, söt lehet hogy 120V-ból még több is kijönne. (a fentebbi ócska összefüggésekből kiindulva) Említetted, hogy műterhelésen azonos teljesítmények hangfalakon más hangerőt produkálnak. (gondolom ugyanazon hangfalakon hallgattad, mert amugy a hangfal érzékenysége is lehetne a paradoxon kulcsa, de én hallottam valami olyasmiről , hogy Damping factor... Nem lehet hogy a hangszóró önindukciója visszarúgott az erősítőknek, és egyik jobban, másik kevésbé állta?)
Valóban, a damping faktort azt valahogy úgy tudnám leírni, hogy az erősítő mennyire képes elnyelni azt az energiát, amit a hangszóró "visszarúg".
A forumban mégsem találtam ezért berakom a rajzot. +-6Vos táp kell az ICnak és CMOS legyen.
Spafinak van egy ugynevezett "lowcost" filléres alkatrészekből állo kapcsolási rajza, egyszerű is, és +-50Vig használhato. Én nem küldhetem el, de ha megkéred lehet odaadja, viszont nyákja nincs hozzá tudtommal így azt magadnak kell tervezned. az 1200Wot ugy értettem hogy 2x600W(4ohmra értve) megy +-120V-ról.... persze nem ehhez hasonlítottam a másik erősítőt, ez egy kivétel ez a végfok hanem két azonos kategoriásat mértünk. valóban a damping faktor is lehet egy magyarázat, de azért szerintem pusztán az nem produkál ekkora különbséget, itt szerintem a dinamikájukban okozhat valami ekkora különbségeket(trafo+puffer is kb egyforma volt tehát még nemis az)
Köszönöm a rajzot!
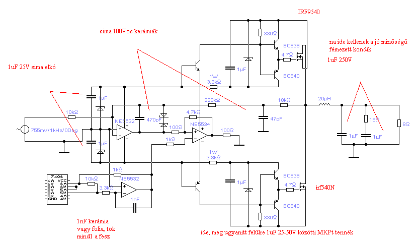
A Zener diódák hány voltosak?És az a NMOS Fet miért úgy van bekötve, ahogy...? A tápfeszeket hova kell adni, és milyen tápfesztartományban működik?
Szivesen. Az első két zener a müveleti tápja, szerintem azok 12Vosak legyenek, valamint az utolso kettő is a FETekhez közeliek azokhoz is 12Vosat tennék. A két szembefordítottat valamiféle limiternek nézem, oda pedig 5.1-8.2V körülit, elöször tegyél be 5.1Vost ha nem lehet eléggé kivezérelni akkor pedig lehet növelni. a feteknél vigyázz mert ez egy P és egy N csatornás mosfet, nempedig két N csatornás, IRF540 és 9540 tökéletes ide, így +-50Vig lehetne neki adni a tápot.(a fetek source lábai a tápfeszek, alul van az N csatornás, annak a sourcára megy a -50V(a biztonság kedvéjért én azért nem mennék 48V fölé üresjáratban,kapcsolotápnál pedig inkább 45V) IRF630/9630nál lehetne még emelni a tápfeszt viszont lehet hogy azoknak már tul nagy lenne a gatetöltése.
Közben felmerült még 1-1 kérdés: Mekkora lehet ennek a végfoknak a teljesítmény sávszélessége? (csak úgy kb.)
A kondenzátorok közül melyikek polarizáltak, és a legfontosabb: hány voltosak? (Azt hiszem ide szoktak tenni mkp meg hasonlóan jó, impulzustűrő kondikat. nem?)
teljesítmény sávszélesség? ez alatt a frekiátvitelét érted vagy hogy a tápfesz függvényében mekkora teljesítményig lehet elmenni vele? (az átvitele szerintem 20kHzig biztos megy, ami már bőven elég, wattra meg +-45V táprol max 100W 8 ohmra, és 200W 4 ohmra, de ez csak sacc nemtudom mennyire kivezérelhető)
A képre kókány modon odanyilazom hogy szerintem mi milyen legyen mivel nincs sehol pozicioszám ![]() Az a nagyon jó minőségű kondi egyébként a kimeneti szűrőbe kell, ami itt 1µF a tekercs után, ide valami fémezett kondi kell.
Köszönöm az értékes információkat
Teljesítmény sávszélesség alatt azt a sávszélességet értem, ahol a maximális kivezérlés hatására a kimeneti jel még nem kezd el háromszögesedni.
Sziasztok.
Már lassan 1 éve hogy rendeltem a Chipcad-tól 1 MP7781 tipusú pwm végfok ic-t. Elméletileg 1*24v-ról 80w-ot ad le 4Ohm-on. Az induktivitásokat magam tekertem sacc/kb ottkörül van, azért nemtudom pontosan mert a műszerem 1uH pontossággal mér. A lényeg az hogy csak sistereg, de alatta halható a zene csak halkan. Elméletileg mintaz a rajzon is látszik a q1 tranyó emitterén 5v kkéne hogy legyen de nálam csak 3,5v mérhetó, persze ez annak függvényében változik hogy az 7-es lábat (EN2)le testelem-e vagy sem. Tehát mikor némítva van a Q1 tranyónál 0v mérhető. Nemhittem volna hogy ennyire macerás a pwm végfok építés. Aki tapasztalt ilyet légyszi segítsen. :help:
Hali
Az EN láb kapcsolóját az adatlap szerint hagyd nyitva. A Q1 tranyó feszültsége valószínűleg a DR bemenetre adott szeszültségtől is függ. Sajnos az adatlap nem írja, hogy mi az a DR bemenet, elég sok helyre szükséges. Mekkora jelet kapcsolsz a bemenetre? Hangosan sistereg a hangszóró?
Nem, halkan sistereg. A jelet egy mp3 lejátszóról kapja, a poti csutkára tekerve de se semmi. Egyébként megépítettem ennek a kistestvérét az MP7720-ast az viszont elég türhetően szólt csak ottis egy bizonyos teljesítmény után keményen elkezdett torzítani finom recsegéssel párosulva, a recsegés a mély hangoknál jelentkezett csak, és kb 5mperc torzítás után elnémult.
Ugyan nem ismerem az IC belső felépítését a kapcsolófrekvenciáját, de okozhatja a kapcsolófrekvencia is a sistergést. Ha pl nem megfelelő a szűrés.
Esetleg az MP3 ból is jöhet zaj. Pl nekem is kissé zajos az MP3-am. A tápja megvan megfelelően szűrve? Ezeknek a class D végfokoknak szokás közvetlenül a tövébe pufferkondikat építeni.
HALI!
Egy analog erösitöböl mért akarnak egyesek digitális erösitö csinálni ! A digitális erösitö ami ott van minöségben "high end" is az legyen bármekora teljesitmény is az a gyártoknak is fel adják a kérdést! Magyar forum ami ilyesmivel foglalkozik ITT Bár külföldi forumokon jobb lehetöségek és jobb fantáziadus öktletek találhatoak!
Nemhiszem hogy az mp3-ból jönne ez a zaj. Talán nemjól fogalmaztam, inkább hasonlít sercegésre, tehát nem állandó frekvenciájú a zaj, meg néha erősödik is. Bár 3db 1µF-os täpkondit elhagytam a kapcsolásból, azokviszont valóban az ichez közelvoltak, na majd ma beforrasztom őket.
Helló!
A bemenetét rakd a GND-re és nézd meg hogy így mit csinál. Amúgy lehet a tekercsed nem jó. Oszcilloszkóp kellene hozzá.
már aztis próbáltam, de semmi változás. Sajna szkóp az nincs. Akkor a tekercsek a hibásak
, pedig az értékük 15uH. Ti milyen magra készítitek az induktivitäst? Esetleg készre gyártott teljesitmény induktivitást hol lehetne kapni.
Sziasztok!
Tegnap letesztelhettem az orosz UCD D-osztályú erősítőt. Nagyon jó hangja van. És teljesítményéhez képest, az ára sem vészes. Egy panel megépithető kb 10000Ft-ból.
Elfogadható minőségű PWM erősítőt lehetne esetleg TL494-el csinálni ? Vagy túl sok a dead-time ?
Amit az előbb kérdeztem hülyeség. Annyi a dead-time amennyit akarok. Amúgy a probléma egész mással lenne.
De a D max elenütemben darabtól függően tipikusan 45-48% ennél csak nagyobb lehet,
ez a DT darabonként szór 45-50% között... (Válogatni kell??) milyen problémát látsz?
A kapcsolást megépítettük, de sajnos NEM MŰKÖDÖTT. Nagy gerjedés, meg DC szint, de azon kívül semmi bíztató. Csak óvatosan!
|
Bejelentkezés
Hirdetés |






Aki tapasztalt ilyet légyszi segítsen. :help:



