Fórum témák
» Több friss téma |
Mielőtt kérdezel, a következő két dolgot ellenőrizd!
I. A helyes tápfeszültségek megléte.
II. A kimeneten van-e egyenfeszültség.
Élesztés.
Azokat feltétlenül, és a többi tranyót sem ártana.
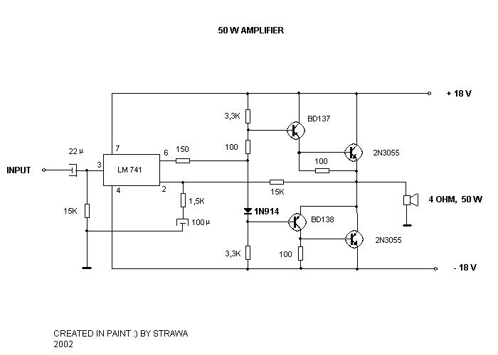
Szerintem, így első ránézésre ez lesz az.(de ez nem biztos)
Ha lesz hozzá nyákterved feltehetnéd hátha érdekel valakit, meg infókat róla tudnivalókat! heló
Nem. A BD nagyobb teljesítményű és áramú.
Az 1980-as RT évkönyvben található.
Üdv!
Megmértem a végfokokat és mind jónak bizonyult.Ezután a munkaponteltoló tranyót vettem célba.BD 139 Az emitter bázis nyitóirányban 695 a kollektor bázis 694 minden más irányban szakadás. Ez ha nem tévedek akkor nem jó ugye?Bocs ha hülyeséget beszélek
Ezért utálom a digitális műszereket, mert erre nem igazán alkalmasak. Mutatós műszerrel lehet ezeket igazán korrekt módon mérni.
A digitális műszerek sokkal pontosabbak és kevésbé szólnak bele méréskor az áramkör működésébe mint analog társaik. De lehet ez a kis tranyó a hibája az egész cullangnak ugye?
Idézet: „A digitális műszerek sokkal pontosabbak és kevésbé szólnak bele méréskor az áramkör működésébe mint analog társaik.” A pontosság egy tranzisztor mérésekor semmit nem jelent. Az előző hozzászólásodban írt nyitóirányú feszültségértékek század V-ra történő megállapításával mire mentél? Ettől még nem biztos, hogy működőképes egy tranzisztor..... A méréskor történő "beleszólás" csakis a műszer bemenő ellenállásának a függvénye. Nem az 1k Ohm /V-os Ganz-Univra gondoltam, hanem pl. egy 50 éves VT Voltmérőre. A Digitális műszer általánosnak mondható 10M Ohm -os ellenállásával szemben 15M Ohm -os. Tehát, kevésbé szól bele, mint a DVM. Csak azt akartam kihozni mindebből, hogy bizonyos feladatokra egy mutatós műszer alkalmasabb (egyszerűbben kiértékelhető) lehet, min egy másik típusú. A tranzisztorméréshez is alkalmasabb. Ha a BD139 rossz (szakadt), annak jó nagy áramfelvétel a következménye.
Helló sziasztok! Tudnátok nekem ajánlani valami jó kis erősitőt szubnak? Elég lenne 60-70W is! Valami tda-ra gondoltam! Egyébként 2 ohmos szubhoz kellene ja és 12V-rol müködjön!
Ehhez a kapcsoláshoz mit szóltok? +-50ről szólna rendesen? Persze az ic tápját zennerrel megcsinálva.
Sziasztok
Azzal kezdeném, hogy gyászolok... Van egy erősítőm, amiben van két 200W-os Quad 405. Rajza itt található. Tökéletesen működött már jópár bulin teljes hangerőn, szóval a konstrukcióval nem volt gond. (a fázis fordítást egy 1x-es erősítésű invertáló műveleti erősítővel oldottam meg) Ma róbálgattam a freki átvitelét, laptopról adtam neki a jelet, 10Hz környékén "amperszag" és a hangfal védő kattan... Csak egy szkóp volt a kimeneten, terhelés nem. A kimeneten negatív tápfesz van. Nézegettem, és láttam, hogy az R35-ös 22ohmos ellenállás elégett. (T10-es kimenő tranzisztor bázis-emitterére van kötve) Ez a probléma előfordulhat az alacsony frekvenciától? Vagy a laptop adott ki valami nagyfrekvenciás jelet, mert nem tudta a 10Hz-et kiadni? Szerintetek mit kellene cserélnem benne? De azért nekiállok kiforrasztgatni a tranzisztorokat, és méregetek.
Nem működne +-50V-ról, mert a félvezetők nem bírják az ekkora tápfeszt. Pl.: a 2n3055 sem. De még ha kicserélgeted nagyobb feszültségű típusokra a munkapont beállító ellenállások értékein is kellene módosítani szerintem.
Üdv!
Azzal kezdeném,hogyha Quad,akkor tök felesleges méregetni,mert ez az áramkör szakszerű megépítés,és hibátlan szerelés esetén garantáltan tudja a leckéjét(értsd:specifikáció) A leírt tünetek a Quad egy tipikus meghibásodási formáját jelentik.A 22ohmos ellenállás mindenképp cserélendő,és sajnos az"alsó"(T 10-es)végtranzisztorod is "elköszönt"...ha párban van,akkor valószínű,mindkettő.De okvetlenül ki kell mérni a másik végtranyót is,továbbá mindkét meghajtót(BD-k),s még a két soros diódát.Ennél visszább nem szokott menni a hiba,szerencsés esetben végtranyó(k),és a két dióda.De az(újra)élesztésnél a tápágakba egy-egy izzó,vagy 150ohm/5W-os huzalellenállás mindenképpen ajánlott.
Kettes lábnál az 1,5k helyére tegyek trimmert? A félvezetőket azokat alap, hogy lecserélem.
A 741-es alapvetően gyenge IC, inkább automatikákban lehet jól használni, hangfrekire elég gyászos. Szerintem ettől még a Texas is jobb, annak vannak nagyobb teljesítményű verziói. (Sipos Gyula: HiFi erősítők építése c. műből minden infót megtalálsz.
Nincs valakinek egy fetes erősítő tervrajz ami viszonylag kis teljesítményü 0,5-5 watt között és lehetőleg asszimetrikus, és működjön 12 voltról vagy az alatt?
Sziasztok!
A képeken látható erősítőhöz kellene egy kis segítség! Minden alkatrész jó benne és mégis 14 volt DC van a kimeneten azaz a féltápfesz mert 28 voltról megy nem szimmetrikus tápról. A végfokok is jók mindkét oldal ugyanazt a féltápfeszt adja ki. Elvileg ez egy stereo 8 wattos végfok lenne legalábbis igy adták ide javításra. Segítségeteket előre is köszönöm !!
Az ugy jo ha féltápfesz, azért kell a kondi a kimenetre, hogy leválassza az egyenáramot. Keres valami 2200µF- es, vagy nagyobb kondit, kösd be sorosan a hangszóróval és kész.
A kép szélén található nagy kondik szerintem ezt a célt szolgálják! Ez működött szerintem ebbe a formátumban.
Akkor meg írd le hogy a kondi elött, vagy a kondi után mérted a fél tápfeszt. Mert ha után akkor zárlatos a kondi.De akkor mi a kérdés?
Szerintem köss egy 100ohm körüli ellenállást a kimenetre, és úgy mérd meg! Kicsatoló kondis erősítőknél mutathat érdekes dolgokat a multi...
Ez az erősítő alkalmas lenne 12voltos akuról egy 5wattos hangszórót hajtani?
(Azért szeretném ezt hogy tiszta legyen a hangzás)
Szia Pedro!
Oldalanként 2 darab BD242C és 2db BD249es van, +- 47.3V mértem 231V hálózat melett. Mekkora teljesítménye lehet? Köszönettel: Andreas89
Jah és 4 vagy 8 ohm? énnekem 4 ohm ami fontos lenne!
BD 249-el csak 8 ohm -on és olyan 100w-ot tudhat így 8 ohm -nál vagyis inkább 80-90w.
|
Bejelentkezés
Hirdetés |















