Fórum témák
» Több friss téma |
HF-mint hangfrekvencia?
Igazán fülre még nem tudok különbséget tenni,ugyanis egy somogyis monitorsugárzóval teszteltem ami gagyi.Összehozom a másik oldalt is valamikor és legalább deszkára szerelem,hogy mobil legyen.Majd a Pro-Ac 2.5 klónon kell bizonyítania,azon már meghallom a különbséget,remélem.A Gainclón után remélem csodát tesz a JLH.Mondjuk annak a hangjával is elvagyok.
HF persze hang frekvencia. Nagyon nem értem mi az a Pro-Ac , gondolom egy minőségi hangfal lehet, ha a füledre hallgatsz az a legbiztosabb, itt szinte mindenkinek más és más a véleménye különféle JLH-s dolgokról, ez tényleg az az erősítő amit saját magadnak kell kikisérletezni, hogy a legjobb neked. Persze vannak iránytűk is ha az megfelel neked, azzal sem jársz rosszul. De inkább minőségi jelforrást használ értelmes hangfallal, és úgy érdemes kisérletezgetni.
A Pro-ac 2.5 clone egy elég népszerű DIY hangfal,vagy 2 éve csináltam egy párat,ráment 3 hónapom,de megérte.Szerintem.Kísérletezgetek,majd beszámolok az eredményről.
Kösz a válaszokat.
Öszedobsz egy panelt és kipróbálod ? Vagy még elegendő csak úgy légszerelten is próbára megteszi ? Meghalgatod a saját füleddel mit és hogyan szól ,a paraméterei alapján még esetleg JÓ is lehet .
Sziasztok : Nos hosszas mérlegelég és megfontolás alapján a sok JLH variáns közül választottam eggyet amit próbára szeretnék tenni ? Már terveztem neki nyákot is amit majd a tesztelések után ha bevállik akkor teszem csak ide is föl . Talán a hétvégére lessz már meghalgatásos eredményem is ha minden igaz! A csatolt kapcsolásról lenne szó , azért esett a választásom erre mert a meglévő tranzformátorom a mit erre a célra szántam ehhez Ok. Meg még eltérés lessz a próba erejére ? az MJ -s tranzisztorok heyett 2N3055 ök lesznek bevetve , ezek voltak ithon / 8 Darab egyforma/ a többi tranzisztor az a rajzon is látható eredeti ajánlás szerini. A táp az 2X 22 Volt és kétszer 35000 uf val .De majd a többi infót a próba után !
![]()
Engem érdekel ez a kapcsolás, kíváncsi leszek mit mondasz róla, érdekesnek ígérkezik.
Megpróbálni mindenképpen érdemes. Hogy milyen lesz a hangja azt a füled dönti el úgyis, de szólni mindenképpen fog szerintem.
Melyik városban laksz, mert nekem ez a kapcsolás nagyon birizgálja a fantáziámat, és ha lehetne, és majd ha kész, akkor....izé... :awink:
Csak Falu ? de tőletek mindösszesen 80 KM : De megoldható a találka ha érdekel majd a dolog ? Reméllem semmi gond nélkül menni fog , de majd ha összerakom akkor tájékozatlak benneteket . És az eredményről beszámolok!
Szervusztok!
A JLH már a legendás 2n3055 helyett lett már építve bd245-249-es tranyóval is. Kérdésként merül fel bennem ezek "helyettesítő"-je ként szereplő tip33-35 tranzisztorok alkalmazása. Van ezzel kapcsolatban vélemény?
Természetesen ezek a tranzisztorok is jók e cálra , ez is egy próbát megér ? Végülis eléggé olcsó tranzisztorok ezek és nagyon sok erősítő kapcsolásban találkozhatunk vele ? :eek2:
Szia!
Ennek a rajznak köze nincs a "klasszikus" JLH erősítőhőz, de még topológiájában sem. Nem is nagyon értem miért kapcsolod össze a két erősítőt (abban nem szimetrikus a táp, ezért van kicsatoló kondi, hogy csak a legfontosabbat említsem). De ez egyáltalán nem baj, ettől még akár nagyon-nagyon jó is lehet. Engem sokkal jobban érdekel, hogy a "DOZ" után minek építesz még egy "kájhát"? Eddig te vagy az egyetlen, olyan egyorrú ismerősöm, aki két "A" osztályú erősítőt is épít egy élet alatt? Van erre valami magyarázat? Tolonganak a jobbnál jobb erősítők (B5, HTA30, VF2, Otala stb.), miért nem inkább ezekből választasz? Alkotó
Nos tisztelt Alkotó Szó sem volt a klasszikus JLH ról , pont az ami engem nem igazán izgat ! és nem én kapcsolom össze ezt az erősítőt a klasszikus JLh -val , Hogy mi is lessz ebből , lehet csak egy próba . Lehet hogy én vagyok olyan elvetemült hogy a DoZ után építsek egy másik haszontalan erősítőt .De ha jobban odafigyelnél akkor rájönnél hogy már ez nem a második A osztályú kályha amit építettem az elmult egy nehány hónapban ! / Csak megemlíteném hogy félkész állapotban vannak nálam az általad emlegetett és favorizált erősítőkből is ? VF2 Pl már van ,B5 már van ! csak hogy még nem reklámoztam az más kérdés . Úgyhogy teljességgel megnyugodhatsz hogy nem csak kettő kályhám van ? Ja visszatérve erre a kapcsolásra , ha jobban utánna járnál akkor rájönnél hogy EZ -is egy JLH variáns ! CIROKL
Szia!
én már 3 kályhát építettem, igaz azokból még csak 1 van teljesen bedobozolva, és egy dobozolás alatt, a harmadik meg valószínű nem is lesz bedobozolva, és még vannak tervben más "kályhák" is.
Na! Nyugi emberek, nehogy azon vesszetek ossze ki milyen erositobol mennyit epitett mar
Alkoto, Mi ugyan nem ismerjuk szemelyesen egymast csak forumrol, de ha az ismerettseg ram is vonatkozik ugy mint CIROKL-ra akkor en is olyan egyorru ismerosod vagyok aki eleteben mar nem 1 A osztalyu erositot epitett. Igaz a JLH elott sokkal korabban, még gyerekkoromban epitettem egy csoves A osztalyu SE erositot probakepp. Azota sem epitettem tobb csoves erositot Igy en a 2db A osztalyu erositot epitok taboraba tartozom.Amugy akar a DoZ-t nezed, akar azt a kapcsolast amit CIROKL akar megepiteni mindketto ugyanarra a JLH topologiara epul! Es hogy mondjak meg egy fura dolgot az az erosito aminek a rajzat csatoltam szinten a JLH-bol szarmazik ... csak az már "agyon mutálódott"
Cirokl, Hapro, Lamalas!
Úgy látom nekem elég a legártatlanabb kérdést feltenni, és azonnal véres kardot lengető, háborúra készülő tömegek verődnek össze (vagy nem jól csinálok valamit, vagy túl jól csinálom, ezt majd még eldöntöm). Természetesen mindenki azt épít, amit jónak lát. És az is természetes, hogy engem az ilyen "A"-s erősítők sokszorozása teljesen megdöbbent. Olyan óriási űr tátong a befektetett idő, pénz, és elektromos energia, valamint a várható eredmény között, ami nekem tolerálhatatlan. Már nem először, most is Lamalassal értek egyet. Néha kell ilyet is csinálni, de csak nagyon néha, és nagyon megalapozott késztetés alapján. Konkrétan a JLH szimetrikus tápfeszes mutációjáról. Tőlem telhető alapossággal átnáztem a rajzot. Valóban felfedeztem a hasonlóságokat, az eredeti rajzzal. De...!! Véleményem szerint, éppen az adta az ilyen, és ehhez hasonló kapcsolások varázsát, hogy jól tudtak szólni. Ennek pedig a stabil munkapontbeállítás mellett, a legalapvetőbb feltétele az volt, hogy a szimpla tápfesz, és az ehhez kapcsolódó kicsatoló kondi miatt nem volt nullátmeneti probléma. Na, itt most majd lesz! Alkotó
Velemenyem szerint (is) ennek az A osztalyu JLH-nak pont az a varazsa, hogy 4 tranyoval egeszen jo hangot lehet kicsiholni belole. Ugyan kicsi a nevleges kimeno teljesitmenye, rossz a hatasfoka, de pont arra jo, hogy egy viszonylag magas erzekenysegu hangsugarzot otthoni zenehallgatasra meghajtsunk vele. Nalam itt er veget az A osztaly, mert ettol bonyolultabb, korulmenyesebb kapcsolast A osztalyban teljesen feleslegesnek tartok megepiteni. Annyit nem hoz hangminosegben (szamomra) mint amennyit elvisz koltsegekben, epitesi idoben, faradtsagban, stb. Persze en mar mashogy szemlelem a vilagot mint mondjuk 15 evvel ezelott ...
Idézet: „Ennek pedig a stabil munkapontbeállítás mellett, a legalapvetőbb feltétele az volt, hogy a szimpla tápfesz, és az ehhez kapcsolódó kicsatoló kondi miatt nem volt nullátmeneti probléma.” Ebben az idezett mondatban egy kis technikai bukfencet erzek. Ugyanis nem azert nincs nullatmeneti problema ennel az erositonel mert szimpla tapfeszes es emiatt kicsatolo kondis! Egy komplemeneter szimmetrikus erositot (mondjuk B5) is lehet a teljes kivezerlesig A osztalyban uzemeltetni es akkor ott sem lesznek nullatmeneti problemak pedig kettos tapfeszes es kicsatolo kondi mentes a kapcsolas. A nullatmeneti problema leginkabb B osztalyban letezik es azert allitunk be egy B osztalyu vegfoknal adott nagysagu nyugalmi aramot, hogy ez a bizonyos problema minimalizalodjon! Ettol a nyugalmi aramtol (ami vezerles nelkul folyik a vegtranyokon) lesz AB osztalyu az erosito. Aztan ha noveljuk a nyugalmi aramot akkor egyre nagyobb kivezerlesig A osztalyban fog mukodni az erosito, azaz a vegtranyok soha nem zarnak le a vezerles soran. Elvileg van egy optimum tartomany az AB osztalyu vegfokoknal ahova erdemes beloni a nyugalmi aramot. Tul.kepp nem is az aram nagysagat kellene merni/meghatarozni/beallitani hanem a nyitofeszt a vegeken v. a meghajtokon ... de ez mar egy masik tortenet
Bocs megint az amatőr kérdésért:Ha a kimeneten a féltápfesz ~17V,megfelel kicsatolónak egy 4700/25V -os kondi?
Szerintem inkább nagyobb feszültségűt keress ? legalább 35-40 voltos !
Idézet: Nos ma beültettem azt a bizonyos nyákot , a próba majd később !Még a vég tranzisztorokat fel kell szerelni az L idomokra ? Ha ez megtörténik akkor jön a beüzemelés , a további fejleményekről befogok számolni . „Már terveztem neki nyákot is amit .....”
Bocs de azokal a vegfok tranyokal akarsz kiserletezni? Nem tul kicsik azok oda?
Bocs de úgy látom álmosságodban nem látsz tovább az orrodnál ! Szerinted ezek végtranzisztorok , ha visszaolvasnál a topikban és nem csak összevissza reagálnál a beírásokra akkor rájönnél hogy ezek a tranzisztorok mik is valójában !Mielőtt badarságot írsz előtte bizonyosodj meg hogy mire is reagáltál.Csak csupán ezt kellett volna megnézned (#386989)!
Bocs! Ok igazad van! mostmar latom mi a szitu, kimarat 1 oldal,
De szerintem sincsen sok koze az eredeti JLH -hoz, enis ismerem eszt a razot, igaz hogy JLH valtozat, de a JLH -nak az egyzeruseg a lenyege, hogy o erositot epithes olcson, egyszeruen! Meg annyit megjegyeznek hogy a te rajzodon szimetrikus tap van azaz nincs kicsatolo kondi szoval nem artana hangszoro vedo sem, de mindenki maga dontse el menyire fontos neki a hangfala es nem utolso sorban dupla tap elko kel, szoval szeritnem ha A osztalyt akarsz es komplikaltaban akkor szeritnem nez utana Nelson Pass erositoinek
Már ne is haragudj de már tevagy itt ebben a topikban a sokadik aki ezen lovagol
Idézet: De ez mindenkinek szól ! Ennek a topiknak az a címe hogy JLH erősítő ? Akkor meg szerintem nyugottan belefér ez is ebbe a topikba mivel hogy ez is egy JLH erősítő ? Az meg hogy szimetrikus a tápja , már megint csak annak kifogás aki még elriad a saját árnyékától is .„De szerintem sincsen sok koze az eredeti JLH -hoz,” Idézet: Nem igazán tudom hogy miért vagytok ettől úgy hanyatvágódva , mert szimetrikus a tápja vagy sok benne a tranzisztor .....? Esetleg sok puffer kell neki ? És biztan mondhatom hogy nem én leszek az első aki ezt megfogja építeni , ebből már nagyon sok utánépítés történt .IME itt van eggy példának , ha az a sok sok után épített példány mind kifogásolható lett volna akkor miért is az a rengeteg befektetett munka és az pénz? Nekem személy szerint ez az erősítő csak egy kihívás , pont az általatok emlegetett gondok amik engem ispirálnak ebben ! Azt én is tudni vélem hogy lehet egy kicsit problémás , de mi is lehet 10 darab tranzisztoral a gond ? Ez csak annak okozhat fejtörést aki már a kettő után nem tudja hogy mi is ..... „szoval szeritnem ha A osztalyt akarsz es komplikaltaban akkor szeritnem nez utana Nelson Pass erositoinek”
Lehet kicsit felre ertetel! nekem mar evek otva van egy quad-405 osom azaz ez ami most van a masodik, en is a napokan hoza fogok egy JLH hoz, mert A osztalyba nem sok erositot epitetem es erdekes kapcsolasnak talalom, ezen aszt ertem, hogy egsyzeru es nagyszeru kapcsolas! Nekem edig a 2000-es verzio tunik a legjobnak mivel nagyon kozel all az eredetihez, Meg nem tudom hogyan szol a quadhoz kepest de nagyon kivancsi vagyok! De ha belegezdek majd teszek enis kepeket, adig is jo munkat!
...Egyepkent te mien tranyokat hasznalsz? 2n3055?
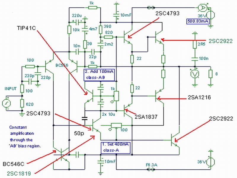
Meglátásom szerint kár azon vitatkozni,hogy most akkor ki milyen és mennyi erősítőt épít...(persze nem te kezdted,a mondatom célzatosan NEM rád vonatkozik).CIROKL által feltett rajz valóban a JLH-kapcsolástechnikára épít,csak éppen szimm.tápról megy,ennélfogva nincs benne (ki)csatolókondi,na és...éppen az a lényege a fórumnak sztem,h egy adott konstrukciót minél többen esetleg többféle verzióban is rekonstruáljanak,s az így közkinccsé tett tapasztalatokból valamennyien tanulhatunk.Szerintem.Én az alábbi kapcsolást építettem,ami nagyon hasonló CIROKL rajzához,csak egy fokkal egyszerűbb,de igen stabil és "jól viselkedik".És ami lényeges,Fet-tel is működik,minimális átalakítással.
Nos it egy jó példa ! ennek igazán örvendek ez annak a kistestvére amit szándékaim szerint szeretnék megvalósítani ? A külömbség csupán csekély a két kapcsolás közt . Egyébként ezt a kapcsolást milyen végtranzisztorokkal építetted , és mekkora a beállított nyugalmi ? S még egy kérdés csak sima pufferolt a táp feszültséged , mert ennek az erősítőnek az ajánlott tápegysége az stabilizált .
Ebben a végfokban EZEK a tranzisztorok lesznek elsőként bevetve ? Majd a beüzemelés után esetlegesen ? kisérletezek talán más tipussal is . MJ15003 ami még nálam számításba jöhet .De nagy valószínűsgel ebben a kapcsolásban maradni fognak a 2N3055 ök . A jó öreg Quad 405 nek nagyon tuti a hangzása , az egy nagyon eltalált konstrukció volt és még az is ! Ez meg bizony A- osztály ez egészen más hangzás világában , és ami azt illeti egy haszontalan kályhának becézett végfok !Viszonylag pici teljesítmény hatalmas bevitt energia , rengeteg HŐ drasztikus fölépítmély ... és még sorolhatnám , viszont pont ezek azok ami ennek az erősítőnek a varázsai .
![]() Nekem is van egy quad-om félrerakva, még doboza sincs (sosem volt) csak úgy összehuzalozva a nyákok. Referenciának használom, azaz ha elfelejtem miért is kisérletezgetek más kapcsolással (az építés örömén kívül), akkor előveszem és meghallgatom. Érdekes összevetni a JLH-val, amint kész vagy A tapasztalataidra kiváncsi vagyok, érdemes lenne összevetni valamelyik 'klasszikus' JLH-val, mennyi hallható különbség van köztük. |
Bejelentkezés
Hirdetés |














