Fórum témák

» Több friss téma
Fórum » Simson elektronikus gyújtás
Lapozás: OK   11 / 49
(#) assholeman hozzászólása Márc 12, 2009 /
 
Sziasztok!!!

Ezt a kapcsolást szeretném megépíteni a Simsonomra:cucc és az lenne kérdeésem hogy valamit kéne e átalakítani a motoromon? Egyébként egy 90-es évjáratú S51esem van. Mert állítólag hogy ez működjön valamit lent át kell kötnöm a mexakító és a tekercsek környékén. Légyszi aki tud segítsen
(#) Krisz03 válasza assholeman hozzászólására (») Márc 12, 2009 /
 
Hali!

Lényegében nem nagyon kell átalakítani semmit sem. Kell az elektronikának ugye a tápfesz a kapcsoló 15/51-es pontjáról, test, megszakítóról egy szál (ez is ott van valahol a gyújtáskapcsolón, onnan le kell szedni, kondit és a gyújtótekercset is el lehet hagyni), és ugye van még a trafó primerjére a vezeték.

Persze az akksi elengedhetetlen, és nem árt, ha van töltés is, mert ez a gyújtás alapjáraton úgy 2-300mA-t vesz fel, de a fordulat emelkedésével ez is nő.
Használtam én is egy ideig (az én képtáramból linkelted a képet), és az erősebb gyújtószikra miatt alacsonyabb fordulaton volt jótékony hatása, de sajnos nagy a meghibásodás lehetősége, és olyankor nincs más, mint tolni kell a motort. Sajnos én is jártam így egy rossz egyenirányító miatt, és a veszprémi domborzaton, 170km-re otthontól nem volt egy jó érzés. Az egyetlen szerencse, hogy volt hol megjavítanom.

Én inkább a jeladótekercses megoldást ajánlanám a hozzá való lendkerékkel, és tirisztoros elektronikával, trafóval. Én is azt használom, és már lassan egy éve, hogy rá sem néztem, mert semmi baja sincs. Amott még mindig ott van a megszakító, mint mechanikai alkatrész, ami ugyanúgy kopik, mint eddig.

Krisz
(#) assholeman hozzászólása Márc 12, 2009 /
 
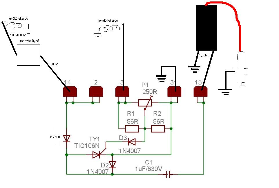
magyarul a rajzon a 15ös kivezetés trafo 15ös pont, 1es kivezetés trafo 1es pont, M-megszakító, -,+ ugye oké na és a C???? tehát akkor télleg semmit se kéne átalakítani? mármint odalent vezetékelni jobbra balra? egyébként teljesítményben változást érzel?
(#) richard1025 válasza mex hozzászólására (») Márc 12, 2009 /
 
BY399-est
(#) mex válasza richard1025 hozzászólására (») Márc 12, 2009 /
 
Annak pedig nem volna szabad tönkremennie.
Varisztorból tegyél 400V körülit.
(#) Krisz03 válasza assholeman hozzászólására (») Márc 12, 2009 /
 
Nem tudom mekkora elektronikai tudással rendelkezel, és nem is akarlak megsérteni, de a C jelölés igencsak egyértelmű, lévén látod az egész vezetéket, hogy hova vezet. Az alkatrész elhelyezése nem szükségszerű, hogy ilyen formában történjen, ugyanis nem igényel hűtést.

De kell átalakítás az eredeti gyújtásnál, azaz le kell kötni a megszakítóról a gyújtótekercset és a kondit; ennyi. Lehetőleg ne szedd ki, mert ha megadja magát a gyújtóelektronika, akkor néhány szerszám igénybevételével vissza tudod állítani a gyári rendszert.

Teljesítményben semmi jelentős változás nem fog történni, stabilabb lesz az alapjárat, és alacsony fordulaton lesz talán egy picivel erősebb.
(#) assholeman hozzászólása Márc 13, 2009 /
 
jó persze nem is vettem sértésnek meg ugye azért illik tudni a hogy az R vagy a C miket jelöl, csak más oldalakon is néztem ilyen kapcsolásokat és azokon a kondira nem kellett semmit se kötni
(#) Krisz03 válasza assholeman hozzászólására (») Márc 13, 2009 /
 
Akkor mégsem érted azt ami a fényképen látható. :no:

A gyújtásban egy inverter is helyet foglal, ami az akku feszültségéből állítja elő a nagyfeszt a trafó számára. Ebben az inverterben van egy hálózati trafó, amire egy tranzisztor kapcsolgatja az akku feszültségét. Na most ez a tranyó nem fért már el a panelen (tudom, át lehetett volna tervezni), ezért a doboz tetejére került. Mivel két lába belóg a dobozba, azokat könnyű volt bekötni, de a harmadikat (kollektor = C) csak a sorkapcson keresztül sikerült. Így már érthető? A "C" itt nem kondenzátort jelent!
(#) assholeman hozzászólása Márc 13, 2009 /
 
akkor eddig nem értettem de most már igen. Még egy olyan kérdésem lenne hogy ugye a gyertyahézagot növelni kell 0.5-0.6mm-re igaz? És a megszakítóhézag maradjon 0.4? Még azt megtudnád mondani hogy van e értelme olyan gyertyapipát használni amiben van zavarszűrő ellenállás, vagy a sima mezei gyertyapipa jobb.
(#) Krisz03 válasza assholeman hozzászólására (») Márc 13, 2009 /
 
Légyszi használd a "Válasz" linket. Bár tudom, hogy nekem szánod a kérdést, de ha már ingyenes a használata, akkor miért ne?!

Akár lehetne is növelni a hézagot, mert még 1mm-rel is szépen működik, de jobb megtartani a gyári 0.4-eset. A megszakítóhézag is maradhat a gyári értéken.
A zavarszűrős pipának az elsődleges célja, hogy a szomszéd nyugodtan nézhesse a TV-t, ill hallgathassa a rádiót, amíg Te a kapuban melegíted a motort. Én sosem használtam zavarszűrős gyertyapipát, hanem autósboltban préseltettem a gyertyakábelre olyan sarut, amit a gyertyára tekert kis "izére" (nem tudom a nevét) kell ráhúzni, majd pedig jött még rá a szigetelő gumi. Egyszerűbb, ha egy képet mutatok. Szóval ezzel csak annyit akarok, hogy tökéletes a sima, egyszerű, zavarszűrő nélküli pipa is.
(#) richard1025 válasza mex hozzászólására (») Márc 13, 2009 /
 
csak 275V-os varisztort kaptam, az betettem párhuzamosan a tekerccsel és elfüstölt
keddre lessz 400V-os de szerinted az jó?
próbaképp betettem a dióda elé egy 9kilos ellenállást akkor nem ment tönkre csak melegedett...
elég nagyteljesítményű, ellenállást
szerinted mekkora ellenállást tegyek be vagy milyen teljesítményő varisztort?
(#) mex válasza richard1025 hozzászólására (») Márc 13, 2009 /
 
Varisztorból is minél nagyobb teljesitményű kell,és legalább 400V-os,különben annak is füst lesz a vége.
Nincs áttekerve véletlenül a gerjesztőtekercsed?
Az ellenállásérték megállapitásához mérni kellene,mekkora feszt ad le a tekercs,valamilyen analóg "hideg" műszerrel,1000V-os méréshatárba.
(#) assholeman válasza Krisz03 hozzászólására (») Márc 13, 2009 /
 
Köszönöm a válaszokat. A szomszédok nem zavarnak mert ezt a motort csak helyi versenyeken használom(pl. amik a simson.hu-n is rajta vannak vagy amikor a veteránmotorosok összegyűlnek egy közeli gokartpályán). A Simson gyári jeladós gyújtásán énis gondolkoztam, sőt még a Babetta gyújtáson is viszont erre felé használtan sehol sem találok, az új gyári tirisztoros gyújtás pedig szerintem drága. Még az lenne a kérdésem hogy ha meleg a motor egyszerűen leáll(mert nincs szikra) ez a kondi hibája lehet?
(#) Krisz03 válasza assholeman hozzászólására (») Márc 13, 2009 /
 
Ha tényleg úgy áll le, hogy elmegy a szikra, akkor a gyújtás valamelyik alkatrészével lesz gond. Lehet akár a kondi is, de a gyújtótekercs sem kizárt.
(#) richard1025 válasza mex hozzászólására (») Márc 13, 2009 /
 
utángyártott gerjesztőtekercsem van, nincs áttekerve.
390V 600mW-os varistort rendeltem 5-öt az szerinted elbírja?
(#) mex válasza richard1025 hozzászólására (») Márc 13, 2009 /
 
Az elektronikát milyen kapcsolás alapján készitetted.
Nekem valahogy nem kerek a BY399-es tönkremenetele.
(#) richard1025 válasza mex hozzászólására (») Márc 13, 2009 /
 
ez a kapcsolás csak más ellenállással (250ohm-os poti meg 56ohm ellenállás)
(#) mex válasza richard1025 hozzászólására (») Márc 13, 2009 /
 
A negativ félperiódus feszültségét nem korlátozza semmi,és ha a gerjesztőtekercs feszültsége meghaladja a 800V-ot akkor belepusztulhat a dióda. Akkor viszont csak az utángyártott tekercs a ludas.
Mindenesetre tedd be a varisztort,ha nem használ,jelezd és kitalálunk valamit.
(#) richard1025 válasza mex hozzászólására (») Márc 27, 2009 /
 
betettem 4db 390V 400mW-os varistort és melegedett a varistor meg a vezeték is kb fél perc után meg elrobbant az egyik varistor
szerinted mit csináljak vele?
(#) richard1025 válasza richard1025 hozzászólására (») Márc 27, 2009 /
 
600mW
(#) mex válasza richard1025 hozzászólására (») Márc 27, 2009 /
 
Miért tettél be 4 varisztort? Azokat nem szokás párhuzamosan kapcsolni, nincs értelme. Ha az egyik nyit a többi biztosan nem fog, mert az első már söntöl.
(#) richard1025 válasza mex hozzászólására (») Márc 27, 2009 /
 
azt mondták a klubboldalon hogy tegyek be többet hogy biztosan elbírják
én is észrevettem hogy csak 1 ég el
(#) richard1025 válasza mex hozzászólására (») Márc 27, 2009 /
 
szerinted mit csináljak vele?
(#) mex válasza richard1025 hozzászólására (») Márc 27, 2009 /
 
Nem vagyok Simson szakértő, ilyen hibával nem találkoztam még. Ami egyértelmű: túlfeszültség okozza a dióda tönkremenetelét. Vagy még nagyobb teljesitményű varisztort kellene használnod,vagy kettő, esetleg több darabot sorbakötni, és igy állitani be a nyitási feszültséget. Talán el lehet menni 600V-ig is, ez még nem káros a diódára nézve. Előnyösebb a több darab mert például három darab 200V-400mW-os példányt sorbakötve 600V-nál korlátoz és képes 1.2W eldisszipálására is. Ugyan eddig nem kérdeztem,de remélem a varisztort a test és a gerjesztőtekercs 14G pontjára kötötted?
(#) richard1025 válasza mex hozzászólására (») Ápr 1, 2009 /
 
újra én lennék
tudnál segíteni hogy hogyan csináljak egy 500V-os feszültségszabályozót?
én arra gondoltam hogy valami hasonlót kellene csinálni mint az elba csak más értékekkel
mivel az elba is 60V-ot leszabályoz 12V-ra így valami hasonló egység is tudna 1000V-ról szabályozni 500V-ra
(#) mex válasza richard1025 hozzászólására (») Ápr 1, 2009 /
 
Mekkora áramra? Egyébként honnan vennéd az 1kV-ot?
(#) richard1025 válasza mex hozzászólására (») Ápr 1, 2009 /
 
megközelítőleg kb annyit ad le az utángyártott gyújtótekercs
gyújtáskor ha mindent jól számoltam a tiristor meg a trafó közt 400A áram folyik
küldök egy képet amin mindent berajzoltam
(#) Krisz03 válasza richard1025 hozzászólására (») Ápr 1, 2009 /
 
Miért nem próbálsz szerezni másik forrásból gyújtótekercset? Terhelve egyszerűen nem lenne szabad így felszöknie a feszültségnek. 400V körül meg kellene állnia.
Valószínűleg az összes kipróbált tekercs hibás vagy hiányos. Gondolok itt a vékony huzalból álló köteg alatti néhány menetes rövidrezárt tekercsre, ami magasabb fordulaton megakadályozza a feszültség túlzott emelkedését.
(#) richard1025 válasza Krisz03 hozzászólására (») Ápr 1, 2009 /
 
aztmondják hogy az utángyártott tekercsekbe az le szokott olvadni...
én azért gondoltam fesszabályzóra hogy azzal megoldom ha leolvad...
mivel nem alap motoron van kicsit 10000-ig forog

Kérlek próbálj nagybetűket használni mondatkezdéskor!
-szamóca
(#) Krisz03 válasza richard1025 hozzászólására (») Ápr 1, 2009 /
 
Ilyen helyre (gyújtás) nem lehet szabályzót készíteni, hogy ne szaladjon fel a gyújtótekercs feszültsége. Én is magam építettem a gyújtáselektronikát (ugyanazt, mint Te is), Mofakerben vettem a tekercset, és lassan 1 éve semmi baja. Szerintem a tekercseid egy nagyon "költséghatékony" célokat kitűző műhelyből kerültek ki. Azt mondtad, hogy van több is, ezért egyet akár feláldozhatnál. Letekered a vékony huzalt, és ha nincs alatta (vagy nincs rövidrezárva) a belső pár menetes tekercs, akkor igazam volt. Vagyis pontosabban nem nekem, mert én ilyet még nem csináltam, hanem a másik fórumon lévő egyénnek lesz igaza.
Következő: »»   11 / 49
Bejelentkezés

Belépés

Hirdetés
XDT.hu
Az oldalon sütiket használunk a helyes működéshez. Bővebb információt az adatvédelmi szabályzatban olvashatsz. Megértettem