Fórum témák
» Több friss téma |
Sziasztok!
Nagyon sok jó ötletet találtam/kaptam már itt a fórumon. A következő feladattal kell megbírkózni: Adott egy nagyon pontos PT1000-es érzékelő, ami teljesen lineáris. Ezzel szeretnénk mérni hőmérsékletet kb. -30 és 200 fok között. A kérdés a következő: Az analóg bemenetre, hogyan kell ráilleszteni? Osztóval, műveleti erősítővel, esetleg tranzisztoros erősítővel? Ha valakinek van konkrét kapcsolása, nagyon szívesen fogadom. PT1000 -30 882 -20 921 . 0 1000 . . 50 1194 . . 100 1385 . .
Üdv !
Szerintem nézz szét a neten dual-slope konverter ügyben, mert erre s célra ilyen eszközöket szoktak alkalmazni. A maxim, a Linear és a mikrochip is gyárt ilyen konvertereket. Ráadásul az adatlapjukban általában ott a számodra megfelelő kapcsolás Pt100 vagy Pt1000. Most hirtelen fejből nem tudom, hogy Pt1000-re van -e kapcsolás pl.: a MAX132 , de Pt100-ra biztos. Legfeljebb más Rref értéket kell alkalmazni. vagy a microchiptől a TC7109. Ezek az eszközök azért jók, mert erre vannak kitalálva és pl a 4 vezetékes mérésnél a vezetékhossza nem rontja a mérési eredményt.
Hello!
A PIC 10bites A/D-je, nem biztos, hogy elég lesz neked, de nem tudom mire akarod használni. (0,2°C-os felbontással, esetleg kár bele a Pt.) Ha mégis a PIC-re szeretnéd illeszteni, akkor egy jelváltót célszerű hozzá készíteni. Rajzoltam Neked egyet, igaz -30°C..200°C/0..5V-ra Ha gondolod, akkor a referenciát a PIC részére is be lehet vezetni (AN3), akkor viszont az erősítést kell levenned 0..2,5V-ra (a szumma 225k-t 112,5k-ra azaz 100k+22k poti) Linearizálni, analóg módon is lehet, de inkább progiból érdemes. Pt1000-PIC üdv! proli007
Hello!
Nem biztos, hogy ebbe a topicba belepasszol, amit írok, de azért megkérdezem. Mi a helyzet akkor, hogyha LM 334-es érzékelőt használok? Az érdekelne legjobban, hogy hogyan lehet a kontroller A/D-vel feldolgozni.
juteszembe, a kontroller referencia forrásai (-Vref és + Vref) hogyan befolyásolja a 10 bites A/D-t?
Úgy, hogy az A/D -Vref és +Vref közötti bemenő feszültséget tud mérni.
Kisebb tartományt választva a pontosság javul, mivel ugyanúgy 1024 részre osztja fel a Vref+ és Vref- közti sávot, viszont van egy minimum (a 876, 877 esetében 2V), aminek meg kell lenni a két érték között, máskülönben a felbontás egyenletessége és a többi gyári specifikáció már nem garantált.
Nagy vonalakban: Pt100-as szenzort 1 mA-es áramgenerátorral meghajtva, és a rajta eső feszültséget 26-szorosára erősítve szinte hajszálpontosan 10 mV / °C lesz a felbontás, és az elméletihez képest alig lesz eltérés a görbében (lsd. melléklet). Mivel így a kimeneti feszültség 2.6 ... 3.6 V között változik, egy kivonóval vissza lehet tolni az értékeket pl. 1 ... 2 V közé, vagy oda, ahol az A/D átalakítás referencia-tartománya van. Mindhárom funkció (áramgenerátor, erősítés, kivonás) műveleti erősítőkkel megépíthető, célszerűen kis offszet-feszültséggel (és árammal) rendelkező típust kell hozzájuk választani. A 0 ... 1 V-os skála viszont kissé nehézkes, mert vagy negatív tápfeszültséget, vagy olyan műveleti erősítőt kíván, aminek a kimeneti tartománya a 0 V-ot is magában foglalja.
Pt1000 esetében, ugyanakkora hőmérséklet-változásnál, tízszeres az ellenállás változása, vagyis 26x helyett 2.6x erősítést kell beállítani, a többi marad ugyanúgy. Más erősítési tényezőkkel is lehet persze dolgozni, csak arra ügyelni kell, hogy akármekkora árammal nem szabad a hőérzékelőt meghajtani, mert nagyobb áramok már elkezdik fűteni az ellenállást, amitől az melegszik, és csalni fog. Az 1 mA általánosan a felső határ szokott lenni. Hosszú vezetékeknél (cca. 5 m fölött) már szükséges lehet a 3-, vagy 4-vezetékes bekötés, amivel kompenzálható a vezeték ellenállása (és annak változása), erre mutat egy példát pl. ez a doksi.
Szia!
Nagyon szépen köszönöm a reagálást, szép összefoglaló! A legnagyobb gondot a szorzás és kivonás megvalósítása jelenti számomra, illetve ezen belül a kivonás. Maradnék a 3 vagy 4 vezetékes megoldásnál. A Microchip doksit tanulmányoztam és ezt a Maxim doksit is. Ahogy látom ezekben a doksikban a processzor táblát használ. Vagy csak a linearizáláshoz? Nem tudom mi jut az A/D-re.Láttam még ezt az egyszerű megoldást. Csak valamiért kicsit tartok tőle.
Megvizsgáltam az előző hozzászólásomba beszúrt utolsó linket (HobbyCNC-s oldal). Szimulátorprogrammal sem sikerült belőni normálisan, de a deszkamodell sem volt túl meggyőző (persze ez az én ügyetlenségem lehet). Kipróbáltam MCP60x IC-vel is, az már sokkal barátásgosabbnak mutatta magát.
A gyakorlatban is jobban kalibrálható volt.Kíváncsi leszek a végeredményre, ahol 4 csatornát fogok figyelni. Egyébbként kivonáshoz arra is gondoltam, hogy az a/d-t szimmetrikus bemenetként konfigurálom és a "-" bemenetet 1V-tal feljebb emelem.
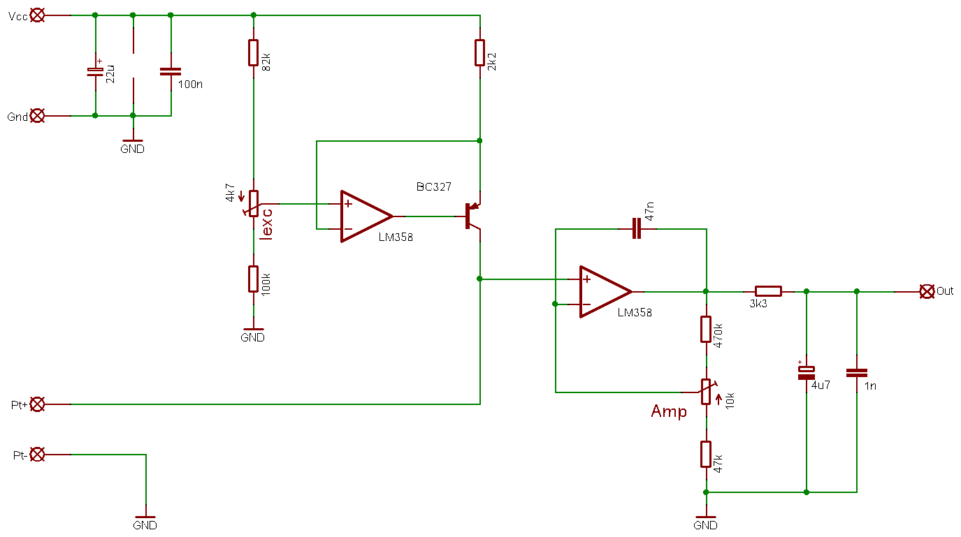
Én LM358-al kísérleteztem nemrég, a benne lévő két erősítőből az egyik az áramgenerátor meghajtására szolgál (Iexc, 1 mA), a másik pedig a kimeneti erősítést adja. Igaz, nálam kb. 4 mV / °C kellett, mert 2.096 V lesz a pozitív referencia, 0 °C-on 1.000 V a kimenet (legalábbis elvileg), így névlegesen 0.5 °C felbontásom lehet. Kíváncsiságból összeraktam, és egy másik Pt100-ast használva bemértem, gyári mérőerősítővel. A mérővezeték két méteres volt (illetve lesz is majd a végleges helyén), ezért nem variáltam a négyvezetékessel, maradt a kettő, de ahhoz képest szép lineáris lett a görbe (az erősítést még picit igazítani kell).
Ötlet van bőven, köszönöm szépen! Nekem megfelel +/- 1C fok pontosság, de lehetőleg szeretnék ez alatt maradni minnél inkább, az egyszerűség megtartása mellett.
Miért indokolt áramgenerátor használata? Ront a pontosságan egyszerű soros ellenállás használata, mely 1mA körül állítja be az áramot? (0-100fok között.) Természetesen ez precíz feszültség referenciához csatlakozhat.
Áramgenerátort végül is azért alkalmaznak, mert így az érzékelőn eső feszültség csakis az ellenállásának (azaz a hőmérsékletének) a függvénye: U = R * I, de I konstans. Kis tartományban (a tiéd annak számít), 1 °C pontossághoz szerintem akár el is hagyható, és maradhatsz annál, amit linkeltél. Megfelelő műveleti erősítővel (az MCP-k nagyn jók), és precíziós ellenállásokkal (1 %-os tűrés) dolgozva jónak kell lennie.
Köszi szépen!!!
![]() Kipróbálom. Épp ott tartok, hogy az illesztést tervezném, de az Eagle nem enged nagyobb panelt, mint néhány x néhány cm...
Ezt hívják demóverziónak
Nagyrészt azért kezdtem átállni smd-re, hogy a területlimiten belül mégiscsak több alkatrészt pakolhassak fel, átmenetileg ez még segít valamennyit.
Én meg elsősorban azért dolgozok minnél több smd-vel, hogy ne kelljen fúrni.
Kényszermegoldást alkalmaztam, megrajzoltam furatonként és azt ki tudtam tolni.
Az Eagle 5.1 teljes verzió fent van a torrenttanyán !
Avval akár A4 -es panelt is tervezhetsz ! Vagy ha küldesz rajzot megtervezem neked ! Bocs az off-ért
Kedves Kaqkk, köszi!
Apropó! Azért szerettem volna LM324-et alkalmazni, hátha jobban tolerálja az elektrosztatikus töltéseket, illetve eleve szélesebb a feszültségtartománya. De bízom benne, hogy az MCP is tartós lesz!
Hellótók!
Volna egy olyan feladatom, hogy egy pt100-as érzékelőből felépített hőmérőt kell linearizálnom. Tudna valaki abban segíteni, hogy ez a linearizálás mit takar? Hőmérséklet tartomány: 0 - 300°C Felbontás: 0,1°C
A linearizálás azt takarja, hogy a nemlineáris karakterisztikájú jellemzőt rövid szakaszon lineáris függvénnyel helyettesítjük. Pl. a dióda feszültség-áram karakterisztikája exponenciális, de feldarabolva több tartományra, közelítőleg lineárisnak vehető a tartományokon belül.
Az a 0-300°C tartomány 0,1°C pontossággal a pic beépített A/D átalakítójával nem fog menni. Az csak 10 bites, ami 1024 szintet jelent, neked meg 3000 kellene legalább. Egyes picekben van 12bites A/D, de még az is csak 4096 szint, ami a 3000-hez már jó lenne, ha a PT100 lineáris, de van olyan gyanúm, hogy ilyen széles tartományban már nem az. Talán valami külső 16 bites A/D-vel kellene próbálkozni, Microchipnek vannak ilyen átalakítói, nézz szét náluk.
Ez így oké!
Viszont, ez egy sulis feladat, tehát nem feltétlenül müködik a gyakorlatban! ![]() Elvileg számítással arra jutottam, hogy egy 15 bites A/D jó lenne (Ebbe bele vettem, h az alsó 2-3 bit nem pontos, és így lett 15!). Erre a célra pl. egy C8051F35xes kontroller jó lenne. Van benne PGA, ill 24 bites A/D. Most az a gondom, hogy az a második részfeladat, hogy egy olyan assembly programot kéne írnom, ami vissza adja a hőmérsékletet! Tehát ezt a progit egy szimulátoron kellene futtatni, és beadni neki egy feszültség értéket amire ő egy hőmérséklet értékkel válaszolna. Magának ennek a programnak az elve nem tiszta! Én arra gondoltam, h ezt és az ohm törvényt használnám fel! ohmból számolnék R-t és azt helyettesíteném be az első képletbe! Persze ezt az egészet assembly nyelven gondolom, csak így egyszerűbb leírnom ![]() Ez így működőképes?? Tüske
"Ωból számolnék R-t"
Ezt kifejtenéd bővebben? Már ne haragudj, de elég szánalmas, hogy másokkal oldatod meg a kis házidat. Fogadni mernék,h egy is szemüveges, laptopos , okostojás vagy aki mindent bemagol utána meg feszültség folyik, áram esik....Az ilyen embereket csak egy helyen képezhetik. Fogadni mernék,h a Zipiben tanultál(tanítottak).
Mielőtt valaki kiakad, csak poén volt. Egy suliba járunk és én is ezt a házit kaptam
Kedves okos csoporttársam!
Ohm => R = R0*(1 + alfa * deltaT) !! Arról meg nem tehetek, hogy ez a "képlet" nem jelent meg rendesen!
Sziasztok
A 16C770, 16C771 -ben 12 bites A/D van...
Ezek csak egyszer programozhatóak, ha jól látom.
18F2423 és társai viszont Flash memóriásak, tehát sokszor programozhatók. Úgynézem, hogy azokban van 12bites átalakító, amiknek a tipusjelzése négyjegyű (a 18F után) és 3-ra vagy 8-ra végződik.
Sziasztok
Én az MCP3550-50 -et ajánlom, ez 22 bites A/D. Egy hátránya, hogy 80ms a mintavételi ideje, (12,5 minta/sec). Nézzétek meg a microchip AN1154 és AN687 -es doksiját. Ha áramgenerátort csináltok, akkor az MCP6022-t ajánlom, annak kisebb az offsetje. |
Bejelentkezés
Hirdetés |




A legnagyobb gondot a szorzás és kivonás megvalósítása jelenti számomra, illetve ezen belül a kivonás. Maradnék a 3 vagy 4 vezetékes megoldásnál. A Microchip doksit tanulmányoztam és
A gyakorlatban is jobban kalibrálható volt.
, okostojás vagy aki mindent bemagol utána meg feszültség folyik, áram esik....




