Fórum témák
» Több friss téma |
Ez is igaz
Akkor hol a manóban van az áramkorlátozó ellenállás? Jó lenne tudni az opto tipusát.
Az ellenállás hibátlan, ráadásul negyed wattos.Az optotriak:S21ME.Bármilyen megoldás érdekel csak ne kelljen ez a transzil.Ha egy egyszerű triakos szabályzót beraknék a primer oldalra, letekerném, hogy a kimenet DC27V legyen, elektronika kuka, az meg azért nem jó szerintem, mert nem kapcsol le.Illetve nincs áramkorlát sem.Ja...és érzékeny a feszingadozásra.Zselés akkut kell tölteni.Akkuőrt rakhatok rá, ha van valami egyszerű áramkorlátra ötlet.Izzó sorosan?Túl nagy telj-ű kell.+foglalat.Egy öreg bácsikának a 4kerekűjéhez.Szóval nem fogja figyelni a töltést,ill. olcsón kellene megoldani.
hegusp
Délelött azzal kezdem, hogy átnézem jó-e a rajz.
hegusp
üdv mindenkinek a PIC16F630 ból mit lehetne készíteni kapcsolási rajz meg egyebek érdekelnének köszi a válaszokat.
Idézet: „üdv mindenkinek a PIC16F630 ból” Hogy kerültél be oda? Idézet: „mit lehetne készíteni” A "mit" azt nem készítik, hanem kérdezik. Amúgy ez nem AZ a topik! Idézet: „„üdv mindenkinek a PIC16F630 ból ” Hogy kerültél be oda?” Ez lepadlózott
Naigen, az év beszólása címre szerintem esélyes lenne
Átnéztem a NYÁK-ot, minden úgy van ahogy rajzoltam.Tehát külön a trafó működik.Viszont egy gyári triakos szabályzóval próbáltam a trafót.A következő történt:1,2A-es biztosítékkal működve kiolvadt a bizti.De nem azonnal, hanem a potit állítva két sorbakötött 12V-os 75W-os izzónál.Azután már poticsavargatás nélkül is.Beraktam egy 2,5A-es biztit.Ekkor ment megint, de a poti állítás után kiolvadt.És megint poticsavarás nélkül is.Amikor kiég a bizti elötte a trafó nagyon búg.Valami kehe lehet mégis?Pedig szabályzó nélkül leadja a feszt.És ezután izzók nélkül is próbáltam.Üresjáratban is veri a biztit.Most hogy leírtam, az jutott eszembe, hogy trafó 37VAC-t ad ki, és nem-e 24V-ról felfelé tekertem a feszt.Ebben az esetben tönkre ment volna legalább az egyik izzó.És üres kapcsoknál ez nem magyarázza, hogy olvad a bizti.
hegusp
Menetzárlat.
De még mindig nem értem az eredeti szabályzó kapcsolástechnikáját.
Sajnos én sem.Várjuk proli007 magyarázatát.Én most hallok a transilről először.Talán a 220ohm felhúzza a triak gate-jét,az optotriak meg visszahúzza nulla felé arányosan a kimenettel.A dióda mit csinál az passz.Én kivágnám ha van helyette más megoldás...
hegusp
Menetzárlat?Mi a teendő?Hogyhogy van a kimeneten 37V?Csak néhány menet zár, és a kimenet kismértékben kevesebb?Ha csak pár menet közt van zárlat,attól megnő a bemenő áram?Hát ez kuka lesz úgylátom...
hegusp
Szekunderoldali menetzárlatnál a vasmag telitődik,és megnő az áramfelvétel.
De ugyanúgy betelithet, ha a vezérlés nem jó, és semmi baja a trafónak. A trafó induktiv terhelést jelent, az árama nem a feszültség nullátmenetében szűnik meg mint egy ohm-os fogyasztónál,és ez a triac gyújtását, illetve kikapcsolását megzavarja. Lehet, hogy kihagy félperiódusnyi időt és ez éppen elég a vas egyirányú felmágneseződéséhez. Valószinű ennek a kiküszöbölésére van a transil benne.
Amig ki nem derül hogyan is van korlátozva a gate-áram a gyújtás után, addig nem lehet előrelépni. Mindenféle elektronika nélkül, ohm-os terheléssel a szekunderen is ki kellene próbálni a trafót,úgy mekkora áramot vesz fel. A primerrel esetleg sorba izzót tehetnél a próba idejére. Lényeg, hogy triak ne legyen a körbe.
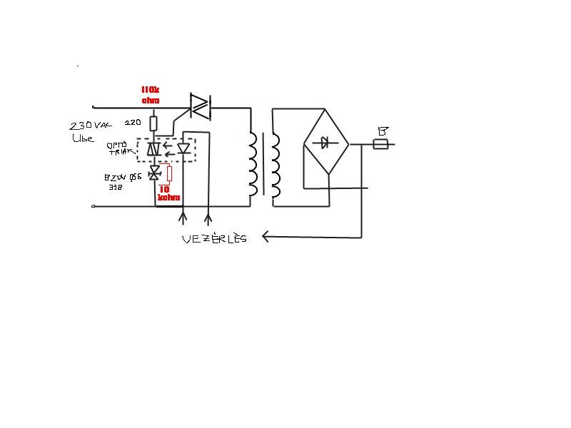
És ez mérhető?Hogyan bizonyosodok meg róla.Ha lenne egy jó trafóm akkor a képen pirosra cserélt ellenállásokkal működne a diódás változat helyett?Az értékek 10 ill 110 kohm.Vagy még kéne diac?
hegusp
A "transil", vagy helyettesitője mindenféleképp kell, és még ezzel sorba ~8.2k. A triac A1-gate közti ellenállása maradjon a 220ohm. Itt van egy diachelyettesitő rajz, a zenerek legyenek 33V-osak.
tudod én egyszerű kérdést tettem fel .ha nem tudod a válasz akkor ne kritizálj mást. ha nem tudsz segíteni akkor bölcsebb ha meg sem szólalsz.de úgy látom te sem tudsz nálam többet.köszi a segítséget.
Hello!
Na végre a jó vágányon vagytok, mert az elején még mindenki el volt varázsolva. - A diac nem egészen jó szerintem a kapcsolásba, csak a zéner. Oka, hogy a diac bekapcsol és a feszültsége visszaesik a völgyáramú könyökbe. A transil karakterisztikája a szembekapcsolt zénerrel azonos (a Diac a TRISIL karakterisztikáját valósítja meg) - Nem szükséges a két dióda, mer a két szembefordított zéner ugyan ezt a karakterisztikát valósítja meg. - Ha az áramkörnek tényleg ez a rajza ami itt van, akkor az optotriac-nak már rég az örök PN átmenetek közt a helye. Az optotriac is csak triac. Tehát ha begyújt, akkor folyik az áram ezerrel. - Az optotriac katalógus szerint nullpontkapcsolós. Tehát a nullponti áramkörnek is van minimális fogyasztása amire a Diac "begyújtana". Én is úgy látom hogy a fázistolás (azaz a helytelen gyújtási idő kiküszöbölése) miatt alkalmazták a transil diódát. - A trafó búgását - túláramot, szerintem is az egyenáramú komponens adja. Ez szépen kimágnesezi a vasat. Pont ezért szoktak illedelmes helyen, olyan kapcsolást alkalmazni induktív terhelés esetén, hogy ha a pozitív félperiódusban a Triac gyújtva van, akkor a negatív félperiódusban is gyújtva legyen. Egyszerűen szólva, a félperiódusok számának párosnak kell lenni. Ha a Triac-ot csak össze-vissza kapcsolgatjuk, ez biztos nem fog teljesülni. Én még mindig nem bízok abban, hogy a kapcsolás helyes, ha ez valaha működő berendezés volt. (Találkoztam már olyan készülékkel, ahol a nyákterven feltüntetett módon lettek volna beépítve az alkatrészek akkor a kapcsolás értelmes lett volna, de nem úgy volt kialakítva. Hogy ki bírálta felül a dolgot és milyen megfontolásból az előttem rejtély maradt. Ráadásul még az alkatrészek száma, tehát a költség sem csökkent..) A Gate áramot korlátozó ellenállásnak 230V-on már elég tisztes teljesítményűnek kell lennie. (6..8W) Nem lehet, hogy valahol ott kucorodik, a drótok körül, csak nem felismerhető? Vagy valaki már előzőleg "okosan" kipattintotta onnan? Esetleg egy árulkodó csavarhely..kosznyom..? üdv! proli007
Segítséget kérnék tőletek . Kombi kazánnak elromlott a vezérlő elektronikája van benne egy tranzisztor
2sc32725 nem találok róla semmit azt se hogy mivel lehet helyettesíteni várom a válaszaitokat . így néz ki a kazán Egy ilyen
A tranyóról és a panelről rakj inkább képet fel. Gyanús nekem a száma, 2SC sorozatból 5 számjegyessel nem találkoztam még.
Üdv mindenkinek!
Az alábbi alkatrész egy hall-os nyomógomb. Sajnos el van törve, van valakinek ötlete, hogy mivel lehetne helyettesíteni(és az hol szerezhető be)? A méretei: az alap 15 x 15mm, 25mm magas. Idézet: „mivel lehetne helyettesíteni” Régi (talán PC előtti) billentyűzetből.
Megpróbálom lefényképezni mindkét oldalát, hogy látható legyen a vonalvezetés.Ami meg nem látszik, azt kimérem újra.Vagy videózzam?Na majd meglátjuk...
hegusp
Sziasztok!
A régi kacatjaim közül előkerült két IC típus, amelyeknek sehol sem találom az adatlapját. 1. Az egyiken S5 081 jelzés látható, egy 8 kivezetéses, DIL tokozásúról van szó. 2. A másik CIC5107AE jelzésű, egy 40 kivezetésű IC. Ez valami ICL7107 klón lenne, és ha az, akkor vajon kompatibilis-e a lábkiosztása a 7107-tel? Előre is köszönöm, ha reagál valaki.
sziaasztok!
van egy erősítőtervrajzom és a tranzisztorok bekötésében nem vagyok biztos, a beültetési rajz meg tele van hibával uh. nem szeretnék tábortüzet a szobában . 2 db pnp és 2db npn darlington tranyó van. Úgy gondoltam, hogy az npn kollektora jön a + tápfeszre, az emittere pedig a hangszóróra, a pnp emittere a hangszóróra és a kollektora a - tápfeszre, ugyanez a másik oldalon. Jó lesz így? Köszi a segítséget!
Hello!
Ebből az ég világon nem látok semmit.. vagy vak vagyok, ami igaz is, de ennyire? üdv! proli007
Az ígért képek...A hiányzó alkatrész a transzil ami rövidzár.Látszik az SMD ellenállás is.Van még 2-3 kép mindjárt jön az is.
hegusp
X1-X2 betáp:230V,X3-x8 szabályzott fesz trafó primerje, x5-x6ról egy ellenálláson át megy a kis graetzre,egyenirányított oldalon 9VDC van.Csak azt nem értem miért van összekötve x2-x5tel.Vagyis a primer egyik vége a 9-10V-os szekunder végével?
Hello!
- Hát én nem úgy látom, hogy a Transil a 230V-ról megy a Gate-re, hanem az A2 elektródáról, ahogy gondoltam... - És biztos vagy abban, hogy most minden csatlakozó oda megy mint lánykorában? (X2-X5) (Ez így PC-ről nézve, baromi nehéz, mert a felület szereltek miatt nehéz a tájékozódás.) üdv! proli007
Tényleg.Ezt a bakit.
Szervízből vettem egy BZW06-ot.Hát ez nem transzil dióda. Pedig a száma ugyanaz.Most rendelek Pestről egy igazit.Csak ebben bízom.Amit mex írt helyettesítő diódát, BZW55-B2V7 az 55V-os nyitófesz-ű?Na mostmár tudjuk, hogy hova is van kötve ez a dióda.Akkor hogy is működik ez a triakos rész?A csatik jó helyen vannak.hegusp |
Bejelentkezés
Hirdetés |














Pedig a száma ugyanaz.Most rendelek Pestről egy igazit.Csak ebben bízom.Amit mex írt helyettesítő diódát, BZW55-B2V7 az 55V-os nyitófesz-ű?Na mostmár tudjuk, hogy hova is van kötve ez a dióda.Akkor hogy is működik ez a triakos rész?A csatik jó helyen vannak.




