Fórum témák
» Több friss téma |
Mielőtt kérdezel, a következő két dolgot ellenőrizd!
I. A helyes tápfeszültségek megléte.
II. A kimeneten van-e egyenfeszültség.
Élesztés.
Köszönöm a linkeket, bár két esetnél nem többször fordult elő, hogy leoldja a fí-relét, és/vagy a kismegszakítót.
Jobbára aggaszt, hogy mi miatt dorombol a trafó?
Még mindig aggaszt, hogy mi miatt dorombol a trafó? Tegnap éjszaka még játszottam vele egy kicsit, mert a poti hiba miatt, maceráztam a hangerő beállításon. De ez most nem lényeg, és nem ide vágó téma.
Mivel nem tudom finoman beállítani a tv vonal szintű (scart) kimenetéhez az optimális hangerőt, ezért a fejhallgató kimenetéről vezéreltem meg. Fura jelenség lépett fel, arról a megtáplálásról gerjedt. A gerjedés okára rá jöttem és elhárítottam, de észre vettem, hogy mikor a földhurok miatt búgott, a trafó is jobban dorombolt. Van ezeken az áramkörökön (TDA7294) egy stby és mut. funkció. Bár ennél az áramkörnél más megoldással van kialakítva. Lényeg, hogy ha készenlétben van a készülék a trafó akkor is dorombol. Ekkor többszöri alkalommal ki és bekapcsoltam, de a készüléket nem kapcsoltam fel st.by-ból. Ekkor, a többszöri ki/be kapcsolás során, elhallgatott a trafó, de ha a készüléket felkapcsoltam st.by-ból, ismét "muzsikált" a trafó. A készülék jelen pillanatban is üzemel, szinte a nap 24 órájából 15-20 órát folyamatosan megy. Semmi hibát nem hoz. De engem akkor is aggaszt ez a dorombolás, mert egész biztosra tudom, hogy valami nem ok, valami zavar okozza, csak azt nem tudom, mi?! Aki érdemben tud segíteni, kérem tegye meg. Előre is köszönöm!
Szia! Köszönöm a gyors és részletes választ!
Igy már le merem szitázni a nyákot egy próbára! Kiváncsi vagyok milyen lehet. Köszönöm!
Szia! Milyen tápot használsz hozzá? Talán kapcsolási rajz alapján tudok segíteni! Tedd fel a kapcsolásokat vagy küld e-mailben a thecyrus@vipmail.hu címre.
Ha tudok segítek!
Heló
Az lenne a kérdésem a nagyérdeműhöz hogy valaki csinálta már meg e ezt a kapcsolást? Bővebben: Link Elvileg A osztályban működik és 5W os! Tud róla valaki valamit? Köszönöm a válaszokat heló
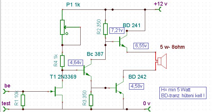
Milyen kapcsolás az, ami a hangsugárzón DC-t "küld" keresztül?
Szia!
A giant elektromiktól rendeltem mint a trafót mind az áramkört készre szerelve. Az áramkör kapcsolása nincs meg, de TDA7294. Bár nem egy szokott konstrukció, és ez rögtön kicsit gyanakvóvá tett, hogy a némítás és st.by nem rövidre zárással történik testre, hanem egy tápágat szakít meg.!? A panelről meg nem készítettem kapcsolási rajzot, de tervemben van lekérni tőlük. De egy vázlati blokksémát készíthetek, de semmi ördöngösség. Táp áganként 30000uf/63V, 2x10000uf a gréchez, a lehető legrövidebb vezeték a trafó és gréc között, gréc és konik egy panelen, 1-1 koni 10000uf/63V a panelen. Lényegében ennyi. Mellékelek képeket.
És így néz ki összerakva.
Sajna elég gyér képminőség!
És ha kicsatoló kondit rak be? Bár kicsit számolgatós a dolog.
Nagyon nem tetszik nekem ez a kapcsolás! kicsit olyan hiányos nem? Nem vagyok egy nagy műszerész, de akkor is furcsállom a végfokozatot! Valahogy nem jól állnak azok a kompementer tranzisztorok, és különös, hogy csak a hangszórón kérészül kapcsolódik a két tranyó. Lennie kéne ott két bivaly teljesítményű, kis értékű (pár ohmos, esetleg tized ohmos) ellenállásnak nem? Ez így tényleg dc-t hajt át a hangszórón, az pedig füst gép!
Hol vannak benne a magas és gyors szűrések! Egy hasonló erősítőmnek csak akkor szünt meg a búgása mikor oldalanként betettem 1-1 100n 100v os kondit!
Hát az valóban nincs benne, és oly szépen meg is feledkeztem róluk.
De azt azért kiemelném, hogy nem az erősítő búg, hanem a trafó egy kicsit. Ha poti van benne, akkor a hálózati és jelföldet a kistápfeszültségű földdel össze kell kötnöm, hogy ne legyen földhurok, de most poti nélkül meg, (két trimer bemenet szabályzó van benne alapból) nem kell összekötni. Ha a gyors szűrést teszek be akkor megszűnik a trafó berregése is?
Kassz nagyon!
Hmmm.... Arra nem vennék mérget! Mekkora trafó ez? VA gondolok! És mekkora az erősítő teljesítménye?
Az erősítő és a táp közös földponton van?
A nem felátitatott rubrikák csatlakozók? Kapcsolási rajzod van róla?
Bár ennek fele is elég lenne nekem, de tutkó kis tápegység, összerakom én is! :yes:
A trafó berregése egész biztos nem fog megszűnni attól, hogy egy szűrkondit beépítesz bárhová is.
A trafó talán rosszul van összerakva, vagy rossz minőségű anyagból van, vagy túl van gerjesztve, vagy túl nagy áramfelvétel van róla, vagy akármi más baja is lehet. Vagy ez mind együtt.
Nos!
A trafó 150VA (Ez nem egészen egyező a W-al úgy tudom. Vagy ez egy új hülye divat teljesítmény értéket megadni?) Az erősítő csendes! Nincs jel, nincs búgás. Egy szar bányászott nyitott poti szívatott napokon át, de kiszedtem belőle. Az erősítő mint már mondtam TDA7294-re épül. 6ohm-mal terhelve, 38V-tal tápláva. (Természetesen szimmetrikusan) Kb 50-60W-ra saccolom a kimeneti teljesítményt. Az előbbiekben írtam, az erősítő közös földön van, de potival a hálózati földre rá kellett kötnöm, mert akkor búgott.
Upsssss..... Most jutott eszembe! Igaz ez toroidra nem biztos hogy igaz, de én lemezes trafókat használok és tekercslés után mindig lakkfürdőbe vannak mártva.
Anélkül sajnos azok búgni is fognak!
A trafó tuti nem rossz! Előzőekben már azt is írtam, hogy mikor csak bordán volt, és a tápegyég szerűség, 1-1 10000u-s kondi, és egy bohöm gréc volt, akkor nem berregett.
arra gondolok én is, hogy túl van terhelve a milliom kondi miatt, és valami zavar lép fel. Most viszont lépnem kell, később leszek ismét.
Erősítőd nem melegszik nagyon? Nyugalmi árama mennyi? Mert lehet, hogy gerjed a végfokod, és állandóan felvesz akár 1-2A-t is.
Én ilyen trafókat szoktam gyártatni!
A képen pl egy +-27 V 160 W és +- 12V 1A feszek vannak rajta és egy hidalt TDA7994 hajt meg áram esés nélkül! a 12V pl előerősítő es auto power off hoz használom.
Szia
Mennyiért tekercselik a trafókat? Esetleg honlapjuk van?
Heló
Először is köszönöm a választ! Akkor ha az a kapcsolás nem jó, akkor esetleg tudna valaki olyan kapcsolást ami 5-10W os és A osztályban működik? Sehol nem találtam másikat ami jó is! Köszi heló
Sziasztok
A TDA2616 adatlapján lévő asszimetrikus táppal való kapcsolást szeretném megépíteni és az lenne a kérdésem hogy a MUTE-nek milyen feszültséget kell adnom? Válaszaitokat előre is köszönöm
Szia! A trafókat az egyik partner cégem készíti az én terveim és igényeim alapján és kizárólag rajtam keresztül lehet megvásárolni! Mivel ez még kisérleti jellegel történt a gyártás még pontos árat nem tudok mondani.
Kezdetben 2 méretben készül majd 150W és 300W os mindkét esetben szabadon választható a feszültség mert árbában nincs külömbség csak teljesítményben. illetve kérhető majd álló illetve fekvő tipusban. pl 2x35 V 150W vagy bármilyen feszültség vagy 2x35 V 300W vagy bármilyen feszültség A honlapot közlöm pár napon belül ha kész a minősítés is hozzá! ui: ha megadod az elérhetőséged küldök ajánlatot is róla csak írd le hány Volt legyen milyen teljesítménnyel.
Csak nagy általánosságban kérdeztem, nem nagyon találkoztam még EI trafó gyártással. Mindenhol toroid trafókat tekernek, kíváncsi lettem volna, hogy mennyivel olcsóbb.
szia!
Azt hiszem itt az oldalon is van egy 10W-os A osztályú erősítő. Bővebben: Link Nem tudom láttad-e már.
Heló
köszi, de ezt láttam, valami egyszerűbb kéne még kevesebb alkatrésszel! mint amit én tettem be az előző oldalon, csak arra azt írták hogy nem oké! |
Bejelentkezés
Hirdetés |











kicsit olyan hiányos nem?






