Fórum témák
» Több friss téma |
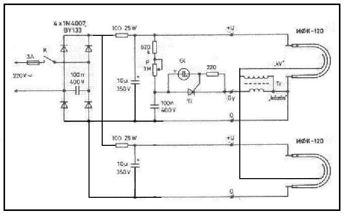
Sziasztok még uj vagyok itt ha valaki nagyonb ért az áramkörökhöz az tud nekem segíteni. Szal építek egy strobit amiben van egy 100Ohm 25W-os ellenállás és amikor a boltba bementem venni hülyének néztek
és azt mondták el van irva az 2.5W-os. Megkérdeztem egy két elektrós ismerős és az egyik azt mondta h kell oda a másik azt h nem de volt aki azt mondta h tök mind1 h milyen csak legyen ott. Én azon gondolkoztam hogy beteszek egy 2.5W-osat max leolvad. Mellékeltem egy rajzot is és aki nagyon ért hozzá az mondja már meg hogy mi kell oda!!! válaszotokat előre is köszönöm ja a djgeorge18@freemail.hu ra irjatok
Abban a pozícióban impulzusra van (erősen) igénybevéve, úgyhogy nem véletlenül írtak 25W-ot.
Amúgy lehet, hogy régi típusú 2-3W-os huzalellenállás simán elviszi.
még egy párkérdésem van!!! A glimmlámpa helyére beteszek egy 80W-os fénycsőgyujtóból kibelelt Glimmet az jó lessz oda??? 1Mohm-os potit miből tudok kibelelni??? sztem beteszek oda egy 25Wos ellenállást remélem nem lessz semmi jah meg a tirisztort nem találtam és helyetesítőt tettem be. Na az uccsó kérdés mivel hogy két csővel fogom csinálni és az egyik a trafóról kapja a gyujtófeszt a másik a trafó előtt a a tirisztor Katódjáról ebben az esetben is egyszerre sülnek ki???
Azért ezt nem úszod meg ennyivel! 2 cső 2x annyi energia! (gondolom dupla fényerőt akarsz).
A tirisztor katódról sosem fog gyújtani, akkor nem kellene a trafó: ennek szekunderén 1-2kV-os impulzus van! Viszont van esély rá, hogy mind2 csövet be fogja gyújtani. F-cső starter glimm is jó lehet, bár abban bimetall van, de itt nem hinném, hogy felmelegedne. (bajt nem csinálhat, csak néha kihagy esetleg...)
Nekem is van építve hasonló! Kell oda az ellenállat! méghozzá nagy power! Nekem 100 Ohm 10W van úgyhogy kettő sorba és a két soros párhuzamosan! És egy 12 cmes venti hűti, és IFK 120as csővel megy. Nagyon fasza, csak ezeréve csináltam 8adikban és fadoboz meg wartburg foncsor, szal ultra gázul néz ki, de a mai napig működik! pedig annak már 10 éve
![]() szóval kell oda rendesen teljesítmény ellenállás. Lehet kapni ilyen 10Wos remix ellenállást piros színű elfekvő készletből itt ott tuti van... vagy a RETnél 100 Ohm 17W 210 Ft sok sikert! üdv
Szia!
Én is egy hasonlót építettem. Az az ellenállás kell oda! Nélküle levágja a biztosítékot. Én úgy oldottam meg, hogy több jóval nagyobb ellennállású 5W-os jószágot párhuzamosan raktam. Én 20W-ot pakoltam rá de még így is nagyon forró. Szerintem még a 25W is rendesen fűteni fog. Én memória hűtő bordát ragasztottam mindegyik ellennállásra és úgy egy kicsit javult a helyzet. A glim lámpa jó a fénycső gyújtóból is. Amikor a 100n-es 400V-os kondi feltölt 100V körüli feszültségre akkor fog áthúzni a glimm és ez begyújtja majd a tirisztort. Tehát ezzel csak a villanási sebességet állítod. Ha két csővet raksz rá az eléggé necces feladat. Nagyobb kondik kellenek! A kondik értékét elég körülményes megválasztani. Ha kicsik akkor halványat fog villanni, ha nagy akkor meg hamar tönkremennek a csövek. Na meg nem biztos, hogy mind a 2 csövet be fogja gyújtani a trafó. Ha mindenképpen 2 csövet akarsz meghajtani akkor inkább alakítsd át a kapcsot úgy, hogy ne a glimm vezérelje a tirisztort, hanem kívülről tudjál neki gyújtó impulzust adni. Ha jól emléxem ennek a cikknek a végén vannak erre instrukciók is.
ezeken már túl léptem mivel a kapcsrajzon az van h az elko 350-380ig én 400asat
vettem oda remélem jó lessz ha nem megy akkor egy csövet kiszedek és elteszem emlékbe a cikk végén tényleg van hangfrekvenciás vezérlés is de azt nem tom h a kb 1:1 áttételű biztonsági tekercs mégis hány menetes legyen mert gondolom oda nem elég 100menet(tekercsenként). Az ellenállás van egy 100OHM 17W os ellenállásomfehér téglalap alakú nem tom h megteszi-e ha ezt teszem be bordát tegyek rá??? És ha nem jó tönkrevágja az elektronikát??? A tükröt deréxögben vágtam le tehát nagy teret fog (remélem villantani) már csak azt nem tudom hogy honnan lomizzak 1MOhmos potit vagy ha trimmert teszek oda akkor mi legyen a csavarókája . Ja még valami a rajz három csőhöz van tervezve vagyis ez van a leirásban.+1 kép az ellenállásról sztetek ez jó lessz???mert ha igen akor nem keresek 25Wosat (már csak az a baj h ilyen csöveket nem tudok szerezni többet helyetesíteni kéne vmivel )
Nem muszály 1Mohm-os poti oda. szerintem rakj be egy 1Mohm-os trimmert, meg egy párszáz kilós potit. Az 1Mohmos trimmert úgy lődd be, hogy jó gyorsan villogjon (kb 30hz) akkor a sima potival meg csak lassítani tudod majd a villogást. Amúgy trimmerre is lehet kapni ilyen kis kivezetés bigyuszkát
![]() Az hogy elég lesz e a 17W? lehet... Ez függ a villogás frekvenciájától és a kondik méretétől.
Megcsináltam működik bár a glimm helyett jobb lenne egy DIAK sztem azt teszek be oda mert villan vagy 10et és vár egy fél percet majd ujra 10 villanás a 17W-nál jóval több kell oda sztem 2sorosan és 2párhuzamosan mert magába füstöl mint a háborodás. egy 500kOHMos poti elég lenne a trimmer után??? jah meg fennt irtátok hogy a másik cső lehet hogy bevillan a tirisztor katódjáról az nem nyert mert nem kap gyujtófeszültséget. Más már igazán nincs. Mire mennék én nélkületek...
most próbáltam a 25W helyett egy 150OHM 40Wos hűtőizzó is megteszi és ez nem melegszik bár az elektronikát át kell alakítani. Ja ha 100OHM 17Wos ellenállást kettőt sorba és kettőt párhuzamosan kötök akkor az ellenállás is és a teljesítmény is a duplája lessz??? és a 200Ohm az nem lessz sok oda???
Tucc nekem képet küldeni a villanócsőről??? Hol tudok olyat venni és mennyibe??? Ja és a legfontosabb hány wattos?
heló!
szeritem vegyél a HQ video-tól 50W-os ellenállást kb 700Ft, ami fém tukozású, és simán felcsavarozod egy hűtőbordára, a bordára meg venti. Szerintem egy ideig nem lenne vele gondod ![]() Jah, és a replusz képlet ![]() R1XR2 per R1+R2. ezzel a párhuzamosan kötött ellenállások eredőjét tudod kiszámolni. a teljesítmény meg összeadódik.
Ha 100ohmokat kettőt sorba kötsz az 200ohm.Ha ebből az egységből kettőt párhuzamosan kötsz, az ismét 100ohm lesz!
Én írtam, hogy a tirisztor katódról nem fog begyújtani... nézted a rajzomat? sztem a 2 gyújtószál összekötve be tud gyújtani mid2 cső. (ha mégsem, akkor a trafóból is kettő kell)
Szerintem is be tud gyújtani 1 trafóval a 2 cső.
Az én strobimnál mindkét félhullámban egy-egy 100µF töltődik 68ohm/25W-on keresztül, és elég melegek. A két kondi sorosan kb. 640V és 50uF, ez durran át a csövön. A 68ohm/25W előt 270ohm/7W volt benne és olyan meleg volt, hogy a filctollam megolvadt rajta. Ja, és érdemes beónozni (pákával) a vezetékeket, mert ott dörögnek az amperek.
Képet sajna nem tudok adni... meg hát sokra nem mégy vele egy u alakú nagyjából 4 cm magas cső 3 lába van. Szegeden a Szatelben vettem 60Ws-osat nemolyan rég (az ifk 120 az 120Ws) 809 Ft volt az ára
üdv
Bevan ónozva az volt az első lépés és szerintem maradok a hűtő égő mellett 40W 100OHM-os és nem melexik fel bár... ki tudja hogy meddig huzná próbának megtenné.
sztem a két cső begyujt egy trafóról és ha beteszek egy hűtőizzót mint ahogy próbáltam (nem melexik) és a 350 es kondi helyett 400Voltos van bennt tehát az tuti hogy jó jah a 350es kondi a 400Nanosat tölti sztem maz fölösleges oda mert az csak a gyujtást puffereli. Megpróbálom az én verziómat és utána (ha nem vesztek semmit) akkor átlépek a te verziódra bár a NYÁK-ot át kell akkor alakítani.jah irtátok hogy az egy Mohmos trimmerrel állítsak be egy 30HZ-es villogást és egy másik potival vezéreljem a villogást (csak lassítani tudom a villogást) vettem oda egy 500Kilosat jah és akkor azt ugy kössem be mint a trimmert(mármint sorba a trimmel és a két lábat mármint az egyik lábat kössem a csuszkára és az mennyen a trimmernek arra a lábára ami a kondi felé megy
??? És akkor már csak az maradt hogy a maradt láb a kondihoz menyen. Legalább muter megvan nyugodva hogy működik
tévedtem mert nem gyujt be egy trafóról. Ha a gyujtást átkábelezem hogy mindkettőre menjen akkor a második villan tehát két trafóval lessz. Így egy csővel is naon állat.
Tud valaki mutatni egy olyan villanócsöves stroboszkóp rajzot, aminek a villogását lehet gyorsítani, és lassítani?
Emberedre találtál pont most fejeztem be de én hangcsúcsra állítom a villanásokat az első oldalon van a rajz bár én módosítottam mert nem minden anyag kapható
naon jó lett a strobi bár a lkét csövet rézvezetékkel áttekertem és két trafóval löketem meg az ellenállásra borda ment egy PC ventivel. Már csak az a kérdésem hogy ha nagyobb fényt akarok akkor az elko-t vagy vagy a kondit cseréljem nagyobbramert egy csővel nagyott villan de ugy terveztem a dobozt hogy két cső lessz benne
Előző hsz-ban lerajzoltam: 2 kondi kell, így midegyik cső a sajátját sütögeti, így nem gond, ha nem egyformák.
semmiféleképpen nem lenne jó mert a tirisztor és a glim dolgozik össze és ugy sül ki ha a másikban nincs jelen a két eszköz akkor nem fog kisülni de sikerült megoldani a dolgot egy trafó nem gyujtotta be de a két csőhöz két trafó az igen bár a második trafónál csak 20menet van a vasmagon mert nem gyujt az első cső jah és az első csövet áttekertem rézkábellel mert nem akarta az igazat. Az ellenállás nem melexik így annyira. Már csak az elkót kell kicserélni nagyobbra jah azt irta a kapcsrajz h elkónként +33µF akkor most oda egy 43µF 500Voltos mehet nem??? Már csak az a gáz h a multkor fáradtan kezdtem el csinálni és a csavarnyúzót alattafelejtettem. Cép kis tüzijáték volt. Már csak nagyobbat kéne villannia. Jah a hangvezérlést akaorm még megcsinálni és azt irja h kell oda egy 1:1 áttételű trafó. Olyat honnan tudok szerezni vagy hogy tudok csinálni???
Itt a msáik oldal is nézd már át nekem mert nem igazán értem!!!
Hello!
A kapcsoláshoz milyen trigger kell? H11L1M (FAI) OPTOCOUPLER SCHMITT TRIGGER-OUT 7.5kV ->ez jó hozzá? Vagy honnan lehet beszerezni megfelelőt?
Van nékem egy kapcsolás, ami a boltos szerint jó lehet, csak az egyik alkatrész... (a képen pirossal)
a kérdés: mi az az alkatrész?? szerintem EX1588 CB3, de a boltos szerint az nem létezik
Ha fénycsőgyujtóból szedted a glimmet, akkor ne csodálkozz azon, hogy szakaszosan üzemel!
Az a glimm nem alkalmas ide! Van benne egy bimetál, amit a begyujtott glimm fűt, egy idő után rövidrezárja önmagát, mindaddíg, amíg ki nem hül. :yes:
Én már megcsináltam a strobit még egy-két dolog kell hozzá és fullra kész. Szal a trafó(kat) házilag is meglehet csinálni de a legeccerűbb ha bemész egy 100Ft-os boltba és veszel elemes gázgyujtót nem drága de az impulzustrafó benne van nekem ebből kettő kellett. Ha ezt a kapcsolást csinálod akkor a 7kV az sok neki ez a trafó 1.5kVoltot ad le. Szal ezt a trafót így a legeccerűbb beszerezni sztem másik strobihoz is jó!!!
Ez a glimm a nincs ló megteszi a szamár alapon jött elég szépen kihagyott bár azóta sikerült beszerezni és szépen húzza az ívet
Az a bekarikázott objektum egy dióda lenne és a trafó helyére jó az amit az előzőekben leirtem az 100 h kisüti a csövet. csak kérdéses h váltóáramon fog e működni. Jó tanács ha ezt nem kezdted el akkor hagyad csináld azt amit én megcsináltam én is innen kaptam segíccséget olvasd végig miket irtak vagy nyugodtan kérdezz. Ja sztem CB3 az a helyetesítője
|
Bejelentkezés
Hirdetés |




és azt mondták el van irva az 2.5W-os. Megkérdeztem egy két elektrós ismerős és az egyik azt mondta h kell oda a másik azt h nem de volt aki azt mondta h tök mind1 h milyen csak legyen ott. Én azon gondolkoztam hogy beteszek egy 2.5W-osat max leolvad. Mellékeltem egy rajzot is és aki nagyon ért hozzá az mondja már meg hogy mi kell oda!!! válaszotokat előre is köszönöm ja a djgeorge18@freemail.hu ra irjatok 

) 


