Fórum témák

» Több friss téma
Fórum » Ni-Cd akkumulátor töltése
 
Témaindító: Ricsa, idő: Feb 11, 2007
Témakörök:
Lapozás: OK   4 / 12
(#) Novak válasza Georgee hozzászólására (») Ápr 11, 2009 /
 
Egy darab ellenállással és aktív elem nélkül a konstans árammal való töltést nem lehet megoldani!
Használj 7805-tel felépített áramgenerátort. Olcsóbb és egyszerűbb megoldás nincsen.
(#) proli007 válasza Georgee hozzászólására (») Ápr 11, 2009 /
 
Hello!
Idézet:
„Egy darab ellenállással és aktív elem nélkül a konstans árammal való töltést nem lehet megoldani!”

Ez bizony igaz! De a javasolt megoldás már nem jó. Mert a 7805-el készült áramgenerátornak olyan nagy lenne a maradék feszültsége (7V), hogy soha fel nem töltené az aksit.
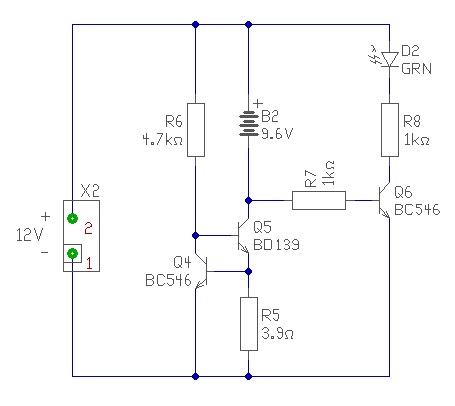
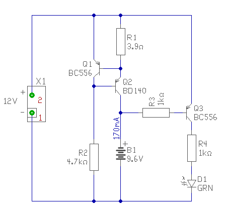
Tehát viszonylag kis maradék feszültségű megoldásra van szükség. Rajzoltam neked egy egyszerű kis kapcsolást. ha ezt megépíted, akkor kb. 11V töltési feszültségig az áram állandóan 170mA lesz. A töltés alatt a Led jelez, míg a töltőáram vissza nem esik 100mA alá.
üdv! proli007
(#) Georgee válasza proli007 hozzászólására (») Ápr 11, 2009 /
 
Hello, köszönöm a segítséget
BD243-as tranzisztorom van az is jó lessz?
(#) proli007 válasza Georgee hozzászólására (») Ápr 11, 2009 /
 
Hello!
A BD243 NPN ha jól emlékszem. Azzal is meg lehet oldani, csak akkor minden tranyónak NPN-nek kell lenni, és az aksit, a tápfeszt + Led-et meg kell fordítani.
üdv! proli007
(#) Georgee válasza proli007 hozzászólására (») Ápr 11, 2009 /
 
Lehet, hogy NPN most néztem bele a dobozomba, ezt találtam benne. De majd holnap felforgatom az alkatrész gyüjteményemet
(#) proli007 válasza Georgee hozzászólására (») Ápr 12, 2009 /
 
Hello!
Nem kell felforgatni..
Azzal is megoldható, mint írtam. De ne feledd, az alapvetően, csak az áramot korlátozza. És hozzávetőlegesen akkor nem tölti túl az aksit, ha a feszültség tényleg 12V. Tehát alapból ez tényleg csak egy áramgenerátor (szerű).
üdv! proli007
(#) Novak válasza proli007 hozzászólására (») Ápr 12, 2009 /
 
Én modellezésben évek óta 7805-össel épített áramgenerátoros töltővel töltöm az akkuimat, van olyan aksim ami már 4 éve kifogástalanul bírja a strapát.
Van 4,8 V-os pakktól kezdve 12 V-osig szinte minden, és mindegyiket ugyan azzal a töltővel töltöm (18 V-os bemenőfeszültséggel). Mindegyiket teljesen jól feltölti.
De nyilván kisebb disszipációval jár az általad csatolt kapcsolás. Csak gondoltam megemlítem a 7805 is szépen üzemel, nem kell tőle félni.
(#) proli007 válasza Novak hozzászólására (») Ápr 13, 2009 /
 
Hello!
Nem a 7805-el van baj, hanem hogy 8 cella van, és 12V feszültség. 1,45V töltési végfeszültséget számolva, ez 11,6V. Még így is kevésnek tűnik a 12V.
üdv! proli007
(#) Georgee válasza proli007 hozzászólására (») Ápr 14, 2009 /
 
Van egy állítható kimenő feszültségű adapterem, 9 és 12v a vége, ha 12v voltot adok az akku pakkra 9.6v, akkor nem lessz semmi baj? Még annyit szeretnék kérdezni, hogy mire figyeljek (az akksikhoz nem igazán értek)

Az eddigi segítségedet nagyon köszönöm
(#) proli007 válasza Georgee hozzászólására (») Ápr 14, 2009 /
 
Hello!
- Ezzel a kapcsolással, nem 12V-ot adsz az akkupakkra, hanem 170mA töltőáramot.
- A 9,6V az a nyolc cella névleges soros feszültsége. (8*1,2V=9,6V). Töltés közben a cellafeszültsége nő. Így amint írtam, a 12V inkább kevés mint sok. Töltés kezdetén a cellafeszültsége hamar felmegy 1,3V-ra (10,4V), majd a töltés végéig kb. 1,45..1,5V-ra (11,6..12V).
- A követendő, hogy a töltés előtt a cellák egyformán ki legyenek sütve 1V-ra (8V). (Az azonos cella kisütést, itt elég nehéz elérni, mert a pakk gondolom egyben van) A kisütés, azért kell, mert a NiCd celláknak van memória effektusuk. Tehát ha a cellák félig vannak feltöltve, és innen töltöd "tovább", a következő kisütésnél már csak a fele kapacitást adják le.
- MIvel az aksit állandó árammal töltöd, azt időre kell végrehajtani. Ha a cellákat névleges kapacitásuk 1/10-el szeretnéd tölteni (1700mAh kapacitás és 170mA töltés), akkor a töltés idő 10 óra lenne. De mivel a cellák hatásfoka nem 100%, ezért 12..13 órát kell töltened. Közben figyelni, hogy a cella hőmérséklete ne haladja meg a 40..42fokot.
- Az áramgenerátorba tettem egy Led diódát, az jelezni fogja, hogy a töltés vége közeledik, azaz ha a töltőáram már kezd lecsökkenni (mert a töltési feszültség közelíti a 12V-ot, így az áram csökkenni fog). A Led nem határozottan, hanem folyamatosan fog kialudni. Meg kell figyelni, hogy ez, hány óra alatt jön létre, mert információt adhat az aksi tényleges kapacitásáról. (minél később annál jobb)
- Meg kell mérni az adapter kimenő feszültségét, hogy amit beállítasz, tényleg azt adja-e le. Terheletlenül és terhelve (töltés közben) 12V-van, akkor az adapter stabilizált. Ha nem, akkor is lehet az áramgenerátorral tölteni, de a Led nem biztos, hogy jókor fog jelezni. És ebben az esetben, tényleg szigorúan figyelni kell a töltés időt. (persze az adapter feszültsége,csak akkor jó, ha a feszültség töltés közben nem esik 12V alá)
Nem komplikát ám ez, csak annak tűnik!
üdv! proli007
(#) Krisz03 válasza proli007 hozzászólására (») Ápr 14, 2009 /
 
Hali!

Olvasgatom itt az értekezéseiteket, és ezen írásod alapján én azt a következtetést vonom le, hogy ez az áramkör ugyanazt csinálja, mint ha labortápról tölteném beállított végveszültségig, áramkorláttal az akkukat. Jól értelmezem?
Vannak gyengélkedő aksijaim, amiket már nem képes megfelelően tölteni az inteligens töltőm, ezért kettesével (néha egyesével) labortápról töltöm, két sorbakötött aksi esetén 3.1-3.2V-ig meghatározott árammal.
Nem tudom a Te áramköröd lekapcsol-e, de ugye a labortápos töltés nem, hanem beáll feszgenerátorra. Ezért is használok ezekhez az akkukhoz időkapcsolós órát.
(#) proli007 válasza Krisz03 hozzászólására (») Ápr 14, 2009 /
 
Hello!
Jól érted, de itt csak egy áramgenerátor volt a téma, mert egy ellenállásból indult ki. Semmi lekapcsolás.. de a töltési idő taglalásából látható is.
üdv! proli007
(#) Georgee válasza proli007 hozzászólására (») Ápr 15, 2009 /
 
Köszi az infót, ebből is tanultam . A kérdésem még az lenne, hogy amit feltöltöttél kapcsolást, ha a led helyére relét tennék és kész a töltés a relé lekapcsolná a tápot az akkuról, ez megoldható?
(#) proli007 válasza Georgee hozzászólására (») Ápr 15, 2009 /
 
Hello!
- Nem vagyok biztos, hogy ilyen könnyen meg lehet úszni a dolgot. De próbáld ki, semmit nem veszíthetsz. De előtte szerezzél tapasztalatot, a töltési időről... Tehát töltsd fel az aksit, mérd meg, majd hasonlítsd össze a Led-el (relével). A relének valószínűleg több áram kell, mint a Led-nek.
- De akkor a Led-et működtető tranyó kollektora és emittere közé, egy nyomógombot tegyél, mert a relé, az életben nem fogja bekapcsolni az aksit. (A relé induktív lökést csökkentő védődiódáját ne feledd el!)
üdv! proli007
(#) Georgee válasza proli007 hozzászólására (») Ápr 16, 2009 /
 
Hello! Idő közben kipróbáltam, a lézeremhez készült áramgenerátorról tölteni az akksit. 12 voltot kap, a kimeneten 11.4 volt és stabil 230mA van, na de majd elvállik ha kész a töltés, hogy mennyit ér ez a megoldás
(#) Georgee válasza Georgee hozzászólására (») Ápr 16, 2009 /
 
Időközben feltöltött, működik az akksi, valószínüleg majd ezt használom Azért köszönöm a segítségedet
(#) btowen hozzászólása Ápr 27, 2009 /
 

Sziasztok!

Segítségre lenne szükségem.
Van egy kézi rádióm aminek az akksija 7,2 V 600 mAh-es Ni-Cd paraméterekkel bír.
Sajnos az eredeti töltőadapterem és asztali töltőm elkeveredett de szeretném feltölteni az akkuját.
Milyen paraméterekkel bíró adapterrel vagy töltővel tehetem ezt meg és mi lehet az akku 3. csatlakozó funkciója?Ugyanis 3 érintkezővel rendelkezik.
1 pozitiv (+) 2. negatív (-) 3. passz (T szimbólum).

Köszönettel várom a tanácsokat,üdv.
(#) Novak válasza btowen hozzászólására (») Ápr 27, 2009 /
 
Szia!

A harmadik kivezetés a hőmérséklet monitorozása céljából van kivezetve (hogy ha esetleg töltés közben túlmelegedne az akku, akkor le lehessen állítani a töltést).
Neked ezzel nem kell foglalkoznod.
A töltést egyébként legegyszerűbben egy áramgenerátorral valósítható meg, ha visszalapozol itt a témában, biztos vagyok benne, hogy több rajzot is találsz. A legtöbb nagyon egyszerűen megépíthető.
(#) btowen válasza Novak hozzászólására (») Ápr 27, 2009 /
 
Köszi a választ.
És milyen feszültségűnek kell lenni a hozzá való töltő áramkörnek?
(#) Thowra hozzászólása Máj 2, 2009 /
 
Üdv mindenkinek!
van 20 db 1,2V 1200mAh cellám fúrógép aksiból amit szeretnék összekapcsolni és így tölteni. 4X5 cellát szeretnék összekötni, 5 cella sorba és 4 sor lenne. Így ugye 6V és 4800mAh az eredmény. próbaként adtam neki tápot, a cellákon a feszültség nagyjából azonos volt, 1-2 tized eltéréssel. mekkora fesszel és árammal kellene töltenem? Állítólag elég egy stabik táp és egy ellenállás a töltéshez (a fúrógép töltőbe se volt sokkal több alkatrész), ha igen mekkora ellenállás kell? Én így számoltam: 4800mAh a pakk, az áram 10% ával kell tölteni (ezt hallottam, nem biztos), tehát nekem így 480 mA kellene ugye. Töltésnél ha 4800mA rel tölteném akkor kellene 1 óra a töltésre, mivel 10% al töltöm így 10 óra kellene. 6V tápnál 480mA az 12,5Ohm os előtét lenne (ohm törvény miatt).
Kérdésem, hogy jól gondolom e ezeket, vagy valami nem így van? A töltés így rendbe van, nem lesz baja a celláknak?
Előre is köszönöm.
(#) elektrorudi válasza Thowra hozzászólására (») Máj 2, 2009 /
 
Olvasgass egy kicsit vissza a topicban!
Minden le van írva a témában.
Röviden: amit leírtál az nem úgy van.
- nem feszültség generátorral kell tölteni, hanem áramgenerátorral.
- a töltőfeszültség (elvileg) minimum 1,5V/cella.
- a töltési idő 0,1 C esetén 12-14 óra.

Én is híve vagyok a "minimál koncepciónak", de a Te elképzelésed azért túlzás. Egy ilyen méretű akkupack-hoz már illik (venni/csinálni) használni egy normális töltőt, ami legalább a -deltaU -t figyeli.
(#) Thowra válasza elektrorudi hozzászólására (») Máj 2, 2009 /
 
Üdv!
Olvasgatás folyamatban.
Az egyszerű töltőre azért gondoltam, mert gyárilag is hasonló volt hozzá.
(#) Krisz03 válasza Thowra hozzászólására (») Máj 2, 2009 /
 
Gyárilag azért olyan, hogy minél gyorsabban tönkremenjenek az aksik, így vegyél újat. Senki másnak, csakis a vásárlónak érné meg, ha hosszú évekig üzemelne a masina.
(#) Thowra válasza Krisz03 hozzászólására (») Máj 2, 2009 /
 
Üdv!
Végigrágtam magam újra a témán, egy MAX712 es ic t néztem ki magamnak. Jó lehet egy ekkora pakk töltéséhez?
(#) Krisz03 válasza Thowra hozzászólására (») Máj 2, 2009 /
 
Persze, az jó lesz. Max 16db sorbakötött cellát képes tölteni, az áramot pedig az áteresztő tranyó határozza meg.
(#) Thowra válasza Krisz03 hozzászólására (») Máj 2, 2009 /
 
Itt 5 cella lenne sorba és 4 sor párhuzamosan.
Az adatlapba lévő kapcsolás jó lenne nekem, mit kellene változtatni rajta?
(#) Krisz03 válasza Thowra hozzászólására (») Máj 2, 2009 /
 
Lényegében az úgy jó, ahogy van, csak a cellaszámot kell beállítani. Hú, de várjunk csak! Hogyan is? Mert itt nem csak sorosan vannak a cellák, hanem még párhuzamosan is. Gondolom nem akarod egyesével tölteni, mert az lenne a leginkább akkubarát megoldás...
Ha jobban belegondolok akkor 5 cellára kell állítani, a párhuzamos kötés csak a kapacitást növeli.

Azért remélem valaki megerősít?!
(#) Krisz03 válasza (Felhasználó 13571) hozzászólására (») Máj 2, 2009 /
 
Köszi!
(#) Thowra válasza Krisz03 hozzászólására (») Máj 2, 2009 /
 
Ha úgy jobb a helyzet, töltésnél le tudom választani az egyes sorokat. Az adatlap 1. oldalán lévő kapcsolás tehát jó lenne nekem. A cellák számán kívül kel még esetleg változtatni valamit? A cellaszámot hogy tudom belőni? Találtam visszább a fórumba egy rajzot ehhez az ic hez, ahhoz képest nekem mit kell módosítani? A sense ellenállás értéke mekkora, miből kell meghatározni?
(#) gulyi88 válasza Thowra hozzászólására (») Máj 2, 2009 /
 
adatlap 6. oldal Rs = 250mV / I (gyorstöltő).....

a PGM0/1/2/3 lábakat az akkupakknak megfellően kell beállítani (kapacitás , töltőáram...)
Következő: »»   4 / 12
Bejelentkezés

Belépés

Hirdetés
XDT.hu
Az oldalon sütiket használunk a helyes működéshez. Bővebb információt az adatvédelmi szabályzatban olvashatsz. Megértettem