Fórum témák

» Több friss téma
Fórum » Ki mit épített?
 
Témaindító: Dióda, idő: Jan 26, 2006
Ez a téma ha úgy tetszik a mi "kiállítótermünk", nem pedig a ki mit csinált volna másképpen, mások helyett, és legfőképpen nem javítós téma. Minden készüléknek van saját témája, ott kell kitárgyalni a részleteket!
FONTOS! A kapcsolási rajzok keresésére is van saját téma, ott keressetek rajzokat!
Lapozás: OK   407 / 1712
(#) adamisbalint hozzászólása Máj 4, 2009 /
 
Sziasztok
Ez egy régi számítógépből szettem szét.
Mindent kiszereltem kivéve a tápot.
Így bármit bele lehet tenni, ami 12, 5 vagy3 voltos.
Raktam bele egy ledellenőrzőt és egy kimenetet.
(#) kaqkk válasza eper1234 hozzászólására (») Máj 4, 2009 /
 
Egész jó lett de : egykét észrevétel .
Én a potik tengelyéből levágnék egy keveset ,hogy a forgatógombok az előlap síkjához egészen közel legyenek ,és a trafót egy hosszú csavar és egy kör alakú fémlap segítségével rögzíteném a doboz aljához .
Lehet hogy most jól tart a melegragasztó "takony"
De a trafó szigetelését rögzíti csak az alaplapra
egyszer egy véletlen ütődéstől biztosan leszabadul és mindent megnyomorít a trafó .Én ilyen súlyos teset nem bíznék a szigetelés és a ragasztó gondjaira .
(#) adamisbalint válasza adamisbalint hozzászólására (») Máj 4, 2009 /
 
Bocs, aképek lemaradtak
(#) eper1234 válasza kaqkk hozzászólására (») Máj 5, 2009 /
 
Hali.
A trafón én is sokat gondolkoztam csak az a gond hogy magasságra koccra elfér a helyén ezért lett ragasztva (leszorító lemez megnyomta a doboz tetejét), egyébként nem meleg ragacsal ragasztottam hanem FBS el, bízom benne hogy a trafót megtartja viszonylag sokáig.
A potik tengelye marad ilyen hosszú, mert szeretnék rá egyedi gombokat esztergáltatni csak még nem jutottam el odáig de meglesz az is.
üdv.
(#) Amarton válasza adamisbalint hozzászólására (») Máj 5, 2009 /
 
Szerintem ez így tápnak egy kicsit nagy.
Jobban jársz, ha kiveszed a tápot, kiforrasztod a felesleges vezetékeket. A tápdobozba belefúrsz kapcsolót és banánhüvelyeket. Máris van egy egyszerű asztali tápod.
(#) ddr hozzászólása Máj 5, 2009 /
 
Pont számláló billiárdhoz A bal oldali gombra nulláz (+intro ), a másik két gomb lépteti a pontokat felfele.
Az egész lelke egy attiny2313 c-ben programozva.
(#) gtk válasza ddr hozzászólására (») Máj 5, 2009 /
 
A nyomogombokat en a szelere raktam volna. Bar mindenkepp ki kell majd emelni, ha bedobozolod..
(#) Action2K válasza ddr hozzászólására (») Máj 5, 2009 /
 
Hogy is van az az intro?
(#) geri199440 válasza szilva hozzászólására (») Máj 5, 2009 /
 
és ezt gondolom toroid trafoval is meg lehet csináni
akkor végülis nekem kellen vennem
csatlakozot,tranzisztort
meg légyszi küldj majd egy kapcs.rajzot..

kössz
(#) kefe13 hozzászólása Máj 5, 2009 /
 
Sziasztok fórumbújók, gyártottam egy állványt a hangdobozaimhoz, az ötletet egy SÖUND ARTS állvány adta, az első tartócső kívánt anyaggal tölthető, a hátsó tartóelem pedig a kábelt viszi le.
Kép a lakatosműhelyből, és itthonról.
(valami olasz "matt" feketének adott sprét kapott de szerintem inkább selyemfényű, de szép lett sztem)
(#) gtk válasza kefe13 hozzászólására (») Máj 5, 2009 /
 
Szep munka
(#) kefe13 válasza gtk hozzászólására (») Máj 5, 2009 /
 
THX !
(#) Zenner hozzászólása Máj 6, 2009 /
 
Sziasztok!

Ismét sok szép munkát láttam a fórumon. Engedjétek meg, hogy most én is mutassak valamit!

5 havi munka után elkészült a 2.1-es Hi-Fi-m.

Az erősítőben 2 db VF3 és egy db conductor kapott helyet. A hangjával teljesen elégedett vagyok .

A hangfalakban somogyi és VIDEOTON hangszórók vannak. Konkrétabban a frontokban van somogyi(SBX1010 és DTF20).

Teszek fel pár képet, remélem tetszeni fog!


Üdv!
(#) Zenner válasza Zenner hozzászólására (») Máj 6, 2009 /
 
És még néhány kép...
(#) Zenner válasza Zenner hozzászólására (») Máj 6, 2009 /
 
Ezek nem fértek oda
(#) zoly15 válasza Zenner hozzászólására (») Máj 6, 2009 /
 
Gratulálok Szép lett!
Szép lett... De a kábelezésen még van javítanivaló
Már bocsánat a kérdésért, de 3PC nem sok?

Üdv!
(#) Zenner válasza zoly15 hozzászólására (») Máj 6, 2009 /
 
Szia,
Köszönöm! A kábelezés csak látszatra kusza, semmi alapzaj még feltekert potinál sem.

A 3 PC-ből csak 2 az enyém és igazából ami lent van fekete az csak egy üres gépház még...
Üdv!
(#) zoly15 válasza Zenner hozzászólására (») Máj 6, 2009 /
 
Én nem azt mondtam hogy hibás, csak ha komolyan foglalkozol vele akkor a kinézet is lényeg :yes:

Üdv!
De jól megy valakinek, 2Pc
(#) Zenner válasza zoly15 hozzászólására (») Máj 6, 2009 /
 
Nem a belseje látszik

Csak egy gépem van de már nem sokáig(remélem)

Üdv!
(#) Pioneer hozzászólása Máj 7, 2009 /
 
Elkészült a pénzbedobásra működő ajtóvezérlésem, aminek egy PIC12F508 a lelke.
Ebbe a hónapban fogom a helyére szerelni és akkor készítek még képeket róla.
(#) Action2K válasza Pioneer hozzászólására (») Máj 7, 2009 /
 
Profi lesz! Az érmefelismerő árát meg se merem kérdezni. Bár nem lehet olyan drága ez a kínai.
(#) Pioneer válasza Action2K hozzászólására (») Máj 7, 2009 /
 
Köszönöm. Nem tudom én sem az árát, mivel nem én vettem, hanem a megrendelő, de szerintem egy tízes betakarhatja.
szerk. : Közben megtaláltam Bővebben: Link
(#) tbence3 hozzászólása Máj 7, 2009 /
 
Sziasztok!
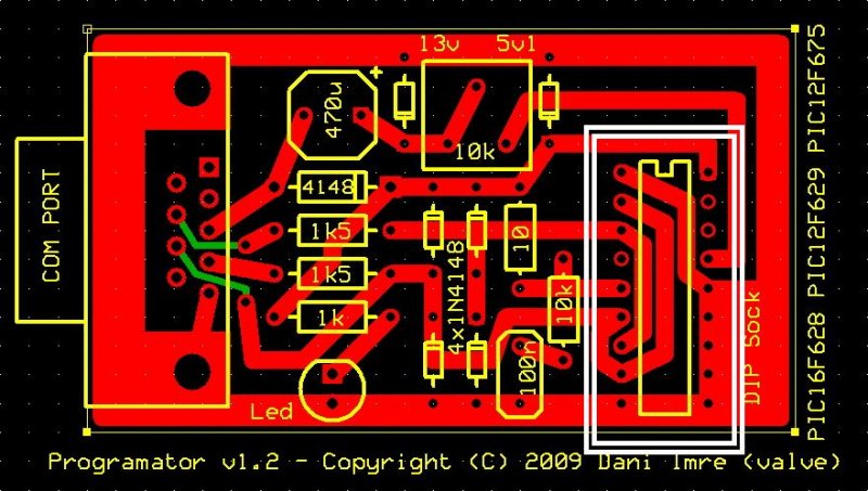
Gondoltam már én is előrukkolok valami újdonsággal. A PicKit2-höz készítettem egy adaptert. Szerintem jól sikerült. Mivel ZIP foglalattal építettem így kevésbé deformálja az IC lábait. A képeket >>itt<< tudjátok megtekinteni.
(#) Zoli_bácsi válasza Zenner hozzászólására (») Máj 7, 2009 /
 
Az OSB lap helyett választhattál volna valami szebb dobozt is. A hangfalaknak a bútorlapjai meg nincsenek él fóliázva és a csavarokat is el lehetett volna takarni. Így még csak félkész állapotnak tűnik. Ne értsd félre, nem kötözködni akarok, csak a véleményem írtam le.
(#) Action2K válasza tbence3 hozzászólására (») Máj 7, 2009 /
 
Szia! Ötletes ez a jumper-kábeles megoldás! Így aztán tényleg univerzális. :kalap:
(#) tbence3 válasza Action2K hozzászólására (») Máj 7, 2009 /
 
Nagyon szépen köszönöm!
Egyébként valahol már láttam egy hasonló felépítésű adaptert. Onnan jött az ötlet. Szóval nem teljesen saját kútfőből jött : - )
(#) Zenner válasza Zoli_bácsi hozzászólására (») Máj 7, 2009 /
 
Direkt hagytam így... nekem így tetszik!
Nem baj, hogy kimondtad a véleményed, legközelebb ügyesebb leszek
(#) Rádió Kezdő válasza tbence3 hozzászólására (») Máj 7, 2009 /
 
Szia!
Nem kötözködni akarok, de ennél van egyszerűbb megoldás is. Szerintem, a jumperesdi nem lenne rossz ötlet.
Üdv!
(#) tbence3 válasza Rádió Kezdő hozzászólására (») Máj 7, 2009 /
 
Ezt a jumperes ötletedet jobban kifejtenéd? Mert nem nagyon tudom mire gondolsz.
(#) Rádió Kezdő válasza tbence3 hozzászólására (») Máj 7, 2009 /
 
Pontosan úgy, hogy megnézed, hogy megnézed azoknál a pic-eknél, amikket tuds vele programozni, hogy ezek a bizonyos lábak hova esnek, és oda bekötöd,úgy, hogy egy jumpert alkalmazol. (a melléklet magáért beszél)

vagy pedig azt csinálod, mint a másik mellékletnél
Következő: »»   407 / 1712
Bejelentkezés

Belépés

Hirdetés
XDT.hu
Az oldalon sütiket használunk a helyes működéshez. Bővebb információt az adatvédelmi szabályzatban olvashatsz. Megértettem