Fórum témák
» Több friss téma |
Sziasztok!
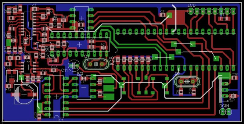
A napokban megépítettem ezt a rádióvevőt. Elvileg ez egy RDS dekóderrel ellátott FM rádióvevő. A hibajelenség a következő: Bekapcsolás után az LCD-n (Nokia3310-es kijelző) megjelenik a "RDS Decoder TechDesign.de" felirat, és utána mintha lefagyna a PIC. Nem reagál semmiféle gombnyomásra. A kijelzőn is csak az említett felirat marad meg. A digitális potikat bekapcsolásnál szépen beállítja középső helyzetbe és kész vége (ez egyébként lehet, hogy a potik saját tulajdonsága, hogy beállnak középre, de ez most igazából lényegtelen is). A linkelt honlapon a leírásban pl szerepel ilyen is, hogy start alatt ha nyomva tartom az egyik gombot, akkor az LCD kontrasztján tudok állítani. Ha ezt megteszem, akkor úgy indul a PIC, hogy kijelzőn megjelenik az "LCD brightness" felirat (amíg nyomva tartom a gombot), de állítani nem tudok semmit, nem reagál a PIC. Ha elengedem a gombot, visszatér az alapfelirat a kijelzőre (RDS decoder...). Teljesen úgy néz ki a dolog, mintha start utána PIC lefagyna, vagy valami lyesmi. Próbáltam már újra programozni, az sem segített (égetés során minden OK, hiba nem történik). Nagyon megköszönném ha valaki esetleg tudna némi jótanáccsal szolgálni. Sajnos egyedül úgy tűnik, nem tudok továbbmenni. ![]() Hátha segít, feltöltöm az általam hozzá tervezett NYÁK rajzát is. (a honlapon PLCC tokozáshoz vannak feltüntetve a PIC lábai, én azt természetesen módosítottam DIP tokozásra, elvileg azzal sincsen probléma). Előre is köszönöm a segítségeteket. Novák
Közben sikerült megoldani a dolgot. Vagyis azt hiszem. Próbaképpen rákötöttem a Nokia LCD mellé egy 4X20 karakteres LCD-t is, és így már tökéletes működik. Tudok választani a két LCD közül, hogy melyiket hajtsa meg, kontraszt állítás is működik
![]() És a rádió is szépen szól nagyon, a kijelzőre pedig kiírja a vett rádió nevét, az éppen futó szám címét, előadóját, valamint egy-két adó esetén a pontos időt és dátumot is. Üdv
Nincs egy kép a kész ketyeréről esetleg? Csak a gyönyörködés kedvéért...
Nagy zsuga vagy te . Segithetnél a minden modellben.( tudod az a repülőről lesugárzás )
Sziasztok!
Az a gond, hogy most a család egy része nyaral, így elvitték a gépeket. De megpróbálok életet lehelni egy régebbi gépünkbe, és azzal csinálni pár képet az áramkörről. Estig töltök fel képeket ![]() Pityu: ha gondolod, és tudok is, akkor szívesen segítek. Esetleg a másik topikban írd le konkrétan, hogy mit szeretnél megvalósítani (milyen jelet szeretnél átvinni, milyen tápról, stb...). Aztán meglátjuk mit lehet tenni azügyben
Na megtaláltam a régi fényképezőgépet, és még működött is
![]() Csináltam vele egy pár képet. Igaz, amiket itt most feltöltök, azok már a második körben készültek, mert először vakuval fényképeztem a kijelzőt, de ahogy rávakuztam, a kijelzőről minden eltűnt! A képen is csak az üres kijelző volt látható. Restart után ismét élt a kijelző. Na mindegy, akkor itt vannak a képek: (Az alsó 2 sor az futó szöveg, végigfuttatja a megjelenítendő szöveget, ha nem fér ki egyben).
hello!
a bb910-et sehol nem találom Kis Hazánk kereskedéseiben. Mivel helyettesíthető?
Szia!
Bár nem tőlem kérdezted, de szerintem használhatsz helyette BB139-et. Esetleg ha nem lenne elég az átfogás, akkor módosítani kell L1 és C31 értékét. Amúgy ezen a kapcsoláson tipikusan látszik hogy a tervező a digitális technikában és a programozásban igen jártas, viszont a nagyfrekvenciás áramkörökhöz nem sok köze van. Szerintem kérdezd meg Novak véleményét, mivel ő már megépítette, hogy mik a tapasztalatai.
Köszönöm a választ.
A mai nap beszereztem egy autós MP3 lejátszót, 86-108MHz-en sugároz. Szivargyújtó és működő autórádió hiányában kénytelen voltam a kollégiumban kipróbálni. Rádióm se volt, de végül kapkodva beszereztem ezt: KÉP1 KÉP2 Legelső lépésként beforrasztottam egy kb. 30 cm-es drótot az IC (ADATLAP) 16-os lábára menő 20pF-os kondi IC-vel átellenes oldalára. Így rengeteget javult a vétel, de alapvetően a fülhallgató vezetéke szolgál antennának. Lényeg a lényeg, alig sikerült megtalálnunk egymást az MP3-al és a rádióval, mert sajna itt BP-n egymást érik az állomások(szó szerint). Gondom az, hogy ha rákötöm az erősítőmre, akkor SEMMILYEN hangot nem ad ki, csak búg szegény mint amikor lóg a vezetéke(hiába forrasztottam rá az antennát). Amúgy fülesen majd' szétszaggatja a fülemet olyan hangos. A másik, hogy hiába van 1-2 méterre az MP3, nagyon nehezen veszi a jelet, bár ezt a rádiónak is betudhatom mer iszonyú a szelektivitása.
Szia,
Ferkógyerek teljesen jól mondta, akár BB139-es diódával is helyettesítheted. Én anno BB141-es varikapot használtam, de lényegében bármilyen UHF/VHF sávi varikap megfelel. Ha pedig nem elég az átfogás, mert kisebb kapacitású diódát sikerül csak venned, akkor kapcsolj párhuzamosan 2 diódát, úgy valószínűleg elég lesz. Ha nem, akkor az említett L és C értékékeket módosíthatod.
Heló mindenkinek!
Egy fm vevöt akarok építeni.Pic-en keresztül szeretném a frekit és a hangeröt váltani.Ez mind nem gond,de hogy tudom megoldani hogy a kis rádió megálljon egy állomásnál,ha ott megvan egy bizonyos erösségü jel?Tda7021t szemeltem ki magamnak,és van is egy field-strength lába.Esetleg itt megjelenik egy jel,ha van vétel?Jól gondolom? Kössz elöre is!
A TDA7021-es IC említett lába alapesetben nagyjából fél tápfeszültségen van. Amint egy adott állomásra hangolsz, ez a feszültség nagymértékben lecsökken! Tehát pont fordítva, mint ahogyan azt várná az ember. Minél nagyobb a térerő, annál kisebb a feszültség. Nekem volt, hogy 0,06 V-ra leesett az eredeti 1,65-ről.
A lényeg, hogy ezzel már tudod vezérelni a PIC-et, a PIC pedig be tudja úgy hangolni a vevőt, hogy a feszültségérték minimális legyen.
Lenne mégegy kérdés!
Tehát: Akár hány kapcsolást nézek,a tda7021-es Field-strenght kimenetén van két ellenállás,és egy dióda.Mi a szerepük,továbbá miért van összekötve a tda7040-es BLEND-jével?A field strength-re direkt rákapcsolhatok egy PIC A/D-jét,hogy érzékelni tudjam hogy van jel?A többi alkatrész maradjon,ahogy az az adatlapban van? Jó lenne ha valaki elmagyarázná,hogy is müködik ez az egész...Nem szeretek semmit megépíteni úgy,hogy azt ne érteném. |
Bejelentkezés
Hirdetés |











